
1、央视点评知名主播卖假燕窝事件
玺承电商据悉,对于近日知名主播卖假燕窝事件,央视点评称:实业兴国、制造强国光靠吆喝是吆喝不来的,要靠坚忍不拔的创新,要靠持之以恒地追求质量,要靠脚踏实地地干出来。别让无序的“带货”给中国制造转型升级添乱。

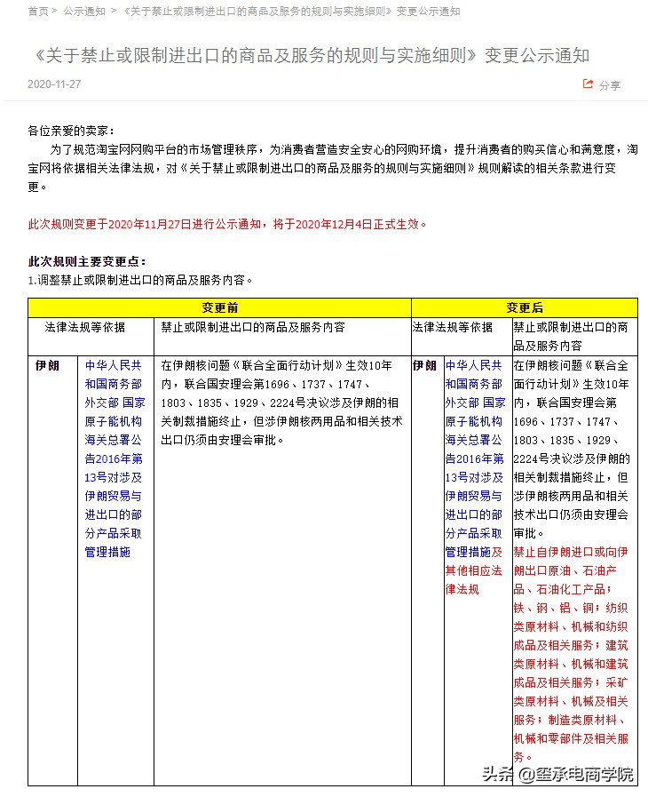
2、淘宝调整禁止或限制进出口商品及服务规则
玺承据悉,淘宝网近日发布《关于禁止或限制进出口的商品及服务的规则与实施细则》变更公示通知(以下简称公告)。
公告称,为了规范淘宝网网购平台的市场管理秩序,为消费者营造安全安心的网购环境,提升消费者的购买信心和满意度,淘宝网将依据相关法律法规,对《关于禁止或限制进出口的商品及服务的规则与实施细则》规则解读的相关条款进行变更。

3、淘宝:买家秀社区升级为“逛逛”,“微淘”升级为“订阅”
玺承电商学院获悉,淘宝在产品升级发布会上宣布,推出由“买家秀”社区整合升级后的内容平台“逛逛”,主打种草和品牌宣传,入口位于淘宝APP的第二个标签页。目前,“逛逛”仍处于测试阶段,近期将逐步开放。
据介绍,“逛逛”分为个人版、达人版、商家版、品牌版等板块,商家和达人可通过图片、文字、视频、直播等形式向消费者推介商品。同时,消费者也可在该平台发布真实的消费评价、分享自己的生活方式等。

4、兴盛优选入驻深圳并启动运营 首批6000家门店上线
近日,兴盛优选正式入驻深圳地区并启动运营,首批6000家门店上线。目前,兴盛优选已覆盖14个省、直辖市和6000多个地、县级市和乡镇,并已渗透至4万个自然村。
值得一提的是,今年11月11日,兴盛优选日订单高达1200万单。11月20日,兴盛优选宣布正式进驻江苏市场,布局长三角经济圈。

5、苏宁易购:12.12年终狂欢节百亿补贴将扩大至本地生活服务
苏宁易购今日宣布,12.12年终狂欢节百亿补贴范围将扩大至本地生活服务。12月1日零点,苏宁将正式开启双12大促。有知情人士透露,此次双12将延续双11的价格策略,直降到位,会场商品的价格将对标双11。

6、蘑菇街2021财年Q2财报:营收1.13亿元,GMV达31.12亿元
蘑菇街发布2021财年第二季度(2020年7月1日-2020年9月30日)未经审计的财务报告。蘑菇街报告期内营收1.13亿元,同比下降43.1%;净亏损为9373万元。
截止11月30日晚,蘑菇街美股股价下滑3.86%,报2.74美元/股,总市值达2.97亿港元。
7、韵达部署双12业务高峰准备工作:继续推进数智化建设
韵达速递在浙江召开专题会议,部署双12业务高峰准备工作。会议强调,要继续通过数智化努力,持续提升客户体验。
值得一提的是,韵达近日还发布了2020年第三季度财报。数据显示,今年1-9月,该公司实现营收近230.87亿元,同比下滑4.81%;归属于上市公司股东的净利润10.20亿元,同比下滑47.83%。其中,第三季度盈利3.39亿元,同比下滑48.54%。
8、美国“网络星期一”在线销售额有望达到127亿美元
据最新行业预估,美国“网络星期一”的在线销售额有望达到创纪录的127亿美元,将超过“黑色星期五”的销售额。
据悉,美国各大零售商的促销活动已经进行了将近两个月,以弥补因商场和商店关闭而造成的销售损失,而在线零售巨头亚马逊将其年度夏季促销活动推迟到了10月份,创造了比以往更长的促销季。
9、字节跳动否认入局社区团购业务
针对日前媒体传字节跳动将入局社区团购一事,字节跳动方面否认了这一传闻。
此前,有媒体报道称,字节跳动将大力布局社区团购领域,并在今年下半年已经开始入局计划。新事业部可能命名为“今日优选”、“今日买菜”或“跳动优选”。
10、麻城圆通“快递进村”:已实现农村快递业务100%覆盖
湖北麻城所在的上级市黄冈市今年被列入国家邮政局“快递进村”试点城市之一。截至今年10月底,麻城圆通已建立195个村级快递服务点,实现农村快递业务的100%覆盖,其中贫困村快递网点共87个,直接吸纳就业贫困户就业23人,帮扶贫困户创业8人。