提到北京全时便利店,相信很多人都不陌生吧,特别是北京的上班族,那真的是太熟悉了,全时的早餐和午餐都特别方便,味道也很好,关键是价格也不贵,比如早餐几块钱,午餐二荤一素也就20块钱,要是两素一荤也就十几块钱。小编以前上班的时候中午特别忙也是来楼下全时打包一份盖饭,这好像成了一种习惯。

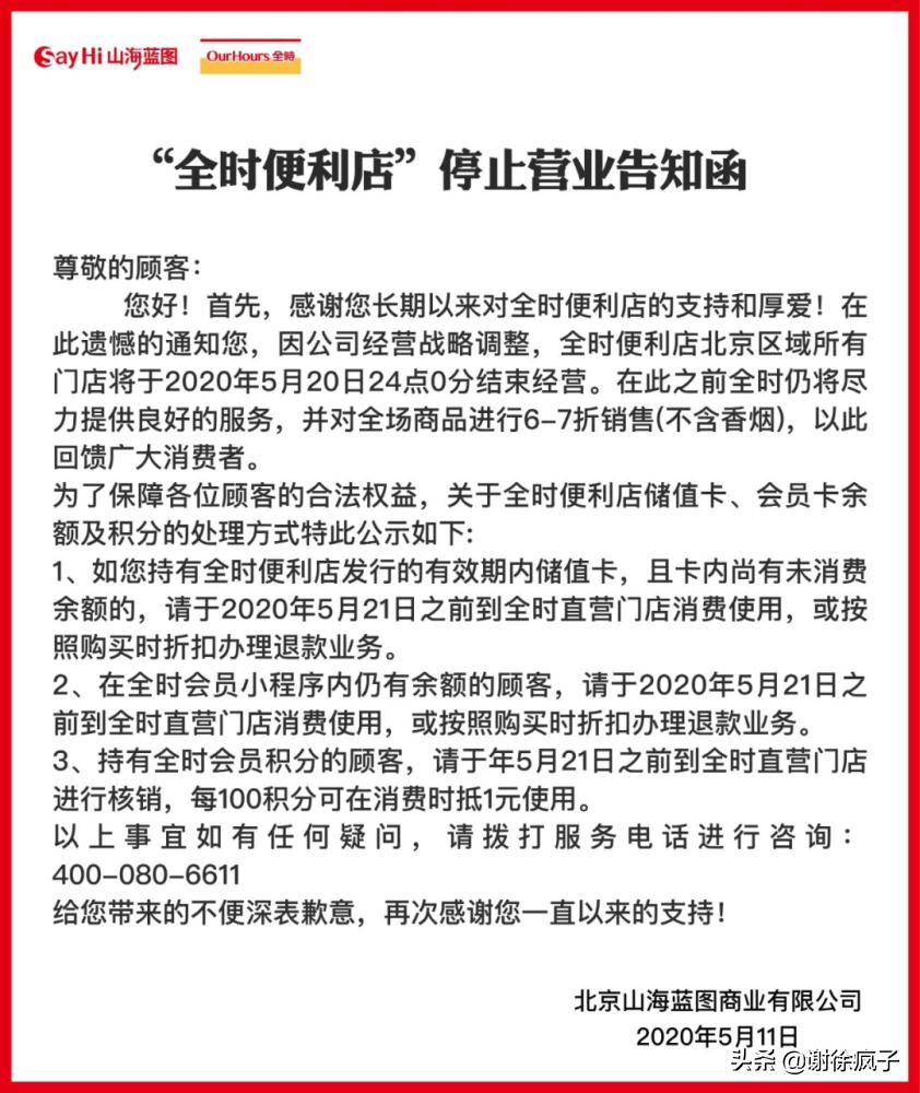
不过这两天,一则新闻确实让大家吃惊了,5月11日,北京全时便利店通过官方公众号发布停业通知,称因公司经营战略调整,全时便利店北京区域所有门店将于5月20日24时结束经营。除此之外,天津的全时便利店也在大规模关店,一时让人目瞪口呆,纷纷表示遗憾。大家要知道,北京全时便利店可有好几百家,包括直营店和加盟店,想想以后再也不能吃到全时的早餐和午餐,其实想想还是很遗憾的。

不过全时最终关闭的原因是因为什么?很多人都有不一样的看法,当然或许最大的原因是因为疫情大家都知道疫情持续了很长时间,对很多行业的打击都是前所未有的,比如服务业,影视业,旅游业等等,或许是因为疫情期间内营业额不佳,然后房租水电各种人工开销才是全时间关闭的根本原因。其实也不然,据相关媒体报道,全时对于加盟店的各种要求很是苛刻,比如加盟店进商品,通过全时的官方渠道竟然比其他渠道更贵,这无疑让很多加盟商感觉像是在割韭菜,所以慢慢的很多加盟商不再从直营的官方渠道进货,而是通过其他渠道进货。

刚好小编住的小区附近有一家全时便利店,下午没事就去这里看了看。这家便利店位于北京市朝阳区褡裢坡地铁站附近,刚走进去就看到贴着全场六折的告示,并且我有问你们家是不是很快就要停止营业了,里面的店员也毫不忌讳的说20号店面就关闭,现在全场商品除了香烟其余都是6折促销,不过现在的全时里面基本都空了,除了还有少许的食品和生活用品,基本都被抢购一空。

不过细心的小编也有发现一些问题,以前一直觉得这种便利店的价格应该不是很高,至少利润率应该在10%-20%左右才算是正常,虽然是全场6折优惠,但是商品的价格还是有一些大问题,大家可以看到我这张购物单,我帮朋友买的air空气套6个一盒,他们家的售价是109元,即使打完折也需要66元,要知道这个商品在网上的价格也就69元,如果按照原价来说,这个利润差不多达到80%多了,今天才知道原来这种便利店的价格真的不便宜啊。

不过话说回来了,虽然全时便利店的价格不是很便宜,但是毕竟也在北京生存了很多年,或许是因为疫情,或许是因为其他关系最终导致门店关闭,其实还是很可惜的,只能说一句江湖再见了。最后小编想问,你有去过全时买东西吗?你最喜欢全时的什么食品?欢迎评论留言。我是谢徐疯子,一个不知名旅游自媒体,愿我的文字和图片能给你平凡的生活增添些许温暖,感谢关注。