干货!2022年中国服装行业龙头企业分析——海澜之家

——原标题:干货!2022年中国服装行业龙头企业分析——海澜之家:以男装为主业且多元品牌发展

行业主要上市公司:海澜之家(600398.SH)、森马服饰(002563.SZ)、雅戈尔(600177.SH)、太平鸟(603877.SH)、美邦服饰(002269.SZ)、报喜鸟(002154.SZ)、安正时尚(603839.SH)、锦泓集团(603518.SH)、七匹狼(002029.SZ)、朗姿股份(002612.SZ)、九牧王(601566.SH)、地素时尚(603587.SH)等

本文核心数据:服装品牌布局、粉丝关注数量、线下门店数量、线上营收占比、存货周转率、服装业务营业收入、服装业务毛利率、发展规划

1、中国服装行业龙头企业全方位对比

服装行业是我国国民经济的重要组成部分,行业参与者众多。目前,从企业体量来看,中国服装行业领先企业分别是海澜之家和森马服饰,两家行业领先企业从品牌布局、线下及线上布局状况、主要经营指标对比状况如下:

干货!2022年中国服装行业龙头企业分析——海澜之家

2、海澜之家:服装业务布局历程

从海澜之家服装业务布局历程来看,海澜集团于1998年以粗纺起家,随后进行了产业链业务延伸,开始发展服装业务。2002年在南京中山北路开设了第一家“海澜之家”门店,就此正式开始从事品牌化服装业务。经过十几年的发展,海澜之家于2014年成功上市。至2020年,海澜之家在男装行业以4.7%的市占率连续六年蝉联行业第一。2021年,海澜之荣获“CCFA中国时尚零售百强榜”第15名。

干货!2022年中国服装行业龙头企业分析——海澜之家

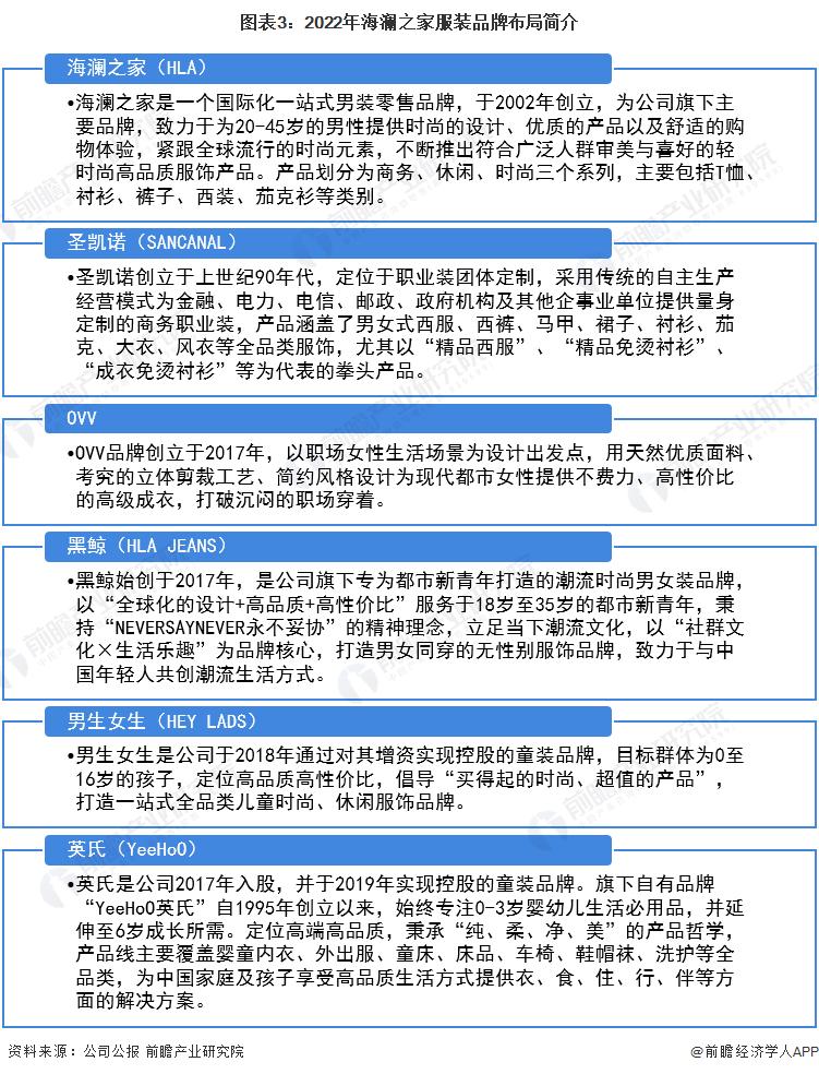
3、海澜之家:服装业务布局及经营现状

——以男装为主线,多元化品牌布局

海澜之家以男装品牌“海澜之家”为主线,同时覆盖女装、童装、职业装品牌。多元化的品牌布局丰富了企业产品种类,扩大了消费者群体,为公司提高了竞争力市场竞争力与市场份额。

干货!2022年中国服装行业龙头企业分析——海澜之家

——线下门店数量逐年增长,海澜之家系列门店占比高

从海澜之家线下门店数量变化趋势来看,2016-2021年上半年,海澜之家线下门店数量呈上升趋势,但增速有所放缓。截至2021年上半年,海澜之家共有线下门店7446家,相比2020年末增加了65家。

干货!2022年中国服装行业龙头企业分析——海澜之家

从线下门店分布状况来看,截至2021年上半年,全国7446家线下门店中,海澜之家系列门店占比最大,达到了74.51%。其中直营店占比为10.29%,加盟店及联营店占比为89.71%。

干货!2022年中国服装行业龙头企业分析——海澜之家

——加码达人直播,线上业务占比持续增长

从海澜之家线上营收及占比状况来看,2016-2020年,海澜之家线上营收规模及占比皆呈现上升趋势。2020年,海澜之家线上营收20.50亿元,占总营收比例为11.75%。海澜之家继续夯实传统电商平台业务的同时,加码达人直播,深耕店铺自播,保持线上业务持续高增长,2021年上半年海澜之家线上营收为12.95亿元,占总营收比重达到了13.20%,

干货!2022年中国服装行业龙头企业分析——海澜之家

——“海澜之家”双平台粉丝过千万

从海澜之家各品牌主流电商平台粉丝数量来看,截至2022年3月29日,“海澜之家”淘宝粉丝数量超过了1000万,京东粉丝数量超过了1500万;“英氏”童装淘宝粉丝数量超过了300万,京东粉丝数量超过了140万。“海澜之家”作为海澜集团主线品牌,吸引了大量粉丝,具有强大的品牌效应;“英氏”凭借在母婴领域的深耕也凝聚了一定的粉丝数量,未来可期。

干货!2022年中国服装行业龙头企业分析——海澜之家

注:数据截至2022年3月29日。

——存货周转率较低,存货管理能力有待改善

对于服装行业而言,存货问题始终困扰着各大企业。2016-2020年,海澜之家存货周转率呈波动上升趋势,但存货周转率依旧处于较低水平。2020年,海澜之家存货周转率为1.37次,相比2019年小幅下降。综合来看,海澜之家存货周转水平仍需改善。

干货!2022年中国服装行业龙头企业分析——海澜之家

4、海澜之家:服装业务经营业绩

从海澜之家服装业务经营业绩来看,2020年受疫情影响,服装业务营收及毛利率均出现明显下滑。2020年,海澜之家服装业务营收为174.45亿元,毛利率为38.20%。2021年上半年,在疫情好转后,海澜之家服装业务营收98.09亿元,同比增长24%;毛利率为44.67%,增长3.88个百分点。

干货!2022年中国服装行业龙头企业分析——海澜之家

5、海澜之家:服装业务发展规划

根据公司公报信息,海澜之家发展战略为集团化发展战略,将旗下品牌打造成各细分领域的头部品牌,并通过孵化、投资、合作等方式,在原有的服饰本业基础上,延伸更多与居家生活相关的产品。同时,公司将致力于创造深具价值的服饰和生活方式品牌,以赢得国内外消费者的认可和喜爱。

干货!2022年中国服装行业龙头企业分析——海澜之家

以上数据参考前瞻产业研究院《中国服装行业产销需求与发展前景预测分析报告》,同时前瞻产业研究院还提供产业大数据、产业研究、政策研究、产业链咨询、产业图谱、产业规划、园区规划、产业招商引资、IPO募投可研、IPO业务与技术撰写、IPO工作底稿咨询等解决方案。