今天主要分析的是《2023营销趋势洞察》的报告,主要有以下两个方面:
一、当下的营销BUG。
二、当下的营销趋势。
一、当下的营销BUG
1、营销无度易翻车
报告中大概讲到过往翻车的四大类型:
①追求用户关注和热议的营销方向
②聚焦精神、情绪传播品牌的新思潮
③围绕女性、孩子老人群体的产品服务
④对民族自信的挑战

2、造节与红包营销衰落,营销手段疲软

3、渠道为王已落幕,全域营销时*开代**启
①“双微两短两户外”的渠道策略已为标配,营销战术同质化,放弃渠道神话,
②算法、差异化内容和渠道组合为一下轮的着力点。
首先,算法推荐指的是电商的货找人
其次,差异化内容更易形成价值符号,造成排他性的印象。
最后,渠道组合指的是基于渠道属性、规模和场景布置的整体媒体投放组合。

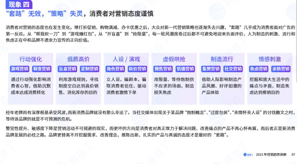
4、策略套路套不住人,大众营销屏蔽感提升
是的,现在越来越多的媒介方案都在做套路化的东西,当媒体头部已然林立,是否还需要更多的媒体策划的支撑,在我看来这是有疑问和焦虑的。毕竟从事这一行的人思考更多的成长方向和未来的发展前景。
而消费者也越来越对营销变的麻木,钝感力上升,逐渐对营销失去兴趣。

二、当下的营销趋势
1、消极自由的显露表明大众心理需要疗愈和修复
第一次看到这个词,感觉很新鲜,何谓“消极自由”?
消极自由是心理学的概念,指的是通过摆脱束缚而获得的自由,他不是基于发展自我、完善自我获得的,因此常常出现无向、无感的特点,其本身并不是很快乐,反而是一种孤独感和不安全感。
这种本身出现的原因是当解封后,社会生产生活逐渐恢复常态后,大没有了管控的束缚后,对“自由”的一脸茫然,突然的松弛过渡的情绪,让大众感到不真实,甚至需要一段时间去过渡。
就像“特种兵旅游”的出现,流水线的打卡和剪辑,缺乏激情和兴奋的状态。
所以,当下2023年一个不容忽视的特点——2023年大众需要一个舒缓、修复的空间,无论是心理情绪的释放还是内在的自我探索,故而,轻量、慢节奏的营销方式更易被接受,治愈和疗愈系的内容更会被看到。

2、对确定性的认可
2022年的电商大促,大众对于“危机感”的强烈意识让“囤货”势头依然在,但同样折射出非常明显的心理变化,非必要不买,必要必须囤,故而快消品、预制菜、方便速食迅速火热,成为618的爆款。
然而下半年的解封,突如其来的转变,让大众对于“囤货”失去兴趣甚至后悔。两轮体验下,大众的消费心态变的更加谨慎。
至此,量贩和搭售便不再吸引大众的目光,体验装和小套装则走上了C位,新实用主义更具备理性的思考。这是因为当面对不确定性的恐惧,大家更期待确定性的渴望。
基于当下的报告洞察显示,衣食住行的生存性消费将更加迈向精简、成本稳定,用户对尝鲜价不再有诱惑,对长期优惠更加渴望。
其次,对发展型的消费,例如教育和培训等将更加注重,技能提升的幅度是影响决策的首要因素。
最后,在享受型消费方面,精挑细选外,社交的互动性更具吸引力。
因此,当下在营销中,表达“确定性”是营销内容种高度重视的部分。

3、碳基生物对硅基生物的想象
这里有句话让我感同身受,没有人能接受百分百的现实生活,既然人总要以各种方式短暂的离开甚至逃避现实,那么品牌也自然可以凭借碳基到硅基的想象力为消费者带来 愉悦。
当元宇宙、chatgpt掀起热潮,未来AIGC也会让营销更加有效。
且营销互动更有望串联虚拟与现实的技术,让虚拟与现实逐渐交融。

4、媒介即讯息,万物皆可媒介
经典传播学的理论,与接收的信息相比,承载信息的媒介更为重要,因为它左右这我们理解与思考的习惯。
只是,在当今的时代,媒介已经是一个传统媒体与新媒体并行发展、与社交关系影响叠加的混合时代。故而,在“混媒”的时代环境下,信息触点的多样化,传播链路的错综复杂,时空结构、层级书序的全然改变,也让当下的各媒介传播效果变的扑朔迷离。
那么面对当下这个社会的营销,我们可以更深刻的思考“媒介即讯息”——真正有意义、有价值的“讯息”不是媒介传播的内容,而是这个时代所使用的传播工具的性质、它开创的可能性以及带来的社会变革。
例如咖啡、雪糕、潮玩等,这些物体都可以是媒介,他们可以承载着品牌信息走进千家万户;还有探店、消费打卡等是一种可以被搜索的媒介,被文化内容包裹下的电商直播是一种文化知识的传播,而直播本身成就了一种媒介。
