旗山湖畔 鼓山之麓
百年苍霞 薪火相传
福建工程学院
2023年人才招聘
邀您同行!

福建工程学院简介
福建工程学院是福建省人民政府举办的以工为主,工、管、文、理、经、法、艺等多学科协调发展的福建省重点建设高校,是福建省一流学科建设高校、福建省示范性应用型本科高校、福建省博士学位授予培育单位、福建省一流应用型建设高校(A类)。

学校现有交通运输工程、材料科学与工程、土木工程、设计学、机械工程、城乡规划等6个一级学科硕士点和电气工程、机械、工程管理、物流工程与管理、新一代电子信息技术、计算机技术、材料与化工、土木水利、环境工程、安全工程、法律(非法学)、法律(法学)、翻译等13个硕士专业学位授权点。工程学学科进入ESI学科全球排名前1%。土木工程和材料科学与工程2个学科进入“软科中国最好学科排名”全国前50%。现有电子信息与电气技术实验中心、土木工程虚拟仿真实验教学中心等国家级教学实践平台6个,电气工程及其自动化、土木工程、工程造价等国家级特色专业3个,机械设计制造及其自动化、电气工程及其自动化、土木工程、工程管理、材料科学与工程、给排水科学与工程、车辆工程、城乡规划、通信工程、计算机科学与技术等国家级一流本科专业建设点14个,知识产权、工业设计、工商管理、交通运输、建筑学等省级一流本科专业建设点24个。
当前,学校进入全面建设一流应用型大学新阶段,热忱欢迎海内外优秀人才加盟,共同开创学校高质量发展新局面!

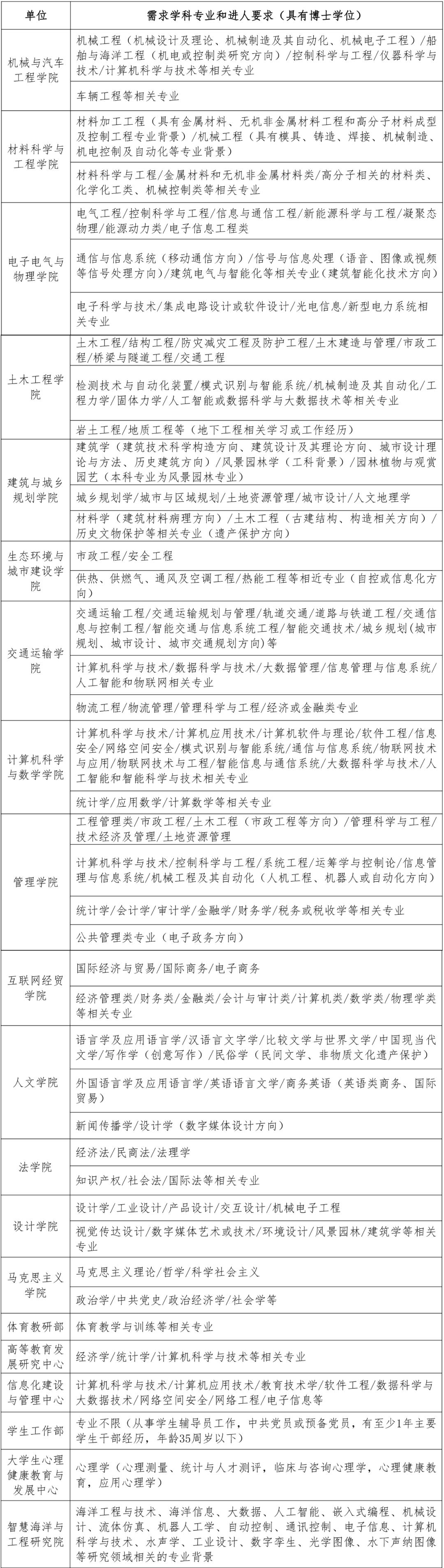
2023年师资需求信息


引进人才优惠待遇

应聘方法及联系方式
应聘者将简历(电子版)发送至以下邮箱:rsc@fjut.edu.cn,文件命名为“应聘学院+专业+姓名”。学校将组织有关学院、专家进行初审,之后与应聘者进一步联系、洽谈。
联 系 人: 傅老师、王老师
联系电话:0591-22863042
0591-22863047
传 真:0591-22863047
学校官网:www.fjut.edu.cn
联系地址:福建省福州市闽侯县上街镇学府南路69号福建工程学院人事处
点击 下方链接 *载下**附件
「链接」
来源:福建工程学院
编辑:黄灵箫
审核:王晓锋

