在拼多多平台开店的时候会有两个选择:一种是个人店,另一种是企业店。那么这两种方式有什么区别吗?哪一种更好一些呢?其中,个人店适合个人和个体工商户入驻,个人只需提供个人身份证即可,个体工商户需要提供个人身份证和个体工商户营业执照;企业店适合公司/企业开店,提供营业执照等资料即可开店。
1、个人店个人店的开店主体主要为个人和个体工商户,需要提供的入驻资质证明和相关要求如表1-1所示。

2、企业店
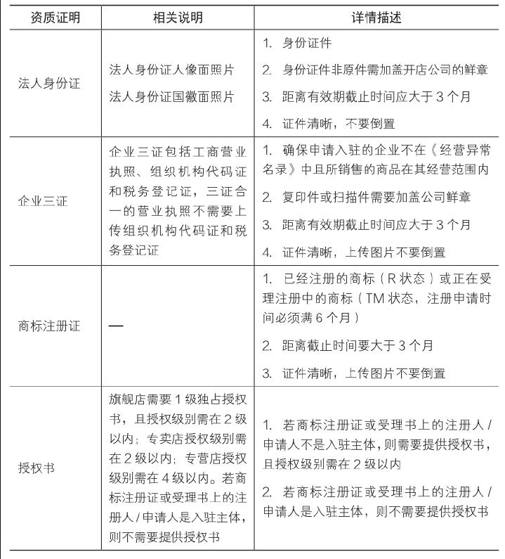
开企业店不仅要提供企业法人和店铺管理人的身份证,而且两者还要为同一人。店铺管理人的身份证照片具体要求同开店主体为“个人”的要求,除此以外,开企业店还需要提供一些必要的资质证明文件,相关要求如图1-1所示,具体包括企业三证(即工商营业执照、组织机构代码证和税务登记证)、商标注册证、授权书、身份证,相关说明和详情描述如表1-2所示。

3、保证金
在拼多多开店的保证金可以分为店铺保证金和活动保证金,如图1-2所示。卖家要开店,或者要参加活动,就需要缴纳一定的保证金,这也是平台为了防止一些卖家在出现违规情况后“跑路”,最后消费者的权益难以得到保障。店铺保证金是卖家开店的一种承诺,也是对消费者的一份保障,卖家要开店就需要缴存足够的保证金,将保证金存在平台,由平台保管。

当卖家退出拼多多平台的时候,保证金会退还给卖家,到时候卖家只需要申请关闭在拼多多运营的店铺,然后下架所有商品,关闭时间以最后一个确认收货订单的时间为基准。如果卖家没有出现违规情况,经过一个月的无售后监测期,然后完成关店的最终审核之后,保证金会在通过审核后的30个工作日内到账。
拼多多平台鼓励卖家“0元入驻”,即先发布商品,然后再缴存保证金,也就是说,卖家在发布商品前是不需要缴存保证金的。但是,卖家如果想把店铺做大,想赚更多的钱,还是要缴存保证金,否则店铺会受到一些限制。
店铺保证金的缴存金额以卖家管理后台相应页面的提示金额为准。卖家缴存足额的店铺保证金以前,其店铺将受到下列限制。
(1)、货款提现功能受限。
(2)、商品发布、销售等店铺经营相关功能受限。
(3)、无法使用“店铺营销”功能,无法参与营销活动、竞价活动。
(4)、无法使用“店铺推广”功能,无法进行新建推广计划等操作。
(5)、拼多多认为必要的其他限制。
从拼多多的相关入驻规则来看,入驻保证金的数额会根据卖家所售卖的商品的类目来确定,如果需缴存保证金的类目不多,对于开店的资金要求不会特别高,想要入驻的卖家可以在阅读官方的入驻手册后,准备相应的资金。
店铺保证金分为基础店铺保证金和特殊店铺保证金两种。通常情况下,个人店和企业店的虚拟类目保证金都是1万元,个人店的其他各主营类目的保证金均为2000元,企业店的其他各主营类目的保证金均为1000元。