评价是教与学成果检验的“窗口”,如何提升评价的效度、减轻评价的量表的体量,同时让学生通过评价明晰自己学习的进程,并在其中产生积极的思考?
本文围绕评价标准与评价量表的设计,帮助教师优化现有的评价,提供与学生一起设计评价标准的策略,助力教师利用评价量表把握学情的同时,强化学生主体地位,建构促进学生持续思考的评价标准。

本文共5343字,仔细阅读14分钟
编辑/肖静 统筹/孙习涵
本文为 思维智汇 第 767 篇原创文章
阅读本文,你将收获以下内容:
※ 优化评价量表与标准的五个维度
※ 与学生一起设计评价标准的方法
※ 有效促进学生自主学习、提升思考力的“学生自评”设计策略
老师如何利用评价系统来帮助学生进步? 如何评价学生的能力、让学生明白评价的价值,从而影响学生在课堂上的行为,在课堂中实现“真思考”?
我认为首先需要 优化评价标准 ,改善其在维度与描述上过于 繁杂 的问题,从而增强与学生沟通的有效性, 让评价的设计能够启发学生思考, 提升学生的学习能力,并且帮助学生掌握所学的内容。
基于此目标,下面我们将尝试 与学生一起创造一个评价标准, 并用这个评价标准让学生更有耐心,更愿意挑战自我,增强学生的自主性, 一同建构一个“思考型课堂”。

五个维度,优化传统的评价标准
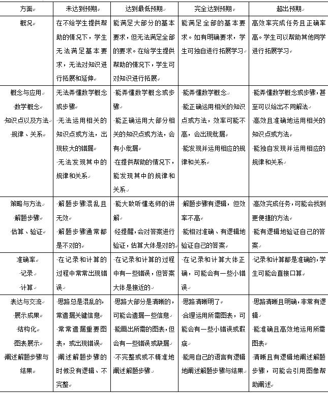
你可能曾经使用过类似于表1中的评价标准。 起初在设计的时候,这个评价标准并没有考虑到老师所重视的能力,但它被广泛运用在教学中,是老师和学生都比较熟悉的评价标准。因此,这成为我 研究的起点 。

▲表格1 四栏式评分标准
我观察了一些课堂,这些课堂里运用的是表1的评价标准。研究发现, 75%的学生只用不到10秒钟的时间来看评语, 其他的学生看评语的时间也不会超过一分钟。 虽然老师已经给了学生反馈,但学生不接受这些反馈。 所以,这份评价标准并没有真正影响学生的行为,而老师需要的是能影响学生行为的评价标准。
于是,我开始设计、修改和检验各种评价标准,就是为了找到一种 能引发学生思考的评价标准, 从而评价学生的能力。为此,我们研究出了一个和表1非常不一样的评价标准(见表2)。

▲表2 评价合作能力的评分标准
这个新的评价标准与之前表1中的评价标准有 五个明显的不同之处。
01 关注点
之前的评价标准是 基于学生的解题成果 去评价学生的能力,而新的评价标准则是 基于学生的表现 去评价学生的能力。也就是说,新的评价标准是一种 观察性 的评价标准,老师会在学生思考时对学生进行评价,而不是在学生思考完毕之后才进行评价。事实证明, 这种观察性的评价标准也能让老师更直接地观察学生的行为,再相应地改变学生的行为。

02 表格的列数
大部分常用的评价标准都至少有4列,有的甚至会有5、6列。但问题是如果仅对每一列的评语稍作调整, 老师是很难表达清楚每条评语之间的区别的,而且学生也无法分辨出这些细微的差别。
- 研究者: 看到老师的评语后,你知道怎么改进了吗?
- 沈: 我不知道。
- 研究者: 为什么不知道呢?
- 沈: 有时候我觉得我做对了题目啊,但老师总会觉得我有些小失误。
沈同学的最后一句话指的是表1中关于准确率的那一条, 老师写的评语表述得并不清楚 。当老师将学生的成果归为第一列,老师会很容易写出评语,因为这一列通常用于描述最差的学生成果。而第四列通常用于描述最优秀的学生成果,老师也是很容易说清楚的。第二列和第三列的评语则很相近,不容易区分。

最后,老师就只能用一些这样的表达: “大部分正确”、“一些错误”、“主要或通常”、“有时或偶尔” 等。即便老师自认为表达得够清楚了,能够辨别学生当前的水平, 但学生却不知道到底该怎么做才能让自己提高。
总之,这些评语 太繁杂、太细微 ,对学生来说没有起到作用,老师应该写一些 更直接、更易于学生消化的评语 。
表1每一级之间的差别太细微了,实际上有时老师和学生都难以区分。于是,我们开始 尝试使用三栏式的评价标准 来解决上述问题。对 小学二年级-高三年级 的学生来说,这种三栏式的评价标准是非常有效的。
但对 幼儿园-小学一年级 的学生来说,他们还无法理解三栏式的评价标准。这个年龄段的学生还没法区分细微的差别,他们看待世界的方式是 二元的: 好和坏、高和低、热和冷、湿和干、大和小等。所以,针对这个年龄段的学生, 评价标准可以只有两栏, 而且可以 提供图形进行辅助 (见表3)。

▲表3 幼儿园~小学一年级评价合作能力的评分标准
03 表头
不仅如此,我把每张表的表头换成了一个 向右的箭头 。在和学生访谈的过程中,我们发现,学生往往会顺着表头看到自己当前所处的位置, 往往不太能关注到自己未来的成长空间 。更深入的调查显示,学生对表头的看法受到他们自己思维方式 (成长型思维和定式思维) 的影响。
具备成长型思维的学生会从表头中看到自己的成长空间,具备定式思维的学生则只会关注自己当前的水平,即便老师努力引导他们去关注成长空间,他们还是很难做到。因此, 我将表头的文字用箭头来代替,那些具备定式思维的学生也会从中看到自己的成长空间。

04 精简语言
同时,我们彻底 去掉了三栏式评价标准的中间那一栏 。原来的三栏式评价标准的中间那一栏也是有内容的, 学生会把每一栏的内容都当作相对独立的评价标准 。当老师要求学生进行自评时,他们往往都会把自己的表现归为三列中的某一列(见表4)。

▲表4 在三栏式评分标准中,学生对自己的合作能力进行标注
之前采用四栏式评价标准时,他们也是这样做的。但现在,我们去掉了中间那一栏的内容,学生自评的方式就完全改变了。 他们不再把每一栏都看作相对独立的评价标准,而是会认为第一列到第三列之间是连续的。

▲表5 在两栏式评分标准中,学生对自己的合作能力进行标注
05 减少待评估的能力项
在新的评价标准中,不仅评价的内容在减少,需要评价的能力也在减少。若采用四栏式的评价标准,老师需要同时评价3-5项能力。 若采用表2和表3的评价标准,老师只需要评价一项能力。 因为这个新的评价标准是 为了学生而创建的,所以对学生来说,评价的指标需要更直接、更容易理解。
知己知彼,与学生共建、展示与运用评价标准
我们最初所使用的那些评价标准大多是由老师、教育机构或教育部所创建的,而表2和表3中的评价标准则是由被评价者——学生创建的。
如果学生对评价方式和评价内容有发言权,他们会产生一种 主人翁意识 。在共同创建评价标准的过程中,他们会用一些特有的表达方式,但由于学生是标准制定者之一, 他们完全清楚这些表达方式的含义 。重要的是, 老师需要和学生一同经历创建评价标准的过程, 这是一种非常精简且高效的方式—— 一下课老师就能知道学生欠缺了哪种能力。
- 老师: 你们小组今天提供了不少有趣的思路呢。但我看到你们有些人还是很快就放弃了,可见你们还是不够坚持啊。我想问问,你们觉得有耐心的学生会怎么做呢?(老师在黑板上画一个T形图表,并在图表的右上方写上“有耐心”)
- 学生: 遇到困难也不放弃。(老师在“有耐心”的下方写上学生的回答)
- 学生: 在遇到困难时,会看看周围。
- 老师: 看周围做什么呢?
- 学生: 找提示,当遇到困难时,有耐心的学生会看看周围找找提示。(老师在黑板上记下)
- 学生: 找老师求助。(老师在黑板上记下)
- 老师: 那没有耐心的学生会是怎样的呢?(老师在图表的左上方写上“没有耐心”)
- 学生: 马上就放弃
- 老师: 马上?
- 学生: 对,直接就放弃了。
- 老师: 什么时候放弃才是没有耐心的表现呢?
- 学生: 遇到困难的时候。(老师在黑板上记下)
这个过程有趣的地方在于, 即便学生疏于观察,他们也总是能提出一系列明确的评价标准 。我们做了数百次的尝试,情况都是如此。学生在现实中可能并不一定是按照这些标准去做的, 但他们也知道该怎么做 。

▲表6 和学生共同创建关于耐心的T形评价标准
老师可以根据列出来的评价指标,课下再去创建类似于表2或表3中的评价标准。老师并不一定要采纳学生的所有建议,也不一定要按照讨论的顺序来列出这个评价标准, 但老师需要去提炼学生说的内容 。正如上述的提问流程所示,老师 并不是听到什么就写什么 ,而是在听完之后,再根据他们所说的进行修改和提炼。
老师需要让学生看到,他们所说的话促成了新的评价标准的形成。 在下一次上课时将新的评价标准和上次过论时所拟的评价标准进行 对比 ,那学生的 印象就会更加深刻了 。如果老师还能把这个T形评价标准留在黑板上,效果就更好了。
从本质上来说,T形评价标准也是由 一系列连续的评价指标组成的 。因此, 用语言清楚地区分T形评价标准的好坏两级 也是很重要的。正如你在表2和表3中看到的,右侧的指标与左侧的指标相配对,例如拒绝接受他人的想法对应的是能接受他人的想法。

当学生在为评价标准提供想法的时候,他们可能不会考虑到这一点。所以,你可能要建议他们想一想与好处相对应的坏处是什么。 这并不是说每条标准都必然有其反面,而是最终的评价标准必须以二分法为基础。
展示、运用评价标准 和创建评价标准一样重要。对 小学四年级~高三年级 的学生来说, 老师可以用下述方式去展示评价标准:
- 老师: 昨天,你们帮我画了一个T形图表。放学后,我根据这个T形图表制定了一个评价标准。(老师把评价标准投影出来)现在你们也看到了,我在每一张白板上都贴上了这个评价标准。我会观察你们分组学习的表现,并选三个小组,用这个评价标准对其进行评估。
为什么只选三个小组进行评估呢?答案非常简单, 留给老师的时间是有限的, 你还有很多事要去做。

对于 低年级(幼儿园~小学三年级) 的学生来说,你可以 用下述方式来介绍评价标准:
- 老师: 昨天,你们都我画了一个T形图表。放学后,我根据这个T形图表制定了一个评价标准。(老师把评价标准投影出来)我们一起来看看,有没有什么不懂的地方。现在你们可以看到,我在每一张白板上都贴上了这个评价标准。我希望你们都能像评价标准上列的这样,好好表现。(老师指向图表右侧那一栏)
在你向学生展示新的评价标准的那天,学生会有不小的改变,这并不是因为出现了一个新的评价标准, 而是因为这个评价标准是由学生与你共同创建的,学生很清楚自己该怎么表现 。选三个小组进行评价,是为了表明你的确是按照这个评价标准去做的,评价的也是你重视的能力。
当分组学习快要结束的时候,你可以给每个小组一支荧光笔,让他们评价一下自己的表现。当学生完成了自我评价,再把你对这三个小组的评价结果告诉他们。尽管和学生共同创建、展示和运用评价标准的时长不会超过15分钟,但学生的转变却是巨大的。
学生一旦 发现自己的哪种行为是值得期待的,他们就会明白这样做是有价值的, 学生的自我价值感也会得到提升,你的 思考型课堂也会得到进一步巩固。

减少“信息差”,帮助学生有效进行自评
虽然老师从学生处获取到的信息与学生从老师处获取到的信息相差无几, 但在接收信息的过程中,不同的人对信息的理解会不一样,采取的行动也有差异。
例如有些学生并不十分清楚整个单元的知识框架, 无法听明白老师的反馈,也不知道自己哪些方面还需要提高。 相比之下,老师会更了解整体的教学内容,可以根据学生提供的信息,来确定学生能做什么、不能做什么。
为了让学生掌控自己的学习过程,老师在对学生进行评价时,不仅要让他们知道自己已经弄懂了什么,还需要让他们知道他们还没弄懂的知识。为了达到这一目的,老师需要 帮助学生弄清楚整个单元的知识框架 。在此基础上, 再去评估学生学会了什么、没学会什么。
为此,老师可以尝试着通过单元考试、随堂测试和自测题等形式获取信息,并提供一些反馈。反馈本身是很重要的,但 帮助学生理解和消化这些反馈的信息更加重要 。为此,我们最终创建了如表7、表8和表9的评价表。

▲表6 和学生共同创建关于耐心的T形评价标准

▲表8 在数列这个单元中所使用的评价表

▲表9 在分数这个单元中所使用的评价表
这种评价表可以由老师创建,主要用于学生评价自己在期末考试、随堂测验、自测题中的表现。在这些图表中, 最左边的那一栏是一个单元的知识框架, 由一些 特定的知识点 所构成。因为若把一整个单元的内容细分成特定的知识点,学生会更明白,一整个单元的内容其实是由很多知识点构成的。例如,在表9中,学生会明白分数这个单元就是由数个不同的知识点组合而成的。
针对每项知识点,老师还可以进行难度划分(基础、中级和高级)。 例如,下面是有关分数加法的一系列题目。

虽然这三道题都要求学生把两个分数进行相加,但每一道题所需的技能、知识都不一样。 学生每解出一道题,他们都能获得某种相应的技能和知识。
- 在第一小题中,学生要思考:分母相同的两个分数能直接相加吗(基础)?
- 在第二小题中,学生要思考:若两个分数的分母不同,一个分母是另一个分母的倍数,要怎么相加呢(中级)?
- 而在第三小题中,学生需思考:若两个分数分母不同,且这两个分数的分母没有倍数关系,这样的分数如何相加呢(高级)?
针对上述三道题目,学生能解出哪一道就代表学生分别具备了哪些知识与技能。所以,老师要把这些难度区分开来,正如表7、表8和表9中不同的难度等级那样。

老师可以 先画出一个表格 ,再用某些题目(见表7和表8),或者某些题目编号(见表6)来填写表格,最后 用这个表格检查学生是否掌握了某些知识点 。注意, 并非所有的题目都会一一涵盖所有的难度等级。
例如,在表7中,对于找规律这个知识点,相对应的只有较为基础的难度。再如表9中的倒数第二行一一计算复杂的分数题目,相对应的也没有基础难度的题目,只有中级、高级难度的题。同样,如果一道题涉及不同的知识点,在表格中会不止出现一次,如表9中的题号11。
这种评价表把具体的题目和对应的知识点结合在一起。 虽然老师很清楚表格最左栏的内容,但学生还是需要具体的题目辅助理解这些内容。如果老师这样说“让我们分解几个二次项系数为1的二次三项式”,许多学生可能并不能马上理解这句话,直到学生看到下列具体的方程式的时候,他们才会明白。

在小学阶段,上述情况更为常见,因为 小学生的阅读水平还处于初级阶段 。根据学生所处的年级不同,有的老师 可能会将最左侧的那一栏文字说明给去掉 (见表10和表11)。为了把信息传递清楚,老师可能会在每个难度等级中 加入一个具体的实例。

▲表10 没有左边文字栏的评价表(找规律)

▲表11 没有左边文字栏的评价表(数列)
如果在不同的难度等级(基础、中级、高级)中标出具体的题目,可以帮助学生理解自己是否掌握了某个知识点。 例如,在表8和表11中,续写数列1、5、9.·...·.(中级)的这道题与续写数列41、63、85......(高级)的题目属于完全不一样的难度等级。
正如前文所述,学生可以用上述这些表格来进行自评。无论如何,学生在一个具体的题目中的表现可不仅仅只有对(√)和错(×)这两种情况, 学生自评还需要做出更加细致的区分, 例如,学生是自已独立完成这些题目的,还是在他人的帮助之下做出来的;是完全答对了,还是马虎做错了;是努力过了,还是根本就没努力尝试。每一种情况都有必要继续深究。 对此,我们用了6个符号分别表示上述这6种情况:√、S、H、G、×和N。

- √ 这个符号代表学生能独立解题,并完全答对
- S 这个符号代表学生能独立解题,但偶尔会犯小错误
- H 这个符号代表学生需要老师或同学的帮助才能答对题目
- G 这个符号代表学生能在小组合作中答对题目
- × 这个符号代表学生考试解答,但没答对
- N 这个符号代表学生根本没有努力尝试解题
例如,表9对知识点和难度等级都有明确的划分, 学生会在表格上对自己的表现进行记录 (见表12),以便 清楚地了解自己学会了什么、没学会什么 。

▲表12 学生记录自己的表现
最初做实验的时候,我们会把这个表格发给学生,让他们记录自己在单元测试中的表现。结果令人非常惊讶,自从这些学生填了这个表格, 有50%~70%学生的成绩马上就提高了10%~15%。 对这些学生来说,他们是需要这些表格的,这有助于提高他们的成绩。
来源 | 《为什么你的学生不思考》
编辑 | 肖静
统筹 | 孙习涵