最新消息
2018年是整个电动车行业的转折年,1月16日,四部委组织相关部门和企业共同制订的《电动自行车安全技术规范》刚刚公布,电动四轮车行业的安全标准又开始征集。
据最新消息,工信部发布征求《电动汽车安全要求》、《电动汽车用锂离子动力蓄电池安全要求》、《电动客车安全要求》3项强制性国家标准(征求意见稿)意见的通知,主要针对车载驱动系统的最大工作电压是B级电压的电动汽车,对加强新能源汽车管理、保障消费者出行安全,促进新能源电动汽车发展重大利好!

关于这项电动四轮车的新规定,电动车老板内参梳理下,主要有四大看点:
看点
01
规范操作安全和故障防护
针对电动四轮车所特有的安全隐患,《电动汽车安全要求》提出了关于操作安全和故障防护的要求,对于绝缘电阻、电位均衡等测试提供了明确说明,有效避免车内和车外人员触电,降低安全隐患!
看点
02
限制个人私自检修电动汽车故障
为了避免个人私自检修引发操作危险,电动汽车安全要求将限制顾客遇到电动汽车故障自行检修。具体包括:除了加防冻液这种简单操作外,整车需实现电器元件的封闭式设计。
看点
03
对电动汽车防水性能提出明确要求
由于电动汽车和传统燃油车采用不同的驱动方式,为了避免电动汽车涉水后出现触电情况,对于电动汽车所有的电器接口、充放电接口、绝缘电阻等具体的器件都有很多具体的防触电要求。
看点
04
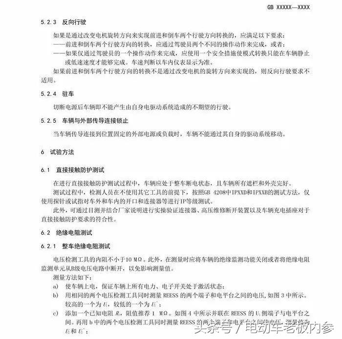
关于反向行驶,需注意:
如果是通过改变电机旋转方向来实现前进和倒车两个方向转换的,需要满足两个操作方式:
a.前进和倒车两个行驶方向的转换,应通过驾驶员两个不同的操作动作来完成;
b.如果仅通过驾驶员的一个操作动作来完成,应使用一个安全措施使模式转换只能在车辆静止或低速速度才能够完成。
随着国家各种全新规范的出台,将逐步完善电动车行业的发展。对于不注重产品质量的企业来说,肯定会在洗牌中淘汰,但对于一些早有准备,或者想要转型、做大做强的企业来说,将是个绝佳的发展机会!
电动四轮车遮风挡雨,性价比高,可以满足很多消费者的需求,在我国拥有广阔的市场和广泛的群众基础。随着国家政策的实施,“瞎管乱扣”的乱象或许将一去不复返,广大电动四轮车经销商的春天也不远了!
对于这一项电动四轮车管理新政策,你觉得对于行业来说会产生哪些影响呢?
《电动汽车安全要求》内容如下:
















