01
王慧文,前美团联合创始人,2020年底宣布退休后,折腾过很多事情,本以为去年底亲自组队光年之外,做大模型会是他最后一战,没想到半年之后,不幸患病(疑似抑郁症),无法带队创业。
很多人还在猜测,有红杉、美团等知名机构投资,有多个知名大牛组建豪华创业团队,光年之外会有谁接盘?
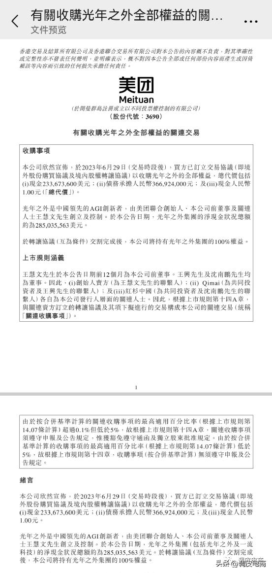
意料之外又情理之中,6月29日下午,美团发布公告,收购光年之外的100%权益,付出的成本包括:2.3亿美元,3.67亿人民币,付出总成本约20.6亿:

不过,光年之外账上还有2.8亿美金,一流科技有1500万人民币,总折合人民币20.6亿,此外还有一个70人的大模型团队。
整体来看,美团算是平进平出兜底了光年之外,使得光年之外的投资人原价退出,光年之外并购的一流科技被打包进入美团。
不过,这份收购,还有不少值得品评之处:
其一,2.3亿美金,用于境外收购,包括:向王慧文支付的是0代价;向王兴支付了500万美元,向红杉支付了2800万美元,向其他未公布身份的投资人(没超过5%,可不公布)支付2亿美元。王兴、王慧文、红杉沈南鹏都是美团原来的董事,现在又都是光年之外的董事,所以两期并购算是董事会内决,这是交易能快速推进的关键。

其二,3.67亿人民币,用于境内收购。包括:向王慧文支付1元;向王慧文支付王慧文向光年之外的结款3.67亿人民币。
现在王兴兜底,无论是什么性质的资本,王慧文的钱都能拿回来,只不过现在变成了王慧文替美团收购了一流科技,一流科技现在还是亏损状态,每年亏损2000万左右,这是美团要承担的。

其三,光年之外之所以要被整体接收,实在是因为核心创始人的地位别人无法取代。
从光年之外的股权结构来看,王慧文占股76.72%,可能包含有团队的代持,虽然王慧文并不懂大模型技术,但是股份最多。

若是业务成熟,核心创始人病了,投资人可以换一个人领头,但现在业务没做出来,而核心创始人生病不能参与创业,却还有最大的股份,找别人来,如何出让股份是个难题。
王慧文是资金加声望,让光年之外半年就从零到估值超11亿美元的独角兽,若王慧文短期能回归,还好说,但抑郁症一般要几年才能走出来,大模型创业一日三秋,发展飞速,只怕等不及。产品尚未做出,股权问题无法处理,外人无法接手,投资人只能先撤为敬。
不过,这算是一个圆满的结局,投资人没有损失,创业团队抱上了“大腿”,王兴成为仗义的兄弟,王慧文得以安心养病。
只不过,大模型创业的风险留给了美团,美团中小股东可能会有点不太满意,不过,这事如果在三个月前,中小股东可能会因为美团涉足大模型而欢欣鼓舞。
一切都是因为这几个月以来,大模型创业的局势,发生了很大的变化。
02
GPT正在熄火。
数据网站Similar web统计,GPT的访问量增长正在变成负数,1到5月分别是:131.6%、62.5%、55.8%、12.6%、2.8%,如此看来,6月份将会负增长:

我一开始还以为是618大促,所以最近两个月讨论GPT的话题大幅度减少,原来在美国,GPT的用户量已经快负增长了。
GPT公司的创始人阿尔特曼也在对GPT进行转型,从原来改变世界的操作系统、平台级革命性产品,变为个人的超级助理。
而在国内,前段时间,猎豹创始人傅盛怼投资人朱啸虎的内容也被广为流传,前者认为大模型创造了更多机会,但是后者认为大模型没啥创业机会了,后来,朱啸虎还回应说,大模型应该强调场景,不要迷信通用大模型:


两者的论断都有自己的用户基础,但有一点,大家对大模型的迷信,已经开始破解,大模型面前的纱帘正在被缓慢拉开。
第一 ,大模型并不神奇,GPT火了之后,才半年,国内已经诞生了近80个大模型产品,可以说建设模型,壁垒没有想象中高,训练模型的壁垒,也没有想象中需要几千万美元那么高。
据说黑马创业公司,已经通过360大模型训练出了针对中小企业申请国家高新技术企业的模型,训练费用才几百万。
申请高新需要几百页的资料填写,以前一个分析师要两周才能搞定,现在一天搞定两个公司的材料,因为申请资料一般没啥灵魂,都是格式化,通过前期的数据积累,可以打造一个申请框架,后期填资料就行,据说每年上百万企业申请高新,行业从业者70万,这个细分领域用大模型还挺有价值。这也是大模型行业达成的共识:针对细分场景来做,不要搞类似GPT的通用模型。
第二 ,大模型在国内,并不会掀起太大的风浪,核心是to B,多年以后才是to C!
前段时间,教学如何对大模型提问,成了一门生意,这的确是一门快速收割的生意,但是这也意味着用户使用大模型,竟然要学会刻意的提问,门槛这么高,离普通用户太远了,也意味着离平台或者操作系统级的革命性产品,还有很远的路要走。
关键是,大模型未必会遵循互联网的发展规律,操作系统、产品、平台、应用、细分应用,一步一步来,因为在一个竞争充分的市场里,很少再有成就操作系统的机会。
我在前两篇文章中一再强调,大模型在国内落地,必须要找场景,有数据,而场景和数据,都被巨头们瓜分了,百度的搜索数据,抖音的直播短视频数据,阿里京东的购物数据,微信的社交数据,他们自己研发大模型,提高自己的产品效率,就会把其他大模型挡在门外,不要说创业公司,OPEN AI来了,也未必好使。
因为场景落地是需要重运营的,国内互联网公司的运营能力,在国际上首屈一指。
至于to C场景,比如帮助个人提高数据表的统计,帮助做好PPT,这些都是企业的辅助竞争力,而不是核心竞争力,没听说哪家企业PPT做的好做得快就有竞争优势,而真要成为个人超级助理,需要和分析式AI结合,不能单指望AIG(生成式AI)。
第三 ,大模型会像软件一样,成为某些行业的插件(我四月份的文章《GPT,把转化率干到极致又如何?》,大佬们六月份讨论的共识,其实在这篇文章里都提到了),比如为了提高销售转化率,大模型帮商家给客户写文案,这是无数小创业公司的机会,积累多了,小模型再*攻反**大模型,说不定会有机会超过GPT。
对于这些小机会,有可能也不是王慧文这种操作过千亿级项目的人看中的,让大模型与美团这样有具体场景的公司结合,才是首选,而不是自己去猛攻通用大模型,王慧文适可而止,体面的知难而退,好事!
第四 ,著名创业导师,原百度COO陆奇说,大模型可能会诞生人类历史上第一个10万亿美元级别的公司,这个说法,如果放到50年100年,肯定是对的,AI肯定会改变人类,但不是现在,不是通过大模型,而是进化到其他产品之后。
第五 ,我发现一个现象,所有把分析式AI做的很好的公司,都不着急发布大模型,比如抖音集团,比如拼多多,他们的分析式AI,都很强悍,虽然是后起之秀,虽然数据量不是最庞大的,却是做的最好的公司之二。
尤其是给抖音提供云服务的火山引擎,昨天发布大模型服务产品,结果百川智能、复旦MOSS等多个大模型企业入驻,张一鸣的字节系不做大模型,通过给大模型公司“卖水”赚钱,毕竟这些创业项目不太可能把大模型放在百度云、阿里云、腾讯云、京东云,因为他们都有自己的大模型产品,是竞争关系,字节的中立,反而先赚钱了。
美团的数据能力也很强,我外卖员提供最佳路线也是分析式AI,也并没有着急入局,只是通过并购光年之外,而且还是凑巧。
做的最积极的巨头,就是分析式AI做的最不好的百度,到现在,还没有360的大模型落地落得扎实。
未来的AI,一定是分析式AI和生成式AI的结合,路线问题不能走偏,单纯的生成式AI,最后一定是被*身卖**或者抱大腿,这不是一个可以独立支撑长远的业务。
大模型的第一个分水岭已经到了,那就是分清方向;第二个分水岭是落地、站队和并购,我们期待第二场大戏,在明年这个时候上演!