运营、思维、职场、生活
具备运营思维的人,做事必是事半功倍
*****
“盲盒”是一个较有新意的营销玩法,从POPmart 开始,各种主题的盲盒产品新奇又有趣,吸引了很多年轻用户的喜欢,但是从手办盲盒到机票盲盒,这一玩法已经经历了一个完整的从稀缺到普遍性的过程,在过去的半年里,我们也利用“盲盒”的玩法,策划了多起成功的营销活动,为618、七夕节起到了巨大的引流作用;
一、背景介绍
我们的盲盒玩法是,用户可以以较低的价格购买一个“超值爆款盲盒”组合,盲盒内的每一件产品都是物超所值,公司会根据用户的购买时间、消费习惯、产品喜好度进行产品随机发放,用户得到每件产品的概率是不一样的;
而“盲盒裂变”玩法则是我们从盲盒玩法里发展出来的一种新尝试,如果盲盒里有用户明确不喜欢的产品,他可以通过邀请好友添加企业微信,完成助力裂变任务的方式,帮自己去掉不喜欢的产品,每邀请1个新用户添加企微,就可以去掉1个不喜欢的产品,最多可以去掉5个;
我们借助这个简单的手段,小规模的在用户中做了一次测试,取得了很好的效果,也存在一些考虑不足的问题,今天可以把自己的一些经验和思考分享给大家,抛砖引玉,希望可以给大家一些有益的借鉴。
二、目标回顾
首先,这是一次明确的测试任务,所以我们借助okr的方式,设计了一个简单的任务目标;
O:盲盒裂变新玩法测试成功,成为企微拉新的新杀手锏;
KR1:通过成熟的裂变工具,成功邀请10%种子用户跑通裂变任务;
KR2:通过盲盒诱饵的设置,实现盲盒购买人数超过种子用户数的10%;
KR3:通过裂变阶梯的设置,实现发起裂变用户超过人均2人的拉新效果;
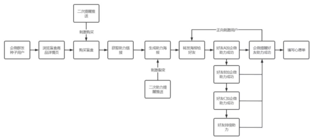
三、用户路径

四、页面截图

五、核心节点优缺点
1. 种子用户群发
本次活动的推送时间是11:40,完美卡在用户饭点,以至于用户没有足够时间做裂变分享,分享出去也缺少用户助力;
文案中的盲盒具体内容不清晰,用户不知道盲盒内部具体包含哪些信息,有什么吸引他的地方;
链接标题利益点直接,但是副标题可以写内含的产品信息,主标题吸引用户兴趣,副标题强化价值;
文案中没有放助力链接和海报,用户无法直接发起助力,而且由于没有海报,文字的内容就太多了,使得信息传递效果不足;
迭代建议:文案里增加助力链接;增加助力海报,并且内容以盲盒+助力为核心;
2. 购买链接
商品详情页头图的产品信息比较明确,可以清晰的知道有哪些产品,是对外部信息不足的弥补,但是那些没有点进来的用户就完全看不到了;
商品详情页内没有任何的盲盒助力、去掉不喜欢的产品、添加企微的信息,致使用户主动转发商品详情页之后,用户不知道如何参加裂变活动;
由于裂变活动我们内部已经做过几次,而且一直沿用固定的页面风格,在设计上缺乏新意;
迭代建议:商品详情页增加助力活动的内容,头图也可以增加企微二维码;设计需要变换风格,提供更新鲜的创意;
3. 助力链接
助力方式和助力链接是通过手工推送的方式,而且推送的时间太晚了,和购买盲盒的环节是割裂的,不但给用户参与增加了障碍,还花费了运营伙伴大量的时间去处理数据,效率很低;
迭代建议:在群发文案内就增加助力入口和海报,提升发起助力的人数;
4. 助力详情
本次活动的任务层级设计的太简单,只设置了5人助力这一档,虽然用户每完成一个新人助力,就可以去掉一个产品,但是只有1档5人的展示,会给不认真阅读规则的用户造成错觉,认为只有拉满5人才能去掉不喜欢的产品,造成不必要的用户流失;
迭代建议:可以把1档任务设置成5档任务,这样用户每邀请一人就可以得到一次正向激励,对用户持续邀请有好处;也可以设置成3档,1人一档,3人一档,5人一档,这样的好处是用户有一人助力就能马上得到正向反馈,刺激用户继续助力邀请新用户;
5. 用户助力
助力海报在朋友圈内展示的时候,显得太乱了,头部文案、实物产品都不清晰;
没有设置用户昵称,而且把用户的头像放在了最右面,即舍弃了社交裂变中好友推荐的关键信息,也不符合用户的阅读习惯;
缺少品牌背书,用户看了朋友圈之后,对陌生的品牌是缺乏信任的,需要我们在海报里增加销量、用户证言等,降低用户的参顾虑;
迭代建议:海报更新设计,符合朋友圈阅读规律;用户头像放在左侧、增加用户昵称;
6. 进度提醒
每增加一个好友助力,企业微信会给用户即时发送一条成功助力的提醒,但是本次文案,把好友名称隐藏的严严实实,最重要的信息变得最不显眼,降低了用户昵称的醒目程度;
同时,文案中缺少对用户下一步行为的提醒,如果用户邀请1个好友,我们可以提醒“恭喜你,已经可以去掉一个不喜欢的产品了,再邀请4人还能去掉4个,留下的全是惊喜”,引导用户继续发起助力;
迭代建议:可以将用户昵称提前到最前面,或者【】内;
7. 去掉不喜欢产品
用户去掉不喜欢的产品的统计表叫做“心愿单”,由于时间紧迫没有自己开发,最终选择的是腾讯问卷,用户不需要额外注册,也可以多次编辑,方便改变主意后自行更改;但是心愿单的里的会员号需要用户查询,会降低用户的参与度,其实收集一个手机号就够了;
心愿单的填写规则是选出5个不喜欢的产品(也可以选3个,或者2个),这就造成用户完成1个拉新和5个拉新时,都可以选出5个不喜欢的,造成数据的混乱,也给用户很大的困惑,我邀请了1个用户,那我是填1个?还是5个?
迭代建议:心愿单可以选出最不喜欢的5个商品,并且让用户排序,我们将按照用户实际完成的助力人数给用户排除;用户一次性完成5个产品的选择,也避免了用户多次去修改;
8. 活动二次提醒
为了增加盲盒的销售和裂变的效果,在活动中,我们设置了二次提醒通知,利用企微的标签分组群发,效果提升明显,但是文案和第一轮的内容基本相同,容易让用户选择性忽略;同时,我们还增加了操作的短视频,帮助用户降低操作难度,也明显带动了用户参与度的提升;但是,仍然缺乏高吸引力的海报图,用户需要阅读的文字还是太多;
迭代建议:二次提醒可以更加强调一下时间和数量的紧迫性;增加倒计时海报和库存不足海报;
六、数据复盘
因为涉及到内部数据的保密性,所以没法和大家分享很详细的数据分析内容,但是可以把一些有益的收获分享给大家;
0成本获客: 因为盲盒的销售是给用户的回馈,属于用户权益的支出,而去掉一个产品选项并不会增加额外成本,所以这类型的裂变基本可以定义为0成本;
人均拉新3人: 每个参与裂变的用户,平均可以为企微带来3个人的新增用户,用户最高邀请25人,成功拉新22人,远超活动规则的要求(我们决定电话联系TA,给TA一件最想的产品)!
由于系统可以帮助去重老用户,因此可以很好的控制老用户无效添加,非常适合快消品的裂变拉新;
4倍拉新效果: 本次测试是个小活动,大约选了10%的种子用户,拉新效果是日常的4倍,下一次我们将放大力度,那么一天就可以完成一个月的拉新用户数;
新用户让裂变翻倍: 活动结束之后,我们发现一半以上发起裂变的用户都是裂变来的用户进行的二次参与,而且一半以上的新增用户都是新用户带来的,也就是说,裂变来的用户,让我们整体活动效果翻倍。
本次okr的测试目标,均实现超额完成,验证了玩法的可行性、盲盒的吸引力、裂变的效果,所以本次测试虽然有非常多的漏洞和不足,但是已经很好的完成了我们的原定目标,关注我们的伙伴,很快就可以在下一次重量级的平台大促中看到我们的“盲盒裂变”了。
七、整体复盘:
1、群发的时间要给裂变助力留出至少1个小时的发酵时间,如果你的用户活跃高峰在12点,那11点就是群发时间,如果是晚上8点,那7点就是群发时间;因为,用户在最初完成购买之后助力的意愿度是最强的,随着时间推移,再次调动用户动力的难度越来越大;
2、活动中,用户购买、裂变、填心愿单上存在跨系统的割裂问题,在选择工具的时候,要么自己开发,要么选用同一家公司的产品,否则就需要运营人员设计非常细致的用户路径,避免因此带来的用户流失;
3、在裂变中,海报、文案是成败的关键因素,尤其是在注意力比黄金更珍贵的朋友圈、聊天框内,抓睛的海报很可能决定了你的转化效果,常变常新是基础要求;
4、如果活动中,有需要用户进行的复杂操作,需要极度的注重细节,避免用户多次、反复填写,比如案例中的心愿单,如果我每邀请一个人都要填一次,很麻烦,而如果我甚至多填、少填、漏填,都是问题,所以最好把这些复杂情况都考虑进去,用户助力发起助力之前,就可以先让用户填写心愿单,然后根据用户的完成进度,安排适合哪一档的权益;
关注我,运营知识,我们下次继续聊~~