面对中国与澳洲每日层出不穷的房产资讯与新闻,投资者难免在无意识中便过多地关注了房产投资项目本身的优缺点、价格以及周边环境,从而忽略了中澳两国与房产投资相关的法律规定。

以今年2月发生在布里斯班的一个真实案例为例,在北京生活工作的王太太累积了一定的积蓄,准备在澳洲投资置业。在看过数十套房产项目之后,王太太偏爱一套拥有较大土地面积的二手房。为王太太奔波近3个月的投资中介与在卖方市场等候多时的卖家当然欣喜,积极促成此交易却疏忽了王太太海外投资身份的审查。在双方签订合同时,王太太并未聘请任何律师,也并未添加任何关于”以FIRB批准为合同生效条件“的条款。结果,FIRB(澳大利亚外国投资审查委员会)在审查了王太太的相关背景与条件之后,基于王太太海外人士的身份且未持有澳洲长期居留签证的原因拒绝了她的投资申请。因此,王太太无法进行合法投资,但因为合同已成立则仍需要继续履行合同义务或对卖家进行赔偿。

澳大利亚政府对外国人购买现房的相关法规
可见,在房产投资过程中聘请一位专业律师,获取法律意见是多么的重要,甚是对整个置业有着决定性的影响。购房置业过程主要由三个部分构成,投资分析、融资方案与法律解释。今天居外网请到拥有中澳两国律师执业资格的林汇铭律师对中国与澳洲两国房产相关的法律条文、案例进行解释,希望可以起到客观、正面、真实的参考作用,让投资者们从中获益。
本文将主要对华人在中澳两国的购房法律规定进行对比、比较与分析。谨记!大到在投资置业,小到签证出行,都要对目的地国家的法律程序有一定的了解或积极寻求法律意见,以确认自己的身份是否符合法律规定的条件,自己的行为是否为该国法律所认可或批准,这应当是行动计划中的第一步!


结语
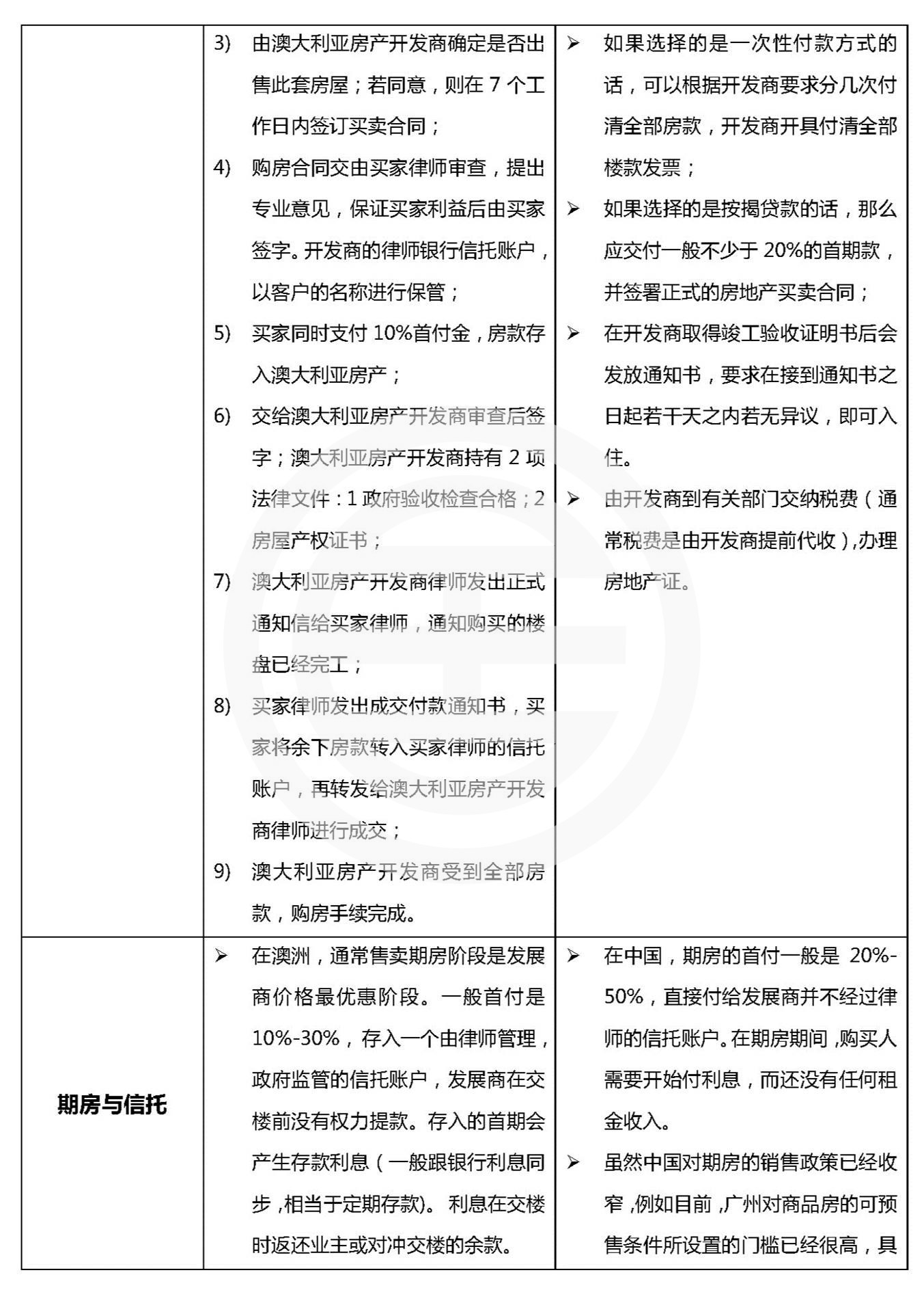
结合上述比较表格,可较全面地看到如今澳洲和中国房产市场的相关法律规定情况。与中国相比,澳洲房产法律体系与市场更加成熟与规范,税收与*款贷**制度也比较健全和完善,并且政府正积极监管与促进房产市场。同时,我们也可以清晰的看到,在澳洲置业与中国置业最大的不同之一便在于专业律师的介入。在中国买房一般去房产交易所办理,没有专业律师参与。如果投资者对合同细节不太了解,日后很容易陷入“陷阱”或麻烦当中。在澳洲,买卖双方都必须聘请专业过户师或律师来处理法律事务,由专业人士提供建议和把关,降低风险,保护利益。
在此,林汇铭律师建议,无论是在中国还是澳洲置业,买卖房屋是种契约行为,买卖双方必须按照买卖契约执行。违约应该诉诸法律,走司法程序,由法院裁决。如果因为不执行合同,轻则违法重则犯罪,是要受到法律制裁的。因此,投资者本身需要提高法律意识,积极寻求法律意见,规避置业风险,让专业律师为您的置业家园”添砖加瓦”!
在澳洲投资固定资产的优点很多,除了长期稳定和可观的增值外,它还可以带来独特的资产折旧抵税额度,每年可为投资者省下一笔可观的税金,每年可达成千上万的现金返还,不仅可以增加他的现金流,进而提高投资的回报率。真可谓:交税是光荣,*税逃**是犯罪,省税是智慧。
关注居外网官方网站www.juwai.com或 微信号(juwaiwechat), 获取全球90+个国家百万房源信息,以及专业的房产投资分析。
本文系居外网度独家稿件,未经授权,不得转载,否则将追究法律责任。