建筑行业挂靠经营业务有涉税风险存在,这也是从事建筑行业的财务人员认为建筑业务涉税处理比较难的一个主要原因了!建筑行业的挂靠双方的财税处理也不是说特别难掌握!大家首先是要先掌握建筑行业的税收政策,这样才能在处理业务过程中及时避免涉税风险。除此之外就是要知道建筑业常见的涉税风险项,提前里了解后才能及时规避!今天就在这里跟从事建筑行业的财务人员分享一下 :建筑业挂靠双方账务处理及涉税风险应对,以及建筑业的纳税筹划 。不清楚的,可以仔细阅读一下本文!
建筑行业财务会计财税处理技巧

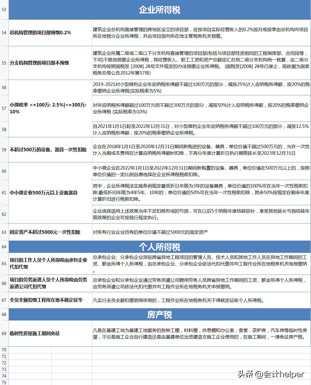
一、2023建筑业税收政策汇编
我们在了解挂靠业务之前先看看现行建筑行业的税收政策是怎么样的。



二、建筑业挂靠双方的财税处理及涉税风险应对技巧


2.1挂靠经营业务的区分

2.2建筑行业挂靠业务的规定

2.3税法对建筑业挂靠业务纳税人的规定

2.4建筑行业挂靠业务合同的签订案例分析


2.5模拟建筑业挂靠业务双方的财税处理案例


三、建筑行业税务筹划
四、建筑行业缺成本票的应对策略

关于建筑行业的挂靠业务的 财税处理以及缺乏成本票的应对技巧, 大家还存有疑问的,上述内容都整合在文档里了,可以收藏备用。
