这是一个简易的四层板设计案例,通过这个案例,你可以掌握阻抗匹配的计算、练习高速信号走线。
案例介绍
自制电脑HUB扩展器,基于 CS5268 设计,支持HDMI,PD2.0,USB3.0。
本项目耗材均由立创的星火计划报销,如果你也想DIY,参考成本价为62元:芯片12元,扩展器+外壳在50元左右,板子的体积很小,可以免费打样,板厚1.0mm。

功能
- 将电脑的TPEC-C信号扩展成USB3.0+PD2.0+HDMI2.0b 信号
- 支持 4K高清视频 输出
- 在扩展的同时 可以为电脑充电
设计原理
原理图分为接口 、主控芯片、电源部分。

1.接口电路
接口电路分为:HDMI输出,USB3.0输出,TPYE-C输出(PD2.0),TPYE-C输入。

用嘉立创EDA设计的原理图
电源监测部分:监测“副TPYE-C输出口”接的是充电器还是其他子设备。主C口为全速的接口,不是普通的。
如果需要多个USB输出,可以加 “USB信号扩展芯片”和“USB2.0接口”。由于我这里追求小体积就没有画这部分电路了。
2.电源电路

用嘉立创EDA设计的原理图
电源电路为1V电源和5V电源。当“电平匹配电路”给“副c口”输入电流即可为笔记本充电,在没有输入时则改为电源输出。
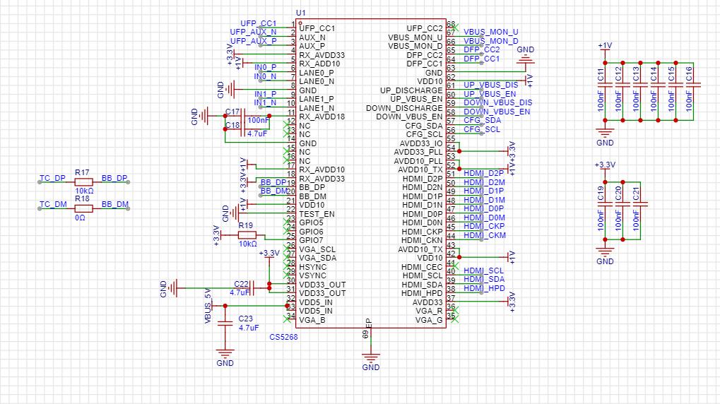
3.主控电路

用嘉立创EDA设计的原理图
主控电路非常简单。
3.3V的电压是由芯片内部降压而来,所以在工作的时候微微发热也是正常现象。
设计注意事项
利用嘉立创阻抗神器计算阻抗匹配:


HDMI,DP部分走100欧姆阻抗匹配。
TYPE-C的B2、B3、A10、A11,HDMI的D0、D1、D2、CLK信号需要这样走:

USB部分走90欧姆阻抗匹配。
TYPE-C的A2、A3、A6、A7、B10、B11信号需要这样走:

这个四层板案例就讲解到这里~希望能给你启发或帮助!
本项目的开源协议是GPL3.0 ,不可用于商用!
如果你 需要电路“源文件”进行学习 ,请自取,无偿分享滴:https://oshwhub.com/leichaolin/TPYE-Czhuai-HDMIkuo-zhan-wu#P4
本文所有资料参考:立创开源硬件平台《 当然选择原谅他” TPYE-C转HDMI扩展坞 》作者:雷小八
https://oshwhub.com/leichaolin/TPYE-Czhuai-HDMIkuo-zhan-wu#P4
如果你认为这篇文章还不错,欢迎 点赞、收藏、转发、关注~
我会持续更新优质开源项目!