
01
宝武碳业寻求IPO
最近股市什么最火?
毫无疑问是机器人。
现在机器人产业其实不仅仅是概念升温,中国机器人产业发展到现在,已经过了靠概念来提高热度的时期了。
当前主要是有切实的需求,各行种业数字化转型及机器换人的真实应用场景是推动机器人产业发展的重要动力。
比如建筑行业,用工荒、招工难,致使建筑企业不得不考虑智能建造,这是大势所趋。
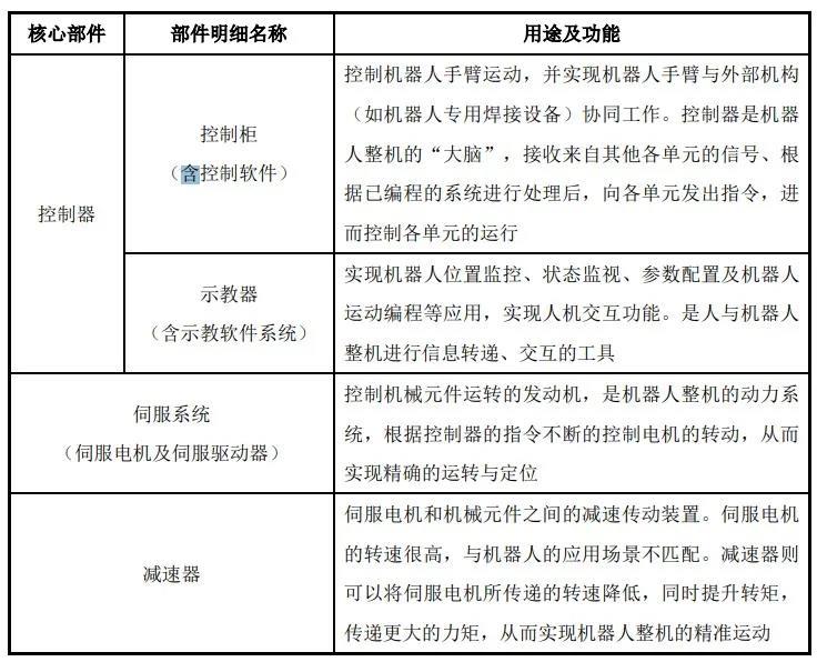
机器人三大核心部件:减速器、伺服系统、控制器,已经涨上了天,但还有一个关键材料没有被爆炒——机器人外衣。

图来源于招股书
近期的特斯拉人型机器人专家会议纪要提到:碳纤维成本要 2-3 万;特斯拉现在讨论用纯碳纤维还是碳纤维+镁铝合金的方案;基于轻量化和美观的选择倾向于成本能够降下来就用全部的碳纤维。
一个是全身的碳纤维材料;
另外是易磨损的部分用碳陶瓷。
人型机器人大概率使用碳纤维作为材料,而目前A股上市的相关企业并不多,且龙头也不明显。
然而,就是在机器人概念大火的时候,一家碳纤维新材料巨头预备上市了。

今年初,宝武碳业科技股份有限公司日前于上海证监局完成上市辅导备案,从公司相关人士处获悉,宝武碳业将在创业板IPO。
6月30日,宝武碳业创业板IPO正式获深交所受理,中信证券和华宝证券联合保荐。本次发行的股票数量不超过2.5亿股,拟募资30.12亿元。
碳材料供应的排头兵正式冲击IPO。
02
营收超百亿,央企巨头的“亲儿子”
说起宝武碳业大家可能觉得陌生,但要说起宝钢,估计全中国的人都知道。
宝钢股份直接持有宝武碳业71.78%的股份,是宝武碳业的控股股东。

而其背后的资本背景更为庞大,因为宝钢的背后是中国宝武,是经营规模和盈利水平位居全球第一的钢铁巨头。
中国宝武直接持有宝钢股份48.56%的股份,同时通过全资子公司武钢集团有限公司持有宝钢股份13.39%的股份,通过控股子公司华宝信托有限责任公司持有宝钢股份0.34%的股份,为宝钢股份控股股东。
中国宝武可以通过宝钢股份控制宝武碳业71.78%的表决权。同时中国宝武持有马钢集团51%股权,系马钢集团控股股东,中国宝武可以通过马钢集团控制宝武碳业8.22%的表决权。
综上所述,中国宝武可以通过宝钢股份及马钢集团间接控制宝武碳业合计80%的表决权。
股权穿透后,国务院国资委持有中国宝武90%的股权,为宝武碳业的实际控制人。
再说得简单点,这次宝武碳业上市,实际上是宝钢的一次拆分上市动作,为的是寻求更大的融资空间。
纵观宝武碳业近几年的经营情况,景气度也是相当之高。
2019年至2021年,宝武碳业实现营业收入分别为89.58亿元、57.20亿元、106.31亿元。
同期实现归属于母公司所有者的净利润分别为3.32亿元、0.49亿元、3.73亿元。

图来源招股书
这还是在上游原材料价格和下游市场需求影响较大的时候实现的增长,等到疫情彻底平复、原材料价格回归正常,利润应该会更高。
这次宝武碳业的IPO属于一次拆分上市的动作,分拆完成后,将宝武碳业打造成为宝钢下属独立的碳基新材料业务上市平台。
对于定位于碳基新材料领域的宝武碳业而言,则可以利用新的上市平台进行产业并购或引入战略投资者,加大对主营业务的进一步投入与开发,增强盈利能力、市场竞争力与综合优势。
目前,宝武碳业已成为全球最大煤焦油加工企业,已具备全国性布局以及明显的产能规模优势。完成上市动作后,规模优势会更好地发挥出来。
03
又一个千亿工业赛道
从去年8月19日,马斯克首次在特斯拉AI日活动上推出人形机器人“擎天柱”概念,不到一年的时间,特斯拉的人形机器人就要面世了。


6月23日下午,马斯克在采访时表示:
“人形机器人‘擎天柱’将在9月30日的特斯拉AI日活动上面世。”
人们对新事物的态度总是善变。去年,外媒及行业人士对特斯拉人形机器人的唱衰似乎还历历在目:
“说它是放屁都算客气的了。我不是说马斯克不应该做这样的研究,而是这种宣传通常是夸大的。”
“虽然我们欣赏马斯克的长期科技愿景,但特斯拉机器人不是投资者想看到的,相反,他们更关注芯片、FSD(完全自动驾驶)”
今年,舆论出现翻转。一边是特斯拉人形机器人战略的稳步推进:
1月份,马斯克在财报电话会表示,开发“擎天柱”是比做汽车更重要的业务;
4月,重申对机器人业务的重视,并透露最早于2023年生产;
6月,为了能让“擎天柱”在AI日隆重亮相,将原本定在8月的活动日推后至9月底。
一边是,“擎天柱”即将面世带动“机器人概念”大火。
一边是,A股机器人概念全线大涨,机器人概念股近期成为市场最强主线。
目前传统机械臂产业链(减速器)、特斯拉供应链链、人工智能类等方向皆已轮番表现,以碳纤维为代表的新材料方向尚在低位!

整个行业都蕴藏着巨大的机会。
而且,碳纤维是战斗机、大飞机、战略导弹、火箭、卫星、舰船等尖端*器武**装备必不可少的战略物资,是国外长期技术*锁封**和产品垄断的敏感材料。
2020年12月,宝武碳业收购了精功集团旗下碳纤维业务全部股权,包括浙江精功碳纤维有限公司49.74%股权、精业新材51.69%股权和精功(绍兴)复合材料有限公司45.81%股权。

还携手万华化学成立合营公司——浙江宝万碳纤维有限公司,进军聚丙烯腈(PAN)基碳纤维市场,而这种材料是目前可以获得的最轻的无机材料之一,被誉为“新材料之王”。
未来市场前景十分广阔。
但宝武碳业的经营风险还是存在不少。
一是经营业绩波动的风险。公司所处的化工行业受宏观经济、行业周期和下游需求影响较大。报告期内,公司主要经营业绩指标存在一定的周期性波动。
二是机器设备成新率较低的风险。作为生产型化工企业,公司固定资产中的机器设备规模较大。报告期各期末,以账面价值除以账面原值计算,公司机器设备成新率分别为27.74%、36.52%和37.20%,成新率相对较低。
未来,如果公司新设备购置、原有设备更新改造和维修的相关费用增加,可能会影响整体盈利水平。
三是环保风险。公司业务主要涉及焦油精制产品、苯类精制产品、碳基新材料的生产及焦炉煤气净化服务等业务,生产及服务过程中产生的部分污染物等会对区域环境产生一定的影响。随着国家对环境保护重视程度以及节能减排要求的不断提高,环境保护政策及环境保护标准日趋严格,公司未来为执行环境保护新政策和新标准将承担更多的成本。
但总体来看,如果宝武碳业能够嵌入到机器人领域,在战斗机、大飞机、战略导弹、火箭、卫星、舰船等尖端*器武**装备碳材料实现国产替代,那么这次上市,还是值得期待。