
目前,全国大力推广普及ETC,佛山全市计划到年底新增ETC用户91万户以上,全市汽车ETC的安装率要达到80%以上。
ETC车辆将有哪些便利?可享哪些优惠?市交通运输局、市路桥公司以及广东联合电服佛山营业部负责人昨日上线民生节目,为市民作出权威解答。
实体收费站将改建为门架
ETC全称“不停车电子收费系统”,即通过高速公路时不需要人工缴费,由借记卡、信用卡或储值卡进行划费结算。据介绍,已安装ETC装置的客车,正常通行下,通过省界收费站的时间由原来的15秒降低到2秒,下降大约86.7%,提高通过效率。
此外,省界收费站车流量比较大,容易造成压车、排队缴费等现象。广东计划把原来的实体收费站改造,同时主线上设置门架,车辆通过时,门架上的天线感应车上的ETC设备,实现不停车快捷收费,减少车辆拥堵和降低运输企业物流成本,提高综合交通运输网络效率。

计划改建的收费站
市路桥公司高速公路营运管理公司副总经理辛伟松介绍,到年底佛山将完成市管高速公路146个ETC门架系统建设,升级改造58个收费站,改造后将实行开放式收费。在今年底前,佛山高速公路出入口收费站将全部改成ETC车道,每个收费站只保留一条ETC和人工半自动收费的混合车道。届时,没有ETC车载设备的车辆将直接影响通行效率。
ETC绑定微信可先行后付
市交通运输局法规科科长陈果介绍,7月1日起,所有ETC车辆可享受高速公路通行费9.5折优惠;从2020年1月1日起,除国务院另有规定外,各类通行费减免等优惠政策将依托ETC系统实现。
另外,本月起,车主在微信小程序或城市服务上就能直接申办ETC,全国联网通行。ETC绑定微信支付后可享受“先通行后扣费”,还能在线开具电子发票。
微信申办ETC
在微信内搜索“ETC”找到相关服务的小程序或城市服务,就能办理ETC、领取ETC设备了,不用到线下网点进行人工办理。
打开微信-我-钱包-城市服务,下拉到车辆服务-ETC

选择办理所在省份的ETC卡、校验车牌、填写收货地址、支付完成后按指示上传个人身份证与车辆资料、绑定微信支付,即可完成申办,全程不用再到线下网点。
179个点可线下免费安装ETC
除了线上办理,佛山全市10个公安车管大厅、4个车管工作站、40个机动车登记服务站、76个机动车检测站、23个镇街行政服务中心、19个“邮政车管所”等179个车管业务场所将为各位车主提供ETC免费安装服务,工作日的上班时间可办理。
禅城区办理点

南海区办理点

顺德区办理点

高明区办理点

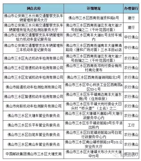
三水区办理点

个人用户办理资料:
-
本人身份证原件
-
行驶证正副本原件
单位用户办理资料:
-
单位介绍信(备注清楚ETC持卡人姓名、身份证号码、手机号码等信息)
-
营业执照复印件
-
开户许可证复印件
-
介绍信中持卡人身份证原件
-
持卡人单位车辆行驶证正副本
热点问答
1、货车能否安装ETC?
答:目前货车用户只能办理粤通卡单卡产品,尚未支持使用套装产品,但仍可享受对应优惠。《深化收费公路制度改革,取消高速公路省界收费站实施方案》中提到:从2020年1月1日起,取消计重收费,全国高速公路对货车实行统一按车(轴)型收费,同时实施封闭式高速公路收费站入口不停车称重检测。大货车安装ETC后将按车型实现不停车收费,通行将会与小客车一样快捷。
2、ETC是否一定要本人办?可以代办吗?
答:要本人办理。现在停止发行储值卡,发行的是记帐卡,需关联车主的银行账户进行扣费,办理期间需短信验证确认,而且需车主身份证和车辆行驶证原件。现在办理方式已很便捷,车主可通过手机线上申请邮寄到家自行安装。
3、希望对人工收费有所保留,ETC标签在天热时容易掉,一掉锁机,所以也是麻烦事。
答:电子标签用的是专用3M胶,安装前清洁一下挡风玻璃,安装时稍用力按压一下电子标签,使其贴紧挡风玻璃,会贴得很牢固。
4、已办理ETC的用户,是不是7月1日起自动变成95折?因为之前都是98折的。
答:是的,系统会自动核算通行费优惠。
5、是否能在高速公路收费站使用微信或支付宝缴费?
答:在人工收费车道将保留移动支付功能,可以使用微信或支付宝。
6、办理粤通卡是否要缴纳年费?
答:粤通卡不需要缴纳年费。如办理的是银行联名信用卡,银行信用卡是否收年费、年费减免条件等建议咨询银行。
7、线上办理后一般多久才能收到设备呢?
答:一般情况下,产品发出后3-5天用户可收到产品,具体视物流情况。由于当前处于办理高峰期,请各位车主再耐心等候。急用粤通卡的车主也可选择到线下工商银行办理e行卡·工银e钱包,“立等可取”。
8、外地车牌的车辆是否可以免费办理ETC?
答:外地车都可同样办理,办理方法与本地车无差别。
9、除了高速公路,ETC还可以在哪些场景应用?
答:我们鼓励在停车场应用ETC,计划在机场、火车站、客运站场等公共停车场全覆盖,以后在旅游景点停车场陆续推广。目前佛山部分商场的停车场已经实现ETC支付停车费。
10、ETC车辆如何开具通行费发票?
答:使用ETC卡的高速公路通行费或充值费,可通过全国统一的发票服务平台开具通行费增值税电子普通发票。用户只需在发票服务平台网站www.txffp.com或“票根”APP上自行注册、登录、绑定后即可开具通行费电子发票。

佛山发布编辑部
来源:民生直通车、微信派、公安主持人
编辑:梁焯贤
点亮“在看”,让更多人知道