由于能源价格在过去12个月中大幅攀升,无论是企业还是消费者都开始感到巨大压力。在欧洲,2020年至 2021[1]期间,天然气价格上涨了47%。以德国为例,六分之一的发电量依赖天然气。而在美国,五分之二的电力来自于天然气发电。在欧盟[2] ,各种空间和工业供暖消耗了约75%的能源,而制冷需求则占美国总电能消耗的10%[3],因此,对更高效热泵和空调解决方案的需求日益受到关注。
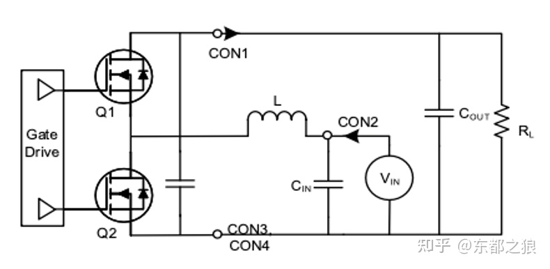
由于能源价格在过去12个月中大幅攀升,无论是企业还是消费者都开始感到巨大压力。在欧洲,2020年至 2021[1]期间,天然气价格上涨了47%。以德国为例,六分之一的发电量依赖天然气。而在美国,五分之二的电力来自于天然气发电。在欧盟[2] ,各种空间和工业供暖消耗了约75%的能源,而制冷需求则占美国总电能消耗的10%[3],因此,对更高效热泵和空调解决方案的需求日益受到关注。超10万种现货元器件,一件也发货,来唯样商城购正品~ 随着许多国家禁止使用化石燃料燃烧设备,新建筑必须安装电力暖通空调(HVAC)系统。为了确保这些建筑采用已有的最佳技术,欧洲、北美和中国制定了热泵和空调的能效标准。北美的SEER和欧盟的ESEER确定了(欧洲)季节能效比。该评级代表了输出致冷与输入电能的比率(BTU/瓦特),适应于季节性室外温度。这样能够更好地理解该评级,从SEER 9升级到SEER 13系统可降低30%的功耗。SCOP等级(季节性能系数)适用于加热装置。 暖通空调基本实施 无论是空调还是热泵,HVAC设备都具有基本相同的电气构造模块。它们由交流电源供电,需要AC-DC功率因数校正(PFC)模块,然后是DC-AC逆变器以便为所选电机供电(图1)。几十年来,硅功率半导体器件一直是此类系统的首选组件,通常选择IGBT和MOSFET来构建功率转换器模块。但是,由于大多数功率设计的效率通常都要求在95%以上,因此使用硅器件实现更高效率的途径变得越来越局限。

图1:空调机组和热泵的基本电气实施。 为了解决这一问题,设计工程师越来越多地转向碳化硅(SiC)器件。宽带隙(WBG)技术能够提供更高的效率、开关频率和设计密度,并且具有更佳的总体性能。通过采用自下而上的设计方法,分阶段或一次性地转移到SiC,可以逐步获得这些优势。 采用SiC所能够实现的效率改进 SiC带来的第一个变化是在PFC。在连续传导模式(CCM)升压转换器中,硬换向升压二极管通常是超快型。然而,由于其反向恢复特性,特别是当开关频率和功率密度提高时,该组件是功率损耗的来源之一。如果改用Wolfspeed 650 V C6D系列SiC肖特基二极管[4] ,可显著降低这些开关损耗(参见图2)。此外,残存的功率损耗随温度或电流的变化达到最小。因此,对于以5kHz驱动马达的4kW压缩机设计,可获得约1.5%的效率提高,相当于功耗减少60W。 下一个是优化出现在DC-AC逆变器,可用合适的SiC MOSFET器件来取代硅IGBT。Wolfspeed的650V C3M系列SiC MOSFET[5] 可提供显著的效率改进,导通和关断特性损耗达到更低,并且由于导通电阻的改进,使导通损耗更低。在相同的应用条件下,这可以带来约2.2%的效率提高,相当于节省86W功率。如果综合考虑采用SiC肖特基二极管带来的效率改进,总体系统效率提高达到3.6%,即减少146W的损耗。就SEER等级而言,这相当于提高了½SEER。

图2:用SiC器件替换快速二极管可实现约1.5%的效率提高。此外,将IGBT改换为SiC MOSFET将使总体效率提高3.6%。 新功率开关意味着新拓扑架构当然,在现有设计中简单地用SiC器件来替换硅开关并不能实现这些令人兴奋新WBG技术的全部潜力。在高于5kHz的开关频率下,基于IGBT的设计其效率会降低。在PFC中,应考虑充分利用SiC特性改进以获得最佳效果的新拓扑架构。最具成本效益的PFC拓扑之一是半桥图腾柱(参见图3),其中仅用两个SiC MOSFET和一对PIN二极管来实现,可提供优异的功率密度和高达98.9%的效率。与全桥替代方案相比,其唯一的问题是轻负载效率略低。 无桥图腾柱PFC需要四个SiC MOSFET,但转换效率高达99.2%。然而,这一优势必须与增大的设计复杂性和更高的总体物料清单(BOM)成本进行权衡。

图3:改变PFC拓扑架构可以充分利用SiC技术的优势。 用SiC开始设计 当从硅器件转向SiC时,功率系统设计师需要花时间更好地了解这些技术。由于SiC器件具有在较高频率下开关的能力、较低的恢复特性以及相对于温度的稳定性,必须在受控参考应用中操作开关,以准确了解其工作方式。为了支持这一点,Wolfspeed可提供降压/升压评估板[6] (KIT-CRD-3DD065P),它具有采用To-247-4封装的两个C3M(C3M0060065K)MOSFET和一个300µH电感器(参见图4),该评估板可在降压或升压模式下工作,输入和输出电压高达450 VDC,功率高达2.5 kW。如果选择其它适用的电感器,则非常适合在高达100 kHz或更高频率下测量时序、过冲和开关损耗。该套件还配备有设计文件,如BOM和原理图,以及指导设计师的快速入门视频。


图4:降压/升压评估板(KIT-CRD-3DD065P)使功率系统设计师能够将SiC MOSFET快速纳入他们的工作。 半桥图腾柱AC-DC拓扑(CRD-02AD065N)也可进行类似评估,它设计用于180VAC至264VAC输入,可在高达2.2kW时提供385VDC输出。这种高效率、80+钛合金设计采用同样的C3M0060065K分立SiC MOSFET,同时具有开尔文连接,以克服封装的寄生效应。该转换器工作在65 kHz,功率因数>.98,峰值效率为98.5%。 SiC:通往更高效HVAC的最佳路径 作为SiC MOSFET的发明者,Wolfspeed三十多年来一直在开发这项技术。在此期间,SiC已在该领域积累了超过7万亿小时的运行时间。凭借对WBG技术的坚定承诺,到2024年,对相应制造设施的投资将使产能增加30倍。因此,随着能源价格上涨,暖通空调制造商更加重视SiC,以实现超越硅IGBT和MOSFET的更高效率,设计师和他们的采购团队现在可以轻松应对。 由于市场对持续上涨的能源成本和可用半导体技术的担忧,这一点至关重要。消费者和商业买家都非常关注运营成本,在寻找新的或替代加热和制冷设备时会参考效率标签。改用SiC可以使现有设计增加半个SEER等级,而且通过进行完全重新设计,充分利用SiC的优势,所能够实现的改进可能会更加显著。随着已经能够提供广泛的评估平台,从各个层面分析,功率系统设计师都应该率先开始转向SiC,以便在激烈的市场竞争之前获得更多优势。