1、国产 CPU 发展现状
起步晚发展坎坷,逐步走上正轨
CPU 是计算机的大脑和心脏,是国家大宗战略产品,也是一个巨复杂系统。计算机主要由三部分构成:CPU、内存、外部设备。CPU 负责指挥外部设备和内存进行协同的工作,处在指挥和控制地位。CPU 也是国家大宗战略产品,尤其是进入信息化、智能化时代,应用面广,支撑作用强,是国家战略安全、产业安全的重要保障。CPU 还是一个巨复杂系统,它同其他芯片器件不同,CPU不但强调逻辑控制,还需要有强劲的性能,技术实现难度非常之高,全球能够独立研发高性能 CPU 的国家非常少。

▲计算机结构简图(资料来源:百度、平安证券研究所)
我国处理器研发起步相对较早,但发展历程比较坎坷。上世纪六十年代,计算机系统就是一个大型的中央处理器,体积大,速度慢。那时我国的计算机系统都是自主设计,与国际水平差距不大,标志性产品包括1965 年 6月研制的晶体管 109 机、1968 年研制的小规模集成电路 106 机。70 年代以后,大规模集成电路尤其是超大规模集成电路在美国快速发展起来,以英特尔 4004 为标志,真正意义上的微处理器面世,CPU 正式进入商用时代,此后按照摩尔定律持续快速演进。
相反受限于国内经济条件、国际技术*锁封**等原因,我国虽然研制出了基于大规模集成电路的第三代计算机系统——专用 77 型微机,但丧失了*四代第**计算机系统(基于超大规模集成电路)的研发机会。从“七五”开始,一直到“九五”,国家对国产 CPU 的支持力度明显下降,主要科研支持计划都未将其列入。直接导致了CPU 设计能力基本丧失。
但是,随着国内信息化的加速以及电子信息制造业的快速发展,“缺芯”的问题受到国家高度重视。“十五”期间科技部信息产业部启动了发展国产 CPU 的“泰山计划”。为国产 CPU 的发展点燃了“星星之火”。
除了“泰山计划”外,科技部也在通过“863 计划”对国产 CPU 进行支持。从“十一五”开始,国家通过核高基重大科技专项对国产 CPU 重点企业进行了扶持。“十二五”以来,国家通过集成电路产业优惠政策、产业基金等措施扶持国产 CPU 产业,国内培育出了一批国产 CPU 设计单位和研究机构,发展走向正轨。
活在巨头之下,自主研发仍是少数
CPU 发展到今天,其内部架构和逻辑关系已经变得错综复杂,设计企业如果从头开始进入,成功难度很大。国内有部分完全自主架构,如北大众志完全自主开发的指令集产品 UniCore,苏州国芯、杭州中天、浙江大学共同设计的国产嵌入式 CPU——C-Core 等。但是我们也看到,虽然这些产品在指令集架构上,实现了完全的自主,安全性最高,但是缺点也十分明显,包括缺乏操作系统等基础软硬件支持、开发工具少(编译器、调试器等)、应用程序开发困难、移植难度大等,所以一直以来在产业化上受到较大制约。目前,活跃在市场上的国产 CPU 绝大多数都是采用同国外合作的方式,主要途径包括购买指令集授权、技术合作等。
提到指令集架构,则要从计算机的发展史开始说起。早期的计算机系统,软件的编写都是直接面向硬件系统的,即使是同一厂商的不同计算机产品,他们的软件和硬件都是不能通用的,软件和硬件紧紧耦合在一起,不可分离。后来,IBM 为了使自己的一系列计算机能够使用相同的软件,免去重复编写的痛苦,于是在它的计算机系统中引入指令集架构(ISA,Instruction Set Architecture)的概念,将软件编程所需要的硬件信息抽象出来,形成一个抽象的机器架构,编程人员在这个抽象机器上进行编程,进而实现了与硬件的解耦。至此,处理器则从原来与系统不能分离,演变成为指令集架构、微结构、底层的物理实现三层结构,并一直延续到现在。指令集架构中,最为基础的就是指令集,它是用来引导 CPU 进行加减运算和控制计算机操作系统的一系列指令集合。

▲处理器结构演变过程(资料来源:平安证券研究所)
目前,全球 CPU 指令集架构有两类——复杂指令集(X86)和精简指令集(以 ARM、MIPS、POWER等为代表)。其中,复杂指令集(CISC)通过增加可实现复杂功能的指令和多种灵活的编址方式,来提高程序的运行速度。但直接后果就是需要对不等长的指令进行分割处理,造成一些不必要的等待,效率较低,对硬件集成度、工艺、功耗均非常高。
相反,精简指令集(RISC)采用的等长的指令,可以将一条指令分割成若干个进程或者线程,交给不同的处理器并行处理,效率高,硬件集成度要求不高,工艺简单而且成本低。英特尔在早期研发 CPU 时,精简指令集还未出现,而在精简指令集出现之后,英特尔也看到了精简指令集存在的明显优势,但为了实现后向兼容,也不得不一条路走到黑,继续推动 X86 复杂指令集的发展。
这两类架构竞争十分激烈。上世纪 90 年代,复杂指令集和精简指令集阵营展开了激烈厮杀。复杂指令集一方,英特尔凭借着与微软的事实上的结盟(Wintel 体系),同时也在新的微内核中融合了一些精简指令集的技术优势,在中低档服务器、PC、笔记本等主流领域占据了绝大多数份额;精简指令集一方,虽然指令集本身有优势,但是群龙无首且各自为战,最终被 Wintel 体系打败,且挤压到嵌入式市场,后来在智能手机兴起之后才觅得新的市场空间。尤其是 ARM,通过与 Android 的合作,在智能手机处理器市场占据了绝大多数份额。在 ARM 的 64 位产品(ARM V8)推出之后,其市场也不再局限于嵌入式和移动领域,高性能计算、服务器和桌面也都成为其重要方向。

复杂指令集和精简指令集架构在国内均有授权或者技术合作。X86 授权的有兆芯、海光,兆芯是通过威盛获得的 X86 授权,海光则是中科曙光和 AMD 合作的产物。精简指令集授权的有龙芯(MIPS)、飞腾(兼容 ARM V8 架构)、申威(Alpha)、海思(ARM)等。可以看到,ARM 架构在国内市场上的影响力较大。

▲复杂指令集与精简指令集对比(资料来源:CSDN、平安证券研究所)

▲全球主要 CPU 架构及授权情况
目前,CPU 授权主流的方式有三种:架构授权、软核授权和硬核授权,对于使用授权的企业来说,CPU 的完成度依次上升,设计难度依次下降,但自主程度也在降低。
1)架构授权。该级别授权允许被授权方研发芯片,兼容授权方发展出来的指令集架构,主要好处在于可以分享授权方建立起来的软件生态红利。但由于架构只是处理器的抽象描述、设计理念,类似于大楼的渲染图,对被授权方的研发能力要求非常高,设计中出现任何错误,都将造成投资失败。目前国内购买架构授权的企业均是芯片研发能力领先的企业。如天津飞腾、龙芯和申威等,被授权方拿到的都是标准文档(包含指令的定义,通用寄存器的数量等),而大量的寄存器传输级模型和布线都需要设计,对自主设计要求非常高,也正是因为如此,上述企业也被认为是当前自主可控程度最高的设计厂商。
2)软核授权。软核通常是用 HDL 文本形式提交给用户,它经过 RTL 级设计优化和功能验证,但其中不含有任何具体的物理信息。据此,用户可以综合出正确的门电路级设计网表,并可以进行后续的结构设计,具有很大的灵活性,借助于 EDA 综合工具可以很容易地与其他外部逻辑电路合成一体,根据各种不同半导体工艺,设计成具有不同性能的器件,设计难度和自由度低于架构授权。
3)硬核授权。硬核是基于半导体工艺的物理设计,已有固定的拓扑布局和具体工艺,并已经过工艺验证,具有可保证的性能。其提供给用户的形式是电路物理结构掩模版图和全套工艺文件,是可以拿来就用的全套技术,用户拿到授权之后就可以生产。硬核的设计和工艺已经完成而不能更改,授权厂商对其实行全权控制,对知识产权的保护相对简单。因此,采用此类授权模式的厂商,自主可控能力最弱,但商业化成功的可能性最高。
以处理器授权公司 ARM 为例,该公司的 IP 也是大体按照上述的三种模式进行授权的,但也发展出一些更为具体的授权类别。比如学术授权,是免费面向高校和科研机构的;DesignStart,是为了方便半导体企业低成本、低风险、快速了解 ARM IP 的一种授权模式;这两种模式下设计出来的芯片不能销售,只能用于内部研究。
另外,它还设计出了多用途授权、单用途授权。多用途授权模式还细分为普通多用途授权和终身多用途授权,以时间为授权效力划分,均较为昂贵,相对来说比较适合大型企业。而单用途授权以用途划分授权效力范围,这种授权模式之下,需要交一笔前期授权费,此后按照每颗芯片收取约 2%的版税,这种授权相对来说比较适合创业公司,或者目标明确的特定设计项目。

▲典型的授权结构
国产 CPU 生态构建雏形初现
从拿到授权到设计出产品,需要大量的资金、人员投入,以及国家产业政策的持续支持。在 2006年启动的核高基专项,以及后续大基金持续支持下,政府和企业均在发力,无论是大 CPU(高性能计算、服务器)、还是中 CPU(桌面级)以及小 CPU(移动和嵌入式)都取得了较大进展,已有的产品通过不断的优化升级,实现了从“可用”到“好用”,一些量大面广的领域,也实现了“零”的突破。从整体上看,国产 CPU 芯片同国际差距扩大的态势逐步在逆转。
高性能计算方面,国内天津飞腾、海光、申威等处理器产品已经在 E 级(每秒百亿亿次)超算原型机上得到应用,申威的处理器、加速器均实现了完全国产化。服务器芯片方面,飞腾、龙芯、海光、华为海思均有新品发布,其中飞腾 2000+/64 核产品性能已经与英特尔主流 E5 部分产品性能相当。海光由于采用的是 AMD 的 Zen 架构授权,该芯片除了性价比优势较为明显之外,还具备同 X86 生态的良好兼容性。华为海思在 2019 年 1 月份推出鲲鹏 920 处理器,兼容 ARM V8 架构,64 核,7nm工艺,主频达到 2.6GHz,在中档服务器 CPU 市场上具备较强的竞争力。
桌面处理器方面,飞腾、龙芯、兆芯等均有产品推出,且近年来产品性能提升明显。飞腾传统的桌面产品是 FT1500/4A 产品,工作主频在 1.5GHz-2.0GHz 之间,最大功耗 15W,主频相当于奔腾 4的早期产品,但同主流酷睿处理器差距较大,民用市场竞争力相对较弱。2019 年 9 月,公司推出了FT2000+/4A 桌面处理器产品,工作主频为 2.6GHz-3.0GHz,16nm 工艺,主频指标已经与英特尔酷睿 i5 部分产品的性能相当,明显好于国内其他桌面产品。该芯片能耗 10W,显著低于英特尔同类产品 35W-45W 的能耗水平。此外,龙芯推出的 3A/3B3000 产品,商业级产品主频在 1.5GHz 左右,相较前一代产品,主频提升近 50%,改善明显。
国内移动 CPU 设计能力快速成长,已经处于全球领先地位。相比传统的 PC 和服务器市场,我国移动芯片同国际差距已并不明显,华为海思和台湾联发科在移动处理器设计领域都处在全球领先地位。2019 年 9 月,华为海思发布麒麟 990 和麒麟 990 5G 产品,这两款芯片使用台积电二代的 7nm 工艺制造,整体性能较前一代产品——麒麟 980 提升 10%左右。从公开的跑分数据来看,麒麟 990 多线程跑分均高于高通最新推出的骁龙 855 和骁龙 855+,单线程高于骁龙 855,略低于骁龙 855+。

▲飞腾最新桌面芯片与英特尔处理器对比

▲主流移动芯片 GB5 跑分数据对比
处理器产品除了自身技术因素外,更多依托的是生态。所谓生态,就是产业链条上的企业形成的一种紧密的分工协作关系,类似于准同盟。生态的作用在 CPU 市场上表现的十分突出。在传统 PC 市场上,英特尔和微软构成的“Wintel”体系一直牢不可破,英特尔引领着 CPU 的发展并领导着一批PC 硬件和制造企业为其适配,而微软及合作伙伴在操作系统和应用软件方面同 X86 芯片进行紧密协作。一般而言,微软新操作系统的发布之后,会拉动一波新的 PC 更换,进而带动新 CPU 的需求,循环往复,微软和英特尔等软硬件厂商都在其中受益。在移动市场上同样存在类似的生态,ARM 和Android 的组合(业内称 AA 体系或者 ARM-Android 体系)同样具备强大的影响力。ARM 占据了全球 95%的移动芯片授权市场,而 Android 在移动操作系统市场上的份额也高达 85%。而在中低档服务器市场上,基本上是 X86 的天下,ARM 正在以挑战者的角色进入。
在典型的 CPU 生态结构中,一般需要一个或者两个核心企业,引领整个行业发展。但是在国内,各处理器设计企业在指令集选择上,山头林立,各自为战,但都没能做大,对生态的领导能力较弱。而一般的软件企业只会对一两种微结构进行编译,如果一种指令集在市场生态上处于弱势,软件企业就不愿意选择该指令集进行优化,这种指令集也很难获得市场成功。恰恰在国内市场上,处理器采用的指令集可谓是五花八门,但市场销售量都不大,每款产品出货量很低,这就给操作系统、中间件、数据库以及应用软件企业造成非常大的困扰,无所适从,操作系统、软件企业与处理器芯片适配积极性不是很高,因此很多还是在依托国家研发专项在推动,还没能形成内生的配套机制。

▲Wintel 体系生态构成

▲ARM-Android 生态系统构成
但近两年来,国内企业也在通过各种途径建设生态,已经取得了一定的效果。
一方面,芯片和操作系统厂商联合打造的生态“雏形”已经显现。参考 Wintel 和 ARM-Android 模式,电子信息央企——中国电子开始加强对“PK 体系”的建设,目前该体系已经推进到 2.0 版本。P、K 分别是天津飞腾(Phytium)和银河麒麟(Kylin)的英文名称首字母,银河麒麟是我国重要的自主操作系统研发厂商,长期与飞腾芯片进行优化适配。除了软件适配的整合,硬件方面的领导力建设也在加强,2019 年中国电子对旗下业务进行重大调整,旗下整机厂商中国长城收购天津飞腾,整机业务全面转向 PK 体系,国产 CPU 缺乏硬件支持的短板正在补齐。同时,处理器和操作系统厂商也在加强开源社区、认证培训、支持学术研究等方式引导相关软件开发、应用推广。
另一方面,国家也在加快推动基于国产 CPU 的整机品牌在*党**政军、重点行业的应用,通过应用带动生态建设。目前,相关项目推动顺利,服务器、笔记本、台式机、移动及嵌入式终端、外设企业多数都在参与国产 CPU 的适配工作,基于国产 CPU 的操作系统、通用软件及应用软件的开发推广工作都在有序进行,国产化软硬件平台体系建设逐步完善。
从目前生态建设效果来看,链条越短的领域,生态建设的越完善。在整个计算机产业链中,高新性能计算和服务器是产业链最短的,涉及的软件应用最少,正因为如此,国内整机、外设企业分布较为密集,每家国产 CPU 设计企业周围都有大量的厂商集聚。相反,台式机和笔记本市场由于对通用、应用软件要求较高,目前的整机种类相对少一些,但是主流的整机制造厂还均有产品推出。

▲国产 CPU 配套软硬件厂商
2、造不如买时代终结
“断供”倒逼,国内 CPU 加快自主可控步伐
我国 CPU 市场规模和潜力非常大,庞大的整机制造能力意味着巨量的 CPU 采购。据国家统计局数据统计,2018 年国内智能手机产量高达 13.69 亿台,计算机整机产量也达到 3.2 亿台。虽然近些年,计算机整机和智能手机产量增长都出现瓶颈,由于这两类产品体量庞大,CPU 的需求量大且单品价值非常高,市场规模依然非常可观。同时,服务器 CPU 伴随着整机出货的快速成长,需求量增长也较为迅速。
IDC 数据显示,2018 年国内服务器出货量达到 330.4 万台,同比增长 26%,其中互联网、电信、金融和服务业等行业的出货量增速也均超过 20%。另外,国内在物联网、车联网、人工智能等新兴计算领域,对 CPU 也存在海量的需求。
国内 CPU 绝大多数都是进口或者采购国外企业在华产品。移动 CPU 除了华为能够通过海思自给之外,其余都需要从国外或台资企业(如高通、联发科等)采购;桌面 CPU 则更是严重依赖 X86 架构,台式机、笔记本 CPU 主要为英特尔、AMD 占领;服务器市场则主要为英特尔垄断。2019 年前7 个月,我国芯片累计进口额为 1645.71 亿美元,继续超过原油居国内进口产品首位。其中,处理器及控制器芯片(主要为 CPU)进口额 749.71 亿美元,占到芯片进口额的 46%。

美国企业(英特尔、AMD、高通等)是我国 CPU 产品的主要供应商,其中直接从美国本土进口的CPU 芯片体量也比较大。2019 年前 7 个月,我国累计从美国进口处理器 64.87 亿元,占到我国从美国芯片进口额的 84%,占比非常之高。对美国处理器的过度依赖,成为我国信息产业发展的一大软肋,在当前贸易战持续的大背景下,影响已经十分明显。
特朗普政府上台之后,美国对我国超算、服务器、智能手机、通信系统设备等整机制造核心企业的制裁持续在升级,CPU 的供应也成为问题。2018 年以来,中兴、华为、中科曙光、江南计算所等企业都已经被美国列入限制性清单,最近海康、大华、科大讯飞等人工智能企业也被美国实施禁运,这些企业的生产经营受到不同程度的影响。
更为严峻的是,全球核心技术和关键产品*器武**化趋势明显。除美国外,重点材料、元器件供应国——日本和韩国,也开始将关键产品禁运作为政治筹码,相互倾轧,断供问题至今尚未完全解决,曾经国内甚嚣尘上的可以完全依靠“国际供应链”的神话被彻底打破。我国作为电子信息终端制造大国,一旦其他国家在 CPU 这种关键器件上卡脖子,我国却缺乏有效的应对和准备,将会对整个电子信息行业甚至是国民经济社会发展产生极具破坏性的影响。

▲2019 年 1-7 月我国从美国的芯片进口额结构

▲近年来中美电子信息领域摩擦情况
采用国外的 CPU 产品,国内用户对其内部逻辑、软件代码缺乏控制,存在逻辑*弹炸**、软件后门等安全性问题。同时,在一些关键基础设施、*器武**装备等领域,由于使用周期非常长,相当长时间内可能都不需要对信息系统(包括 CPU 等元器件)进行升级换代,这和消费级产品存在着根本性的差异,其对供应链安全的要求远远大于性能要求。如果采用国外的 CPU 产品,一般会按照摩尔定律快速演进,国内相关基础设施、*器武**系统所采用的工艺或技术相对落后的元器件,就非常可能遭遇生产线关闭的情况,对于一些系统级装备,都需要进行重新设计,增加不必要的成本。
相反,如果是采用国内供应商,涉及到*器武**和关键基础设施的零部件,企业会保留相关产能和售后服务团队。另外,CPU 作为基础性、先导性的产品,是信息产业重要的发展方向,需要大量的创新要素包括人力、财力、产业政策等方面的投入,大量采购进口芯片,抑制了国产 CPU 产品的生态培育和成长。
也正是如此,*党**中央、国务院以及地方政府对该领域的支持力度逐步加大,政策日趋完善,为产业后续实现跨越式发展创造了良好的外部环境。尤其是未来中美在科技领域竞争加剧的大背景下,国内对国产 CPU 的支持力度还会保持在高强度。
(1)对 CPU 相关的元硬件研发引导、资金支持以及财税优惠政策有所倾斜;
(2)支持企业通过兼并重组、国际合作等方式做大做强,提高国产化替代能力;
(3)加强应用端扶持,推动国产化采购工作,将基于国产芯片的整机产品列入政府采购清单,鼓励软件、周边设备对国产 CPU 进行优化和适配;
(4)加强人才培养,2019 年 10 月工信部发布消息称,将与教育部合作加强集成电路人才队伍建设,将集成电路设置为一级学科,这将引导更多的高校、科研院所教师参与到集成电路研究当中,相应的研究生和本科生集成电路人才培养也会起来。

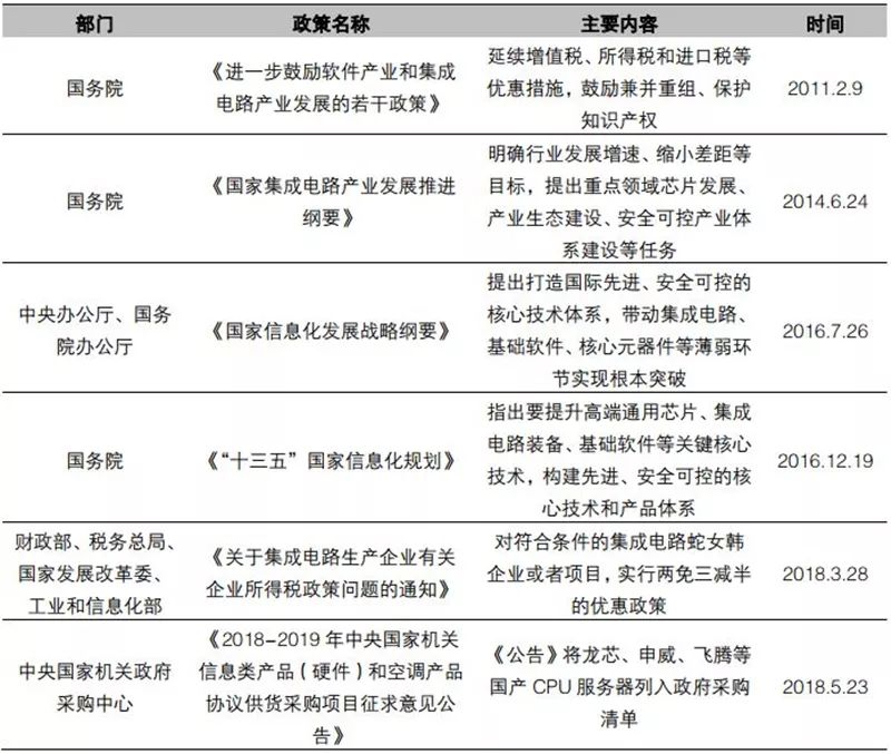
▲近年来我国 CPU 相关政策
*党**政军、重点行业市场广,替代潜力巨大
国内仍将长期是全球最大的 CPU 消费市场。从主要下*行游**业来看:首先,智能手机将面临着大量的换机需求,针对 5G 场景和应用的 CPU 处理器也将得到较快推广。目前,国内 5G 手机已经进入预热状态,市场普遍预计到 2020 年年底,国内 5G 手机有望进入实质性增长阶段。
据中国信通院数据显示,2019 年 10 月份,国内市场 5G 手机销量达到 78.7 万部。2019 年国庆之前,三大运营商也启动了 5G 套餐的预约,10 天内预约量就超过 1000 万人。其次,PC 虽然未来相对疲软,但用户基数非常庞大;服务器芯片市场将继续在云计算、企业数字化转型中受益,尤其是在国内市场上,云计算市场规模增速未来几年将持续保持在 30%以上。
最后,工业控制领域的嵌入式 CPU 需求广阔,我国作为制造业大国,目前正在向制造强国转型,智能化改造是重要方向,CPU 作为智能化的核心部件,将广泛应用于工控系统当中。
CPU 市场主要分为三类:*党**政军及重点行业、企业以及消费级市场,需求特点各异。*党**政军及重点行业市场,市场化程度相对较低,对安全性和定制化的要求远高于消费级市场,同时对生态的要求相对较低,这同国产 CPU 当前的发展现状非常契合,因此这一板块一直是国产 CPU 的传统和核心市场;企业级市场主要是高性能计算和嵌入式 CPU,这个领域对生态的要求,高于*党**政军但弱于消费级市场,这个板块是国产 CPU 未来重要的增量市场;消费级市场则是国产 CPU 长期要突破的目标,尤其是桌面 CPU 性能、生态等方面还有巨大的差距,还需要重点弥补。
其中,*党**政军及重点行业是国产 CPU 确定性最强的领域。在当前贸易战的大背景下,国内关键 IT基础设施、涉密、电子公文等领域正在推动自主可控试点,基于国产 CPU 的信息产品已经得到应用,除了中央机关已经明确大规模采购之外,地方政府部门也将开始相关国产化替代工作;对信息安全、供应链安全高度敏感的*队军**,一直是国产 CPU 的传统市场,将来伴随着国防信息化的加速,服务器、PC、嵌入式和移动 CPU 需求量均将增加;金融、电信、能源等重点行业领域也在加大基于国产 CPU的服务器产品采购,未来使用范围将逐步从非生产领域进入核心领域,目前飞腾、兆芯、海光等产品在金融、电力等市场都有公开的应用案例。
3、AI、开源架构带来换道超车机会
传统 CPU 技术差距虽然巨大,但依然存在追赶上的可能 。
首先,国内关于 CPU 的知识储备趋于完善。主要设计企业无论是通过自研还是国际合作,都已经在架构方面积累了较为丰富的经验,包括架构的升级、内核的设计等,已形成了较多的参考案例,有望在现有平台上实现跃升。
其次,国内技术人才的积累也在日趋丰富。随着国内芯片设计市场的不断扩大,已经在行业内沉淀了一批技术人才,龙头设计企业如飞腾、龙芯、申威、海思等都具备了稳定的核心设计团队。值得注意的是,教育部和科技部已经将集成电路列为一级学科,未来高校细分专业设置的空间将更大,相关人才的培养也将加速。
最后,CPU 进入后摩尔定律时期升级速度趋缓,国产 CPU 离天花板较远,缩小差距存在可能。目前,英特尔的最新工艺水平已经到了 14nm,后续再提升难度非常大,性能提升速度将显著趋缓,尤其是英特尔在 10nm 上存在不小的障碍,新品迟迟未能推出。即使是工艺已经升级到 7nm 的台积电,后续离硅加工极限(3nm)已非常接近,空间非常小。而国内企业制程和性能水平相对较低,所处的阶段反而更会像英特尔发展的早期,如果能够保证持续的研发投入,我们认为在传统通用 CPU 可以实现按照摩尔定律进行追赶,进而缩小差距。

▲英特尔桌面 CPU 加工工艺升级进展
随着人工智能、5G、边缘计算、区块链等技术的发展和成熟,将对传统计算需求形成巨大挑战,并创造出新的计算技术需求,国内 CPU 企业如能在此期间不断拓展产品谱系,将大有可为。同时,除了 X86 和国内广泛使用的 ARM 架构之外,开源架构未来也将成为重要选择,中小企业也可以利用其免费特点,摆脱 Wintel 和 ARM-Android 体系的历史包袱,实现换道超车。
目前,国际上主要的开源架构为 RISC-V、Open-RISC、SPARC 等,其中 RISC-V 架构正在受到市场的认可,该架构篇幅简洁,指令集模块化、指令集数量少,不但能够实现向后兼容,还解决了类似 X86、ARM 架构在升级过程中出现的问题,没有历史包袱。对于 RISC-V 生态,目前国内企业如阿里,已经有所行动,全资收购的中天微已经发布 RISC-V 第三代指令系统架构处理器 CK902,平头哥也在 2019 年发布了全球性能最强的 RISC-V 的 MCU 产品,具备发展 CPU 的潜力。另外,华为之前也表示,对 RISC-V 开发很有兴趣,公司也是这个基金会的成员。

▲RISC-V 与 X86、ARM 指令集比较

▲开源架构 RISC-V 生态
(文章来源:ittbank)