1
什么是“铝板幕墙”?
建筑幕墙市场产品日渐丰富,形成了以铝、塑、木、钢四大材料为主的多元化市场结构,新材料、新技术的应用将出现更多新产品。
铝板幕墙产品与其他行业比,产品差异性小,竞争更加激烈。
所谓的“铝板”,是指用铝材或铝合金材料制成的板型材料,或者说是由扁铝胚经加热、轧延及拉直或固溶时效热等过程制造而成的板型铝制品。
当加强筋与版面后的电焊螺丝钉链接,成为一个牢固的整体后,可大大的增强铝板幕墙的强度与刚性,从而保障长期使用的平整度及抗风抗震能力。而且铝板为一体成型安装,不会出现脱落现象。
建筑上使用的铝板包括单层铝板、复合铝板等多种材料,一般常常指单层铝板(也有叫单铝板或纯铝板),多用于建筑装饰工程中,铝板幕墙是幕墙的一种形式,简单地说是用铝板代替玻璃制成幕墙。铝板幕墙多用于作墙体蔽护和不采光的墙壁,国外的铝板幕墙一直选用单层铝板。

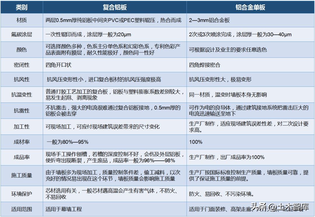
复合铝板和铝合金单板对比(图源网络)
而且铝板具有强大的可塑性,可加工成平面、弧型和球面等各种复杂几何形状,外观形状多样化,并能与玻璃幕墙材料、石材幕墙材料完美地结合,给予设计师无数的想象空间。
铝板幕墙外观形状可以多样化,并能与玻璃幕墙材料、石材幕墙材料完美地结合。其自重轻,仅为大理石的五分之一,是玻璃幕墙的三分之一,大幅度减少了建筑结构和基础的负荷,而且维护成本低,性能的价格比高。
2
铝板幕墙特性
建筑坚固的“盔甲”
相较于其他几种外立面,铝板幕墙外立面具有独特的性能属性:
① 高颜值
铝板的表面经过处理后,有一种金属的光泽感,在阳光的照射下会呈现独有的贵气,使整个建筑立面灵动、新颖、有质感。

绿城上海黄浦湾实景图
从建筑外形美观来看,由于采用了铝板封闭,在其他建筑中比较突出的空调管、水管外露问题,也能得到很好的解决。
② 防水耐蚀,安全性能优越
由于干挂铝板在干挂与墙体有12-20公分的间隔层,几乎无外墙渗水可能。

国际建筑竞赛一等奖的丹麦elsinore市文化中心
铝板幕墙表面一般经过铬化等前处理后,再采用氟碳喷涂处理。与普通烤漆对比氟碳涂层具有卓越的抗腐蚀性和耐候性,能抗氧化、抗酸雨、盐雾和各种空气污染物,耐冷热性能很好,能抵御强烈紫外线的照射,能长期保持不褪色。
铝板立面造价昂贵,比普通材料贵7倍左右。
③ 重量轻,抗风抗震
铝板幕墙的安全可靠,不仅体现在耐腐蚀,另外其重量轻、钢性好、强度也高。
尤其是在高层建筑中,强抗风抗震能力使其应用价值更为凸显。

铝板幕墙 示意图
铝板幕墙自身轻盈,仅为大理石的五分之一,是玻璃幕墙的三分之一,大幅度减少了建筑结构和基础的负荷,而当铝板幕墙的加强筋与电焊螺丝钉连接,将组成一个坚不可摧的整体,保障了长期使用的平整度及抗风抗震能力。
④ 绿色环保
“绿色宜居”+“舒适节能”的生态理念成为大众追求的理想人居环境,业主在选择置业时,除了建筑的功能和安全属性外,建筑本身在用材上的绿色环保属性也是考虑的重要因素。
在环保品节能上,铝板本身可以100%回收,投入生产再使用,大大的节省了材质资源,可以真正意义上的堪称为环保绿色建材。
在建筑装饰市场上,用铝板作为墙壁的外立面,其完美的外观,优良的品质,较低的成本维护,高性能的价格比高,备受业主的青睐。
⑤ 打破时间,历久弥新

绿城项目实景图
得益于氟涂料膜的非粘着性,铝板幕墙不易玷污,便于清洁保养,使表面很难附着污染物,更具有良好清洁性。可达25年不褪色,无论风吹日晒,无论岁月更迭,建筑始终清新如初。
3
城市绝美封面
Beautiful cover
审美是永远的第一要素,建筑也不例外。 一块块铝板,见证一段段豪宅情结。
纵观全球豪宅,在外立面上都不约而同地选择铝板幕墙。

香港天汇(图源网络)

汤臣一品(图源网络)
如傲立于半山的香港天汇,耀耀生辉的铝板幕墙映照太平山的层峰叠翠;如中国塔尖住宅汤臣一品,金色铝板在黄浦江的倒影下,呈现出外滩百年气质。

迪拜公主塔(图源网络)

海德公园一号(图源网络)
如迪拜公主塔,幕墙辉映着全世界最高住宅楼的恢弘,令无数名流折腰;如伦敦的海德公园一号,阳光的折射下的建筑,与大英博物馆交相辉映;
铝板立面带着金属反光的材质感,视觉更加亮眼,颜色可以保持几十年不变色,让建筑在外观上具有很强的视觉识别性,无论在何处,都能成为一道独立的风景线。
部分知名的豪宅走在了先列,如深圳湾壹号、汉京.九榕台等,铝板玻璃外立面甚至已成为高端豪宅与普通住宅的区分标准之一。
重庆西派城 / EMO易墨设计

重庆西派城实景图
西派城建筑立面设计的灵感来源于蜿蜒的江水。
建筑立面表皮由银灰色铝板和 low-e 玻璃幕墙窗系统构成,不同光泽度的细腻对比使建筑变得轻盈并富韵律感;随着一天中时间的变化,整座建筑群在阳光与水波的映照下也呈现出变幻的光彩。


重庆西派城实景图

佛山融创望江府交付实景图
以融创粤府系为例。粤府系产品外立面设计上遵循传统的三段式,划分屋檐、屋身与基座。 屋顶采用铝板 大飘檐设计,具有很强的辨识度。 中段墙身采用干挂铝板 ,强调横向线条感。基座则采用石材、铝板进行打造,营造一种尊贵感。

佛山融创望江府交付实景图

瀚海晴宇实景图
瀚海·晴宇的建筑墙体的外立面使用了高品质的铝板,太空银与纳米白的颜色,颇具时尚感,使各塔楼主体与白色的流线型露台、阳台形成强烈对比,在视觉上凸显出挑部分的轻盈灵动感。

瀚海晴宇实景图
比如绿城在 杭州湖境云庐 ,屋檐外挑、阳台分户栏栅、吊顶等部位都使用了仿木纹铝板,通过各种细节凸显中式风格。

杭州湖境云庐示意图
铝板相比石材会显得更轻盈,不会给人笨重的感觉,整体效果会显得更晶莹剔透,浑然一体。
中南春风里 ,住宅建筑立面采用铝板、一体板、以及干挂工艺设计,就连阳台的顶部空间也采用了铝板材质。

中南春风里效果图
这些不太显眼的地方投入成本,倒是有点温文尔雅、中庸内敛的江南风,建筑品质还是挺讲究的。

重庆·融创壹号院外立面意境图
重庆融创壹号院楼宇的外立面:以蓝灰色玻璃窗,辅助银灰色、 古铜金色铝合金铝板线条 ,构成一个个充满序列感的流线造型,打造出“山水”流线型后现代立面。

重庆·融创壹号院外立面意境图
一种颇具未来艺术感的建筑美学气息涌动而出。这种立面视觉,既稳重协调,又轻盈律动,恰好与重庆山水大城互为呼应。
在立面打造上,重庆·融创壹号院以曲线型外立面线条设计,呼应重庆蜿蜒的山水走势;用专门定制的高级灰”、“高级金两种色彩,隐喻重庆独特的天气和人们热情的性格,最后配以高墙窗比外窗设计,成就重庆独一无二的立面颜值。

重庆·融创壹号院外立面意境图
中海甲叁號院沿袭世界“TOP”级住宅基因,运用“高端铝板幕墙、LOW-E玻璃”的材质组合,采用了跑车阿斯顿马丁+全球游艇法拉帝VIRTUS的灵感曲线,构筑出具有现代艺术感的流线立面。

中海甲叁號院效果图
这样的建筑美学已经上升到了地标和领先时代级别标准。

中海甲叁號院效果图
金属铝板的材质,大家可以想想阳光洒在立面上的感觉,瞬间整个建筑“亮”了起来,是可以做到熠熠生辉的效果的,整个画面感会非常的强。
郑州康桥美庐湾和香麓湾,极简主义高级美感的建筑艺术外立面设计,从外面看,整个楼宇就像一个个艺术品。

康桥美庐湾 示意图

康桥香麓湾意向图

康桥香麓湾意向图
外立面采用 玻璃幕墙+氟碳喷涂铝板 ,金属的点缀增加了建筑的线条美感,配以香槟金及灰色的搭配,雅致的美感跃然而上。这种材质,使得建筑外立面风格独树一帜。

康桥香麓湾意向图
玻璃和铝板的表面经过处理后,有一种金属的光泽感,在阳光的照射下会呈现独有的贵气,使整个建筑立面灵动、新颖、有质感。
所谓的历久弥新,大概说的就是这样的感觉。这种材质,不是涂料、真石漆甚至石材所能比拟的?

温州绿城·留香园 效果图
绿城留香园建筑设计团队遍访考察世界各地,数十次方案讨论易稿,最终确立了 铝板干挂立面+大尺度玻璃门窗 为建筑外立面,同时辅以艺术线条点缀,赋予建筑恒久品质和贵重美感,筑就城市美丽的人居天际线。
不仅有整体的铝板干挂,还设计成了高级深灰色,加上大尺度玻璃门窗以及每幢建筑基座的石材干挂门头,使建筑呈现出兼具高贵典雅的都会感与艺术风潮的未来感。

碧桂园中心效果图
碧桂园中心 ,150米的住宅,最大化采用铝板干挂+双层中空玻璃,将高端的项目气质在简约的建筑线条中完美呈现。
比如 上海华侨城苏河湾 的公寓及酒店采用现代风格,强调竖向分格与建筑的挺拔线条。材料主要采用铝板,百叶在立面设计中做过仔细考量,与立面融合统一。

永威·金域上院 将建筑的设计美感与业主居住性相结合,摒弃冗余,减少琐碎,确保建筑的美感与居住的安全性,从而确定立面的形象与构成方式,为业主兑现理想的舒居生活。

永威·金域上院效果图
铝板外立面在品质的标准中,不仅符合现代人对质感生活的要求,更提升了这座城市建筑的气质与格调
4
艺术铝板幕墙的应用

哈尔滨歌剧院
哈尔滨歌剧院的外观,这座建筑表达了周围地区蜿蜒的景观。其弯曲的表面由柔和的白色铝板构成,成为了一部由边角和表面,柔软和锐利构成的诗篇。

哈尔滨歌剧院
Emerson Los Angeles ,该设计将住房,行政办公室和教学设施整合在城市中心。作为该项目独特的元素,该建筑采用了定制金属面板系统。

Emerson Los Angeles
这些屏幕和面板由17种不同的折叠铝组件组成,并提供了遮阳效果及所需的隐蔽性。使用3D模型来制作,以及Morphosis设计的曲率装配而成。

Emerson Los Angeles

Emerson Los Angeles
雕塑装置电场线 Field Lines,这座大型雕塑位于新扩建的奥黑尔机场交通枢纽,意为一个动态气流的代表,在稳定和湍流的风条件下振荡。

Field Lines
这件作品完全是由成形的铝板构成的,雕刻出来的形状使人联想到微风在田野中的流动。

Field Lines

Field Lines
大连国际会议中心,用铝板构成的吊顶、墙面泛着银灰色冷光,多条空中廊桥从头顶上越过,其蜿蜒曲折,连接着不同的使用功能空间,空调出风口被设计成圆孔状排列规整,一切都好似电影中外星飞船中的景象。

大连国际会议中心

大连国际会议中心

鹿特丹多层停车场铝板立面
在阳光斑驳的午后,在上院漫步,铝板立面在阳光下,在绿树掩映间,绽放出华美光彩,在蓬勃大气的场景下创造一种舒畅的享受。
结语:
这些建筑,无不在用艺术与文化来表达着建筑之于城市的情感,而这些世界级都市因这样的建筑而让整个城市的“颜值”得以提升。每个城市都需要有这样一座能够撑得起整个城市“颜值”的建筑!
注:欢迎大家关注小编的微信公众号“土木智库”,里面有小编整理的建筑行业的众多资料,有一建、二建、造价、消防视频和课件,欢迎大家的加入