开题报告及毕业论文撰写辅导

一个值得关注的文件
《(四川省)本科毕业论文(设计)抽检实施细 则(试行)》
每年对上届本科生毕业论文(设计)进行 抽检
- • 所有专业全覆盖(军事院校除外)
- • 抽检比例:不低于2%
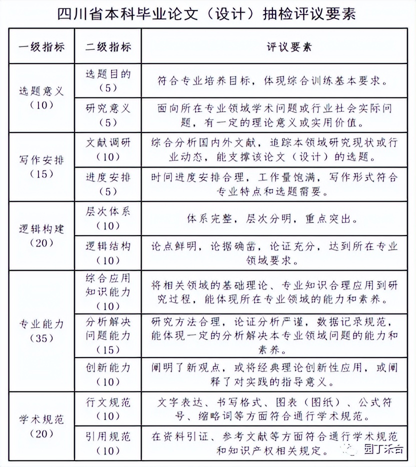
评议要素和重点
- 5个一级指标
- • 11个二级指标

提交资料
- • 开题报告
- • 毕业论文
- • 答辩记录
评价等级:优秀、良好、一般、不合格

(一)开题报告结构性要求(根据各校具体格式要求撰写)
- l 开题报告封面
- l 立题依据
- l 文献综述
- l 研究的主要内容及预期目标
- l 研究方法与思路
- l 论文进度安排
- l 参考文献
- l 附件:论文写作大纲
(二) 开题报告内容性要求

选题要符合专业培养要求:
- 不出圈
- 一个有兴趣、愿意并值得花时间去研究的课题
- 能够在规定时间内完成
- 题目新颖致用
- 避免争论性的话题
- 避免高度技术性的题目
- 避免方法太复杂
- 避免数据难以收集
- 题目不宜太大

在什么情形条件下去选择研究问题的
- 宏观环境:疫情影响、数字经济发展、国际国内双循环
- 中观环境:产业结构调整、新技术和新业态的蓬勃发展
- 微观环境:应对的策略、发展的新路径、建设的新业态新场景
问题提出逻辑
- • 社会经济中出现的新现象
- • 现有的研究根本就没有意识到或发现的新问题
- • 已有的研究还没有运用或运用得不够成熟的视角和方法
- • 研究者直觉地预感到可能成立的新观点(相当于研究假设)

对该研究领域的研究现状(包括主要学术观点、前人研究成果和研究水平、争 论焦点、存在的问题及可能的原因等)、新水平、新动态、新技术和新发现、发展 前景等内容进行综合分析、归纳整理和评论。
不是简单的罗列已有研究的内容,而是刻画已有研究的特征性,形成对已有研 究的认知。
“从哪里来”“如何寻找”“规范的文献应该是什么样子”
参考文献来源可检索各种数据库,比如知网、万方等。

研究目标是指你的研究最终想回答或解决的问题,重在阐明研究 的意图,能够使他人可以快速容易地知晓研究者或写作者的意图或 主要工作任务。
研究内容是为了完成研究目标所依次回答或解决的一系列相互之 间有逻辑关联的子问题。




本科毕业论文(设计)开题报告撰写规范
- • 字体大小
- • 行间距
- • 装订要求
- • 数字标号使用
- • 字数要求
- • 图表要求

- 根据开题报告大纲进行搜集文献
- 按照格式撰写,参考优秀论文
- 要有逻辑性
- 论文一定要创新,查重