现在入驻天猫已然成了大势所趋,不少商家想从中分取一杯羹却又不清楚怎样入驻天猫、天猫的流程是怎样的。

天猫入驻流程
电商市场一直是一个非常有发展前景的领域,而且我们也可以发现越来越多的人都会关注到电商行业的发展,电商行业未来会如何发展?自然也是大家的不容忽视的,特别是这几年当中,我们可以看到越来越多的人,他们都想要在网上开一个天猫网店,而在天猫开店的步骤是怎么样的无疑成为了商家们所关注的焦点。

天猫入驻小知识:天猫入驻步骤或流程是怎样的?
阶段一:入驻申请
1、查询申请资格
品牌:您可以推荐优质品牌给天猫,部分类目不限定品牌入驻
企业:合法登记的企业用户,并且能够提供天猫入驻要求的所有相关文件,不接受个体工商户、非中国大陆企业
温馨提示:同一主体开多家天猫店,要求店铺间经营品牌及商品不得重复,一个经营大类下专营店只能申请一家。
2、准备资料
- 企业资质列表
- 企业营业执照
- 法定代表人身份证正反面
- 联系人身份证正反面
- 一般纳税人资质
品牌资质列表
- 商标注册或商标注册申请受理通知书
- 独占授权书
温馨提示:不同类目准备的资料不一样哦
- 准备的资料请加盖公司公章(鲜章)
- 如申请的资料缺少,会退回给您重新提交,建议您事先准备求齐全资料,一次性通过审核
3、提交入驻资料
- 选择店铺类型/品牌/类目
- 填写品牌信息
- 填写企业信息
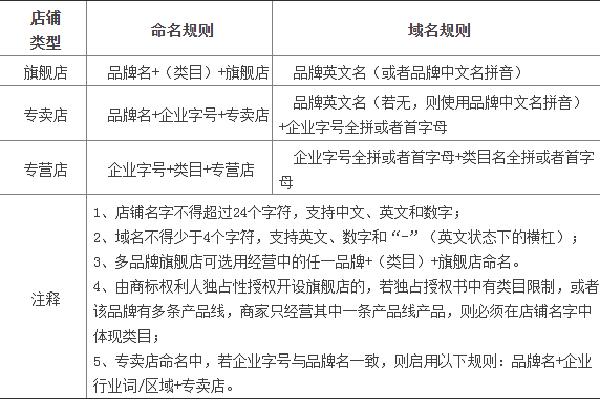
- 店铺命名

店铺命名规则
阶段二:审核
一、品牌评估
天猫将会评估企业和品牌实力,关于品牌定位、品牌运营实力、品牌特色和企业实力等。
二、资质审核(初审、复审)
1、资质真实有效
2、规模达到入驻要求
3、授权有效、链路完整
4、生产、经营范围、产品安全性资质完整、符合国家行政法规许可要求
阶段三:
1、激活账号
- 设置密码
- 填写手机号码及邮箱
- 完后支付宝实名认证
温馨提示:(入驻天猫绑定支付宝的注意事项)
请勿将该支付宝账号与任何淘宝账号绑定;请勿将支付宝邮箱设置为任何淘宝账号的登陆邮箱;请确保该支付宝账号的企业认证信息与您在天猫入驻资料提交的企业信息一致。
2、完成开店前相关任务
- 签署协议
- 规则学习、考试
- 晚上店铺信息
3、缴费
1、资费
保证金:商家在天猫经营必须缴存保证金,保证金主要用于保证商家按照《天猫服务协议》、天猫规则经营,且在商家有违规行为时根据《天猫服务协议》及相关规则规定用于向天猫及消费者支付违约金。续约商家须在当年续签要求的时间内一次性缴存次年保证金,新签商家在申请入驻审核通过后一次性缴存当年的保证金。
软件服务年费:商家在天猫经营必须交纳年费,年费缴纳及结算详见《天猫2020年度各类目年费软件服务费一览表》。
软件服务费:商家在天猫经营需要按照其销售额一定百分比(简称“费率”)交纳软件服务费。天猫各类目软件服务费费率标准详见《天猫2020年度各类目年费软件服务费一览表》。
2、请确保支付宝内余额充足
3、请在15天内完成保证金/技术服务年费的缴存
阶段四:开店
发布商品
请在费用缴纳成功之日起30天内发布规定数量的商品并且点击店铺上线
装修店铺
设计您的店铺风格,打造旺铺
上线店铺
以上是为商家们整理的天猫入驻流程,希望可以帮助到有需要的朋友。如果在天猫代入驻代运营上面有什么问题可以关注我们天猫入驻专栏,也可以直接私信我们哦。