构建完整的知识框架
(一)构建完整的知识框架是解决问题的基础。
想要学好数学必须重视基础概念,必须加深对知识点的理解,然后会运用知识点解决问题,遇到问题自己学会反思及多维度的思考,最后形成自己的思路和方法。
但有很多初中学生不重视书本的概念,对某些概念一知半解,对知识点没有吃透,知识体系不完整,就会出现成绩飘忽不定的现象。
(二)正确理解和掌握数学的一些基本概念、法则、公式、定理,把握他们之间的内在联系。
由于数学是一门知识的连贯性和逻辑性都很强的学科,正确掌握学过的每一个概念、法则、公式、定理可以为以后的学习打下良好的基础。
如果在学习某一内容或解某一题时碰到了困难,那么很有可能就是因为与其有关的、以前的一些基本知识没有掌握好所造成的,因此要经常查缺补漏,找到问题并及时解决之,努力做到发现一个问题及时解决一个问题。
只有基础扎实,解决问题才能得心应手,成绩才会提高。

初中数学中考知识重难点分析
(一)函数(一次函数、反比例函数、二次函数)中考占总分的15%左右
函数对于学生来说是一个新的知识点,不同于以往的知识,它比较抽象,刚接受起来会有一定的困惑,很多学生学过之后也没理解函数到底是什么。
特别是二次函数是中考的重点,也是中考的难点,在填空、选择、解答题中均会出现,且知识点多,题型多变。
而且一道解答题一般会在试卷最后两题中出现,一般二次函数的应用和二次函数的图像、性质及三角形、四边形综合题难度较大。有一定难度。如果学生在这一环节掌握不好,将会直接影响代数的基础,会对中考的分数会造成很大的影响。
(二)整式、分式、二次根式的化简运算
整式的运算、因式分解、二次根式、科学计数法及分式化简等都是初中学习的重点,它贯穿于整个初中数学的知识,是我们进行数*运学**算的基础,其中因式分解及理解因式分解和整式乘法运算的关系、分式的运算是难点。
中考一般以选择、填空形式出现,但却是解答题完整解答的基础。运算能力的熟练程度和答题的正确率有直接的关系,掌握不好,答题正确率就不会很高,进而后面的的方程、不等式、函数也无法学好。
(三)应用题,中考中占总分的30%左右
包括方程(组)应用,一元一次不等式(组)应用,函数应用,解三角形应用,概率与统计应用几种题型。
一般会出现二至三道解答题(30分左右)及2—3道选择、填空题(10分—15分),占中考总分的30%左右。
现在中考对数学实际应用的考察会越来越多,数学与生活联系越来越紧密,因为这样更能让学生感受学习数学在自己生活中的运用,以激发其学习兴趣。
应用题要求学生的理解辨别能力很强,能从问题中读出必要的数学信息,并从数学的角度寻求解决问题的策略和方法。方程思想、函数思想、数形结合思想也是中学阶段一种很重要的数学思想、是解决很多问题的工具。
(四)三角形(全等、相似、角平分线、中垂线、高线、解直角三角形)、四边形(平行四边形、矩形、菱形、正方形),中考中占总分25%左右
三角形是初中几何图形中内容最多的一块知识,也是学好平面几何的必要基础,贯穿初二到到初三的几何知识,其中的几何证明题及线段长度和角度的计算对很多学生是难点。
因为几何思维更灵活,定理、定义及辅助线的添加往往都是解决问题的关键,这就要求学生的思维更灵活,能多维度的思考问题,形成自己的解题思路和方法。
也只有学好了三角形,后面的四边形乃至圆的证明就容易理解掌握了,反之,后面的一切几何证明更将无从下手,没有清晰的思路。其中解三角形在初三下册学习,是以直角三角形为基础的,在中考中会以船的触礁、楼高、影子问题出现一道大题。
因此在初中数学学习中也是一个重点,而且在以后的高中数学学习中会将此知识点挖深,拓宽。成为高考的一个重点,因此,初中的同学们应将此知识点熟练掌握。
四边形在初二进行学习的,其*特中**殊四边形的性质及判定定理很多,容易混淆,深刻理解这些性质和判定、理清它们之间的联系是解决证明和计算的基础,四边形中题型多变,计算、证明都有一定难度。经常在中考选择题、填空题及解答题的压轴题(最后一题)中出现,对学生综合运用知识的能力要求较高。
(五)圆,中考中占总分的10%左右
包括圆的基本性质,点、直线与圆位置关系,圆心角与圆周角,切线的性质和判定,扇形弧长及面积,这章节知识是在初三学习的。
其中切线的性质和判定、圆中的基本性质的理解和运用、直线与圆的位置关系、圆中的一些线段长度及角度的计算是重点也是难点。
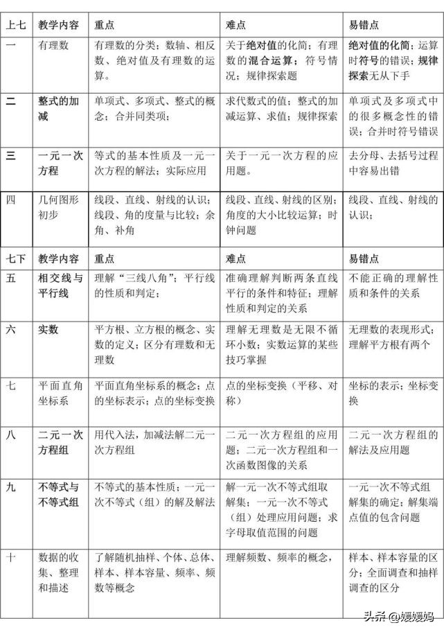
七年级教材重难点分析

八年级教材重难点分析

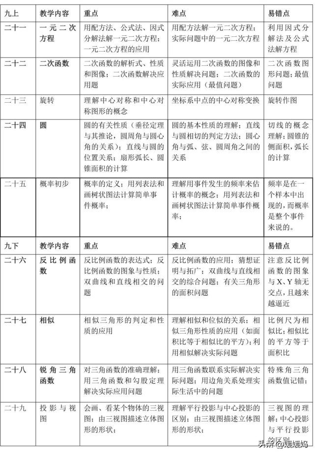
九年级教材重难点分析

初一难以适应
许多小学数学学科成绩很好的学生到了初中数学成绩会出现下滑,成绩不稳定等现象。初中数学与小学数学相比,知识的深度、广度、能力要求都有不小的提高。
对概念、法则、公式、定理知识一知半解,没有吃透课本内容。课后又不能及时巩固、总结、寻找知识间的联系,只是赶作业、套题型,遇到难题缺乏思考,学习方法的缺乏或不得当严重制约学生的有效思维,久而久之容易形成思维惰性,学不好数学。
以上这些问题如果在初一阶段不能很好的解决,在初二的两极分化阶段,同学们可能就会出现成绩的滑坡。相反,如果能够打好初一数学基础,初二的学习只会是更上一层楼!
策略:
(1)狠抓基础,循序渐进。立足课本,把课本知识点吃透,辅以基础知识、基本方法的训练,先以基础题为主,培养运算能力,提升自信心。等基础知识熟悉了,再逐渐加深难度,能举一反三,形成自己的思维。能灵活运用知识点。
(2)培养良好的学习习惯。及时预习书本知识,然后带着问题去听课,提高课堂效率。
总结相似的题型,收集自己的典型错题和不会做的题目。就不懂得问题,积极讨论、请教老师。自己制定每日学习计划,形成习惯。
(3)提高作业质量和效率。每天作业是对当天所学内容的巩固,如果能高质量的完成当天的作业,就能把当天所学的知识点消化吸收,遗留的问题就少,进而学习效率就高。
初二成绩下滑
初中数学是一个整体。初二的难点多,初三的考点多。相对而言,初一数学知识点虽然很多,但都比较基础,中考多以基础题为主,要求不高。
初二是初中数学学习的一个拐点,坡度突然增加,知识点上的增多和难度的增加,在学习方法上学生是很容易适应的。特别是几何内容的增加,它的研究对象从“数”到“形”发生变化,方法也从“运算”到“推理”发生变化,学生的分析能力和表达能力跟不上就很难从图形中找到关系,推理论证困难学科(物理)也相应增加,学业加重,精力分散,有些学生有些力不从心,缺乏毅力的,就会慢慢掉队。
策略:
(1)学会给自己明确目标,以增强学习的目的性、主动性。
(2)从基础知识入手,用简单、中等的题来训练自己的解题思路,思考“凭什么”从第一步走到第二步,它们之间的关联性、逻辑性是怎样的?从而真正形成自己的做题思维。
(3)坚持养成总结题型、错题、典型题的习惯,常坚持3—4周后,就能养成习惯。
(4)过好几何入门关——识图、书写、推理。书写是几何入门的难点,有条理的书写是培养逻辑推理能力的保证。应根据题目的要求,步步有据,句句有理,由条件推理得到结论。对书本上的定义、性质定理、判定定理要非常熟悉。
(5)进行知识归类,如将判定方法、定理归类整合,使所学知识系统化。
初三力不从心
进入初三以后,学生的学习到了一个新的阶段,为了总复习能有更多的时间,各科上课节奏开始加快,学业任务相应加重,基础不扎实的学生就会跟不上,严重时自信心会严重受挫,感觉力不从心。
平时做试卷审题不严,看题不清,能做对的题目也没拿到分。小错不断,没有养成积累错题的习惯。遇到综合性问题时,缺乏解题思路和方法。遇到难题,就自动放弃了。长时间持续下去,丧失自信心,成绩也会下降。
策略:
(1)第一步要增强自己的自信心。从时间、中考试卷难度、现阶段的情况、预期目标、成功提高成绩学生案例等方面分析,增强学习动力。
(2)狠抓基础,循序渐进。利用上初三前的暑假把初一、初二年级的知识漏洞通过查、学、练、测的循环模式补起来,形成完整的知识框架,在继续学习新知识时能跟上老师节奏,自然会轻松很多。
(3)在学习的过程中,培养预习、带着问题上课、复习、积累、总结的习惯,从“要学”变成“会学”,最后会“自学”。不仅对现在很重要,对以后高中的学习也有很大帮助。
(4)基础扎实之后,可以逐渐增加难度,做一些中等难度的题目,也不能盲目的只顾做题,要注重思维、思考问题的能力,解题的方法、技巧的训练。
(5)突出重点,突破难点。认真分析按照中考考纲及近几年中考数学试卷命题的变化规律,对重点考查内容进行分类训练,对难点进行个个击破。
(6)熟悉并运用常用的数学思想,如方程思想、整体思想、化归思想、函数思想、数形结合思想、分类讨论思想等。
(7)中考基础题真题演练。要求达到自己理想的正确率,也可以全面考察知识漏洞情况,可以再做复习。
(8)中考压轴题突破。纵观数学中考命题规律,压轴题主要出现在函数和三角形或四边形或圆部分的动态问题或分类讨论的内容。对压轴题进行分类剖析,形成解题思路和技巧。