根据部分家长的分享,2022-2023学年度春季学期开学时间安排大致如下:
初高中毕业年级于1月30日正式开学;据一些家长分享,部分学校高三学生已于初四返校上课。
幼儿园、小学和初高中非毕业年级于2月6日正式开学;
中职学校按照原定计划于2月13日开学。
2月6日或真的要线下见了!
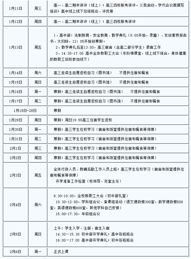
2022-2023学年第二学期校历

根据最新的校历,下学期的整体安排是2023年2月6日开学,7月9日结束,全学期共22周。暑假从7月10日开始。
同时,1月7日下午,国家卫健委官网发布消息,国务院联防联控机制综合组印发《新型冠状病毒感染疫情防控操作指南》(以下简称指南)该指南第三篇“重点机构”中的《学校新型冠状病毒感染疫情防控操作指南》,对校园疫情防控提出了具体的要求。明确没有疫情的学校,需开展正常的线下教学活动。
本学期线下复课基本是板上钉钉了!

建议家长们查看知悉,做好返校准备!
部分学校也有提前通知开学时间
华南师大附中

科技园中英文学校
线上期末考试:12月28,29日
教师线上评卷:12月30,31日
元旦放假时间:12月31日~1月02日
寒假放假时间:1月07日~2月05日
开学上课时间:2月6日(星期一)
天河区嘉华小学

同仁艺体实验中学

白云区源雅学校

白云区培文外国语

广州市天河区明珠中英文学校

广州市万博实验学校
1、散学典礼:2023年1月6日(周五),线上举行。
2、寒假时间:2023年1月7日—2月5日。
3、报名缴费:2023年2月4日(正月十四、周六)-5日(正月十五、周日)。
4、正式上课:2023年2月6日(正月十六、周一)。
2023年节假日安排

提前做好“收心”工作啦!
刚过完春节,很多人还沉浸在节日气氛中难以自拔,假期余额已不多,是时候收下以下“收心”秘籍啦!
1.调整孩子的作息时间
提前帮孩子调整好心态和作息生物钟,模拟开学节奏,营造收心环境。寒假放纵的节奏就让它快速成为过去时,开学前几天要按孩子上学时的作息时间起居,按时准备一日三餐,早睡早起,调整生物钟,适应开学后的“时差”变化。
特别要注意家庭氛围,让孩子感觉假期已经渐渐远离。逐渐减少孩子看电视、上网、出去玩的时间,和孩子商量安排一个合理娱乐时间表。让孩子保持一定量的体育运动,防止心理疲劳。可通过收拾文具用品、购置书籍等帮助孩子进入学习状态。

2.多聊学校话题
跟孩子多谈谈上学期的学校生活,帮助ta回忆开心的事情,比如,孩子要好的小伙伴、孩子非常喜欢的老师、孩子上个学期有进步的事情等。家长也可以让孩子给好朋友打个电话,谈谈心,唤起孩子对校园生活和同学友情的向往,让孩子怀着迫切的愿望回到学校。

3.宣泄不良情绪
有些孩子面对开学会产生紧张情绪,特别需要疏导。在开学前,可以跟孩子谈谈心,暗示孩子具备其他人不具备的优势,以缓解孩子内心的脆弱和不安,强化其在学校里曾经有过的正面的、积极的、带有快感的情绪体验;帮助孩子宣泄个人的不良情绪,以愉悦的心情投入到新的学习生活中去;让其明白,上学期成绩优秀与不优秀已经成为过去,大家又重新回到了起点,新学期情况如何,看谁先调整好心态,最先进入良好的学习状态。

4.制订家庭计划
从假期的无序到新学期的有序,过渡的关键是要有一个切实可行的学习计划,让孩子有章可循,有追赶的目标。这样做既可以让其感到努力有了目标和方向,又帮助养成了有计划做事的习惯,同时还树立起孩子的自信心,消除假期后的失落感。作为家长也不妨制订自己的家庭计划和学习计划,不仅可以借机拓展孩子的知识面,同时也让孩子感觉到家庭的学习氛围,让其觉得“不仅我一个人在学习,我并不孤独”。

5.允许缓冲阶段
孩子的生理和心理都还未成熟,长假过后,孩子的心理反差大,如果不注意调节就容易出现情绪障碍,如厌学等,但因为孩子年龄毕竟太小,他们自身难以控制和调节这些问题。对于孩子状态的回归,家长不可操之过急,允许他们开学后度过一段过渡缓冲期,慢慢适应新学期的生活。
