社会学 的优势是涵盖范围广,横跨文理。不论文理科出身的学生都可以在社会学中找到研究课题和方向。不管是经济学理论,还是心理学理论,都可以广泛适用于社会学不同领域中。
简单来说 社会学专业是属于社科研究领域,偏客观的文科,适合绝大多数学生。 因此有不少同学计划考日本的大学院时,由于不喜欢自己原先的专业或者别的原因,都会考虑到社会学这个专业。
那么想要考入一所知名大学的社会学相关研究科,首先要要了解报考的相关政策和具体要求和流程,知己知彼,百战不殆!

以下是对日本社会学热门大学院的入试分析,一起看下去吧~
本期院校介绍
东京大学
一桥大学
大阪大学
庆应义塾大学
01
东京大学
研究科介绍
东京大学的社会学研究室。社会学研究室是属于东京大学人文社会学系研究科当中的一个研究室。社会学研究室设置了本科生、硕士和博士三个课程。
根据研究室的主页介绍,在人文社会学系研究科当中,社会学研究室得学生人数是最多的。这个和日本社会学这个专业的悠久历史已经该研究室的悠久历史都有很深的关系。

Tips:
➤ 社会学研究室一直秉持少而精的信条,只有7位教授,招生人数少,入学难度是比较高的。
➤ 想要报名该研究室,必须交出一份质量上乘的1万2千字的入试论文。即使是同一篇论文同时交给人文的社会学研究室和综合文化研究科,合格综文的可能性也要更高一些。
➤ 社会学研究室是非常重视理论和实际的结合的研究室。也就是说,光会埋头读书并不能获得教授的认可,既然要研究社会学,就一定要走到社会当中,去感受社会,学习社会。
➤ 社会学研究室主要推进的研究领域可选择:「学説・理論」、「家族・性・世代」、「地域・都市」、「産業・労働」、「計量・階層」、「社会意識・文化」、「計画・福祉」、「国際・世界」、「技術・環境」、「多文化共生」。
募集要项分析

最新募集要项大家可以在网上*载下**下来仔细阅读。
https://www.l.u-tokyo.ac.jp/assets/files/HP/bosyuyoukou2024M.pdf
入学考试要点分析
社会学研究室的入学考试,有笔试和面试两次考试。笔试需要考专业课和语言。其中语言考试要考日语和英语两门语言。专业课考试则是社会学理论、社会学史、社会调查方法等方面的知识。 (注:社会心理学的语言考试只需要考日语)
在东京大学有提供过去考试的考试题目的复印服务,非常建议大家参照过去的考试题目准备今年的考试。

东京大学社会学研究室非常注重理论和实际的结合,因此出题的方向也是这个走向。这就要求大家从写自己的研究计划书开始,就要有意识的综合准备这两个方面。
所谓理论和实际的结合就是设定了一个研究课题后:
❶ 要考虑在整个社会中,研究课题 (研究对象)的历史以及现状是什么?也就是该研究课题的现实意义。
❷ 要考虑在整个社会学的学术界中,研究课题 (研究对象是)的研究历史,以及最新的研究成果是什么?也就是研究课题的学术意义。
❸ 要考虑在实施整个研究时,可以用到的可能的研究方法是什么?
大家在写自己的研究计划书时能思考清楚上述的三个问题,也就拥有了日本的学术思维。那么在考试时用这种学术思维去应对出现的题目,就会十拿九稳。
面试时,除了上面提到用上面的学术思维应对教授们的提问之外,还需要根据提交的研究计划书和论文详细的准备相关的社会学知识。
比如文章中提到的社会现象、社会学概念、社会学家等都要保证自己滚瓜烂熟。这样才能在面试的时候应答如流、游刃有余。才能向教授传递出同学的学习热情和研究热情。
02
一桥大学
研究科介绍
一桥大学社会学研究科成立于1953 年,已经成立了70年了。是日本乃至世界认可度非常高的社会学研究科。其毕业生不少在东京大学、京都大学等名校任职。
一桥大学的社会学是有一个专门的社会学研究科的,因此该研究科的院系建设也是非常完整和丰富的。研究专攻几乎涵盖了社会学研究的方方面面:

该研究科现在拥有58名任课教授 (包含准教授、转任教授、特任教授),因此只要是研究课题设定为社会学的同学,都可以报考一桥大学。都可以找到适合你研究课题的方向。
募集要项分析

今年最新的募集要项还没有发布,大家可以参考一下去年的募集要项:
https://www.soc.hit-u.ac.jp/admission/gs/old_pdf/mc2023s.pdf
入学考试要点分析
一桥大学的考试分为笔试和面试。
➤笔试:
只以小论文的形式考察。 分为主论文和副论文,考试时间为3个小时,也就是一篇小论文1小时30分钟。
主论文为同学们自己的研究领域的内容,副论文则为研究领域之外的课题。 比如一位文化社会学的同学参加笔试,则需要答一题和文化社会学相关的题,还需要再答一题文化社会学以外的题。
★第一次考试的评分标准是,主论文100分,副论文50分,书类审查50分。第一次合格的考生进入面试考试,面试考试是200分。
大家一定不要被这些评分标准迷惑。这些标准其实是写给教授的。因为教授需要给每一位考生打分,而对于考生来说,每一个环节都一样重要。
一桥大学社会研究科的历史十分悠久,社会学也是一桥的王牌专业之一。因此其考试的难度并不比东京大学等学校低。
虽然一桥大学不需要提交论文,但是对于考生需要掌握的学术思维和学术写作能力的要求是一样的,包含在主论文和副论文的写作中了。至于什么是学术思维在上面东京大学的部分已经介绍过了,请同学参考。
03
大阪大学
研究科介绍
大阪大学招收社会学学生的研究科是人间科学研究科。其中的社会学、人间学系开设了,コミュニケーション、医療社会学、ソーシャル・キャピタル、インタビュー調査法、社会心理学、現代社会と社会理論、経験社会学、文化社会学、福祉社会論、コミュ社会学・ジェンダー論等社会学研究领域。
在教育学系还有教育社会学研究领域。以上研究课题的同学可以尝试出愿大阪大学。

在该研究科招收社会学的学生的教授现在约有16位教授。大家如果想要报考大阪大学,一定要确认自己的研究领域和教授的匹配度。
募集要项分析

最新募集要项大家可以在网上*载下**下来仔细阅读。
https://www.hus.osaka-u.ac.jp/ja/applicants_for_graduate/files/2023zenki.pdf
入学考试要点分析
大阪大学的考试分为笔试和面试。笔试分为英语考试,专业考试A和专业考试B。
英语考试时间为一个半小时 (提交托福或者雅思成绩可以申请*考免**英语)。专业课A的考试时间为一个小时10分钟。专业课B的考试时间为一个小时40分钟。

大阪大学的过去问都在网页上公开的,大家可以自行查看:
https://www.hus.osaka-u.ac.jp/ja/applicants_for_graduate/past_exams/
下图是专业课A去年秋季的考题。

下图是专业课B去年秋季的考题。从12个词中选择4个简单解释。

综合来看,大阪大学的专业课A就是考生自己的研究计划书考察。专业课B则是社会学相关专业知识考察。
难度并不大,大家只要详细准备自己的研究计划书,通过自己设定的研究课题了解社会学是什么?社会学的基础理论,并能将社会学的基础理论和自己的研究课题紧密结合,就能应付大阪大学的笔试。
而面试的考察则和东京大学的面试准备要点相同。对于自己提交给教授的所有内容一定要滚瓜烂熟。教授的提问都是围绕考生的研究课题来问的。所以最重要的就是大家对自己研究课题的掌握程度。
04
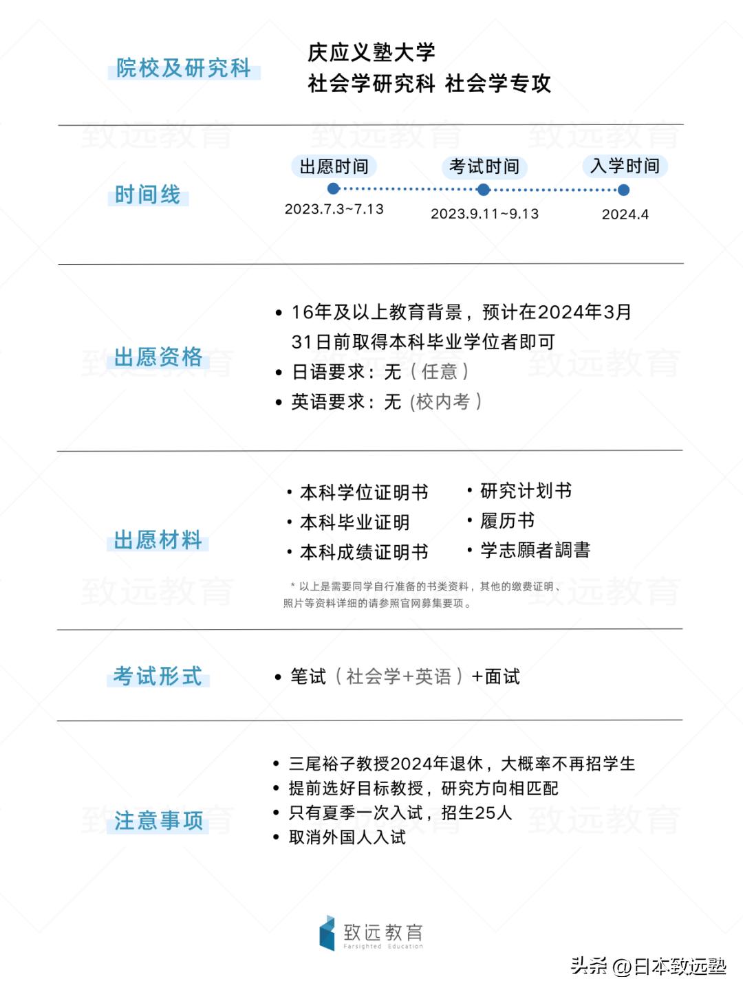
庆应义塾大学
研究科介绍
庆应义塾大学设有社会学研究科。其中设有三个研究专攻,分别是社会学、心理学、教育学。其中的社会学专攻是成立于1951年,是社会学研究生院最早的一个专攻。
从那时起,它就独立于院系成立,旨在促进院系以外的广泛研究和研究,并与来自文学院、经济学院和法律学院的相关教员合作。这种作为独立研究生院的立场一直延续到今天。因此庆应的社会学也是相当强的一个王牌专业。
其社会学研究科主要有社会学、社会心理学、文化人类学、传播学方向。其中的传播学更是庆应义塾的强项。已经出版了5版《传播学研究》的专业学术书籍了。
今年能提供指导的教授目前约有22位 (★三尾裕子教授2024年退休,今年大概率可能不会招收学生了,想要报考的同学可以提前和教授联系一下),因此在社会学研究科中社会学专攻招收的学生人数也是最多的。
募集要项分析

最新的募集要项已经更新,请想要出愿的同学出愿前一定*载下**下来仔细阅读。
https://www.keio.ac.jp/ja/grad-admissions/files/2023/applicationguidebook_hr.pdf
入学考试要点分析
今年庆应义塾大学取消了外国人入试,只有一般入试了。
庆应义塾今年的入学考试分为第一次笔记试验 (9月11日)和第二次面试(9月13日)。
其中笔记试验要考英语和社会学专业课。英语考试时间为早上9点-10点半。专业课考试时间为11点10分-13点10分,时间比较紧凑,同学要提前适应考试节奏。
根据过去合格同学的经验 庆应的入试看重两点:
❶ 和教授研究方向的匹配程度。这里需要注意的是并不需要百分之百匹配,能达到30%匹配即可;在研究地域、研究方向、研究方法能和教授有一个匹配即可。
❷ 研究计划书的完成度,则需要大家在备考过程中尽量完善自己的研究计划书的细节。
关于日本社会学大学院的介绍暂时就到这里啦,希望每位同学都能成功考上自己的目标校。有报考需求的小伙伴快点私信小远哦~我们会根据各位同学的具体情况,认真规划考学计划,尽全力帮助同学合格梦校!