随着经济的发展,
国家、社会、家庭对教育的投入,
对教育的关注日益加强。
不论是在哪个时代,
教育总会出现一些问题和弊端,
因为关于人的事业从来都不会完美。
但奇怪的是,
如今教育只要一出问题,
就把板子打在教师的身上,
教师成了众多问题的“替罪羊”。
01
今天热搜上又冒出来一个教育话题,
教师们的神经立马绷紧了,
又要怎么批判我们了?
读完内容,大家乐了,拍手称快。
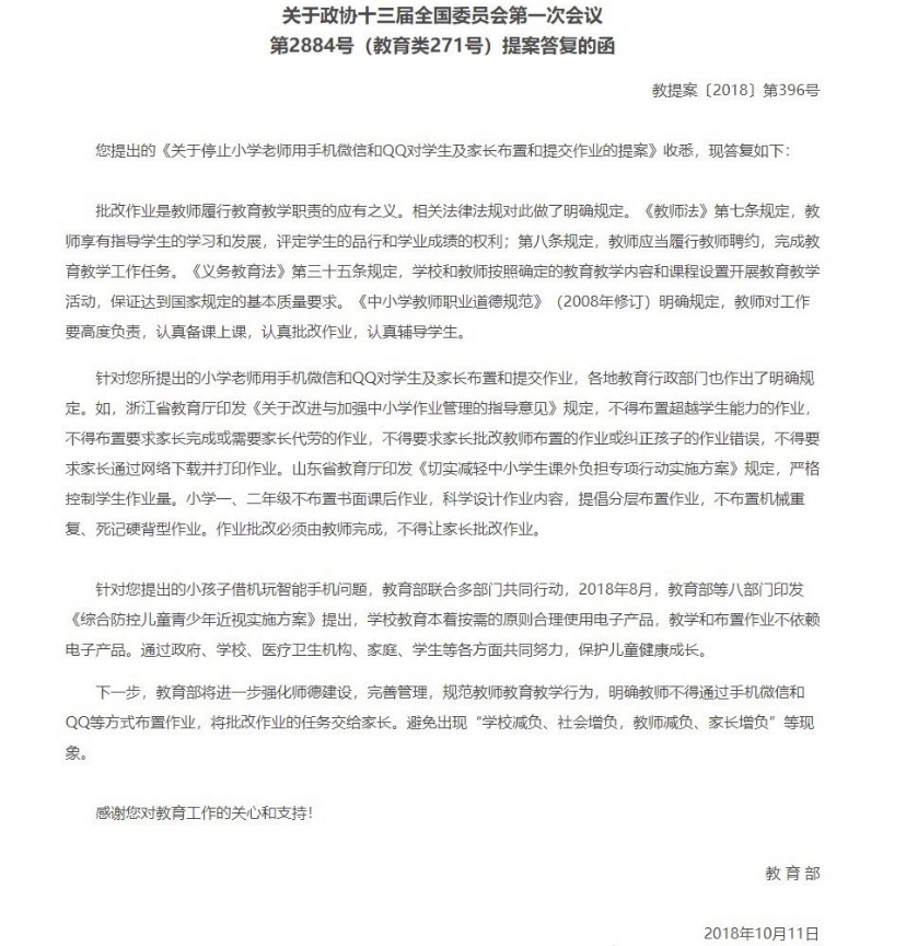
这是一份提案的答复函,
教育部回复称,将完善管理,
规范教师教育教学行为,
明确教师不得通过手机微信和QQ等方式布置作业,
将批改作业的任务交给家长,
避免出现“学校减负、社会增负,教师减负、家长增负”等现象。

02
答复函引用了《教师法》、《义务教育法》、《教师职业道德规范》等众多法律规范,
指出教师QQ或者微信群发布作业诸多不当行为,
然后发布声明,以期拨乱反正。
消息一发,引来了各处评论。
绝大部分表示拍手称快,
接着开始各种骂老师,
光拿工资不干活。
偶尔有替老师说话的也受攻击,
说那是少数碰到看运气,不准美化老师。
这就是为什么一看到教育问题上了热搜,
教师们的神经就绷紧了。
一些问题的确是存在的,
比如要求家长批改、辅导作业,
这些行为确实是需要明令禁止的。
但是往往一些问题经过媒体的大肆传播之后,
就变成了舆论对整个教师行业的攻击,
再做出一些矫枉过正的举动,
对学生的教育也是不利的。
03
这项规定于家长而言真的是利好吗?
作为一位小学老师,
说一下自己的亲身体验。
刚上班那会儿我带的是一年级,
特别想培养孩子的一种责任意识,
所以学完拼音我就每天带着孩子们,
用拼音夹着汉字开始记作业。
到了二年级,
他们基本上具备记作业的能力了,
就开始不在校讯通上发作业了,
目的不让他们养成依赖性,
回家问家长作业,家长不盯着就不写,
每天在学校多花时间监督检查孩子们自己记作业。
但遇到了各种质疑,
“我们家长每个月都交10块钱给老师,
他凭什么犯懒不发作业?”
(几年前的校讯通是需要收费的)
我真的很无奈,
校讯通每个月10块钱的业务费,
真的没有进我的腰包。
于是跟家长反复解释。
可是家长还是有意见,
“那孩子忘记了怎么办?”
“那他故意少记,骗我们家长怎么办”
“老师哎,我们家这孩子太不自觉了,
就算你在学校看着他记完了,
回家他把那也撕掉,
告诉我没作业,我能怎么办?”
“老师你不集体发作业,
也请你单独发给我,
我好对照检查一下。”
无奈只能妥协我继续发,
有些孩子他就不记作业,
孩子也不傻,自己记不累吗?
04
为什么老师要拍手称快?
因为不用吃力受苦还做“替罪羊”了!
答复函中有这样的原文:
教师不得布置超出学生能力的作业,
不能布置需要家长完成或家长代劳的作业。
问题的根源这些作业是老师想布置的吗?
上级部门动不动就评比特色文化学校,书香学校,绿色校园等众多名目。
学校的主要成果还得在学生身上呀!
于是要求老师布置学生做假日小队、做读书小报、做安全小报、写护牙征文、做各种手工……
还有各种交通文明大赛、城市文明礼仪、新年寄语比赛……
这个比赛、那个比赛,是要保证参赛率的。
这些所有的压力不都转嫁给老师,
让老师做这个恶人吗?
在群里一遍遍发通知,
一遍遍艾特某些家长,
催促其抓紧时间完成。
就在刚刚,
笔者还在班级群里,
催促几位家长完成安全教育平台的作业。
因为领导批评我们班级拖了学校的后腿,影响了学校的完成率。
这个安全平台的作业要求100%完成,
如果不完成,上级部门会通报批评学校,
学校就压着老师,老师就催促学生家长。
家长烦,老师也烦呀,
有些老师干脆,
班上剩下几个完不成的不催了,
拿学生的账号登录,
一个个帮学生把作业完成交差。
所以,有关部门应该做出表率,
别为难了老师,
出了问题还光让老师扛。
05
近些年来,在教育上,
社会一抱怨,教师就倒霉,
孩子玩智能产品,
因为老师用QQ或微信群布置作业?
这个逻辑也是脑洞大开了。
我家小侄儿三岁就会玩智能手机,
家里爷爷奶奶逢人就炫耀,
我们家孙子脑子聪明,
这么小就会玩手机!
他得再过几年才可以怨老师用QQ布置作业,让他有空子可钻吧!
补习班成风?严查在校教师!
近年来整风运动是一波又一波,
补习班盛行的风气减少了吗?
没人接孩子?弹性离校制度!
真的普遍解决了家长的问题了吗?
教育是百年大计,关乎国之命运,关乎家庭未来。
教育问题,当慎之又慎。