前言:早教托育行业简述
早教托育行业主要针对0-6 岁婴幼儿提供家庭教育、早期教育、托育服务等相关产业,产业链主要为上游产品内容提供商、母婴社区平台商、企业管理系统技术提供商等,中游早教中心、托育中心等服务型机构,下游为家长与婴幼儿消费者。本文主要针对中游早教中心、托育中心展开进行分析。托育服务是指为3 周岁(含)以下婴幼儿提供的照料、看护、膳食、保育等服务。早教服务则是指为婴幼儿提供早期教育服务。

规范政策加速落地,渗透率提升推动市场扩容
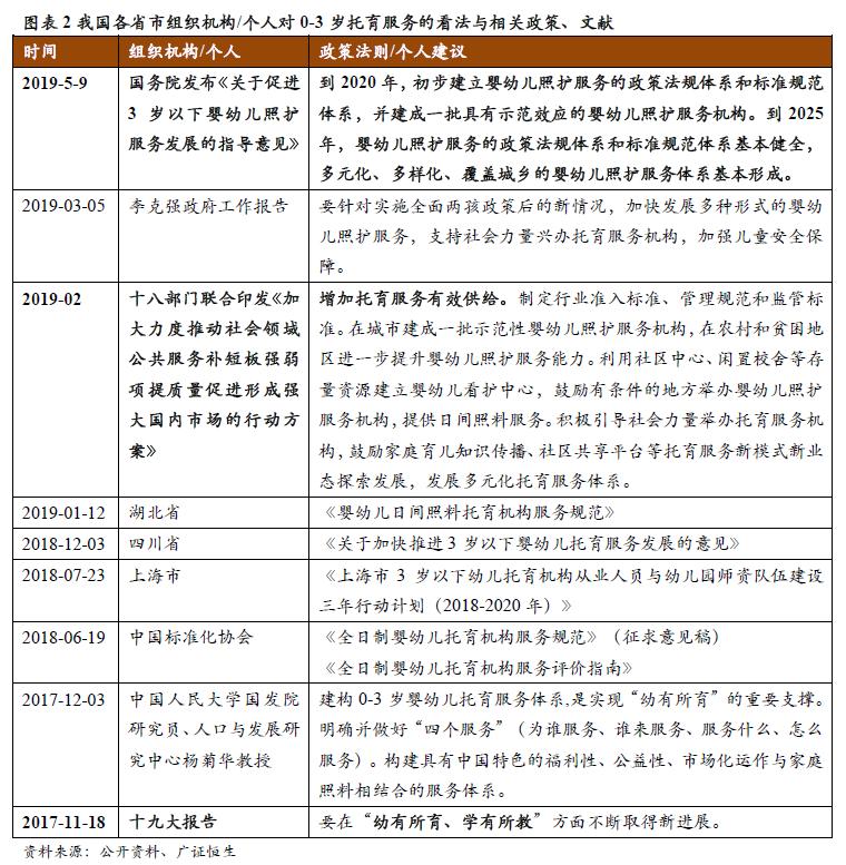
2019 年5 月国务院发布《关于促进3 岁以下婴幼儿照护服务发展的指导意见》,从全国政策层面推动早教托育行业进入规范化发展阶段。2017 年底十九大所提出的“幼有所育”新要求后,2018 年4 月28 日,上海市发布“1+2”文件着力构建幼儿托育服务体系,从增加服务供给方案、完善监管体系、充实从业人群、规范托育机构等方面提供诸多可落地方案。随后、四川省、湖北省也先后发布了相关托育服务指导意见(草案)。2019 年5 月,国务院发布《关于促进3 岁以下婴幼儿照护服务发展的指导意见》,明确要求到2020年前初步建立婴幼儿照护服务的政策法规体系和标准规范体系,并建成一批具有示范效应的婴幼儿照护服务机构。

家庭结构变迁托育需求大,早期教育消费意识逐步形成
随着二孩政策的逐步放开,“4+2+1”的家庭结构逐步向“4+2+2”转变,托育需求与日俱增。自2011年开始,我国开始实施“双独二孩”政策,2013 年进一步放开为“单独二孩”政策,2015 年开始实施全面二孩政策。伴随着二孩政策的逐步放开,我国的二孩生育率不断攀升,根据国家统计局公布的数据,自2011年以来,我国一孩生育率虽明显下滑,但二孩生育率、三孩及以上生育率都呈现上升趋势,二孩数量的增长客观上扩大了托育市场的需求。
关注乐晴智库,看深度行业研究报告(公众号ID:lqzk767,网站:www.767stock.com)

90 后新生代父母早期教育消费意识已然形成
90 后父母占比已达47%,其中90 后占比34%、95 后占比13%。较前代父母而言,90 后新生代父母受教育程度普遍较高,所处经济环境更好,更加注重子女的教育,有意愿、有能力进行早期教育消费,超8 成父母愿意子女参加早教课程。一方面,受计划生育政策影响,90 后大多为独生子女,其教育和培养受到家长的高度重视,再加之国家对教育事业大力投入,普遍接受了良好的教育,也更明白教育的重要性。另一方面,90 后的成长过程伴随着中国经济的腾飞,与父辈相比,他们从小所处的经济环境更好,消费能力也更强。两相结合,当其成为新生代父母时,对孩子教育的重视程度和支付意愿更加强烈,尤其是在优质教育资源稀缺、升学竞争日益激烈的背景下,新生代父母对子女的教育观念越发提前、对早期教育的需求更加旺盛。根据《2018 年中国育儿白皮书》公布的数据,超过8 成的年轻父母选择在孕期进行胎教,超过8 成的年轻父母会在孩子出生后让其参加早教课程。

渗透率提升推动市场扩容,预计2019 年市场规模约1800 亿
早教托育行业市场规模分别由托育行业市场规模与早教行业市场规模组成,根据测算2019 年托育行业市场规模约930 亿元,早教行业市场规模约870 亿元,合计约1800 亿元。目前全国早教市场渗透率大约在19%,托育市场渗透率大约在5%左右,预计未来随着消费升级将进一步提升。
托育市场规模由适龄人口数量平均支出(客单价)渗透率计算所得,预计2019 年市场规模约930 亿元。人口方面,我国托育市场适龄人口基础大,预计2019 年适龄人口约4739 万人。平均支出方面,我国人均教育文化娱乐支出过往5 年也保持着年复合9.77%的增速增长。渗透率方面,我国托育实际渗透率约5%,但潜在需求率超30%,增长空间巨大。
具体来看:
1)适龄人口方面,新生儿下降趋势难以逆转,但适龄人口基础仍然庞大,2019 年估算适龄人口约4739万人,到2025 年之前仍将有4000 万以上的适龄人口。托育的适龄人口为0-3 岁新生儿总计,即2019 年适龄人口为2019、2018、2017 年三年出生人口。虽然新生儿下降趋势无法逆转,但我国托育适龄人口基数庞大,截至2025 年之前预计每年约有超4000 万的适龄人口。

2)平均支出(客单价)方面,根据线下实际调研情况,托育平均客单价在4 万元/年左右。根据广证恒生长期跟踪调研,托育线下价格在4000 元/月左右,一二线城市略有差异,年内付费时间以10 个月为主(参考幼儿园)。由此预估2019 年托育的客单价约4 万/人/年,2015-2018 年依据人均教育文化娱乐支出的增速进行倒推,2020-2025 年依过往5 年我国人均教育文化娱乐支出年复合增速预测所得。

3)渗透率方面,我国托育服务需求巨大,潜在需求率超30%,但实际渗透率较低,仅5%。在2016年和2017 年,原国家卫计委和国务院儿工委做过相关的抽样调查。其中2016 年原国家卫计委在十个城市的调查数据为:33.3%的家长有需求,而调研样本中实际的入托率为5.55%。2017 年国务院妇儿工委在四省市的调查数据为:48%的家长有需求,而调研样本中实际的入托率为4.29%。对比海外,我国托育渗透率也较低,OECD 国家平均渗透率约33.2%,同东亚地区的日本、韩国,渗透率分别为22.5%、53.4%。根据OECDFamilyDatabase 的数据,OECD 成员中3 岁以下儿童入托率平均值为33.2%。有10 个国家3 岁以下儿童入托率超过50%,其中最高的丹麦达到了61.8%;东亚地区的韩国和日本分别为53.4%和22.5%。

4)市场规模与潜在需求规模方面,托育目前暂无政府经费投入,市场需求主要由家庭消费支出构成。基于实际入托率,估算2019 年托育市场规模约930 亿元。基于卫健委与国务院的需求调研数据,我国托育的潜在需求规模约7705 亿元。

预计2019 年早教市场规模约870 亿
早教市场规模同样由适龄人口数量x平均支出(客单价)x渗透率计算所得,预计2019 年市场规模约870 亿元。早教市场适龄人口与托育市场相同,在此不再赘述。客单价方面,早教市场的客单价约为1~1.5万元/人/年。渗透率方面,我国0-3 岁早教的渗透率在不同地区差异较大,一线城市高达44%,全国平均约为19%。
1)客单价方面,根据我们的测算,早教市场的客单价约为1~1.5 万元/人/年。目前,大部分早教课程课时单价介于100~150 元之间,以一周两课时测算,早教市场客单价为9600~14400 元/人/年。本文在测算2019 年市场规模时,选取120 元/课时单价进行测算,对应客单价为9600 元/人/年,2015-2018 年依据人均教育文化娱乐支出的增速进行倒推,2020-2025 年依过往5 年我国人均教育文化娱乐支出年复合增速预测所得。

2)渗透率方面,地域差异明显,一线城市渗透率高,西部省份渗透率较低,全国平均渗透率约19%。根据前瞻产业研究院的《2019 年中国早教产业全景图谱》,不同级别城市间的早教渗透率差异显著,一线、二线、三线、四五线及以下城市的0-3 岁早教渗透率分别为44.01%、29.29%、14.26%、9.66%。一线城市中,上海的早教渗透率最高,达76.84%,而*藏西**、青海、*疆新**均在5%以下。就全国而言,0-3 岁早教渗透率为19.11%。

3)市场规模方面,基于当前19.11%的渗透率,估算2019 年早教市场规模约870 亿元。基于当前的渗透率,保守估计到2022 年,我国早教市场规模将突破1000 亿元,CAGR 约为7%。若渗透率进一步提升,我国早教市场的增长将更为迅猛。
关注乐晴智库,看深度行业研究报告(公众号ID:lqzk767,网站:www.767stock.com)

早教托育竞争格局分散,直营加盟联合扩张
早教和托育分属两类业态,由于受众一致,多数企业采取混业经营。托育服务是指为3 周岁(含)以下婴幼儿提供的照料、看护、膳食、保育等服务。早教服务则是指为婴幼儿提供早期教育服务。早教行业竞争格局较为分散,CR6≈20.96%。
根据百度地图显示,截至2019 年4 月,我国各品牌早教/托育中心共计18331 个线下网点。我们选取了市场上规模较大的6 家早教/托育中心,分别是美吉姆、金宝贝、新爱婴、运动宝贝、东方爱婴等。根据其官网披露的教学网点合计约3843 家,占总数20.96%。
各级城市的家长对早教必要性的认知程度较高,早教头部品牌通过加盟已下沉至三四线城市。受益于美吉姆、金宝贝等外资品牌进入,以及东方爱婴、新爱婴、运动宝贝等本土早教品牌的崛起,我国早教行业发展较托育行业早,市场认知度较高,根据2016年中国青年报社会调查中心对1999 名孩子家长的调查结果显示,认为有必要进行早教的家长中,来自北上广深的约有61.5%认同,来自二线城市的约有57.1%认同,来自三四线城市的约有50.4%认同。从头部品牌的区域分布来看,其也已通过加盟的方式下沉至三四线城市,北上广深杭等一线城市网点数量占比不超过30%。

托育行业则是2015 年前后开始兴起,多集中在经济水平、消费意识领先一线城市。部分托育品牌最早来源于知名早教品牌,并渐渐独立于早教品牌发展,托育品牌独立的过程中,也兴起了部分区域性纯托育机构。包括原早教中心拓展品牌,如东方爱婴旗下的抱抱熊、运动宝贝旗下的mommyhome、红黄蓝旗下的亲子园、全优加等,这类托育机构承袭原早教中心的特性,以加盟为主要扩张方式。此外,还有部分纯托育品牌兴起,如广州的纽诺育儿、杭州的海盟国际、北京的妈咪助理,此类纯托育品牌多为直营模式。目前托育机构主要集中在一线城市,主要受限于经济水平与消费意识。

加盟+直营模式助力早教机构扩张,纯托育机构仍需稳健直营
目前早教与托育业态逐步融合经营,但0-3 岁早教与托育在顶层设计上的规范范围仍未定论。目前许多机构存在两类业务兼有的情况,但上海市政策中提及营利性托育机构利营业范围内需注明全日制、半日制或计时制,并专营托育服务。目前我国早教托育行业中,托育服务通常指全日制、半日制等工作日期间的服务,早教服务通常指课程制、计时制服务。因此,早教服务可能不纳入托育服务政策规范之中。若不纳入其中,则两者业态在经营规范方面以及政策优惠方面可能存在一定的差异。
在可能存在政策规范与优惠条件的差异下,部分早教机构开设成立独立的托育品牌,通过合作运营提供“早教+托班”混合服务。托育一般是周一到周五全天上课,早教一般是周六日授课或者工作日零散上课,两者合作运营,能极大地提升坪效。比如,运动宝贝及旗下托育品牌Momyhome;东方爱婴及旗下托育品牌抱抱熊等。加盟模式易实现规模品牌效益,直营模式相对稳健,早教机构一般采取直营+加盟模式,直营通常布局在一线城市或区域中心城市,同时通过加盟模式下沉三四线城市。托育机构服务时间更长、安全性要求更高,目前多采取直营模式。

早教机构主要营收来源是直营门店的课时费收入和加盟门店的加盟费收入。目前,连锁加盟是早教中心在全国范围扩张的最主要的模式。规模较大的早教中心,如金宝贝、美吉姆、红黄蓝等,大部分的学习网点都是通过加盟布局,加盟有利于品牌知名度的快速提高,从而吸引更多消费者,实现规模品牌效益。但同时也给机构提出较大的把控要求。因此,对于服务时间更长、安全性要求更高的托育机构来说,通常采取直营模式,加强服务质量的管控。如全优加、纽诺育儿等。
直营单店财务模型:早教托育融合经营可提高盈利能力,净利率区间10-30%
早教中心与托育中心的单店模型因城市、区位、消费客群定位等各类因素而存在变化,本文测算前提是一线城市(北上广深)核心区域,中高端园所。早教与托育融合经营可能有效改善经营效率,进而形成更高的盈利能力。假设园区定位中高端,使用面积600 平方米,生师比在1:5 左右。根据模拟测算,若单纯经营早教,则收入规模约504 万元,税后净利润63.7 万元,对应净利率12.64%;若单纯经营托育,则收入规模约594 万元,税后净利润130.87 万元,对应净利率22.03%(托育服务在2019 年6 月28 日出台税收优惠政策后,净利率提高了5-6pct)。
若在托育基础上,周末增加一天的早教班,则收入规模约674.64 万元,税后净利润182.71 万元,对应净利率27.08%。理论上早教+托育能够实现更高的经营效率,但考虑两者业态不同,消费者需求有所差异,混业经营可能不达预期。
融合经营改善效率的路径主要体现在人效和坪效的增加,以及托育服务带来的税后优惠以及低成本获客渠道。托育一般是周一到周五全天上课,早教一般是周六日授课或者工作日零散上课。在各自独立运营中,都存在不同时间段的空间闲置问题和时间闲置问题,融合经营下,时空闲置问题理论上会有所改善。此外,2019 年6 月28 日,财政部发布托育服务相关的税收优惠政策,托育服务能够免去增值税并减按90%计企业所得税,将带来5-6pct 的净利率提升。最后,托育服务由于长期、高频,因此能为早教业务提供一定量的用户转化,进而降低早教业务的单位获客成本。

关注“乐晴智库”,获得本文完整报告(公众号ID: lqzk767 /网站 www.767stock.com)