简历到底应该怎么写? (参考目前大多数人用boss找工作,所以本篇重点是在讲怎么在 boss上写高分简历)
1、简历的完整性:个人优势要总结到位,教育经历:学校-专业-时间

(参考)以运营岗为例:上图这份简历基本完整,80分+
2、每份工作经历:公司名称和任职时间要写清楚、完整,然后是在这家公司任职的岗位,所负责的工作内容,用1、2、3、4列出来,再把在这家公司所获得的业绩或者成就用数据的方式提炼出来,增加关键词。

(参考)还是运营岗为例:这份简历就没有图一完整,缺少了最近一份工作的空白,另外相关数据的体现不够具体
3、项目经历:建议重点写大项目,忽略小项目,主要把项目内容和项目取得的成果提炼展示出来即可。
4、实习经历:针对毕业没多久或在校找实习工作的,在校组织过的一些项目等,实习经历都可以写,可以体现你做这些事情的意义,重点写成果和相关数据,以及个人总结。

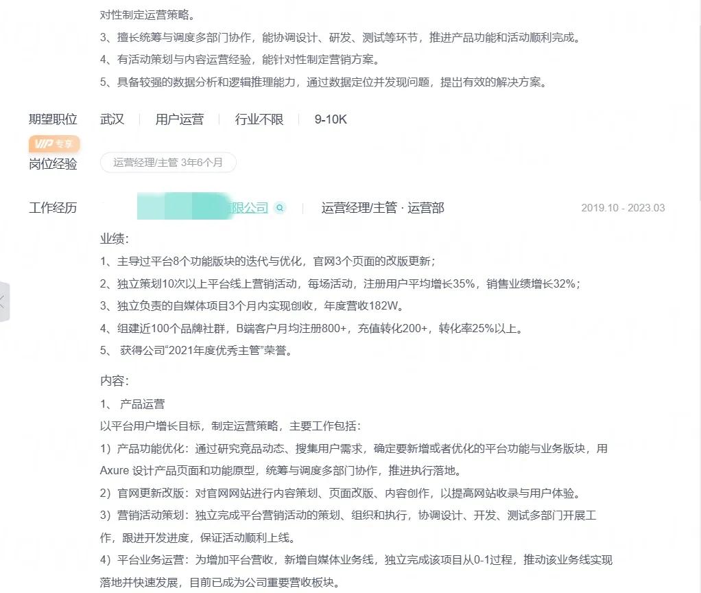
(参考)还是运营岗为例:这份简历整体非常好,工作内容言简意赅,成绩数据交代清楚,但这份简历最大的问题就是他一直从事教育相关工作,现在却转运营专员,从企业招人的角度出发他的岗位匹配度就很低,有点可惜
短时间工作要写上去吗?
要写,1-3个月工作经历,可根据你自身情况选择写或不写,但在面试的时候建议一定要提一下这段,把离职原因说清楚一点即可,3个月以上-1年以内,建议最好都写上,可以在简历上做一个注明:离职原因,写清楚就可以了。
备注:如果工作好多年了,所负责过的工作和项目都很多,建议把最近的2-3份工作重点体现,再往前的工作经历也可以在简历上做备注,否则一份简历,有好几页也属实没办法仔细看下来。