11月已经接近尾声,国内外各大轮胎企业纷纷在11月宣布对旗下产品进行涨价,米其林、马牌、普利司通、倍耐力甚至提前发布了2019年的涨价信息!详情请看下表:

(12月轮胎涨价汇总)

(11月轮胎涨价汇总)
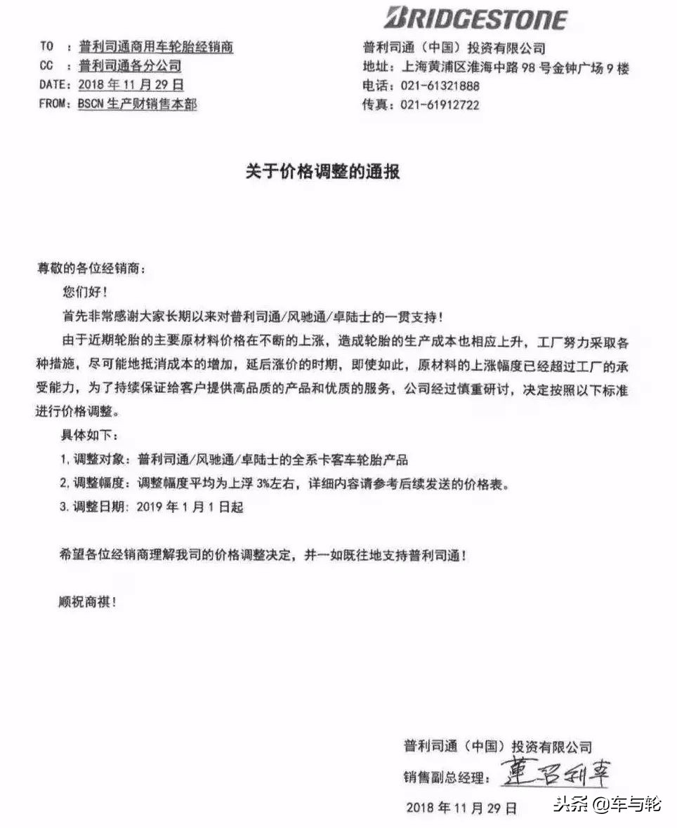
而赶在11月结束前,又有三家企业发布涨价公告,其中普利司通更是直接宣布了2019年的涨价信息。
普利司通更是将在2019年1月1日对旗下普利司通/风驰通/卓陆士的全系卡客车轮胎价格上调3%。

风神轮胎宣布12月1日开始对12R22.5规格的ASR77等产品价格上调2%-3%的涨价公告!

青岛通产橡胶宣布12月1日起对科马仕轮胎价格提升2%-3%。

轮胎涨价潮持续不断的打来,原因在之前的涨价文章《
换胎要趁早!米其林、邓禄普、通伊欧等19家企业马上涨价!
》已经充分的描述过了,在这里小邦就不再过多的阐述。
上游轮胎企业涨价没有办法阻止,面对涨价经销商和轮胎店提前做好准备,才能够更好的迎接这种大趋势的到来。无动于衷,最后真涨了你还是只能后悔!

在涨价前结合实际情况储提升库存,才是作为下游的轮胎商家应对涨价的最好方法。
嫌贵可能会更贵!

小邦说
涨价了,你进货别人没有,是你赚了!

你不行动,别人可能已经下手了!

我说了,你不听,贵了别怪我!

没发生时担心,发生了又不信,后悔!
