1
重庆生鲜配送联盟成立筹备会召开

据悉,生鲜联盟由重庆重报电商物流有限公司牵头,联合重庆万戈农业有限公司、渝教科贸集团、重粮集团渝百家农业科技发展有限公司等10多家知名企业共同发起成立。联盟成员由生鲜食材配送企业、生鲜食材供货商、生鲜食材批发商、生鲜食材生产基地、干副调料生产商等企业或机构组成。生鲜联盟以生鲜食材联采集配为主要活动,旨在提升联盟内企业供应链管理水平和信息化水平,提升采购透明度和采购质量,降低采购成本,达到增强联盟企业综合竞争力和全方位运营能力的目的。
2
雏鹰农牧预亏超29亿因猪被饿死

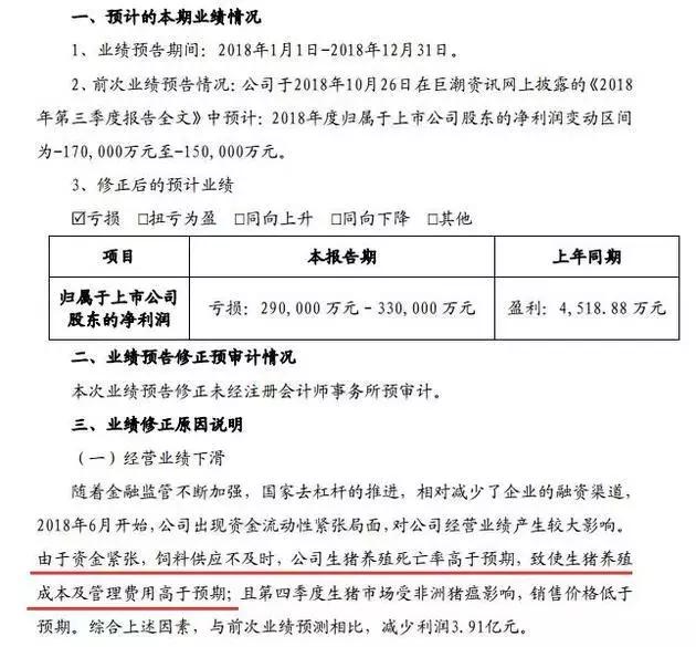
1月30日消息,雏鹰农牧晚间披露业绩预告修正公告称,公司于此前预计2018年度净利润变动区间为-15亿元至-17亿元,修正后预计亏损29亿元-33亿元,上年同期为盈利4518.88万元。
对于业绩修正原因,公司表示,2018年6月开始,公司出现资金流动性紧张局面,由于资金紧张,饲料供应不及时,公司生猪养殖死亡率高于预期,致使生猪养殖成本及管理费用高于预期;第四季度生猪市场受非洲猪瘟影响,销售价格低于预期。
3
果然优与南丰行签署战略协议 加注产地布局

果然优与国内进口水果贸易商广东南丰行农业投资有限责任公司(以下简称南丰行)达成战略合作,双方将利用资源互补优势,就采供业务、供应链整合、仓储配送服务资源对接、商品推广与销售等业务展开深度合作。
据悉,南丰行作为进口水果贸易商,专注鲜果行业二十多年,在东南亚水果(榴莲、山竹、释迦等)资源上具有得天独厚的优势。如今,南丰行已经具备全球直采、国内产地直采的全套商品供应链,南丰行产地直采已经形成技术壁垒,掌握着东南亚水果的价格、质量和生长周期等信息。