简历,是所有面试机会的第一步,面试又是所有求职的开始,求职则是入职的第一步......顺口溜就不讲了,总之,简历是你一切职业生涯的开端。
商品经济社会,无论你有是否人脉通天,还是关系一无所有,你连个简历都没有,这是不是“讨饭不带碗”?
闲话不谈,今天我们讲下在职跳槽的简历,其他非在职人士和应届生的简历,等我养足脑细胞再抽时间写。
跳槽是一个技术活,更是一门艺术。求职是一个劳动力买卖的过程,你的五天八小时工作时间,属于商品经济中的人力资源范畴,跟固定资产、知本、品牌和现金流,同等地位。
跳槽属于在职无缝换工作,良禽择木而栖,这有别于无工作经验的应届生求职,也不同于非在职状态往届生再就业,你是资深职场人士选择更好的雇主,所以简历要求更高,不能随便写,更不能让人代写。

本篇就是跳槽简历之秘笈(全文8千字,大致10分钟可看完;如果看黑体字和图片,3分钟可浏览完毕),如下是大纲:
-
1,简历的种类
-
2,简历的形式
-
3,如何选一个好的简历模板?
-
4,名片+简历配合使用
-
5,简历的对象是谁?
-
6,简历的哪一部分最重要?
-
7,基本信息的核心是啥?
-
8,简历中的“个人综述”怎么写?
-
9,工作经验如何写?
-
10,其余信息最好整合在一起
-
11,你的简历得多方出击
-
12,跳槽简历的时间技巧
1,简历的种类
求职的人,分三种:应届毕业生,失业后求职的人,在职跳槽的人。
应届生,自然就是即将进入社会的人,他们需要先找份工作,这才能正式进入社会。看下历年的应届生毕业人数,2017年有795万进入社会,2018数据刚出来是820万。这是巨大的就业压力,还不包括大学以下学历的毕业生、未就业的往届生、海龟生、考研考公那种“二战”失败的人。总的来说,应届生每年有大致1千万进入职场来求职。

失业后求职的人,大多在找工作,这些人在哪?看下你身边不上班的人,除了少数已经实现所谓财务自由,大多数人还是要找工作的,也正在找工作中,他们时非在职状态的求职者。这个群体包括冒然裸辞的人、短期失业的人、单位转产破产失去工作的人、被裁员工、创业失败重找工作的人、全职太太重返职场,等等。
我保守估算下,总人口14亿中适龄劳动力人口有一半,这7亿按照官方经常公布的“失业率3-5%”的最低比例来计,7亿的3%,失业后的求职者大概2千万人。
刚刚这两类人加起来,保守估计3000万,虽然没有在职的人多,但因为他们时刻在投简历求职,所以,在求职者中占比还是很高的。这里就可以理解,为何你的简历投出去杳无音信,为何一个职位有成百上千个人投递了。

上图是我针对职场人士,做的一次跳槽意向调查,不考虑“伺机而动”的职场人,大致有1/4的在职人士(26%)选择“今年跳槽”。不深究具体范围和数字,这就是求职市场中的第三类人,也是我们今天的主角。
综上,简历当然是按照人来分的:应届生的简历,失业人员的简历,跳槽人士的简历。三者自然各有侧重,也各有特点,我们今天要讲的就是,跳槽人士的简历如何制作。当然,如果你不是在职跳槽,也可以继续往下看,毕竟理念和方法都有想通的地方,另外,你也可以等我后续的“应届生简历如何制作?”“失业人员简历如何写?”比较下,才加强印象,这是最高效的学习。
虽然当今已经进入知识爆炸年代,但对于“跳槽简历”经验总结的,本篇几乎是第一家。如果没有收获,您不必收藏、点赞、转发、打赏,但可以评论。
2,简历的形式
简历就是一个形式,能代表你这个劳动力即可,它需要根据具体情况用恰当的方式来体现,实际上并不拘泥于某一固定的形式,简历也并不仅仅是那几张纸。
你目前还年轻,你不知道未来还有很多地方要你做简历:你表现好单位要提升你做主管时,要你做一份简历给人事部门;你报考在职硕士、博士等更高学位,学校会让你提供一份简历;你做生意,加盟还是合伙,总部和合伙人都要你提供简历;你的孩子读小学、初中、高中等等,你都要给孩子做简历,还要附上孩子父母也就是你们夫妻俩的简历......
最简单的简历,就是一次闲聊,一场亲友聚会中你的表现。那边正好有个岗位空缺,熟人或者熟人的熟人觉得你比较合适,直接就可以上岗了,你的言谈举止,就是一份简历。这不但是最简单的简历,也是最牛掰的简历。大家不要过分拘泥于简历的形式,我们常说的“我要感谢自己职场上的贵人”,这个“贵人”识人时,大多不看简历,而是看言行举止,通过聊天去面试人。
诸葛亮“隆中对”时秀给刘皇叔的三分天下之霸业理论,就是在秀自己的才华和谋略,还有口才,这就是最恰到好处的简历。引申到现在,行业口碑、业内名号、成就业绩等等,包括你的言谈举止和平时的为人作风,都是你的简历。时至今日,大老板们也更喜欢平时通过这种方式,去猎得自己需要的资深职员、主管、经理、总监、副总等人才。
当然,我们更多的人,则是通过陌生面试来取得新工作。这里,在职人士的优势就来了,相比较于另两类求职者(应届生、待业失业人员)而言,我们在职,我们有名片。纸质名片、电子名片,都是名片,这就是最好的简历。如果你通过名片找到了好工作,这就是你牛逼的地方。
圈内好友聚会,同学聚餐,行业交流会,群友聚会,等等,是我们分发名片的好时机,别小看了它们,好的工作机会就潜伏于好友朋友圈的聚会之时。大道至简,极简模式的简历,就是一张名片,彼此都很放松并信任的时候,名片就是最好的简历。

有人说“我毫无职场关系”,那就只能通过猎头介绍、同学内推、网络投递等等方式去求职了。用这种陌生面试的方法去找工作时,传统意义上的那几张纸的简历,才发挥了作用。
几页A4纸打印的简历,英文叫做“hard-copy”,我发明个词称之为“硬简历”。硬简历貌似有点传统,但确是当下最实用的简历。
除此之外,你还可以制作PPT简历,来一段VCR视频简介,甚至通过一个微信公众号或者某个网站来展示自己,这些都是硬简历的附属简历形式,可以根据具体情况来“出牌”。
什么山上唱什么歌,比如我,参加年轻人的聚会,我可以送他她们几本自己签名的书;跟作家和文化圈子的人聚会,我秀下自媒体的文章和公众号头条号知乎号;跟老外相处我带他体会下中国文化,讲下中国历史;我去面试,这些就都不能讲了,也派不上用场,容易适得其反,我得秀我的职业履历......
有如此多的简历形式,总体来看,“名片+硬简历”的形式,是最适合我们在职跳槽人士的。

3,如何选一个好的简历模板?
简历就是你自己,尤其是针对我们经验丰富的职场人士。你去某宝或者微店搜索,能看到很多“简历制作”“简历修改”“简历优化”服务,单价从1块到3000元不等。但他们只能帮你美化简历上的字体、图片、布局,却不能帮你修改简历上的内容,连你原来简历中的错别字,也不敢修改。你别被“优化”“修改”字眼欺骗了,所以,简历必须得自己做。

我今天就是来教你,如何对自己的简历来做大刀阔虎的改变,来一次简历大整容,而不仅仅是美容。
大家注意下,网络投递简历时,每家人才招聘网站,都有自己的简历模板,往里面填写即可。但在猎头、亲友、熟人内推问我们要简历时,在我们去参加现场面试之时,是要带着一份打印好的简历过去的,这就是我们今天要讲的真正的简历。
你可以百度、搜狗或者谷歌,选择“WORD”形式,搜索下“简历”,挑选2份自己最喜欢的简历模板。都是职场人士,都准备跳槽了,常联系的猎头总有几个吧?问他们各要几个简历模板,比方说有5份你喜欢。
接着,你喜欢的,不一定是最好的,群众的眼睛才是雪亮的。所以,这5份简历,你分别展示给5个7个或者9位好友和闺蜜看看,请他们打分。最终得票最高的那份,才是相对来说最好的简历模板。整理一下,将自己的信息录入,打印下来,放一份在身上,平时看看,有面试电话过来时,更可以拿出来跟对方交流,以免突然卡壳。每次面试时,也带两份过去。
4,名片+简历配合使用
名片是比硬简历更好的自我介绍,名片上有你目前的工作职位和企业标识,有你的名字、地址、邮箱、传真,甚至你的微信、QQ和二维码,虽然小,但名片是浓缩的简历,也方面面试官和HR收藏、携带。因此,在拿出简历的同时,你最好也递上自己的名片。
面试时,对方接过去了你的名片,出于礼貌,你也能得到对方的名片,这样,你就有了面试官的联系方式,而不需要此后再千方百计通过猎头、HR去辗转询问面试结果了。有了手机号码,你懂的,基本都已经绑定了对方的微信、QQ以及微博,你就可以进入对方的“朋友圈”了,时不时点赞,则面试成功在望。
有些面试官比较“狡猾”,说“呀!我忘了带名片。”没关系,你拿出事先准备好的纸和笔,让他、她写下手机号,座机也行,要么扫个二维码?
给了名片,同时也是在告诉对方,你仍然在职,基本就已经刷掉了其他处于待业、失业、跨地区求职的竞争者,如果你发挥正常,HR和用人部门主管,自然会倾向于你。
5,简历的对象是谁?
你求职,就是来出售自己五天八小时的工作时间,第一步是得能够卖得出去,其次则是卖个好价钱!这个“买卖”的过程中,谁最重要?你的简历所面对的人是谁?对了,一是HR,也就是挑选简历的那位人事专员;二用人部门主管。
即使到了部门主管面试你的阶段,面试官也不会特意在约好的时间,让你现场读你的简历,他甚至不大会低头看你的简历,而是让你口述,并且以你俩的语言和表情交流为主,绝不是核对简历上你写的内容。
所以,你要知道,简历在求职中的第一目的,就是给HR看。如果将整个求职过程(包括从投简历开始,到面试结束后谈工资、背景调查、发Offer、新单位报到的全过程)当做一场战斗的话,你的对手主要就是对方的人事部门。
因此,明白了简历最重要的两个对象之后,你就要研究你的对手。HR是我们的主要对手,我们应该在整个求职过程中去分析HR的流程、方式和心理,研究他们的弱点,各个击破。而不是听对手(HR)告诉你应该怎么做。因此,做简历,可以适当参考HR的建议和意见,却不能全听HR的。简历就是用来投其所好的,却不一定要去问对方“你喜欢什么?”

6,简历的哪一部分最重要?
我们从简历粗选开始。你想想看,你网上投递简历,手指轻轻一点,这成本才多少?一分钱吧!在目前经济下行压力下,又是竞争激烈的大环境中,发布任何一个职位后,人事小姑娘都会收到成百上千份简历。她这几天假使只负责5个职位的招聘,那么,接近5000份简历,你说该如何去挑选?
每份简历平均4张纸,这就是2万张纸。正常200张纸的书压平,是1.5公分厚,2万张则是100本书折合1米5的厚度,HR一份一份简历去看?显然不是,根本来不及。

于是,HR专员先要从投递这个职位的1000份简历中,粗选出50份,这就是粗选的过程。人事专员的目光放在你身上的时间,能有半小时不?当然没那么长,一分钟也不到,实际平均也就在5-10秒之间。如此短的时间她能看到什么呢?或者说她如何去甄别你是否合适呢?答案很直接也很简单:看简历上的基本信息。
所以,对于我们求职者来说,最基本的“个人信息”是最重要的,这决定了你能否进入下一轮需要精选的那50人清单。其他啥你的爱好、特长、奖项、工作内容、业绩、参加的培训,等等,她在这一步一律不看,因为来不及看。


如上,是智联招聘上某一简历的查看量,查看率刚过1/3,这是比较好的情况,用其他职位和其他人才网站的数据来总平均,1/5是正常的概率,也就是你投出去的简历,80%的可能性别人看都没看。

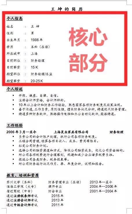
7,基本信息的核心是啥?
那么,你觉得在这几秒钟内,HR最关注你个人信息中的哪几条呢?
这几个要素有一个写得含糊或者对方难以理解,那么对不起,你被刷掉了。个人信息部分,每一点都要慎重。有的简历做得花俏,基本信息不但不全,还到处分布,以为很“美观”,结果这么“好看”的简历投出去上百份,没一点回音,犹如石沉大海。我们挨个来看。
-
性别:
一定要写,男就男,你别写个“帅哥”。“美女”也一样,这种措辞不可取。
-
出生日期:
注意,你得将这一项改成“出生年份”,不用写具体出生的日期,月份都不要写,企业只要知道你的年龄即可。记住:年轻的人事专员相信星座的可能性高达99%,你透露了自己的星座,有可能被“误杀”。这一点有人不认同,但我跟很多HR专员交流过,他们会看,而且无论概率多大,我们得在第一步中万无一失,这叫百密无一疏。
-
学历:
要写你的最高学历。如果你学历不高比如是大专,则你可以写个“本科在读”;较资深的职场老鸟,如果面试机会确实不多,你可以写个“硕士在读”;都做了主管了,你可以写个“MBA在读”。所谓“在读”,如果真能在这入职,那就去报考在职学位,跟简历保持一致。学历是敲门砖,在这里,有悟性的人尤其你这在职跳槽的大神,更容易秒懂。
-
学校:
不用写,除非你是清华北大等中国十大名校,或者国际知名学府。学校在基本信息中暂时不用写,因为后面的具体“教育、培训和资质”中,会详细写,以免重复。每个职位的硬性要求中都有学历要求,却没有学校要求,某些职位要求所谓“名牌大学”,这也是HR放到第二轮简历精选中去考察,这里先不用写,一节约篇幅,二多写多错。
-
户籍:
以在上海求职为例,如果你本地户籍,则写“上海”;如果你非本地户籍,则将“户籍”改成“所在城市”。
-
目前职位:
你目前的职位,很重要,一定要写,这是那几秒钟最需要捕捉的信息,你连这个都没写,还能找到好工作?HR直接就不看你了。
-
目前薪资:
写你过去12个月包括各种奖金在内的月均税前工资。这点很重要,新岗位的工资都是基于你的目前工资给一个增幅。
-
期望职位:
最好跟你之前的职位之一有延续性,采购员希望做采购主管,质量经理期望职位是质量总监,这就在正常认知范围之内。你如果想跨行,目标职位写成财务经理,咱先不用去担心是否能转行成功,光脚趾头动一下你就会知道,在第一步简历挑选部分你就已经被刷掉了。
有人会说“我想转行”,那你另做一份简历,改下期望职位,并适当增加履历中该职位相关的内容描述,两份简历同时投递,只不过针对不同职位而已。人才网站上投递简历时,也会冒出来选项,让你选择“简历1”“简历2”。

-
期望薪水:
这最重要,期望薪资不能过高,也不可过低,更不能不写,你是个在职人士,目前薪资你完全了解,岂能期望薪资没有要求?你自作聪明,写个“面议”,实际上就已经错失了大多数面试的机会了。人事专员会看你的数字,是否落在她的预算区间。为了避免误判,你的期望薪资最好也写一个区间。
比如你目前月薪10K,则期望薪水可以写成11-15K。看似才4千的薪水区间,实际上算上税前税后的区别,这是接近上下万元的月薪谈判余地。如果你这次面试感觉不错,且对方急着要你来上班,则你可以说15K是税后目标;相反,你面试发挥失常,这家知名公司的这个岗位,你自感不能完全胜任但又很想得到,则在谈薪水的时候就说,这里的下线11K是税前月薪要求;等等,还有各种情况,你届时临场发挥。
1000份简历挑选出50份,也就是从这份简历投递的成功率来看,个人信息部分的重要性达到了95%,等你能进入那不到5%的精选清单后,简历剩余部分才会有被看到的机会。
既然跳槽,当然是加薪、晋级、换行中至少有一个能实现,或者进入行业内的大公司。所以,这里我们默认对方就是顶级公司,最好就是世界五百强或者国内大公司,不考虑内资小企业。小企业招人难,一个职位不会有那么多投递量,招聘专员都没有,人事部就一个人,做全部人事和行政工作。他、她也许有时间,一封一封简历看,但这不在我们在职跳槽的雇主对象之内。

8,简历中的“个人综述”怎么写?
这就到了HR筛选简历的第二步,50份简历挑出10份更好的。她会看你“长篇累牍”的工作内容描述,还是更短的个人综述?当然是后者。
所以,“个人综述”部分,要放到“个人信息”之后“工作经验”之前。这部分不用多写,切忌长篇大论、写散文、讲故事,很多人维持学生的思维,在这里喜欢讲故事,还会写上自己爱好、特长以及未来的梦想,甚至啥座右铭......你还爱好周游世界呢,这跟工作有啥关系?我们不是学生,而是职场资深求职者,得有资深的样子。
个人综述部分,4-5条即可,最重要的是某一个行业中某个专业领域的工作年数,其次,你有而他人没有的资历、证书、技能、品质等,比如本例中的10年财务工作经验和注册会计师资格。
实在没得写,你最后可以凑一句“能在强大压力下工作,可适应出差。”这就是人无我有。

9,工作经验如何写?
通过个人综述的识别之后,人事专员大多会将50份简历精简到10份,此后才会进入跟该岗位的描述(JD)进行一一比对的环节。这时候,你的工作经验才真正出场了。
大多数人都误解,以为这是整个简历最重要的部分,想当然地以为对方第一眼是看“工作经验”部分。明白了以上的实际合理经过后,你才会知道,到达这一步(1000份简历挑出10份),得经过粗选和精选两个过程,你的工作经验部分才能被看到,这么看来其展示率只有1%的概率。
本文以上干货,以及接下来的内容,虽然跟你平常的想象有点出入,甚至刷新了你的潜意识,但确是大量总结,并跟HR和猎头们讨论、整理出来的真知灼见。
当然,战略上藐视它战术上重视它,无论如何,我们既然做简历,自然每一部分都要认真对待。HR当然也会去看你的工作经验描述,但她主要看你最近这份工作,而且她不会逐条去看,能不能看得懂是一方面,有没有时间去看,则是最大的问题。
除了最近的这份工作,其他工作经历HR就基本不会再细致去看了,快速扫一下公司名即可。如果你之前在知名公司,比如说“华为”“苹果”“BAT”包括富士康待过,她会捕捉到这个信息,其他工作内容基本就不看了。
我们也不要气愤,自己精心写就的工作执掌,HR居然不认真看,实际上HR只要掌握几个关键词即可,她为何要认真看呢?再说,那么多简历,你真当人是机器啊!况且,你不用担心,部门主管会认真看你的履历的。还有一个更大的原因,企业招人,更主要是看此人作为合格候选者的职场综合素质,却不是简历中具体某一条你的工作内容描述。
前文也说了,对于工作经验这部分,面试你的部门主管是主要对象,但你俩也会以面对面看着对方眼睛去口头交流为主,而不是一起读你写的工作经验。
最要认真写的工作经验,就是你目前在做的这一份工。所以,最近的这份工作经历,要多写一点工作内容,比方说8-10条;上家以及上上家甚至上上上家,简写即可,3-6条简述为宜。
总体而言,工作经验按照时间的倒序来列出来,每家的工作经历都最好加上序列号列成条数,不要当做一篇不分行的文章,没人愿意看你的作文。
如果你有突出的“工作成就和业绩”,可以在“工作经验”后面增加上去,一两个重点项目一句话描述即可,不能长篇大论,也要视篇幅情况而定。
10,其余信息最好整合在一起
简历的最后部分,将毕业院校、专业以及各种培训、资质、证书以及奖励,都写到最后一部分“教育、培训和资质”中去。
你拥有的特长,已经和将要取得的证书,包括那个“在读”的本科、硕士、博士,在这里也可以写一下,能为接下来的工作服务即可,不用累赘,逐个列明。
外语、计算机以及各类等级证书,也在这里写。
11,你的简历得多方出击
以上,根据求职的重要性,我们将跳槽简历的写法,详细介绍清楚了,捋了一遍。这么好的简历,你这样一位人才,你别光上“前程无忧”“智联招聘”,也需要试试其他招聘网站。“领英”“猎聘”“大街”“拉勾”“BOSS直聘”等等已经分流了很多招聘职位。
你得网络海投,今天投出这份简历,真的以后能去报到上班的概率,可能只有千分之一。在经济增长率不断下行的今天,我们不能只通过网络招聘来找工作,成功率太低了。不信你试试看,你投100份简历出去,看看能有多少回音。有一个面试电话,叫做幸运;有两次,则叫做中彩。
所以,简历投递的渠道挑选,也是一门技术,跳槽得多方出击。某一行工作经验丰富的专家,突然失业了,你让他去找工作试试,在找工作的技能方面,他成了白痴。在社会加速变迁的当下,每一个行业都在不断淘汰和更新,某一个具体的职务可能过几年就消失了。所以,这句话“在某一个行业内做专你就会成功”,已经有待商榷了。谁也不能保证一辈子不失业,跳槽技能必不可少。
回到简历渠道上来,对人才免费的猎头、收费的人才中介、亲友内部推荐等等猎聘渠道,当然也要提上投简历找工作的日程,这类渠道的求职成功率大致为10%-20%的水平。
经过统计数据分析,可得出规律:宅男宅女和所谓的“屌丝”以及某一方面的“专家”,更喜欢网络海投简历,以为“靠技术吃饭”,他/她自己都不知道投简历也需要技术,号称靠技术吃饭的人反而在技术上栽了跟头;职位较高的金领和海归人士,更喜欢猎聘渠道,好像他们不屑于海投简历一样,也是“一根筋”,这里他们也忽略了其他渠道,所以这部分人跳槽更困难,没掌握投递简历的技巧。
最重要的渠道来了,在中国找工作,最重要的是关系介绍,虽然“说你行你就行不行也行”有点夸张,但中国整体的就业市场,尽管在走向市场化公开化,但你问下身边人,你可以随意调查100个人,最终会发现一半以上的人,其当下的工作是关系介绍而达成的。
所以,当你准备找工作的时候,首先想到的应该是去挖掘你的关系,更重要的则是你没准备跳槽的时候就大量培养自己的社会关系。靠关系能找到工作的成功率,超过50%,这是不争的事实。别说你没关系,你用心去找找看。你可以挑选身边除同事之外的10位好友,告诉他她“我本科毕业做了3年行政工作,目前想换工作。”接下来三个月内你就等着好消息吧,有心的人自然会帮你去留意。
想跳槽,海投简历、猎聘渠道、亲友推荐等等,我们的简历得多方出击。

12,跳槽简历的时间技巧
简历投递需要掌握时间,多了是重复投递,少了面试机会不够。
从投递第一份简历出去,到真的入职上班,以往年份一般是3个月时间;2015年增加到接近4个月;2016-2017的数据增加到接近5个月,这是统计规律;展望下2018年,事实证明,跳槽是个历时半年的过程。当你找工作,不要期望今天投简历,明后天就能去上班,这是一个持久战,此间你有的是事情去做,去完善这次跳槽,而不是就一个字“等”。
有了意向之后,对方跟你商量报到日期时,尽量往后拖,因为此间可能还会有更好的Offer过来,可能晚了几天而已。注意,是尽量拖,实在拖不了,则也得在上家离职后才能去报到。这里注意的就是领导故意不放你走,说来奇怪,很多人会为难下属辞职,通过交接工作和完成项目等众多手法,让你不能按时离职。防人之心不可无,这里你得在提出辞职后,加快工作交接。
在收到第一份Offer之后,不要急着提出辞职,而是将简历上的期望薪水调整下,在目前这个Offer的基础上,再增加30%继续投递简历,争取更好的面试机会。提出离职后,还有一个月的时间交接,正是大好的投递简历和面试的好时机。
报到之后,处于试用期的你,如果有更好的面试机会,不要错过,试用期也要尽量面试,否则容易错过更好的工作,此间的请假也是一门技巧。

有人问“试用期的工作经验要不要写在简历上?”这得根据时间来判断,如果你才入职一个月不到,则当然不用写。如果你已经来此工作5个月,下月转正,则这份最近的工作经历,也得放入简历之中。不用怕,这不是显示你不稳定一直想跳槽,而是突出你对工作、对企业、对职业生涯、对这次跳槽的慎重,因为感觉到你们更合适我这才来面试。
新工作转正之前,不要掉以轻心,工作要上进,加加班牺牲点私人时间,也是有必要的,否则不能转正,就失业了。失业了,更不好找工作,远比在职跳槽难多了。
以上,是跳槽简历秘笈,很多细节技巧,职场老司机也大多不懂,你好好利用。