智能电池管理系统的设计简介 (电池建模与电池管理系统设计)

智能优化电池:基于单片机的电池管理系统

智能电池管理系统的设计简介,电池管理系统创新技术应用

设计简介:

本设计是基于单片机的电池管理系统,主要实现以下功能:

· 可通过LCD1602显示温度、电压电流值;

· 可通过按键调整温度、电压和电流的阈值;

· 用ADC0832将模拟量转换为数字量。

标签:51单片机、LCD1602、ADC0832

效果图:

智能电池管理系统的设计简介,电池管理系统创新技术应用

总体资料:

智能电池管理系统的设计简介,电池管理系统创新技术应用

原理图:

智能电池管理系统的设计简介,电池管理系统创新技术应用

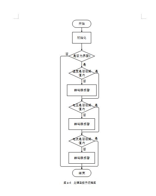
软件设计流程:

智能电池管理系统的设计简介,电池管理系统创新技术应用

智能电池管理系统的设计简介,电池管理系统创新技术应用

智能电池管理系统的设计简介,电池管理系统创新技术应用

系统框图:

智能电池管理系统的设计简介,电池管理系统创新技术应用

本设计以STC89C52单片机为核心控制器,加上其他的模块一起组成电动汽车的电池管理的整个系统,其中包含中控部分、输入部分和输出部分。中控部分采用了STC89C52单片机,其主要作用是获取输入部分数据,经过内部处理,控制输出部分。输入由五部分组成,第一部分是DS18B20温度检测模块,通过该模块可检测当前的温度值;第二部分是电压电路和ADC0832组成的电压检测模块,通过该模块可检测当前的电压值;第三部分是电流电路和ADC0832组成的电流检测模块,通过该模块可检测当前的电流值;第四部分是独立按键,通过三个独立按键切换界面和调整温度、电压、电流阈值;第五部分是供电电路,给整个系统进行供电。输出由两部分组成,第一部分是LCD1602显示模块, 通过该模块可以显示当前温度、电压、电流及设置的阈值等;第二部分是蜂鸣器,当温度、电压、电流三者中有一个不在设置的阈值内时,蜂鸣器报警。