点击右上角关注,听不一样的职场干货
全文长达6000字,几乎涵盖所有写简历的知识点,建议慢慢阅读!!!
我们都知道,找工作的第一步,就是需要先投递简历,许多人简历投完了之后,连面试邀请都没获得,很大一部分原因在于简历写的不好,本文就简历的撰写展开一个系统的描述。看完之后不会建议多看几遍。
简历的作用
简历最主要的作用,是获得公司的面试邀请,那么在这个基础上,优秀简历的标准是什么?是让HR看了一眼,就几乎确定这是公司想要的人(当然,还是要进一步的面试核查)。
人与人之间的认知很大程度上源自于第一印象,简历就是求职者给面试官的第一印象,简历写的越好,面试官对求职者的印象也就越好。那么我们写简历之前,需要认认真真的去想想如何写好它,比起你40年的职业生涯(65岁退休),花个一天写简历再正常不过了,尤其是对于写简历的新人而言,对于写简历的工作不熟悉,当你掌握了这个技能之后,进度就会快多了。
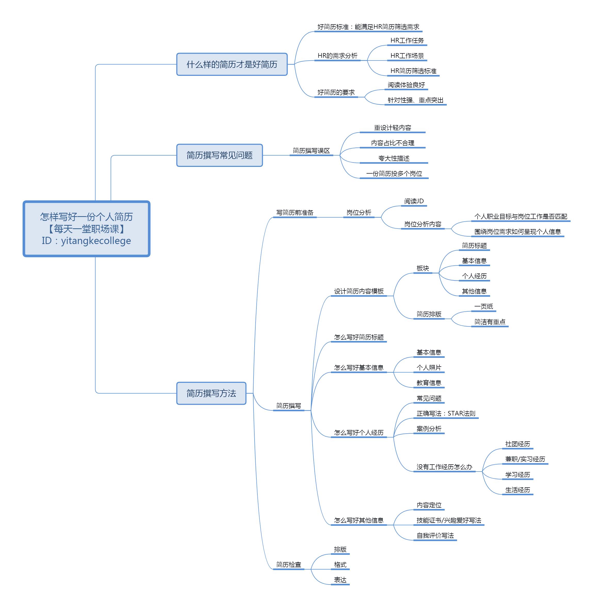
话不多说,先上一份知识点:

好简历的要求
要写好一份简历,首先需要知道看我们简历的人的需求,即HR的需求。举个例子,沙漠中有一个快要渴死的人,以下3样物品,你觉得他会选择哪个?很明显会选择左边第一个——矿泉水。

同样的,HR要选择的,也是他们最需要的矿泉水,其次才会考虑选择椰子。那么优秀的简历应该要符合款泉水的标准,方便携带,一拧就能喝;而简历呢,就是需要阅读体验好,内容匹配度高。
那么要写出一份符合上述条件的简历前,我们需要避免一些误区。
简历的误区
1.重设计,轻内容
有些人会被一些简历所误导,看那些大神的简历做的很好看,事实也没错,但是那是大神啊!!兄逮!!一般人做不到只能东施效颦了,X宝卖家秀与买家秀简历版~
大概就跟下图一样,要么是做出一份辣眼睛的简历,要么是套用模板做了一份看起来不错,实际上没有什么内容的简历。

逼死强迫症系列
2.内容占比不合理
前面说了,好简历应该符合阅读体验好,内容匹配度高。那么什么内容HR喜欢看呢?不是你的自我介绍、不是你的奖状、不是你详细的个人信息,而是你的故事,你过往的经历是你未来的最好证明
所以,我们需要把更多的篇幅放在我们的工作/实习/项目/校园经验这上面,而且这部分的内容,应该放在简历中间最显眼的地方,这样HR一眼就能够看到想看的内容。(怎么写后面会说)
3.夸大性描述
敲黑板!这个必须重点强调一下!!我们说包装简历,是用专业的词汇把简历给写好看了,不是满嘴胡诌。举个例子:

虽然都是每天200元的营收, 但是普通的包装可能就写每天200元;换成月均6000,数字就感觉比较大了,就厉害了。而夸大的虚假包装是,明明只有200.写了个2000,就是假的了。
4.海投简历
一份简历投递多个岗位,也是许多人存在的误区,因为不同企业的业务不一样,岗位侧重点也不一样,还是拿一开始的喝水的人举例子,对快渴死的人而言,他更像要一瓶矿泉水,因为椰子还要砍;而去海南度假的人,他们可能更想喝椰子,而不是矿泉水,因为更符合度假时候的心情。
所以投递简历也是一样,不要海投简历,最起码根据你的目标岗位,稍微的修改修改。
写简历前的准备
前面说了好简历的要求、简历的误区,现在我们开始制作简历了。但是写简历之前,我们还是需要好好准备一下,准备什么呢?
准备分析JD,前面说了,我们要针对性的写简历,口渴的人给他水,肚子饿的给他面包,分析招聘的JD就是分析这个人是口渴还是肚子饿。
例如下面这个,红框里的就是这个岗位的要求了,所以我们在写简历的时候也要体现出红框里的信息。

攻城狮的JD

行政的JD
拆解完JD后,我们就可以开始写简历了,所有的简历都应该是围绕着这个JD的信息而写的。
简历的模板
这时候我们选择用一个排版简单的简历就可以了,相信大家看了许多的回答,也知道简历的模板应该是什么样的了,简洁大方的就行,这里不多做赘述了。

简历的板块
一般而言,简历上的内容一般可以分为这三大块:基础信息+个人经历+附加信息。那么,下面就针对性这3大块内容做一个详细的介绍,并且告诉你应该怎么填写。
- 基础信息
1.简单的个人信息
真的非常非常的基础的信息,包含你的姓名、性别、学历、出生年月、联系方式、婚姻状况等,不过前面也说了,针对不同的岗位需求,我们需要填写不同的信息。比如说那个工程师的岗位,就不需要写身高了,但是那个行政的JD里有要求,我们投行政的简历时候就可以写身高。这个也是针对性的写简历。
2.个人照片
先说说不推荐的,一般那些大头贴呀,自拍呀,生活照,艺术照,总而言之看起来比较奇怪的照片,都不太推荐。证件照是一个不错的选择,不过推荐使用有质量一些的证件照,尤其是一些应届生同学,为了图方便选择了一个进大学时候的证件照照片。
这里给个推荐:米白底证件照、浅灰色(浅蓝色)的证件照都是不错的选择。不建议选择大红底、大蓝底的证件照。至于是否需要穿西装,我觉得跟你应聘的岗位有关系,如果是应聘一些律师、银行、财会之类的,比较严肃的行业/公司,那建议你选择西装。
如果不是的话,那么可以不选择西装。给个案例做参考:

图片来自网络
3.教育信息
教育信息这里主要说明你的教育时间、院校、专业、学位(没有学位可以不写)。例如:
X年X月 XX大学 XX专业 学士
填写专业名称就可以了,不需要填写你所学的课程!!不要填写课程!!我真的收到不少填写课程的简历!这里不需要填写这个信息。
另外,你的学习成绩很好的话,也可以填写在这里,比如说GPA多少分。例如:
GPA:3.75/4 年级top20
或者你某个专业特别牛逼,是top3,你也可以考虑单独提出来写。前提是这个专业跟你的工作比较相关,比如说生物研究这门课程,你是top1,但是你要去做程序员,那就没有太多写的必要了。
荣誉信息也可以写,尤其是对于应届生而言,没有太多的工作/实习经历,那么荣誉信息就是一个对你非常有帮助的信息,从侧面证明了你的价值跟能力。不过也不建议写太多,只要挑选2-3个含金量最高的写上去即可。
*这里需要强调的是,不论你的成绩多么优秀,荣誉奖状多么厉害,也不是所有的HR都能Get到,建议你可以备注一下这个荣誉的含金量。例如:XX奖状(院校仅2人)XX荣誉(年级top3);或者加上级别,例如:全国XX荣誉,省XX荣誉。建议二者一起使用
*有过丰富正式工作经历的人,就不推荐写这些荣誉了,更多是看你的工作表现。
· 个人经历
艾玛,各位看官且耐心观看,已经很快就要写完了。毕竟已经到写简历的第二部分了,这部分内容,是重中之重,很多人的简历惨不忍睹,就是因为个人经历过于空白!!
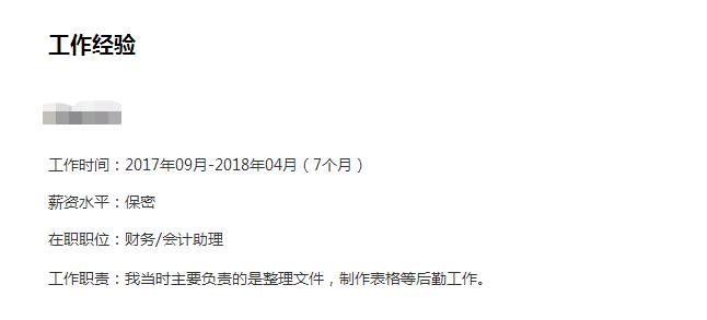
因为太多太多的同学,不会写个人经历了。上几个案例,都是找我帮忙修改简历的小伙伴,他们给我的简历是这样:


这些都是什么鬼~~这样子的简历信息,就算是神仙也很难改啊!!!
通常这样的简历,HR都不会看,除非这个公司比较一般,没收到什么简历,那么就只能死马当活马医了。
为了让我们更有竞争力,进入一家更好的公司,能够获得一个更好的offer,希望各位认真对待自己的简历,认真对待自己找工作这件事。关于个人经历的写法,建议使用STAR法来描绘。
1.STAR法则
HR在面试中会采用行为面试法,意思就是通过你的做事情的行为,观察你的能力。举个例子,比如HR问你“你会吃苦吗?”,想也不想肯定是说“会”,但是每个人对于吃苦的定义不一样,吃苦瓜也是吃苦;加班2小时也是吃苦;通宵做项目也是吃苦。
根据行为面试法,HR不会问“你会吃苦吗”这么弱智的问题,他们会问“你曾经遇到最大的困难是什么?能否详细说明一下”,好了,你就得想一件事情,你觉得是你最困难的事情,但是HR并不是想听你遇到什么事情,他们想知道的你是如何解决困难的。通过你如何解决困难来判断你的个人能力。
写简历也是一样,我们在写个人经历的时候,不只是写我们做了什么事情,而是要写我们做了什么+怎么做+数据结果(如果有)。
例如面试前文提到的行政岗位,有的人可能之前也做过行政工作,他们就这么写:
A:接待拜访的客户
仅仅是这样子,就会造成1.简历空白太多;2.没有体现工作能力;3.没有竞争力
那么你应该这么写:
A1:负责重要客户的来访接待,做好访客信息登记,跟进潜在客用合作的后续需求
这样子看起来你的简历就专业了许多,而且内容也丰满了许多,不会让简历上一篇空白了。
记住要写我们做了什么+怎么做+数据结果(如果有)
2.没有工作经历怎么办?
相信这个问题也困扰了不少的同学,包括实习的工作匹配度低/或者没有实习经验/没有工作经验。
那就写点别的,你还可以写这些内容:
I.学生会/社团组织经历
II.兼职/实习经历
III.学习经历
IV.生活经历
这些内容你都可以写,通过提炼出的JD,填写一些相关的经历,比如说上面的那份行政工作,你没做过行政类工作呀,没有接待过什么重要领导。那你是不是能够写一些生活相关的,学校相关的?
举个例子:
负责社团招募:某次社团招募新生的活动中,通过积极收集学弟学妹信息,并且深入沟通了解对方的需求,针对性的介绍加入社团的优点,为社团招募到50名新生(对比前一年招募人数增长50%),锻炼了我的沟通能力,也锻炼了我的接待能力
在举个例子:
XX酒店兼职:参与XX酒店活动接待,根据活动现场实际情况,结合用户反馈,并积极与用户沟通交流,提高客户满意度,并得到XX公司的书面表扬。通过XX酒店兼职活动,锻炼了我的接待能力与沟通能力,好的接待应该基于对客户的了解与沟通之上,积极满足客户的合理需求。(也许兼职期间只是负责倒茶斟酒、上个菜啥的)
只有不想写的简历,没有写不好的简历,你要做的就是:
1.深入分析这个岗位要的是什么人,这个岗位应该具备哪些素质(分析JD的要求)
2.认真的思考你过往经历中,能够与之相关的事情,把这些经历包装到尽可能的与之沾边
如果你真的什么都没有怎么办?
可能有的小伙伴想了想,发现自己依旧是一无所知,没有任何的经历,学习也比较一般,也没参加过任何校园活动,生活也是两点一线。
那...那就赶紧找个差不多的事情去兼职一次,或者,你还可以带着一份面试作品去面试
都说可以没有情商,也可以没有智商,但是不能没有搜商啊!!!
面试行政工作,那你可以先了解一下这家公司是做什么的,然后去搜一下行政工作的工作流程,之后你带着这么一个工作流程去面试,最起码对方知道你对于未来工作内容已经有了大概的想法!!
如果面试程序员,那你需要敲几段代码;面试摄影师,带个自己觉得好的摄影作品;面试文案,写一份符合这个公司调性的文章;面试销售,带一份销售计划的推广过去。
而这些东西,都不太困难,只需要你灵活的使用搜索引擎,都是能够找到相关的内容,然后你根据对方公司的情况做个优化调整,比如说你不能看到王老吉在央视打广告,你也告诉对方公司(初创企业)“我们上央视打广告”,可能你告诉他我们去垂直论坛发帖子更合适。
附加信息
什么是附加信息呢,其实就是技能证书、爱好与自我评价,因为这个部分对于HR来说,并不是最主要的信息,尤其是许多人写的还不太好。所以这个内容可以说,绝大部分新手都只能拿0分。
而我们要让简历变得优秀,就是让这部分的内容得到升华,把0分变成加分项!
1.技能证书/爱好
这两个部分放在一起说,证书不是越多越好,爱好也不是越多越好,如果这两个没有突出你的能力,或者突出的能力跟应聘的工作没有太大关系,那写了也没啥用。我们要做的,就是让我们的这方面的内容跟对方岗位职责匹配起来。
继续举例子:
面试程序员的岗位,你啪啪啪的丢几本什么土木工程证、维修工证、记者证、导游证啥的,可能用处都不太大,如果你丢一本计算机等级二级,那么HR就觉得这个是有用的。
证书跟写个人经历一样,需要符合对方的招聘需求
爱好也是一样,也需要符合对方的招聘需求。
那些什么唱歌跳舞的爱好,如果关联性不大,就不要写了。(写了将来还会让你参加公司年会表演)。所有的爱好都应该视情况而写。
比如说你应聘的是电竞行业的工作,那么你可以写你吃鸡贼6,对于吃鸡游戏的看法,对于电竞直播的看法balabalbabala(记得用专业词汇包装)
再或者,你应聘某个互联网公司,那么你可以先去看看他们的产品,比如说关注一下公众号,比如说*载下**一个APP,然后认真的看看,最好再认真的拿几个竞品稍微对比一下(面试时候有的说),然后简历上就写XXAPP的重度用户,balbabalaba。
或者,你的这个爱好可以体现你的能力,而且这个能力又是岗位相关的,你也可以写。
比如说,喜欢钓鱼,通过对于钓鱼技术的研究,最多一次钓到多少条,在学钓鱼期间锻炼到你什么能力之类的。
2.自我介绍
很多人写自我介绍,会写的非常非常的主观,不过这个是绝大部分人都会犯过的错误。那么如果你看到这里,希望你看之后就知道该如何去写你的自我评价了。避免自卖自夸,要用客观事实来证明能力。
例如什么“本人热爱学习,能够吃苦耐劳,善于待人接物”之类的。如果你热爱学习,请拿出热爱学习的事实证明;能够吃苦耐劳,请拿出吃苦耐劳的事实证明。
热爱学习你可以这么写:“本人从小喜欢学习,历年考试名列年段前10,高考XX分考入XX大学,在校期间表现优异,连续X年获得XX奖学金,以XX分数取得毕业证,并获得优秀毕业生称号”(与前面的证书对应)
吃苦耐劳你可以这么写:“在校期间通过课外兼职赚取生活费,累积获得XX元,并且学习成绩稳步在班级前5.....”只是会兼职,不够出众,要品学兼优
又或者:“在校期间保持良好的作息规律,每天坚持跑步,4年期间累积跑步里程达到XX公里,通过坚持跑步,学习到了对于事情的坚持....”
总而言之,言而总之。自我介绍也需要跟招聘信息相关联,或者体现出你是一个特别的人,并且要通过事实说明。写简历,不单单是说明你做了什么,还要说明你怎么做的,以及最后的成绩(或者说学到了什么)。
最后的工作
总算是快写完了,我们写完了简历之后。也并不是就立马拿去投递的。还是有几个地方要检查一下,就像我们考完试,也需要检查一下,确保没问题了再交上去的。
1.排版
虽然说现在基本都是用招聘网站的模板来写简历,但是依然推荐你使用一个word做一份简历,这样面试的时候可以带过去。
这里的排版需要检查一下是不是整齐的,还是凌乱的?或者你关闭重新打开的时候,是不是变形了?又或者你拿到打印店的时候,格式不兼容,打印出来的是变形的?
2.格式
就像上文提到的兼容问题,并不是所有的word版本都一样,所以建议你导出一份PDF版本的简历。PDF的简历几乎不会出现打开乱码的情况,相对于word稳定很多。
3.表达
即使是写完了,你还是需要再次检查一下你所表达的信息。你的基础信息是否正确?你的经历描述是否准备?有没有更好的词汇去描述?
以上,就是关于如何制作一份简历的全部内容了,希望对你能够有所帮助,并且帮忙点赞+收藏+转发。