导读
微信又出新功能,停机断网也能充话费!相关话题引发热议后,却有不少网友表示担心......
手机停机了怎么办?
手机停机了还没WIFI怎么办?
长久以来,我们使用手机,一直都面临这样的悖论:如果你的手机欠费,就会停机,这个时候你最需要的就是赶紧充值。但是停机之后,手机就没了信号。

近日,据微信派消息,微信支付和三大运营商共同谋划打造一个专门针对手机停机用户提供的线上自助缴费通道——微信支付绿色缴费通道。

在手机停机之后,或者停机的同时,运营商会给用户发一条短信,并提供一个链接,引导用户到“绿色缴费通道”里面通过微信支付缴费。
如果用户没能收到短信,打开浏览器访问网站,过去欠费状态下什么都看不到,而现在只要保持数据流量开关打开,也会马上跳转到“绿色缴费通道”web页面上来。


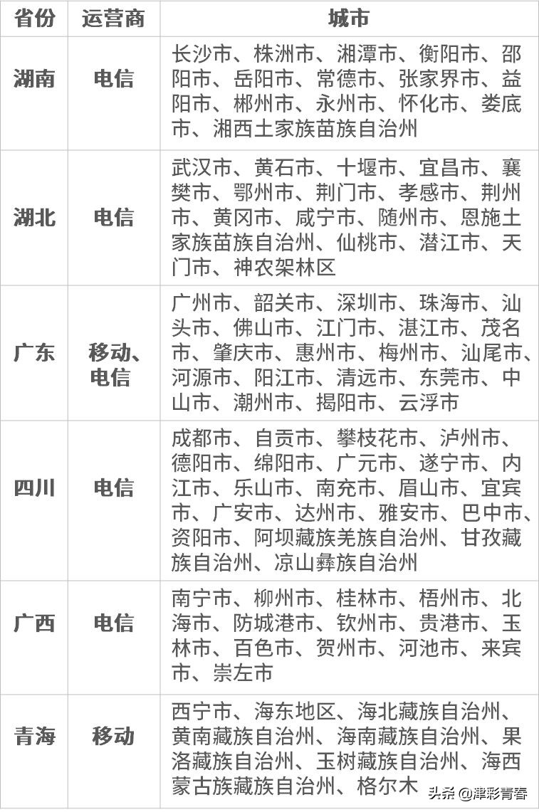
目前微信支付缴费“绿通”已在广东移动、广东电信、湖南电信、青海移动等多个运营商上线,覆盖包括凉山彝族自治州、玉树藏族自治州等边远地区的超100个城镇,预计年底上线数量超过20家,覆盖用户量过亿。

7月5日,话题#停机断网也能充话费#冲上微博热搜,引发热议。

不少网友分享自己停机断网的经历:



网友也纷纷表示支持:建议全国推广!


也有网友担心会引发短信诈骗:



网友建议:事先检查,别着急点链接。


有些比较“皮”的网友也纷纷调侃起来......



对此,你怎么看?
图文来源 | 中国青年报、微信派、新浪微博 等
责任编辑 | 翟雅暄
审核签发 | 杨冉冉