年底了,大家是不是被年底结账、对账弄得头昏脑胀的,结账、整理凭证、关账、写年底财务总结等,这些都需要财务人员完成,加班基本上就是家常便饭了。
特别是对于新手小白来说,如果对结账工作不熟悉的话,将会耽误不少的工作时间,今天在这里就给大家带来了会计年底结账关账宝典大全,年底结账手忙脚乱的小伙伴们,一起来看看吧!
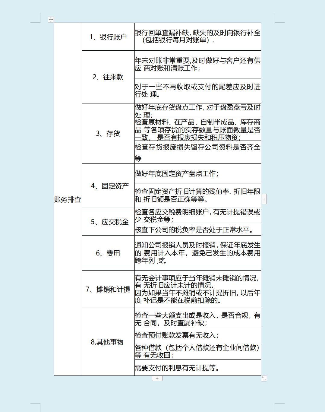
一、财务排查工作

二、要合理评估下明年汇算清缴时金额

三、对会计报表分析及时发现企业隐藏的财务风险

年终结账与账务处理的大全



年末结账工作及税务处理


……
好了,由于文章篇幅有限,就不和大家全部展示出来了,希望对你们有所帮助!
