刚装修好的新家,谁不想第一时间搬进去开始新生活?但心急吃不了热豆腐,你还得等,等到室内污染物释放得差不多了才搬进去。
一般装修公司会告诉你新房装修完3-6个月,室内污染物,特别是甲醛,已经释放得差不多了,就可以入住了。这样的时长,是大多数人都能接受的。
但6个月的等待期真的符合真相吗?
首先我们必须知道,室内污染物一般分为甲醛、苯、氨和TVOC等。甲醛作为已经被世界卫生组织“判决”为一类致癌物的危险品,在装修材料中的使用占比很最高,布艺、板材、燃料……几乎是无孔不入。

但甲醛的真正释放周期是 3-15 年啊!出于时间成本考虑,大多数装修公司是不会告诉你这个真相的。

其实甲醛存在于不同的材料中,不同的环保程度和温度都会影响其释放速度。根本无法用一个统一的时间标准来衡量。


一般来说,甲醛在前6个月释放最快,6个月后释放十分缓慢。

但这并不代表6个月以后甲醛就能释放到安全浓度。
根据太原市环境监测中心站对北京、深圳装修后的室内调查监测结果显示:装修 5天 后,甲醛平均浓度为 2.4 ,是国标的 20多倍 ;装修 1个月 后,室内甲醛浓度平均为 0.87 ,是现行标准的 8倍以上 ;装修 6个月 后,室内甲醛平均浓度为 0.25 ,是现行标准的 2.5倍 。

目前我国室内甲醛浓度标准为≤0.08
换言之,大部分家庭在空置6个月之后,室内甲醛仍然无法达标。这就很尴尬了。辛辛苦苦等了大半年,以为可以欢天喜地住新家,到头来还是得处于警戒状态。
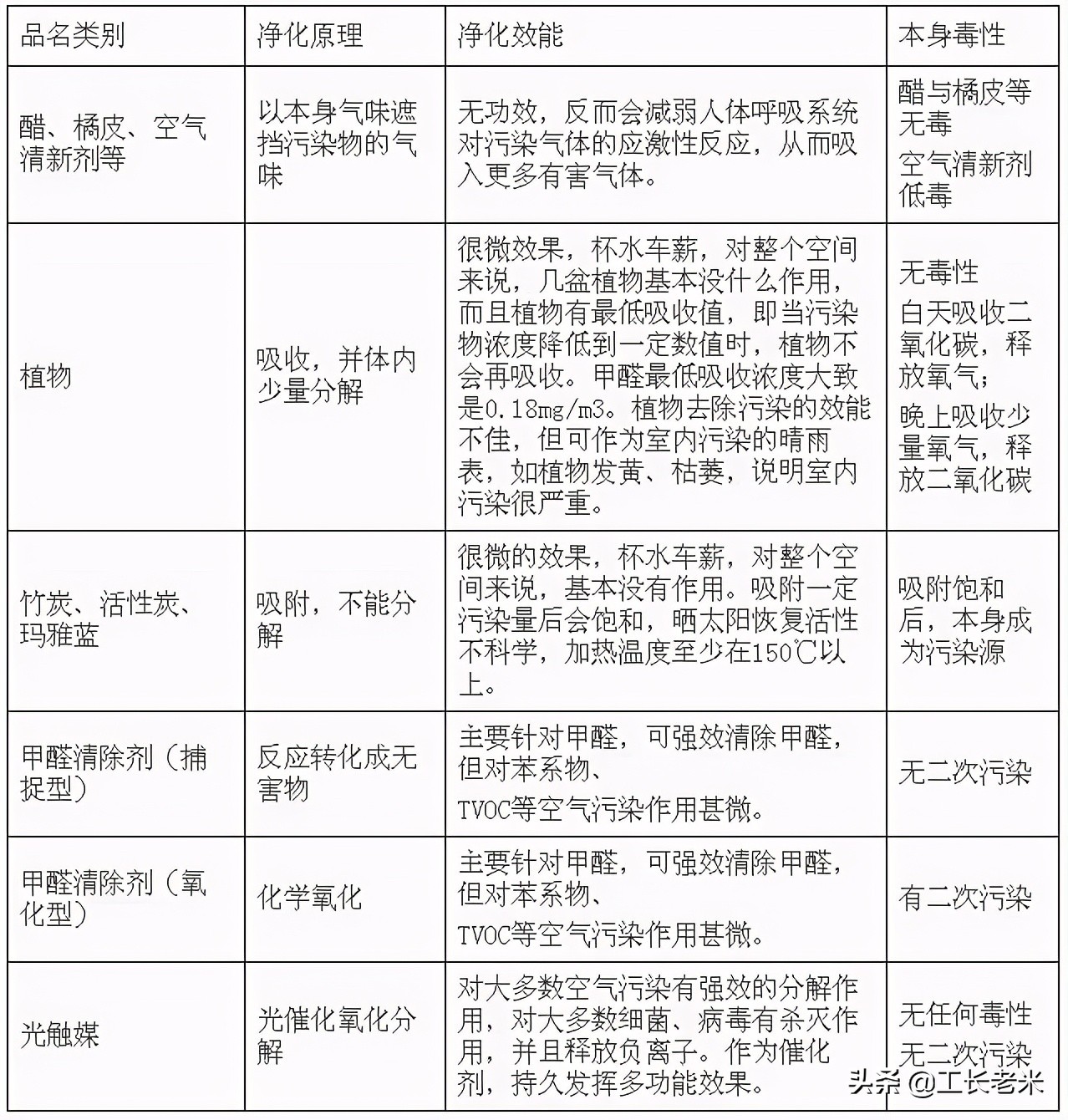
有哪些净化甲醛的办法?
对于大多数人而言,让你装修后将新房空闲三年以上显然不现实,因此单靠通风法不行,一些“土”办法便开始在民间盛行——

“土”办法好不好用,一看便知
甲醛净化效果一般得综合效能和毒性两项指标来看,而“土”办法在这两项指标上的作用并不理想。真正能发挥净化效能的,必须是专业级别的除甲醛产品。
但即便是被许多人推崇的光触媒,也只能分解空气中已经散发出的甲醛污染,无法渗透到材料内部从源头治理,也就是说,光触媒在基材表面上形成的一层薄膜一旦遭到破坏,效果就会消失了 ,而且由于不能主动吸附甲醛,缩短甲醛的释放时间,所以得重复使用,就不能满足去除甲醛的释放周期了。

看到这里也许你会说,甲醛既然如此难以净化,那我在选择家具材料时避开它不就完事了?但其实这个问题真没那么简单,甲醛不是你想避,想避就能避。
首先需要正视一个问题——我国的家具大部分都含有甲醛。
追溯这个问题的成因,是由于我国木材紧缺,商家便大量制造人造板材,在板材加工生产过程中需要使用粘合剂,也就是脲醛树脂(甲醛+尿素)。

脲醛树脂价格低廉,还可加强板材硬度,所以应用广泛,一般的刨花板、密度板、胶合板都有使用。
其次需要看清楚,甲醛带给我们的并不是全是伤害。
不要以为家里有甲醛就代表着不环保——我们生活中几乎接触到的所有东西都含有甲醛,不仅仅是家装方面的建材,衣服、食物、汽车里都有不同含量的甲醛。315晚会都曝光了“H&M”品牌服装甲醛含量超标;点燃一支香烟会有0.17mg甲醛气体生成……

而甲醛也会带来一定程度的正面作用,比如业内有一句话叫「有甲醛 无蠹虫」,甲醛能起到防蠹虫,防腐的作用。
由此可见,要想生活在“无醛世界”里,显然是不现实的,我们应该从环境中的一点一滴降低甲醛的存在,只要浓度在一定范围内,就不会对人体造成伤害。

如何从源头上控制甲醛浓度?
我认为解决问题的方法不应该是见窟窿补窟窿,而应该从源头上防止窟窿出现。为此,我总结出两个方法。
【方法一:排除法】
没有精力去一一验证市场上有哪些家具建材甲醛浓度达了标,可以先自行排除“雷区”。
玻璃胶
玻璃胶是装修中常用的黏合剂,在刚打开时就有很浓烈刺鼻的甲醛味道,对身体伤害非常大,即使固化之后,甲醛依然会持续挥发,对我们的健康造成影响。

木质地板
木质地板分为实木地板、复合地板、实木复合地板三种。其中,实木复合地板在制作过程中会用到大量含有甲醛的胶,甲醛含量会远远超标对人体危害是很大的。当然,木头在生长过程中本身就含有甲醛,“纯天然、无甲醛”的广告也只是噱头而已,所以装修中还是建议使用其它地砖!

木制家具
木质家具和木质地板都是含有甲醛的木头制作,而木质家具在制作过程中还会经过喷漆、上色处理等,这些油漆材料同样有很高的甲醛含量!

地板粘合剂
粘合剂是铺设地砖时必须要用到的辅助材料,成分中会添加甲醛来达到防腐的作用。选购时应当尽量选用环保胶。

涂料
涂料中添加甲醛能够有效地帮助涂料体系中基料、添加剂、填料充分地混合分散,让刷出来的墙更加有光泽,所以都会添加甲醛成分。目前市场上已经研发出水性涂料,像多乐士、立邦、芬琳、大师漆等主要成分是合成树脂乳液,如果厂家技术达标,是可以做到本身不含甲醛的。

壁纸
壁纸在制作纸浆的过程中,有一个醛化过程和降醛过程,使纸浆中可能残留部分游离甲醛,另外壁纸胶合过程使用的胶粘剂中含有甲醛。如果要贴壁纸,应当避免使用胶面壁纸。

窗帘
窗帘类产品添加甲醛主要是用以强化其柔软度或硬挺度,改善和提高其防皱、防缩、阻燃、防水等性能。在购买窗帘时首先要闻异味,如果产品散发出刺激的异味,就可能有甲醛残留。选购时以浅色调为宜,这样甲醛、染色牢度超标的风险会小些。买回来最好浸泡水洗,自然风干之后再使用。

【方法二:重点预设法】
风格固然重要,但健康更重要,分清楚这个轻重缓急,你就能清楚地预设未来生活的重点。
装饰分轻重
有的人在装饰上喜欢用一个风格的,这个想法很好,但是在具体实施中,我们还要对装饰有一个轻重之分,重装饰污染也会随之增大,所以我们在装饰时尽量的简洁明亮,减轻污染源。
老人孩子房间重点装修
一般环保性高的材料价格也很高,所以我们即便想节省材料也不能在老人和孩子房间省,建议老人孩子的房间用好点的材料,从地板到乳胶漆再到墙纸,以及孩子的室内摆设等等都要把危害降到最低。
提前装置新风系统
早就在欧美等国家新风系统已经普及,然而国内的还并不是很了解。新风系统可以向室内不停断地提供新鲜空气,一年365天,每天24小时,不用开窗换气通风,也能呼吸新鲜的空气。还可以有效地净化掉甲醛等装修污染物,同时还可以过滤掉粉尘、雾霾、异味等空气杂质,以保证家人的健康。
最后,无论怎样,建议你在装修完毕之后一定进行一次专业的甲醛检测。因为没有一种方法可以保证你家甲醛绝对不会超标。一旦检测不达标,及时用专业的方法除甲醛,也能避免伤害。
