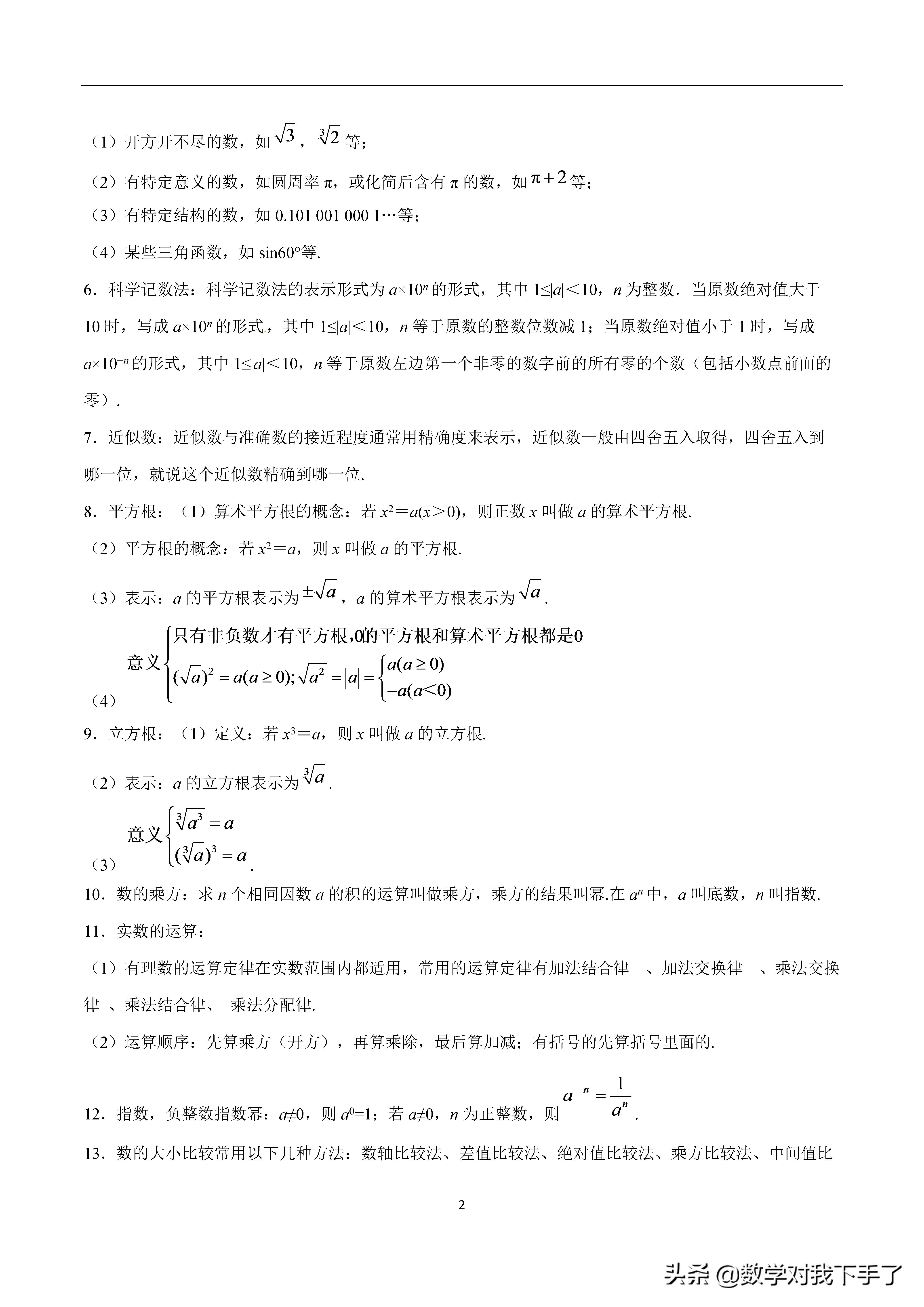
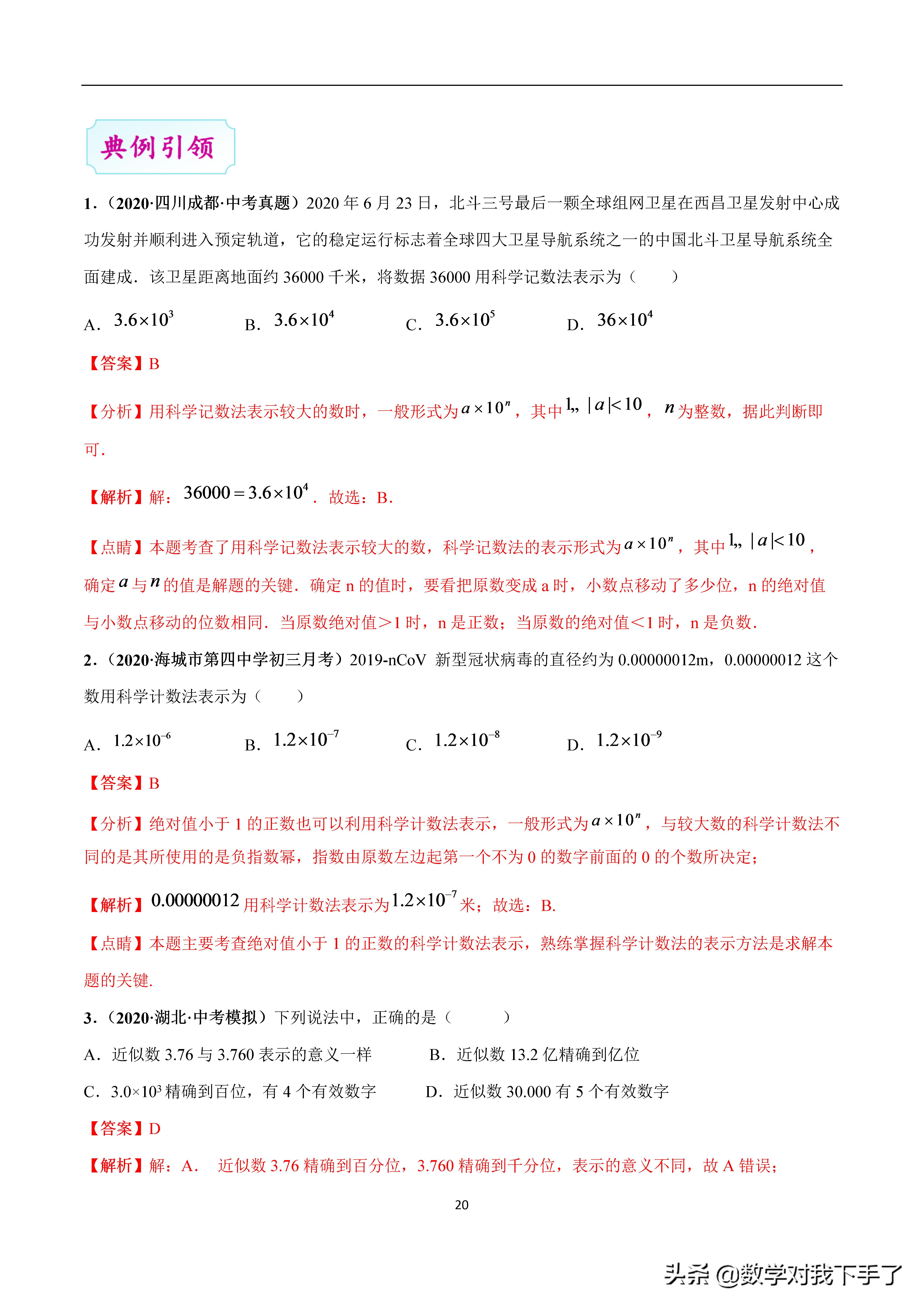
今天分享一下初中数学考点中的【实数】。实数这一章节,知识点属于基础,同时也是进入初中生活阶段的第一个需要掌握的知识点,其扩大了数的范围,帮助学生理解更多层次的数学维度,同时,实数也是初中数学的基础,有数才有计算,才有数学问题。
今天分享的【实数】中包括基础知识点总结、典型习题列举、各地中考题型的练习。值得收藏自己复习和练习。








































今天分享一下初中数学考点中的【实数】。实数这一章节,知识点属于基础,同时也是进入初中生活阶段的第一个需要掌握的知识点,其扩大了数的范围,帮助学生理解更多层次的数学维度,同时,实数也是初中数学的基础,有数才有计算,才有数学问题。
今天分享的【实数】中包括基础知识点总结、典型习题列举、各地中考题型的练习。值得收藏自己复习和练习。







































