2023年日照市初中后职业教育志愿填报政策问答
为帮助全市中考考生及家长了解掌握职业教育招生志愿填报有关事宜,现以问答方式对初中后职业教育招生政策及志愿填报工作安排进行解读,以方便考生选报职业教育。
1 我市初中后职业教育招生有哪些类别?
我市初中后职业教育招生设5个类别,分别为:中职与本科“3+4”对口贯通分段培养(简称“3+4”本科);五年制高等师范教育(包含三二连读和五年一贯制,简称“五年制高师”);五年制高等职业教育(包括三二连读和五年一贯制,简称“五年制高职”);学历类中等职业教育(含相关学校“职教高考实验班”、普通中专和职业中专,简称“学历类中职”);技工教育。
2 什么是“职教高考实验班”?
我省规定,从2022年起,职教高考(即春季高考)统一考试招生报考人员为中等职业教育应届毕业生和社会人员,不再允许普通高中应届毕业生报考,同时省教育厅提出职教高考本科招生计划逐步达到应用型本科高校本科招生计划的30%,这为职业学校学生提供了更多升入大学的机会。
为进一步拓宽学生成长成才路径,让更多的学生通过职教高考进入高等学府,实现人生理想,今年,我市选取11所中等职业学校开展“职教高考班”工作。“职教高考班”面向全市招生,录取学生注册中职学籍,在中等职业学校就读,以参加“职教高考”升学为主要方向,执行中等职业教育学杂费政策,毕业后颁发中等职业学校毕业证书。
我市“职教高考班”2023年招生计划情况请点击查看:
日照市2023年中等职业学校招生专业及招生计划公布
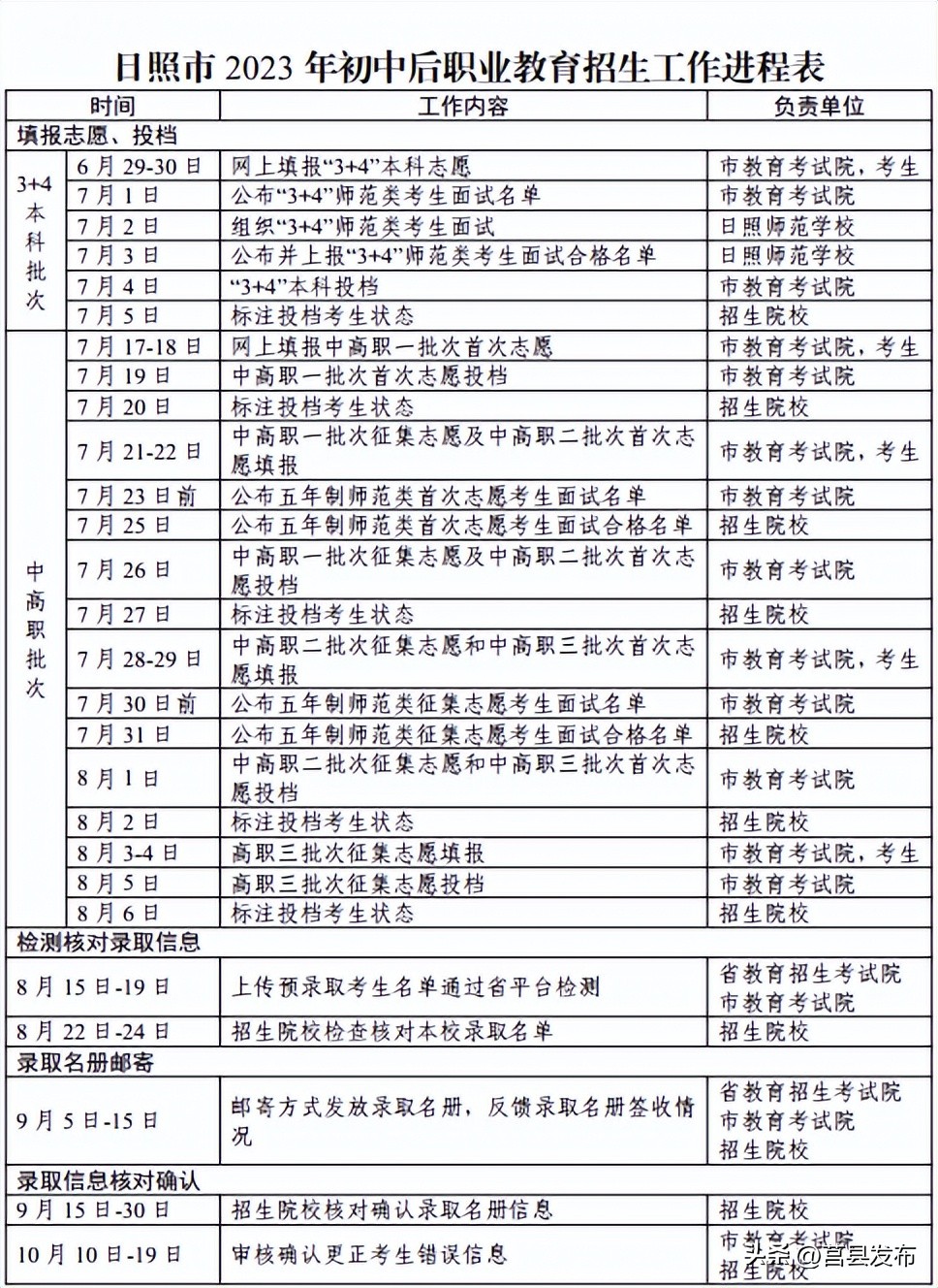
3 我市初中后职业教育招生分几个批次进行?
初中后职业教育招生分两大批次进行,即“3+4”本科学校批、中高职学校批;其中中高职学校批又分为中高职一批、中高职二批、中高职三批。
4 每批次可填报哪些志愿?
(1)“3+4”本科批次设3个平行志愿,考生可填报1-3个志愿学校,不设征集志愿。
(2)中高职一批次设5个平行志愿,考生可填报“职教高考班”志愿学校1—5个;设一次征集志愿。
(3)中高职二批次设5个平行志愿,考生可填报五年制高师、五年制高职志愿学校1—5个;设一次征集志愿。
(4)中高职三批次设5个平行志愿,考生可填报除“职教高考班”以外的学历类中职、技工教育志愿学校1—5个;设一次征集志愿。
以上每个志愿学校可选报1—5个专业,所有志愿不设是否服从调剂。
5 如何查询招生学校及招生计划?
通过“日照市高中段学校考试招生录取工作服务平台”(以下简称平台)进行查询,每次志愿填报前在平台公布招生学校及招生计划(剩余)。考生可通过市教育局官方网站(http://jyj.rizhao.gov.cn)右侧漂浮图片登录“日照市高中段学校考试招生录取工作服务平台(https://gzd.rzjyks.cn)”,查看“说明”中的招生来源计划。
附: 2023年初中后职业教育招生计划来源 (链接地址为: https://gzd.rzjyks.cn/portal/public/2023.pdf )(可复制链接 “搜一搜” 查看)
6 志愿的填报方式、填报时间及结果查询是如何规定的?
志愿填报、投档、结果查询均通过平台进行。共有5次填报志愿的机会,考生需在规定时间内进行志愿填报。每批次投档次日后,考生可登录平台查询本人投档结果。在志愿填报及查询投档结果期间内,平台每天在8:30—18:00开放。
“3+4”本科批次。
(1)6月29日—30日,应届初中毕业考生可填报“3+4”本科志愿。
(2)报考“3+4”本科师范类专业考生须参加日照师范学校组织的面试。参加面试名单于7月1日在市教育局网站公布,面试合格名单于7月3日在日照师范学校网站公布,面试合格名单纸质版加盖公章联同XLS电子版一并报送市教育考试院。
(3)本批次投档时间为7月4日,招生学校办理有关手续截止时间为7月5日17:30。
中高职一批次。
(1)7月17日—18日,未被“3+4”本科和普通高中(含民办高中)录取的应届、往届初中毕业考生可填报中高职一批次志愿(“职教高考班”)。
(2)本批次首次志愿投档时间为7月19日。
中高职一批次征集志愿及中高职二批次。
(1)7月21日—22日,未被录取的应届、往届初中毕业考生,可填报中高职一批次征集志愿(“职教高考班”),其中应届初中毕业生还可填报中高职二批次志愿(五年制高师、五年制高职)。
(2)报考市内五年制高师的考生须参加招生学校组织的面试。面试名单于7月23日前在市教育局网站公布,面试合格名单于7月25日在相应学校网站公布,面试合格名单纸质版加盖公章连同XLS电子版一并报送市教育考试院。招生学校未按时组织面试未报送面试合格名单的,视为全部面试合格。报考市外五年制高师的考生,其面试事宜请考生咨询招生学校。
(3)以上批次投档时间为7月26日。
中高职二批次征集志愿及中高职三批次。
(1)7月28日—29日,未被录取的应届初中毕业生,可填报中高职二批次征集志愿(五年制高师、五年制高职);应届、往届考生均可填报中高职三批次志愿(除“职教高考班”以外的学历类中职、技工教育)。
(2)报考市内五年制高师的考生须参加招生学校组织的面试。面试名单于7月30日前在市教育局网站公布,面试合格名单于7月31日在相应学校网站公布,面试合格名单纸质版加盖公章连同XLS电子版一并报送市教育考试院。招生学校未按时组织面试未报送面试合格名单的,视为全部面试合格。报考市外五年制高师的考生,其面试事宜请考生咨询招生学校
(3)以上批次投档时间为8月1日。
中高职三批次征集志愿。
(1)8月3日—4日,未被录取的应届、往届初中毕业生,可填报中高职三批次征集志愿(除“职教高考班”以外的学历类中职、技工教育)。
(2)本次投档时间为8月5日。
7 各招生类别有最低控制分数线的要求吗?如何划定?
“3+4”本科、职教高考班、五年制高师和五年制高职分别在首次投档前划定最低控制分数线并向社会公布。最低控制分数线上报省招考院备案。
(一)“3+4”本科。 最低控制分数线须达到全市中考考生综合成绩位次排名的前55%,且考查科目成绩在合格以上。
“3+4”本科师范类投档前,按照招生计划1:1.2比例划定面试资格线,确定面试名单。
(二)职教高考班。 原则上以我市民办高中录取最低控制分数线下30分设为最低控制分数线,根据计划、生源等情况可适当进行调整。
(三)五年制高师。 五年制高师最低控制分数线原则上要达到初中学业水平考试总分分值的60%,如因试题难度等因素未录满,可在10%内适当下浮。投档前,按照招生计划1:1.2比例划定面试资格线,确定面试名单。
(四)五年制高职。 五年制高职最低控制分数线依据五年制高职招生总计划数和填报志愿生源情况按一定比例划定。招生学校可根据教学需要提出控制分数线申请,经审核批准公布后执行。
(五)学历类中职(不含“职教高考班”)。 原则上不划定最低控制分数线,招生学校可根据需要提出控制分数线申请,经审核批准公布后执行。
(六)技工教育。 不划定最低控制分数线。
8 采取什么投档模式?
所有批次、所有类别在本批次、本类别中均实行平行志愿投档模式,按“分数优先、遵循志愿”的原则依次投档,即:在线上考生中,先按分数(位次)优先的原则从高分到低分排序,再按考生填报的学校(专业)志愿顺序从上到下、从左到右逐一检查是否符合投档条件;当某志愿已被投满时,则向下依次检索其他志愿,一旦考生某个志愿符合投档条件,则后续所有志愿不再检索。
其中:“3+4”本科批的师范类及五年制高师投档前,首先将面试资格线上面试不合格考生的师范类专业志愿设置为无效,然后依据平行志愿投档原则在最低控制分数线上进行投档。
9 投档依据是什么?
投档的依据是按考生总成绩所形成的考生位次。所有批次投档开始前,为每名考生设置成绩位次,对于投档总成绩相同的考生,按语文、数学、外语单科成绩顺序比较确定位次。
10 志愿填报有哪些注意事项?
(1)考生凭考生号、密码和手机短信码登陆平台填报志愿。考生初次登陆平台,须修改初始密码、填写接收短信码的手机号码,考生可申请重置密码和短信码。
(2)考生填报“3+4”本科的师范类和五年制高师专业志愿时,必须填报在平行志愿的第1个学校志愿位置。
(3)考生一旦投档成功,不得以任何理由退档、改录,不再参与下一个批次志愿填报和投档。考生应根据学习成绩结合兴趣爱好,详细了解招生学校及专业,认真谨慎选报志愿。
(4)每次志愿填报,考生应参照各招生学校的招生计划或平台公布的缺额计划,在规定时间内选报志愿。
(5)考生在每次志愿填报期间,应尽早选报志愿,避免因时间截止、网络不畅、忘记密码等原因耽误选报。
(6)志愿填报时间结束后,不再受理考生该批次补报志愿申请,也不允许考生修改、放弃已填报的志愿。
(7)考生在选报志愿前应仔细阅读相关说明,及时核对更新手机号码和通信地址等信息,确保信息准确有效,以便招生学校联系考生安排报到或发放录取通知书等事宜。
(8)考生每次选报志愿,以规定时间内最后一次登陆平台选报或修改并成功提交保存的信息为准,志愿信息当次有效。考生凭密码登陆平台填报的志愿信息具有法律效力,无需进行书面签字确认。
(9)考生志愿是投档和录取的重要依据,必须由考生本人或监护人选报,不得由他人代替。初中学校和教师不得干预考生选报志愿,不得代替考生选报志愿,也不得接受考生委托选报志愿。因考生本人泄露密码或委托他人代为选报而造成的一切后果由考生自负。
11 志愿填报如何做到正确定位和合理选择?
总体原则是综合研判,全面分析。填报志愿时,考生首先应对自身情况有较为客观的判断,结合实际,综合分析、科学选择。
第一步:合理定位。 查询本人中考成绩,对比往年录取分数线,把握招生计划、招生章程等政策信息,全面衡量,合理定位大致的拟报考范围,同时考虑专业选择。
第二步:统筹兼顾。 基于兴趣爱好、特长优势,与职业规划及就业、升学去向相吻合,考虑自身条件、个人意愿及经济条件,着眼于时代趋势与社会需求,初步确定学校和专业。
第三步:选出志愿。 在综合分析研判各类信息的基础上,按照划定的学校校及专业范围,分层次分梯度降序确定志愿顺序。
第四步:及时填报。 在规定时间登录平台,选择报考的学校及专业,调整志愿顺序或修改志愿,及时提交报考志愿信息。
12 考生应如何选择学校和专业?
要通过浏览学校的网站、微信公众号、电话咨询以及阅读《招生章程》等方式详细了解拟报考学校的基本情况,包括办学地点、综合实力、学科优势、专业设置、升学就业、学费标准等诸多方面信息。在全面了解学校的基础上,选定自己感兴趣又符合报考条件的学校。
选择专业一般要考虑以下因素:一要首先考虑自己有兴趣、特长、优势的专业,然后看当下热点、升学情况或就业率等。二要详细了解专业内涵,包括专业培养目标、专业培养要求、主干课程、就业前景等。三要对专业的学习难易程度、升学前景等有一个比较清晰的认识。四要结合个人身体状况做出选择,就读初中后职业教育不会是学校学习的终点,升入更高层次学校就读是大部分同学的未来选择,其中参加春季高考(职教高考)是一条重要途径,建议选择专业时要避开将来高招体检受限的专业,防止花费了时间精力学习了专业知识却因体检原因不能报考。
建议考生提前了解教育部《普通高等学校招生体检工作指导意见》。其第一部分所列情况为“患有下列疾病者,学校可以不予录取”,相应的体检结论为“不合格”。第二部分所列情况为“患有下列疾病者,学校有关专业可不予录取”。这两部分是高校录取时体检结论检查的主要依据。第三部分所列情况系向考生提出的“不宜就读的相关专业”的建议,若考生执意报考或就读相关专业,可能会对其录取或今后学习及在相关领域就业产生影响。

来源:莒县融媒、日照教育发布