会计分录分类汇总出72个表格 (会计分录大全最实用电子档)

不知道为啥,现在越来越多的会计小白都来问我分录怎么写,我就想问一下,难道大学里都不教怎么写分录的吗?虽然说,实际的工作环境复杂,但其实原理还是差不多的,搞懂了这个逻辑规则其实就不难的。

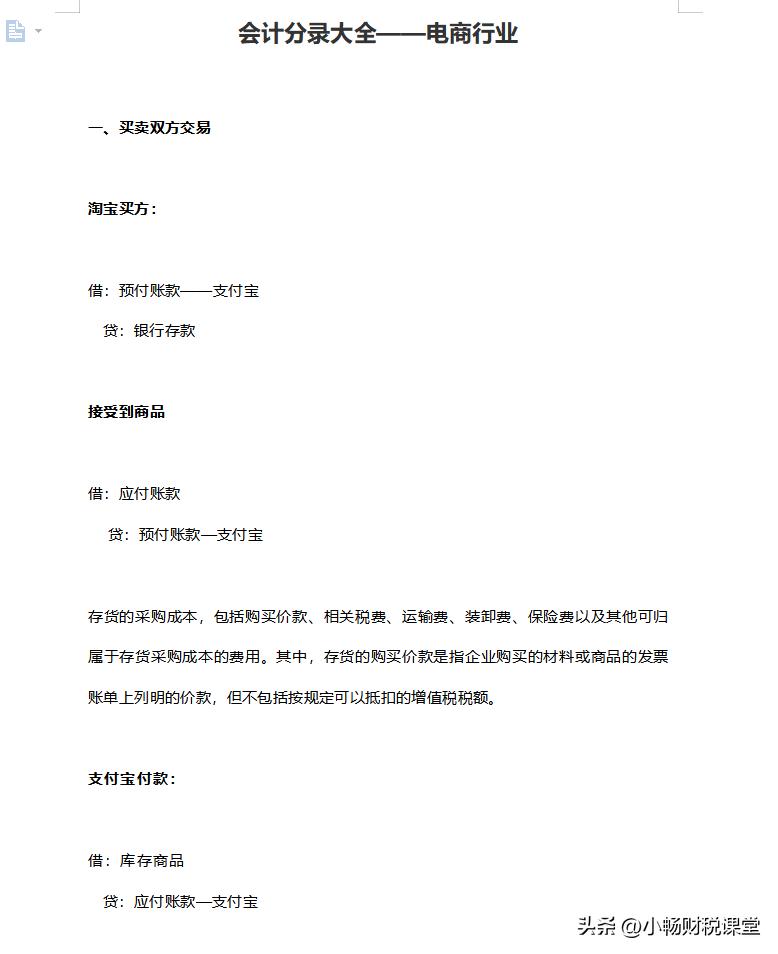
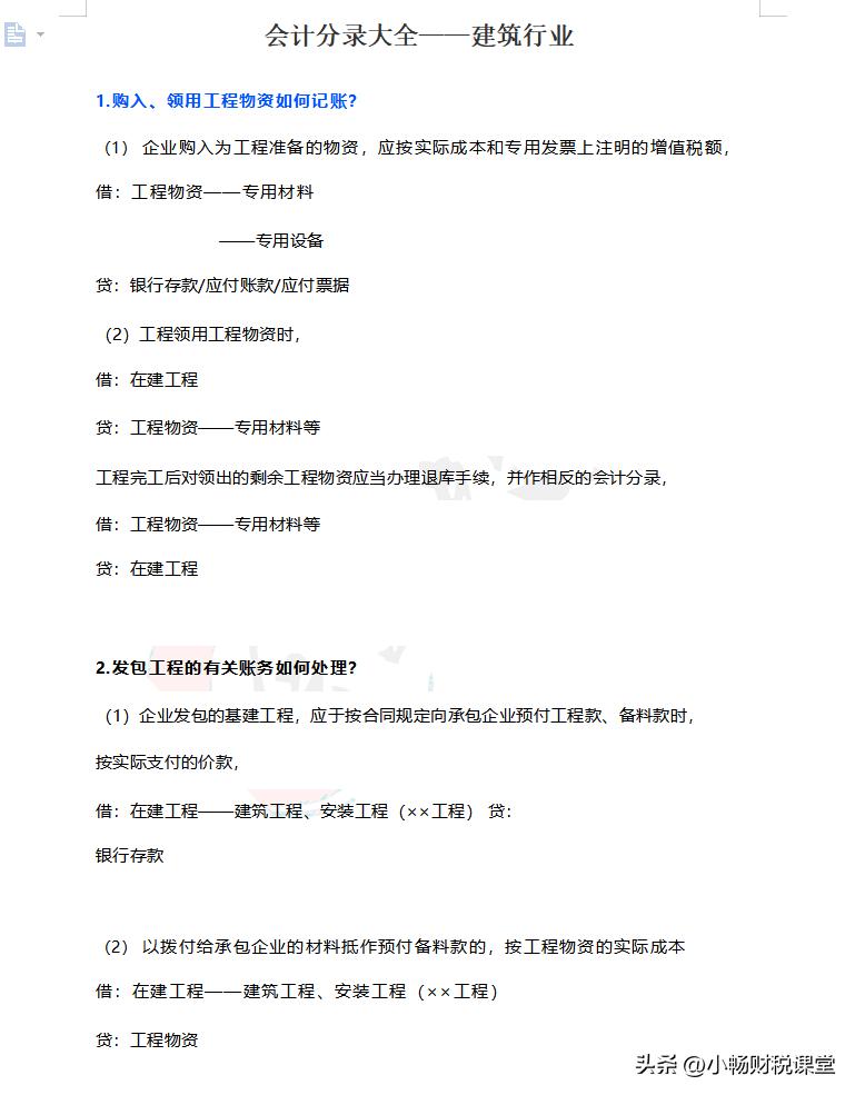
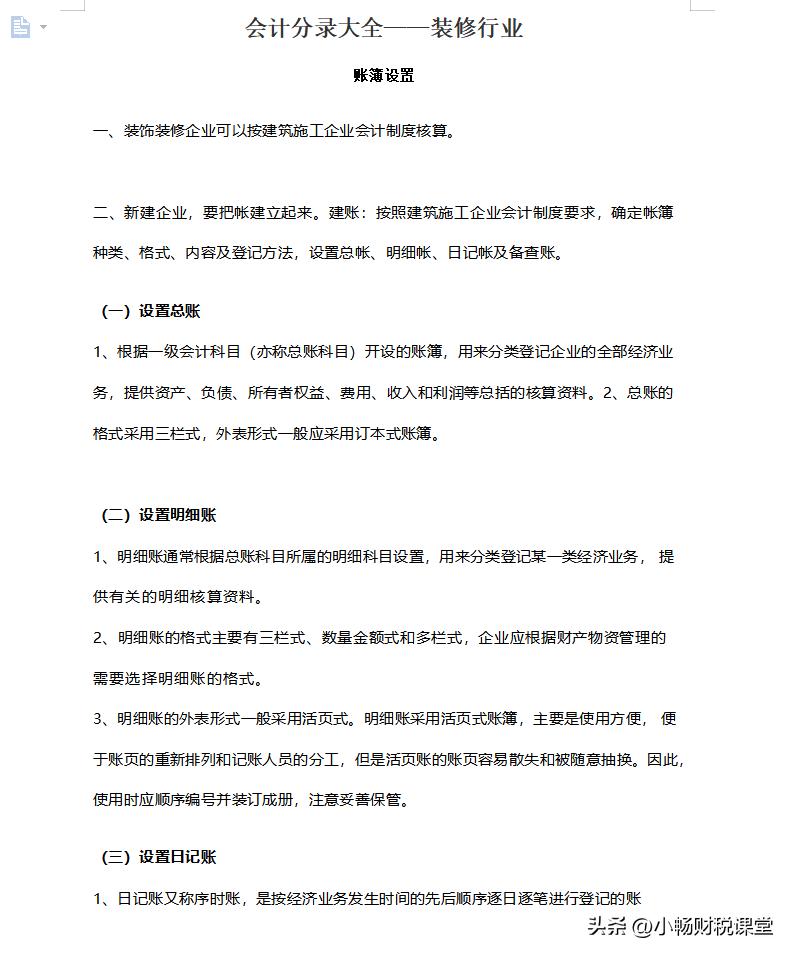
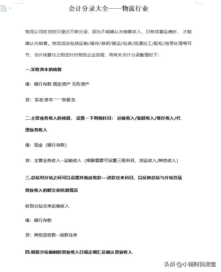
比如昨天一个问题,实收资本的核算分录怎么写,这不是很简单嘛,我们直接借:银行存款 固定资产 无形资产,贷:实收资本--各股东,就可以了啊,一定要理解我们要写什么样的分录,题目得先看清楚,不能因为要写借贷关系,就怕的不行,就不会。我也是整理了18各行业常用得会计分录出来,以后别跟我说不会写了,死记硬背总会吧!

我们一起来看看吧,希望能帮助到大家!

最基础的会计分录大全超实用,如何做好会计分录技巧

最基础的会计分录大全超实用,如何做好会计分录技巧

最基础的会计分录大全超实用,如何做好会计分录技巧

最基础的会计分录大全超实用,如何做好会计分录技巧

最基础的会计分录大全超实用,如何做好会计分录技巧

最基础的会计分录大全超实用,如何做好会计分录技巧

篇幅有限,就不一一展示了,我们下去再会!

最基础的会计分录大全超实用,如何做好会计分录技巧