
来源: 猫咪研究室
作者:钱叁胖
大家好,我是叁胖,过阵子可能会接一个益生菌类的广告,但是看了看过去关于益生菌的文章只有这2篇:
如果益生菌效果不好,试试低聚果糖 (回复: 低聚果糖 )
必须这样给猫喂益生菌,才能发挥最大的效果,千万别拌猫粮 (回复: 益生菌 )
感觉解释得不够科学详细,今天先补上。
目录:
一、益生菌调节软便的原理
二、重点:5类常见的益生菌
三、只在大肠发挥作用,对呕吐没用
四、益生菌失效
五、如何解决
六、浓度高=效果好
七、买哪种空胶囊
一、益生菌调节软便的原理
众所周知,给猫喂益生菌的目的是治疗软便。
那么需要先了解益生菌是如何发挥作用的。
根据这篇文献总结一下:

益生菌主要起到2个作用:
1、提供额外的营养。
益生菌在生长繁殖过程中能够产生额外的维生素、氨基酸、核酸、脂肪酸等,为肠道提供额外的营养。
其中的脂肪酸,还可以降低肠道的pH值,从而提高钙、磷、铁的吸收率。
同时肠道pH值的降低也可以效抑制有害菌的生长。
2、增强肠道免疫力。
1、肠道保护膜:在肠道的上皮细胞上形成生物膜,从而阻止病菌入侵。
2、产生抗菌物质:有些益生菌,比如双歧杆菌还可以产生的抗菌物质。
3、强化免疫细胞活性:刺激产生干扰素,提高巨噬细胞活性。
在以上2种功能的协同作用下,肠道内有益菌,比如双歧杆菌大量繁殖;
而有害菌,比如大肠杆菌就受到了抑制。
从而实现的肠道健康,从而起到了治疗软便的作用。
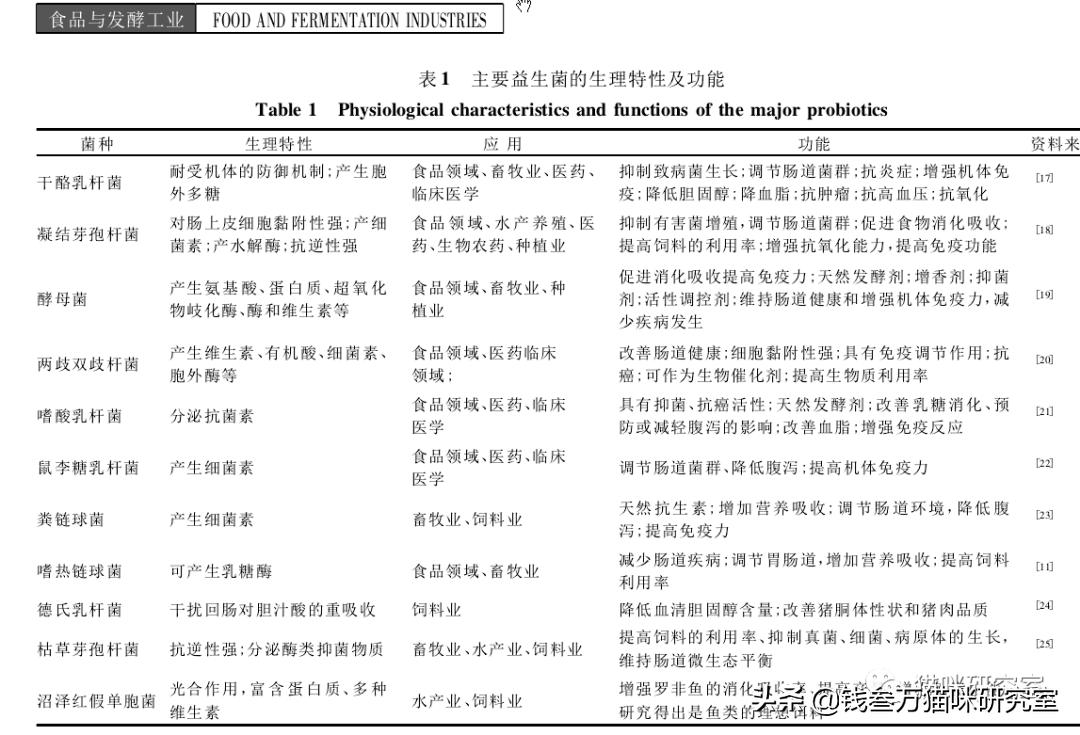
二、重点:5类常见的益生菌
以下这些益生菌都是常见的:

归纳总结一下,可以分为5类:
1、乳酸杆菌属。(属于细菌)
包括干酪乳杆菌、鼠李糖乳杆菌等。
这个大家一定常听到,不仅有药品,连食品中也有大量使用。

2、双歧杆菌属。(属于细菌)
包括嗜热双歧杆菌、长双歧杆菌等。
双歧杆菌能在健康动物肠道内长期存在,是肠道内的主力益生菌。
而大肠杆菌是有害菌。
双歧杆菌和大肠杆菌的正邪对抗,在低聚果糖那篇有过详细解释:
如果益生菌效果不好,试试低聚果糖(回复: 低聚果糖 )
这个日常也挺常见的,如上图。
3、芽孢杆菌属,(属于细菌)
包括枯草芽孢杆菌等。
常见的整肠生主要就是芽孢杆菌:

4、革兰氏阳性球菌类,(属于细菌)
包括乳球菌、粪链球菌等。
妈咪爱的屎肠球菌主要就是这种:

所以本质上妈咪爱是屎肠球菌和芽孢杆菌的混合物。
补充知识:除了屎肠球菌,还有粪肠球菌,都属于肠球菌。
不建议吃任何肠球菌,尤其是体弱多病免疫力差的猫。
有些猫粮会添加肠球菌,也一样要注意。
但是要区分肠球菌和肠球菌发酵产物,如果名字有发酵产物的后缀就没事。
这个问题不再展开,想详细了解请百度:肠球菌感染。
5、酵母菌类。(属于真菌)
常见的布拉迪就是一种酵母菌。
扩展知识:
名字结尾有球菌、杆菌的,一般都属于细菌,不能和抗生素一起吃。
而真菌类的不能和伊曲康唑一起吃。
三、只在大肠发挥作用,对呕吐没用
这篇文献:

提到:

复制:
“益生菌若要发挥益生作用,必须有足够数量的活菌到达大肠并在大肠定植。”
这句话有2和要点:
1、活菌得能到达大肠。
2、益生菌是在大肠内发挥作用。
此处请大家注意,猫呕吐别再喂益生菌了,真的没有用。
四、益生菌失效
由于益生菌只在大肠才发挥作用,而在大肠前,是胃和小肠。
但是:


总之:
胃中的胃酸和小肠中的胆汁,会让益生菌的活性降低,甚至消失。
于是,益生菌还没达到大肠就失效了。
五、如何解决
有2种方式:
1、微胶囊技术。

原理是对益生菌微粒进行保护。
但是这种方式我们一般人做不了,是一种制药厂才能做的高科技工艺。
所谓的微胶囊,就是对益生菌的小颗粒进行保护膜包裹。
这种小颗粒直径仅为1~1000微米,技术含量很高。
2、灌普通胶囊再喂。
原理是提高益生菌的浓度。
而且塞胶囊干脆利落,轻松省事。
叁胖在以前提到过,喂益生菌最好用灌进空胶囊再喂,目的之一就是想提高益生菌的浓度。
将尽可能多的益生菌粉末塞满胶囊,然后再喂。
胶囊的外壳,一般是淀粉、或明胶(≈胶原蛋白)、或淀粉明胶的混合物,所以猫吃了无害。
六、浓度高=效果好
此处叁胖想再次表达这个观点:
尽管布拉迪防软便的效果最好,但是叁胖并不认为是由于布拉迪酵母菌比另外那4种益生菌强。
实际上也找不到任何科学的效果对比。
叁胖个人认为,效果好的原因是布拉迪一颗胶囊是50亿活菌;
而常见的其他的益生菌一般连这个量的10%都不到。
浓度高,于是能达到大肠的活菌就较多,于是效果较好。
数量对比一下:
布拉迪,一颗胶囊50亿活菌:

整肠生和妈咪爱都只有2.5亿左右,只有布拉迪的5%:


七、买哪种空胶囊
这是布拉迪益生菌的胶囊大小,长度2.3cm,算是大号胶囊了:

一般来说,对于6个月以上的成年猫(约3kg),这种大号的胶囊是完全可以硬塞下去。
叁胖长期硬塞,没什么问题。
但是对于小猫,或者不好喂的猫,这个胶囊就有点太大了,不好塞。
建议买个小号的空胶囊,比如这样:

有了空胶囊,无论是整肠生,还是妈咪爱,还是别的什么益生菌,统统可以灌满了硬塞。
别担心喂太多,上一节提到过,太少了反而无效,宁多勿少。
当然,也可以只买小号的,量不够就塞2颗。
这个胶囊的规格表做得很好,拿不准时可以对照一下:
按照这份规格,布拉迪的胶囊是大号的。

再留2个坑:
1、很多人喂益生菌喜欢撒猫粮,或者兑水,或者沾奶酪,这些方式各有优缺点。
2、益生菌其实还有一个副作用,这个副作用在喂布拉迪的时候表现得比较明显。
公告
以后获得此文,可以回复关键词 益生菌
已经分析过的猫粮,往下拉到目录。或者回复: 猫粮。或直接回复猫粮名字
请勿抄袭,转载请标明出处和作者,包括以下信息:
(公众号:猫咪研究室。作者:钱叁胖)