





























































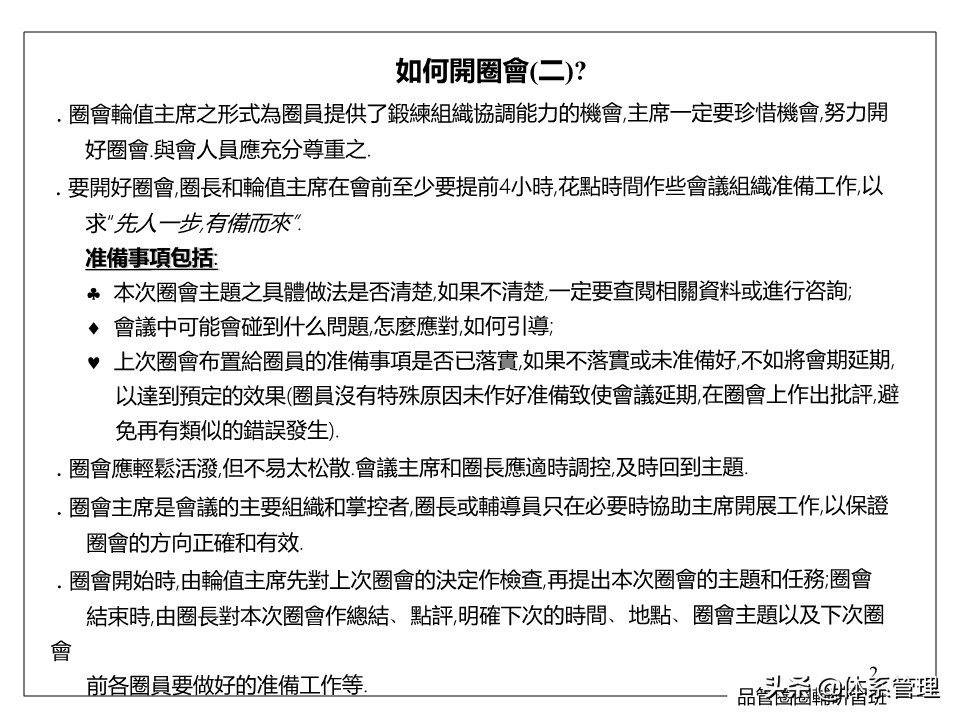
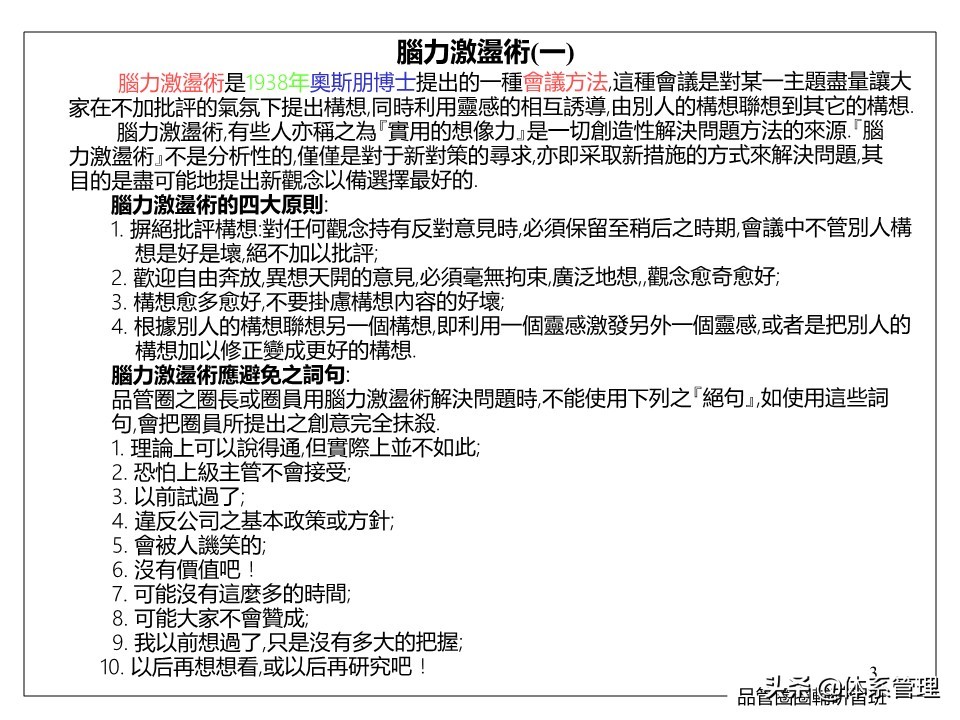
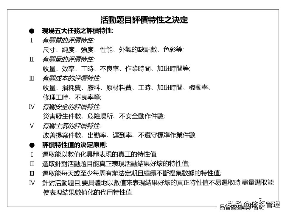
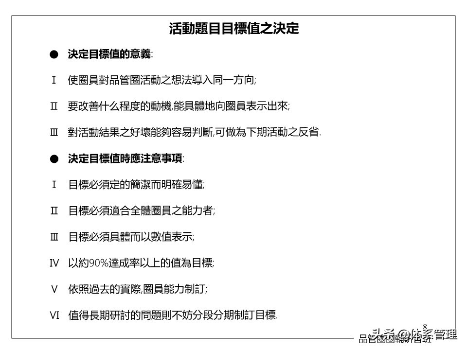
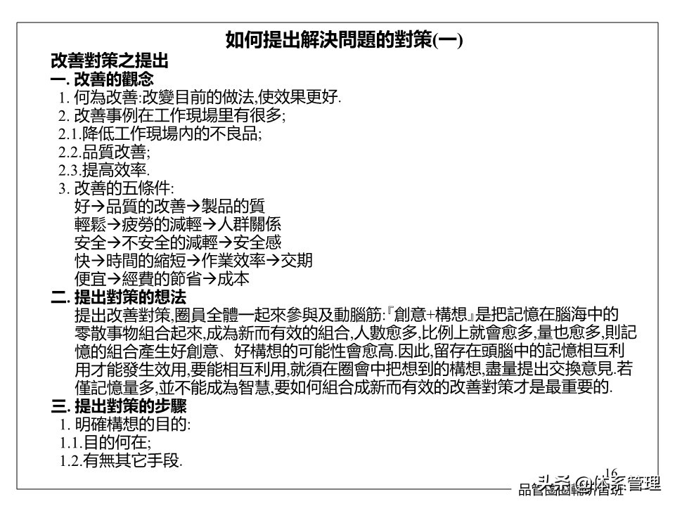
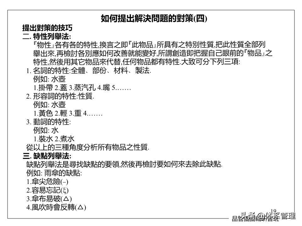
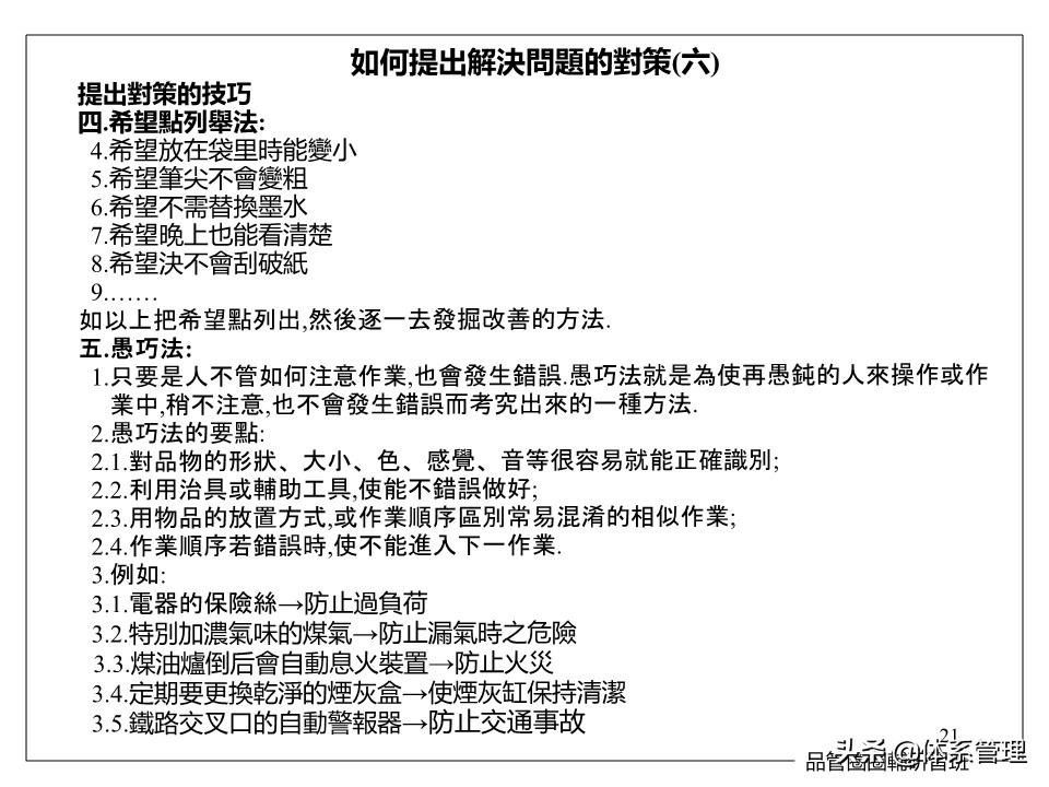
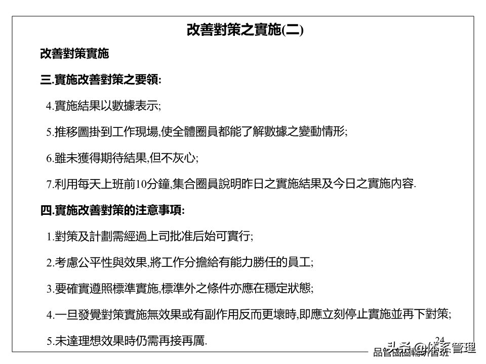
【体系管理】QCC講義----未完部分可【阅读原文】!私信可获得自助*载下**地址!
【体系管理】专注于质量、环境、职业健康安全等管理体系知识的分享!分享内容:企业内外部培训教材PPT、管理体系制度文件、表单模板案例、内部审核技巧、外部审核准备迎审技巧、管理体系建设实战案例、注册审核员考试资料、内部审核员培养教程、质量/安全/精益生产制造行业书籍电子书;GB/GBT/HB/DB/QB/GJB/法律法规分享及解读、ISO9001/ISO14001/ISO45001/IATF16949/ISO13485/ISO27001/ISO17025/ISO22000/VDA系列/CQI系列/体系管理知识及培训教材分享!!!
【免责声明】部分资料摘自网络,版权归原作者所有,如侵权请联删,谢谢!
【教材*载下**】请关注同名公众号《体系管理》,发送“文章标题”12H内可获的*载下**地址!每日头条推文资料均可免费*载下**(*载下**地址在文末),期待您的关注,谢谢!!!