24伏开关电源输出12伏怎么回事 (24伏开关电源电路图工作原理详解)

昨天发布了一篇电脑开关电源简介的文章,为的是让大家对开关电源有一个初步的了解,所以就只对各模块做了介绍,反响不一,因为每个人的水平程度不一样吧!我知道,网上技术大牛很多,但我这里主要面向是入门级别的大众爱好者。

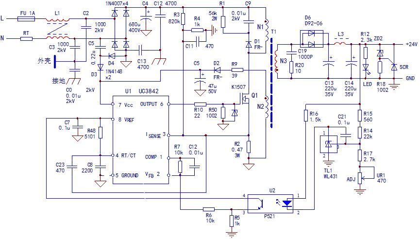
今天,我就结合一款24伏开关电源的电路和大家分享,欢迎大家讨论,指点。这是一款很典型的24伏开关电源电路。

4941芯片的24伏开关电源电路图,24伏电源盒工作原理

首先由市电整流滤波电路。

第二是PWM脉冲产生电路。

第三是逆变功率开关电路。

第四是开关变压器二次整流电路。

最后是稳压和过载保护电路。

我们先分析电路构成以及每部分工作原理:

这个电路是以UC3842芯构成的逆变和整流电路。(UC3842芯片在文章后面有介绍)。市交流电经共模滤波器L1引入,能抑制高频干扰,交流电压经桥堆整流,然后电容C4滤波后成为280V左右的脉动电压,再进入由振荡芯片U1和开关管Q1,以及开关变压器T1及其它元件组成的逆变电路中。

现在我们按各部分进行介绍

一:振荡电路图中开关变压器N1侥组 Q1的漏源极,以及电阻R2作为电源工作电流回路;启动电路由D3,D4和C5组成,它们提供“瞬间”启动电流,D2吸收反向电压,电路起振后,由N2,D2,C5整流滤波电路,提供U1芯片的供电电压。其中U1的4脚外接定时元件R48、C8和U1芯片本身,也构成了振荡电路的一部分。电容式启动电路优点:当过载或短路故障发生时,电路能处于稳定的停振保护状态,不会出现现间歇振荡现象:因为工作电流检测从电阻R2上取得,当故障状态引起工作过流异常增大时,U1的6脚输出PWM脉冲占空比减小,N1自供电绕组的感应电路也随之降低,当U1的7脚供电电压低于10V时,电路停振,负载电压为0,这是过流(过载或短路)引发U1内部欠电压保护电路动作导致的输出中止;工作电流异常增大时,R2上的电压降大于1V时,内部锁存器动作,电路停振,这是由过流引发U1内部过流保护动作导致输出中止。

二:稳压电路开关变压器的N3绕组,D6和C13和等元件组成的24V电源。然后就是基准电压源TL1,光耦U2等这些元件组成了稳压控制电路。其中U1芯片以及1、2脚的外围元件R7,C12,也是稳压电路的一部分。TL1、U1组成了外部误差放大器,将输出24V的电压变化反馈回U1的反馈电压信号输入端,只要24V输出电压上升,U1的2脚电压也上升,1脚电压就下降,输出PWM脉冲占空比下降,输出电路就会回落。当输出电压异常上升时,U1的1脚下降为1V时,内部保护电路动作,电路停振。

三:保护电路U1芯片本身和它3脚的外围电路构成过流保护电路。N1上的R1,C9和D1构成了开关管的反向电压吸收保护电路,以提供Q1截止时的反向电流通路,保障Q1的工作安全。24V的输出侧有由单向晶闸管SCR,R18,ZD2组成的过压保护电路,当稳压电路异常而引起输出电压异常时,稳压二极管ZD2的瞬间击穿给SCR提供触发电流,SCR的导通形成一个信号,使得U1内部保护电路产生过流保护动作,电路处于停振状态。

四:电源输出电路(负载回路)N3次级绕组及后面的整流滤波电路就是电源输出电路,如D6等任一元件击穿或漏电故障发生,即形成同负载电路过载、短路一样的结果,引发电路处于停振状态。

最后:UC3842芯片资料:UC3842是一种性能优良的电流控制型脉宽调制芯片。该调制器单端输出,能直接驱动双极型的功率管或场效应管。

4941芯片的24伏开关电源电路图,24伏电源盒工作原理 ​具体的UC3842详细资料,网上都有介绍,有兴趣的自己可以去查阅一下,这里我附了Uc3842芯片的内部封装电路图(上图)。

4941芯片的24伏开关电源电路图,24伏电源盒工作原理

也可以用UC3842制作的电动车充电器。如上图,如果动手能力强的可以试试制作!

如果你喜欢,请关注,点赞,你的关注和肯定,是我最大的动力!欢迎大牛指点!