
如今,购买农作物种子已经逐渐规范,包装袋成品的销售在消费者心理的比重越来越重要,对于农作物一年一熟的地区更是如此。
每一个农作物种子包装袋的背面,都会布满密密麻麻的小字,这些小字绝非是“画蛇添足”,为了美观或者其他的原因印制上去的,而是法律规定必须展现的种子标签。
那么这些种子标签都有哪些信息及意义呢?今天,宝丰种业的小编就和大家一起来看一看。
作物种类
作物种类代表该农作物种子在植物分类学上归属于哪一个品种,包装袋上要进行标注展现出来,比如这是玉米、小麦、大豆等等。

种子类别
种子类别代表该农作物种子是属于常规种还是杂交种,例如美珍204、美珍206、美珍208玉米种子,便是属于杂交种。

品种名称
通过合法授权的品种或者通过国家、省级相关部门审定通过的品种,例如美珍204、美珍206、华威6号、黑宝等等,这些都是属于玉米种子的品种名称之一。

生产商
生产商的信息一般要包括名称、地址以及联系方式等等,便于农作物种子的经营者、购买者增加对于此玉米品种的认识与获得安全感,同时也可以通过搜索生产商的网站、公众号等信息做进一步的了解。

质量指标
一般包含该品种的 纯度、净度、发芽率、水分 ,每一个数值都是按照种子生产商承诺的数值标注的,同时也不应该低于强制性种子质量标准已经明确的规定数值。
部分包装还会将 产地、净含量、质量保证期 统一纳入到这个框架之下,形成更直观的对于品种的介绍。
1.产地:该农作物种子的生产基地或者繁育基地,一般标注为省级行政单位,例如甘肃、吉林。
2.净含量:去掉种子的包装袋以及其它包装材料之后的量,单位用千克(kg)、克(g)、粒或者株表示。
3.质量保证期:为此农作物种子经过检测,从检测日期开始算起,自动增加包装袋表明的日期至指定期限。

种子经营许可证编号
从事农作物种子生产经营的企业单位,必须要依法获得 《农作物种子生产经营许可证》, 拥有此证书,相当于拥有了此行业的从业资格。每一个证书上会有一个指定的编号,例如“ BCD(京)农种许字(2017)第0004号 ” ,此编号会印制在包装袋背面,作为权威的生产商证明符号之一。

种子审定、引种编号
这是两项非常重要的种子标签,品种在上市之前必须要通过国家或者省级行政单位部门的审定,标注审定编号,拥有此编号的种子才是获得认可,可以上市并且去推广的。
我国幅员辽阔,南北气候、土壤等特征差异较大,农作物种植会进行科学的地域划分,在一个省份通过了品种审定,那么相邻的省份或者具有相同、相关因素差异化不大的地区便可以根据实际情况考虑引种种植,达到引种标准,此农作物种子便会获得特定引种编号。

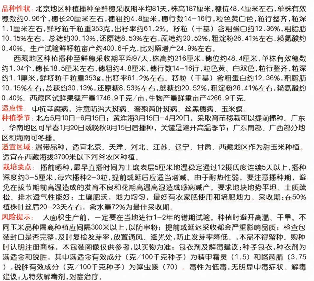
其他信息
主要包含种子及农作物的成品的形状,适宜该品种种子的种植区域,相关的栽种办法以及风险提示,类似于产品的纸质说明书一般,正确理解文字的提示介绍,便于更好的科学种植。

关于农作物种子的介绍还在继续,今天就先到这里了,感谢您的阅读观看,转发文章,帮助更多的种植户了解吧。