电子教材



知识点
教材分析:
《方帽子店》是部编版三年级下册第八单元第二篇课文,是一篇略读课文。讲的是一家方帽子店,卖的全是方形的帽子,这些帽子戴着既不舒服,又不漂亮。后来孩子们想办法创造出各种样式的帽子,戴着既舒服又漂亮,经过进一步改进,销量非常好,顶替了方形帽,方形帽变成了古董。这个故事告诉我们:陈旧、落后的东西总会被新型、实用的东西代替的。
作者介绍:
施雁冰:上海人,1947年毕业于上海新陆师范。历任上海第一师范附小教导主任,少年儿童出版社编辑室主任,《儿童文学选刊》主编等职。
主要作品:中篇小说《初夏奏鸣曲》,童话集《不要脚的朋友》,短篇小说集《外国蜡烛和镀金戒指》,作品集《施雁冰作品选》等。
我会认:
橱:chú(橱窗、书橱、橱柜)
改:gǎi(改写、改变、改革)
蕉:jiāo(香蕉、芭蕉、佛手蕉)
扣:kòu(扣住、紧扣、扣子)
筒:tǒng(圆筒、笔筒、手电筒)
董:dǒng(古董、董事、姓董)
多音字:
溜:liū(溜冰)liù(溜嗓子)
嚷:rānɡ (嚷嚷)rǎnɡ (叫嚷)
妹妹一进门生气地大叫大嚷(rǎnɡ):“人家在午休,你们这样嚷嚷(rānɡ)让人怎么睡?”。
近义词 :
舒服——舒适 奇怪——惊奇
密密麻麻——密密层层
大吃一惊——大惊失色
各式各样——各种各样
反义词 :
舒服——难受 人山人海——荒无人烟
密密麻麻——稀稀疏疏
理解词语:
总是:老是,一直,一向。
设法:尽量想办法。
古董:跟不上新时代旧的东西。
一溜烟:形容速度快,类似一眨眼。
人山人海:人群如山似海。形容人聚集得非常多。
密密麻麻表示非常的密集,像鱼鳞那样排列着。形容又多又密。
舒服:“舒”为展开、伸展的意思,舒服指身体或精神上感到轻松愉快。
大吃一惊:形容对发生的意外事情非常吃惊。
橱窗:橱窗就是对外的一个展示落地窗!可以摆放模特之类的!一般商场比较多。
词语扩展:
描写人多的成语
人来人往、万人空巷、人山人海
纷至沓来、络绎不绝、川流不息
段落大意:
第一部分(1-4):帽子店只做方帽子,人们戴着方帽子并不舒服。
第二部分(5-15):孩子们不喜欢方帽子并且做出了许多式样的帽子。
第三部分(16-21):新开了一家帽子店,人们慢慢地喜欢戴舒服的各式各样的帽子,而方帽子慢慢地成为古董。
课文主题:
这篇课文记叙了一群孩子对既不实用又不舒服的方帽子大胆创新,使各式各样帽子走进人物的生活并被人们接受的过程,启发我们要善于创新勇于创新。
一课一练:
1、作者运用比喻的修辞手法,把圆帽子比作碗,形象地写出了圆帽子的形状,我也来仿写一个这样的句子。
我像小蜜蜂从花丛中采蜜一样从读书中获取知识。
2、你能用“从来”说句话吗?
例句:弟弟从来都不会挑食,他是个好孩子。
课外拓展:
关于推陈出新的名言警句:
1.保守是舒服的产物。——高尔基
2.创新就是创造性地破坏。——熊彼特
3.创新是科学房屋的生命力。——阿西莫夫
图文解读

































课文分析
句子解析:
1、他们的橱窗里都是方帽子。第一顶是方的,第二顶是方的,第三顶还是方的……
省略号在这里表示列举的省略,为了说明这家店里所有的帽子都是方帽子。
2、小孩子们觉得方帽子又奇怪又不舒服,他们想,圆圆的头为什么戴方帽子呢?圆的不行吗?
写出了孩子们的疑问,创新就是从疑问开始的。
3、小孩子们可不喜欢戴方方的帽子,他们喜欢用纸做出圆的、尖的、香蕉形的帽子,戴在头上,又舒服又漂亮。
孩子们喜欢新鲜的玩意儿,为帽子的创新埋下了伏笔。
4、街上人山人海。在密密麻麻的方帽子中,忽然出现了几项圆帽子,方帽子店的主人大吃一惊。
“人山人海、密密麻麻”写出了街上戴方帽子的人很多,而圆帽子的出现很新奇,令人吃惊。
5、“快快把它丢掉!”方帽子店的主人抓起圆帽子,丢在地上。
“抓、丢”两个动词写出了方帽子店的主人对儿子戴圆帽子的事很生气,对圆帽子持排斥态度。
6、夏天戴宽边的香蕉形的草帽,冬天戴圆筒形的呢绒帽,春天和秋天戴碗形的布帽。
突出孩子们长大了,他们的愿望也变成了现实,漂亮的舒服的帽子已经形成潮流。
问题归纳:
1.读课文,想一想课文写了什么?
这篇课文记叙了一群孩子对既不实用又不舒服的方帽子大胆创新,使各式各样帽子走进人物的生活并被人们接受的过程。
2.方帽子有哪些缺点?
他们圆圆的脑袋藏在方帽子里,紧的地方太紧,宽的地方太宽,冬天戴着不太暖,夏天戴着却热得满头汗。舒服吗?真不舒服!
同步练习1


参考答案


同步练习2
一、选字填空。
焦 蕉 教 香( ) ( )急 ( )学
扣 叩 寇 日( ) ( )谢 纽( )
筒 统 桶 ( )一 木( ) 圆( )
懂 董 动 ( )事 古( ) ( )物
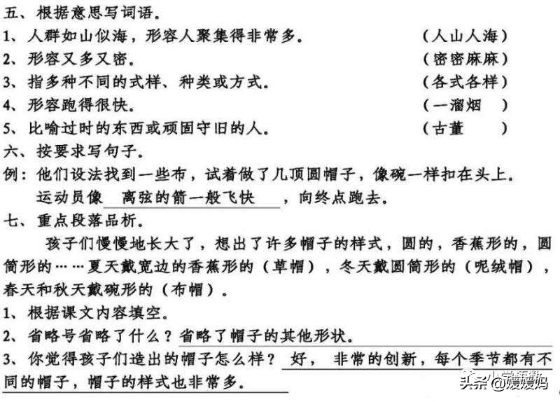
二、根据意思写词语。
1.人群如山似海,形容人聚集得非常多。( )
2.形容又多又密。( )
3.指多种不同的式样、种类或方式。( )
三、重点段落品析。
孩子们慢慢地长大了,想出了许多帽子的式样,圆的,香蕉形的,圆筒形的……夏天戴宽边的香蕉形的( ),冬天戴圆筒形的( ),春天和秋天戴碗形的( )。
1.根据课文内容填空。
2.孩子们想出了哪些样式的帽子?用“——”画出。
3.省略号省略了什么?
4. 你觉得孩子们造出的帽子怎么样?
四、如果长大后你当了商店老板,你打算哪样的商品卖?
参考答案
一、
香(蕉) (焦)急 (教)学
日(寇) (叩)谢 纽(扣)
(统 )一 木(桶) 圆(筒)
(懂)事 古(董) (动)物
二、
1.人山人海 2.密密麻麻3.各式各样
三、
1.草帽 呢绒帽 布帽
2. 孩子们慢慢地长大了,想出了许多帽子的式样,圆的,香蕉形的,圆筒形的……
3. 其他形状的帽子。
4.孩子们造出的帽子既漂亮又舒服。
四、
一定选择那种用起来既舒服、又时尚漂亮的商品。
同步练习3








