
小编又为大家带来淘宝的规则变动消息了
惊不惊喜,期不期待

咱们往下看
商家们注意了哦
预售商家注意!发布预售商品需满足这些条件
秋风起,吃大闸蟹的季节已经到了。前几天天猫1分钟卖出14万只大闸蟹,不仅刷新了中国生鲜行业记录,也让人们见识到了吃货的力量。如果店铺出现供不应求等情况无法在72小时内发货,那么商家可以采用预售的方式来卖货。
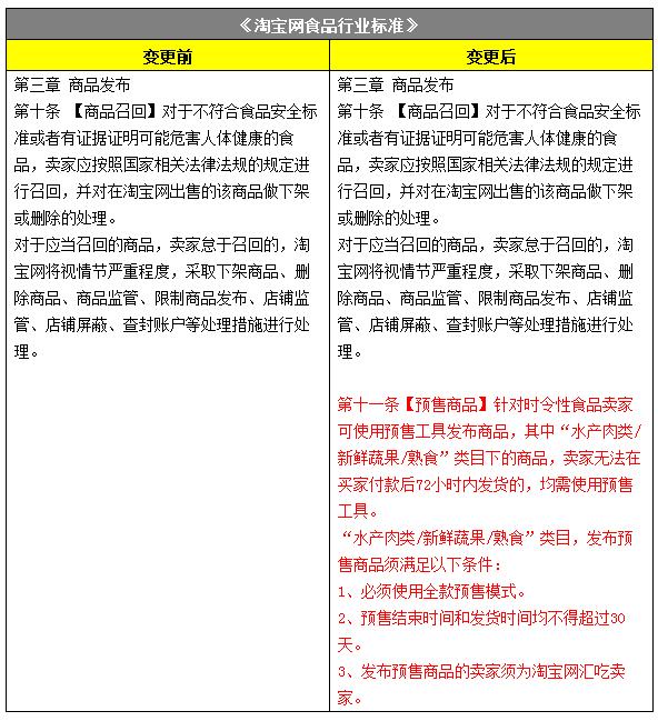
近期,淘宝对为促进生鲜类目预售商品的健康发展,针对《淘宝网食品行业标准》做出了调整。
下面是本次调整的主要内容,水产肉类、蔬果等类目预售商家需要针对性的做出调整,因为规则在2017年10月10日正式生效之后,以前《关于“水产肉类/新鲜蔬果/熟食”类目预售商品发布要求的公告》同时失效。
1、新增商品预售的规定,针对时令性食品卖家可使用预售工具发布商品,其中“水产肉类/新鲜蔬果/熟食”类目下的商品,卖家无法在买家付款后72小时内发货的,均需使用预售工具。而且必须使用全款预售模式。
2、将“水产肉类/新鲜蔬果/熟食”类目预售商品发布要求中有关预售类型和预售时间、发货时间的规定汇总到《淘宝网食品行业标准》中,预售结束时间和发货时间均不得超过30天。
3、变更“水产肉类/新鲜蔬果/熟食”类目预售商品发布要求中有关卖家要求的规定,发布预售商品的卖家须为淘宝网汇吃卖家。

30天质保服务升级,新增了这些类目
在天猫上面购买物品,除了一些基本的7天无理由退货政策之外,一些服装类目店铺和鞋子类目店铺的商家会承诺给消费者提供30天质保服务。这一方面是出于对本店宝贝的自信,另一方面也能收买一大批消费者,提高购买的信任度。这类服务由商家主动提供,但是也需要商家具有一定的售后能力。
近日,为了规范天猫网购平台的市场管理秩序,给消费者提供更好的购物体验,天猫将升级《30天质保服务规范》。那么,本次规则升级主要涉及到哪些方面的内容呢?跟着小编一起来看下:
这一次升级的主要内容:增加了30天质保服务支持的类目:童装/婴儿装/亲子装,运动服/休闲服装,女士内衣/男士内衣/家居服类目商品,童鞋/婴儿鞋/亲子鞋,运动鞋new类目商品。
也就是说2017年10月2日规则正式生效之后,消费者在购买店铺内带有“30天质保”服务标识的商品后,如商品在质保期间出现质保范围的质量或做工问题并且消费者通过 “开线/走丝”或“缩水/褪色”(男/女装,童装/婴儿装/亲子装,运动服/休闲服装,女士内衣/男士内衣/家居服类目商品)、 “质量问题”或“做工问题”(男/女鞋,童鞋/婴儿鞋/亲子鞋,运动鞋new类目商品)的原因发起退货退款申请的,则商家应在24小时内响应消费者的申请。
这对于提供30天质保服务的商家来说,对商家服务提出了更高要求,毕竟服装、鞋子等都是购买频率很高的大类目,一旦因为30天质保问题产生大量问题订单,对于售后是不小的负担。
这个升级政策实施开来,对消费者是利好消息。只要看到商品上有30天质保服务标识,基本上可以放心的买买买了。一旦出现质量、做工问题,商家响应问题和解决问题的速度也是很快的。

获取更多一手规则解读、淘宝推广运营干货等内容,可持续关注小编,每天定时更新哈~
【小小福利】私信小编或下方留言“店铺诊断”,小编会赠送你们名师免费诊断店铺的名额哦!