昨天下午店里接到一台G470说插耳机外放有声音,耳机没声音,系统和驱动都装好了还是这样,跟客户说主板问题。
拆机发现是一块小板连接主板。加焊耳机口之后还是不识别耳机,客户说上一家看过,要得太贵了没修,拿来让我看看。上次遇到过这种问题,耳机口坏,直接订个音频小板装上,进水故障依旧,大概看了下主板没修没进水,完蛋,真的说中了,查主板吧,板号为LA-6751P,打开图纸发现声卡是CX20671。

电路图
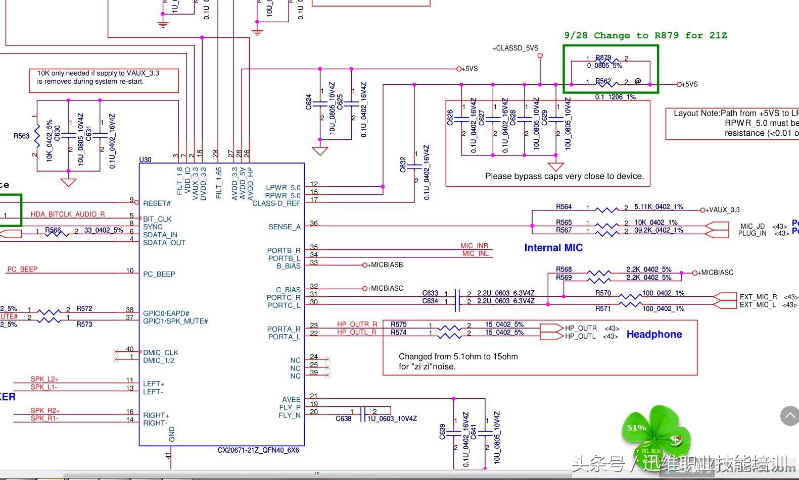
测量供电,复位都有,难道声卡芯片坏了?本着刚刚吃亏盲目订了个小板的教训,继续查条件。想让主板识别到耳机的插入,需要一个插入检测信号,测量主板连接口:

电路图
PLUG_IN,实测该信号为3.3V,插入耳机后小板这边已经拉低,芯片引脚实测还是3.3V,瞬间发现敌情,PLUG_IN通过R567后连接芯片打开点位图:

点位图
对应位置,坑了啊,电阻呢?

电阻被拆
发现已经被拆掉了,找料板补上个20多K的电阻,再次测试,发现电压已经被拉低。

电压被拉低

换上电阻
进系统测试已经可以识别到

耳机可正常使用
至此维修结束!这同行下手有点狠啊...
此案例由迅维职业技能培训学员(出来炸道--)提供。
关注迅维职业技能培训头条号,获取更多维修案例和视频!