前言
产品 工作里画流程图的重要性不用多说,流程图一般在写需求文档、画原型前不可缺少的一步。
一个完整、清晰的流程图,会给之后的画原型、写文档、需求评审等减少很多不必要的事。
我们下边就聊聊流程图该咋画~
流程图有哪些?
业务流程图、跨职能流程图、页面流程图、UML用例图等等等等一大堆。
只要流程图能够清晰准确, 画的人可以梳理明白,看的人可以 看懂流程,达到画流程图的目的就行。
不过我们先了解下每个流程图是个什么东西。
业务流程图:一般描述 完整的业务流程,重点突出业务处理过程。
举个小例子:

跨职能流程图:也叫泳道图。突出 显示流程中各个步骤、各个职能角色之间的关系。
举个小例子:

页面流程图:以每个页面为一个步骤,展现每个页面之间的关系。
UML:统一建模语言,是比较专业的一门语言。
其实就是说:
如果我们想梳理业务,可以画出个简单的业务流程图,把关键路径梳理出来。
如果我们系统内的涉及到多角色,我们想知道角色之间在流程中需要做什么,可以选择使用跨职能流程图,也就是泳道图,来进一步梳理整体业务。
当业务弄清楚,需要梳理涉及到哪些页面、页面之间的层级关系时,我们可以画出页面流程图,来帮助我们梳理页面之间的跳转关系。
画流程图有几步?

1、找到关键路径
确定关键路径,就是在业务中重要的关键点。
找到每个关键点中的开始与结束、前后顺序关系。
把主线流程梳理明白,一条线的能够顺下来。
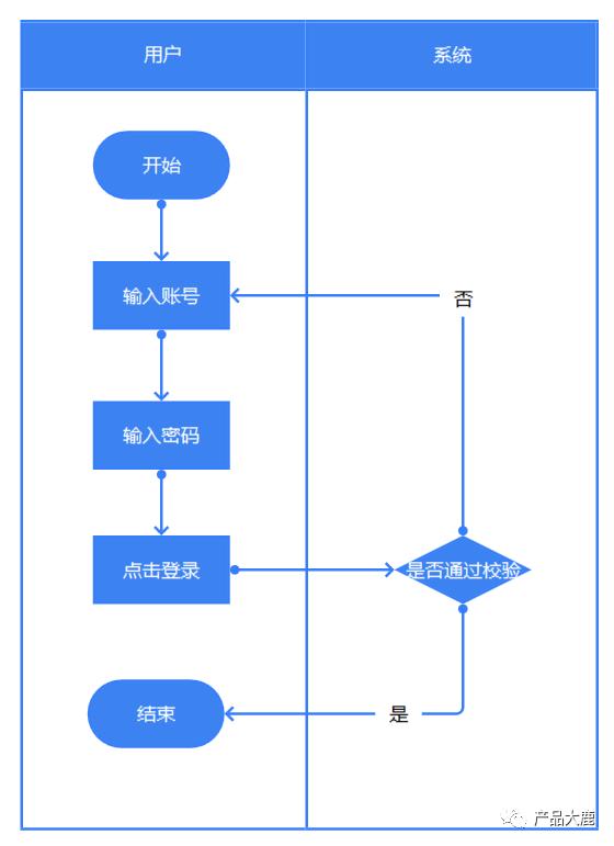
我们以 手机号+密码 登录流程图为例,先把关键步骤梳理出来:

2、补充支线流程与异常流程
基于主线流程,将需要分支流程补充完毕。
分支流程一般是在需要进行“是/否”选择时出现。 补充不同的条件下引起的分支流程。
分支流程补充完毕后,需要思考每个流程是否存在“失败”的情况,并补充异常的流程,并保证异常流程能在整个流程中走通。

我们也可以看看泳道图示例:

3、最后过一遍流程
流程图画完后,一定要在过一遍流程,检查全部的流程走向,判断是否有遗漏、是否仍有异常流程没有考虑到。
4、优化下流程图样式
当流程图画完后,我们可以适当调整流程图的美观度,这一步是不是必须的,好看的样式都是要基于清晰的流程,好看只是锦上添花。
流程图的颗粒度
流程图到底要画多细是我每次画流程图都会遇到的问题
粗了说不清楚,细了又太多太乱。
我总结了下,想确定颗粒度,需要先确定以下问题:
1、画流程图的目的是干什么?
如果想优化流程,就可以画的颗粒度中等一点,关键路径+次一级的路径就行。
如果你刚接盘别人的项目,想梳理明白业务流程,就要从粗到细一点点的梳理了。
2、流程图是给谁看的?
如果流程图是给自己看的,我喜欢能画多细就画多细,这样自己才能有更高的高度看流程。
如果流程图给客户看,就要突出流程图的关键点,减少不必要的流程。
3、这次的流程图是要突出说明什么?
如果是新增了一个子模块,但是涉及到与其他模块的交互,就完全可以简化已有模块,突出新增的子模块流程。
以上问题确定后,大家会对颗粒度有个大致判断。
流程图如何美化?
流程图,还是个图。 直接说我总结的几点美化方式:
1、图形: 按照标准使用流程图的图形,常用的图形含义见下图。另外图形大小保持一致,图形要对齐。

2、线条: 线条用来展示连接2个图形, 尽量不要让线条交叉。 线条能直起来,就别弯。 线宽考虑保持一致
3、文字: 用来解释说明,表意要准确得当、文字精简单能答意。避免口语化,别出现错别字。语法一致,统一使用动词+名词。字体适中。
4、 配色: 色调统一,不要有过于明亮的颜色。 在流程图里,相同的图形可以使用相同的颜色。
5、排版: 按照流程图走向,从左到右,从上到下
6、间距: 避免拥挤,间距尽量保持一致。
7、对齐: 上下居中对齐,左右居中对齐
还有一个注意点就是,存在多个判断时,尽量将“是”的方向保持一致,“否”的方向保持一致。
另外,最重要的一点是:好看是次要的,清晰完备的流程图才是最重要的。
用什么工具画?
别纠结工具
常见的有Visio、ProgressOn,另外Axure也能画、ppt也能画。只要能够清晰的表达,工具根本就不重要。
关于工具的使用有一点:
我们需要和团队成员使用相同的工具,因为文件是要留存分享的。给别人一个无法编辑的源文件,总归是不太好。
上边讲解了流程图基本的绘制方法,不过在实际工作中,常常有很多复杂业务,如何清晰完备的绘制出流程图,就要看每个产品经理的真正功力了。
福利时间:
Axure自带的组件里就有流程图,但是样式太丑~
我自己设计了一些简单百搭的样式, 有需要的可以直接在公众号产品大鹿,发送“流程图”,即可领取。


- - - - - - - - -- - - End - - -- - - - - - - - -