
在教学实践中,我们发现,大部分高中生都不会写议论文,甚至怕写议论文,因为不知道从何写起,怎么论述。不少同学到了高三仍然如此。
于是,大量考场文章要么文体“四不像”,要么平铺直叙,“一地鸡毛”,要么浅吟低唱,伪文艺范。能写一篇相对规范的议论文,成为高中生学习的难点与重点。
与此同时,十几秒最多一分钟定生死的考场阅卷模式,决定了谁的文章切合题意、结构清晰,谁就更容易拿到高分,这个确是事实!当然,再加上文笔优美、卷面工整,就更是如虎添翼。
多数考生被逼着收敛个性,讲求稳妥,也多少有些迫不得已。我们也建议,考场作文还是“稳”字为先,个性为辅。稳了,再有亮点,分数节节高;不稳,剑走偏锋,剁手又砍脚。
因此,我们借鉴高分作文的常用结构,撰写了这个作文指导,制作了配套课件。
诚然,文无定法,写作要多自悟,所谓“结构模式”主要针对“戴镣铐跳舞”的考场训练,且适用于议论文写作基础弱的学生,而不包括自由的文学写作。
且,在学会运用结构模板,能熟练行文之后,再灵活应用,有所创新与突破。
高考议论文容易得分的结构有以下三种:
并列式结构
一
并列式结构,也叫排比段式结构。
这种结构的特点是对中心论点进行分解,从它涉及的几个主要方面,以并列的结构来进行分析。几个段落之间的关系是并驾齐驱的,没有明显的主次关系,乃至可以颠倒顺序。
它们好比是一字排开、陈列整齐的几个人,呈现在我们面前。并列式结构的好处是条理清晰,层次分明,作者容易把握,读者更好理解。而其不足则是相对板滞,缺乏灵动感。
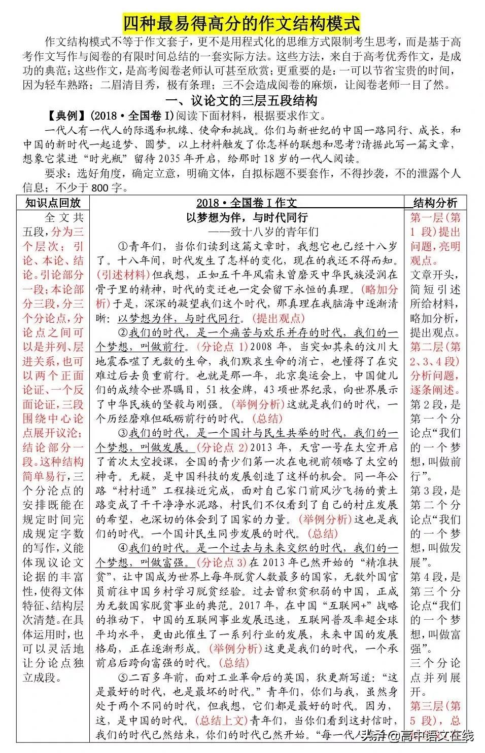
比如2016年全国Ⅰ卷的漫画作文,其写作核心是批判“唯分数论”、“教育的衡量标尺不能太狭隘”。有一篇57分的高分作文的结构就是如下并列层次:
“家长如何对待孩子的分数波动”;
“老师如何评价学生的学习表现”;
“学生如何自我评价学习成绩”。
三个角度,思路明晰,一目了然,且也能证明中心观点,你说呢?

再比如,写一篇题目为“家国情怀”的作文。
第一层可以阐述“家国情怀是个人修身的要点”。
第二层可以阐述“家国情怀是社会发展的需求”。
第三层可以阐述“家国情怀是衡量新时期合格公民的重要标准”。
这三层即并列式结构或排比段式结构,它从三个角度阐述了“家国情怀”的意义。
特别提示:
笔者根据多年的高考阅卷经验,可以肯定一点的是,高考中可以使用并列段,也有一些用排比段的文章确实拿了高分(一般卷面非常好,文采不俗),但我们建议不使用太过呆板的排比段结构,尤其不要使用“引题+3个排比段+结尾”的五段模式,且3个排比段之间,没有逻辑关系,纯粹堆砌,彼此杂糅。
不妨使用“引题+分析阐述观点+2个并列段+联系实际+结尾”的结构模式。其中“2个并列段”,也就是两个并列角度来阐述主题,“联系实际”则是再联系社会实际和个人实际写一个纵深论述、拓展分析的段落。这样,文章的结构就有点起伏,更显灵动。
递进式结构
二
递进式结构的特点是,分析阐述问题时,各层次之间按照层层深入、步步发展的关系,围绕中心论点,来构架文章。
递进式结构是大多数优质议论文所采用的。而最容易掌握的递进式结构可以归纳为:
“是什么(提出中心论点)”
“为什么(证明中心论点:列举事例,分析道理)”
“怎样才能这样(解决问题的方法)”
比如2019全国Ⅰ卷高考作文题,写一则关于“劳动精神”的作文。
第一层可提出中心论点:劳动,是美好生活的源泉,也是创造精神财富的源泉。
第二层围绕中心论点集中笔墨去阐述:“人为什么要有劳动精神?”
这一层可以阐述的角度很多。
比如:可以阐述“劳动可以创造物质财富”“劳动可以创造精神财富”、“劳动是实现个人梦想的重要途径”“劳动是推动时代进步的动力”等等。
第三层主要论述“怎样才能培养劳动精神”。
这一层可以阐述“每个个体认识到劳动精神的重要性”“家庭养成鼓励劳动的良好氛围”“学校教育要加大劳动教育的力度”等等。
逻辑更显严谨,行文更显灵活,是不是?
对照式结构
三
对照式结构,就是把两种事物或者同一事物的两面性,加以对比,形成正反关系(类比关系,实虚关系等),以达到烘云托月的作用,使中心论点更显得有理有据。
当然,对比必须鲜明、强烈,类比则要关联紧密,水到渠成,这样才能使文章具有说服力。
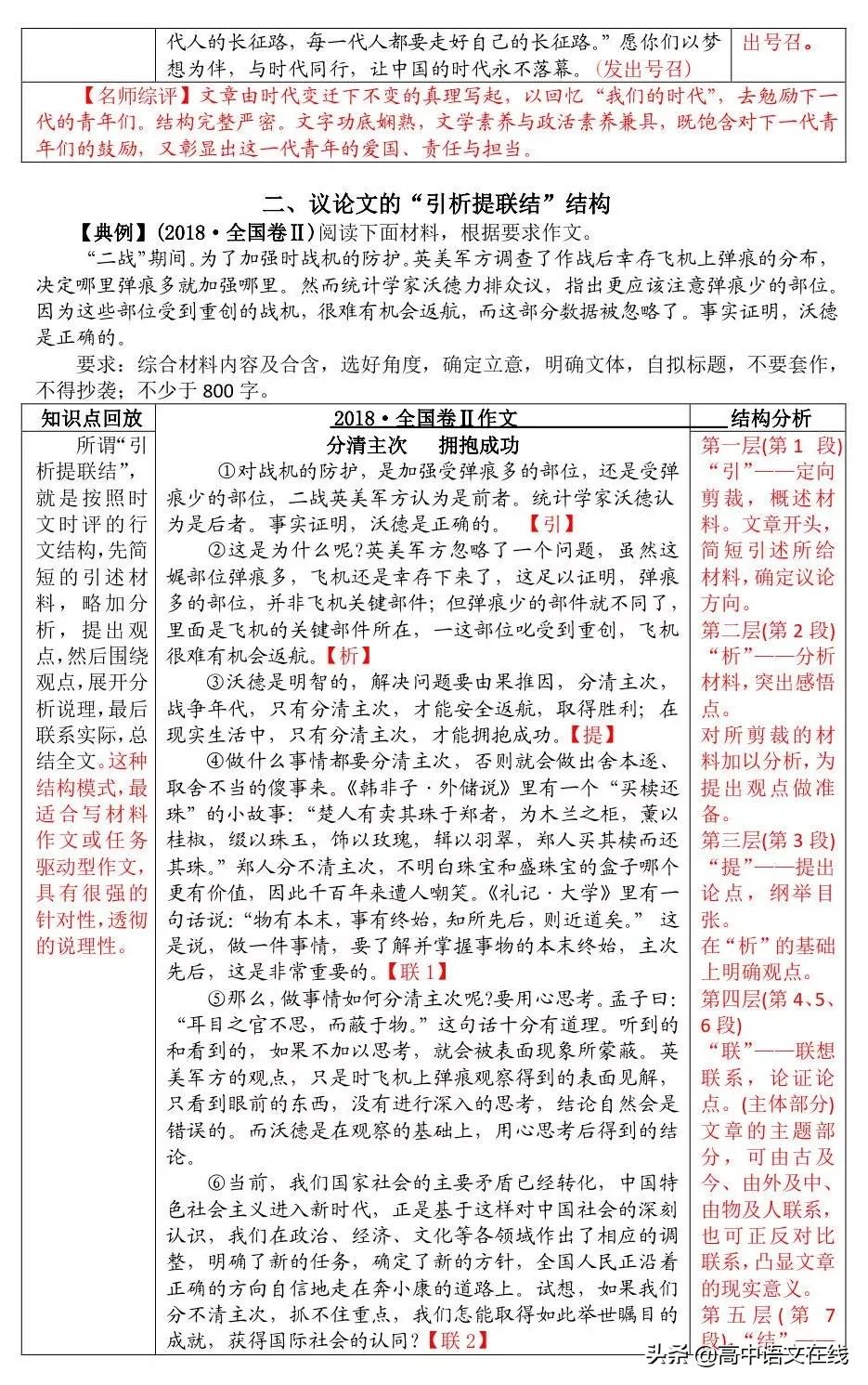
比如2018年高考全国卷II作文题(“幸存者偏差”、“透过现象看本质”)
可以将“表面认识的危害”与“深入本质的好处”、“统计学家沃德的正确认识”和“英美军方的错误做法”做对比阐述。
比如2018年全国卷III高考作文题(“三句标语”)
可以写“1981年深圳特区时间就是金钱,效率就是生命”的积极意义和历史局限做对比;
也可以把“1981年深圳特区时间就是金钱,效率就是生命”和“2005年浙江绿水青山就是金山银山”做对比(类比)分析。
再比如,写关于2015年全国Ⅰ卷作文题(“女儿小陈检举父亲老陈违章”),可以将“向交警检举父亲的好处”与“隐瞒事实、不加规劝的危害”做对比,也可以将“直接举报父亲的不妥”与“委婉劝导父亲的人性化处理”做对比。这样写可以使文章显得更理性更辩证,中心论点也显得突出。
当然,以上三种结构绝不是对立的,并列式结构与递进式结构中间也采用对照式,互为补充,“你”中有“我”,“我”中有“你”,灵活运用,相得益彰。
比如使用了并列式结构,写两个主要语段,可以再加上反面对比。比如使用了递进式结构,但某一个部分内部又可以有并列结构。





来源:湘语文
