2015高考地理试卷分析 (高考地理模拟试题分析)

北斗自家的店

长按右边二维码,

识别后,

便可入店选购。

更多折扣和定制服务,

请联系我们

微店地址:

http://weidian.com/s/830822453?wfr=qfriend

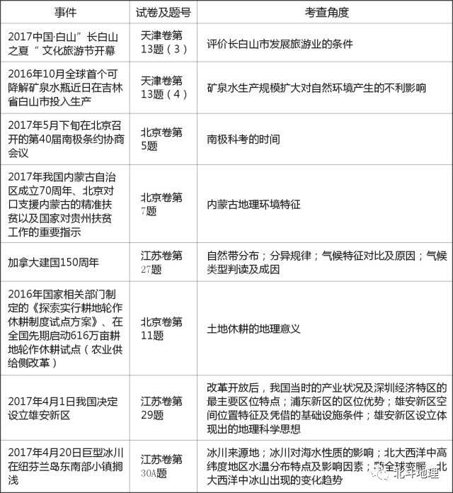
高考地理试题分析答案详解,高考地理试题分项解析

内容接上期

图表数量统计

表1 2017 年高考地理试题图表数量

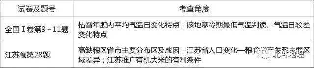
高考地理试题分析答案详解,高考地理试题分项解析

表2 2017年高考地理试题图像信息(按要素)数量

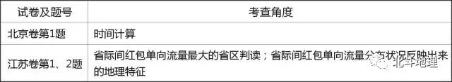
高考地理试题分析答案详解,高考地理试题分项解析

注:边界包括国界、省界等。

表3 2017年高考地理试题等值线图数量

高考地理试题分析答案详解,高考地理试题分项解析

表4 2017年高考地理试题统计图数量

高考地理试题分析答案详解,高考地理试题分项解析

近5年高考地理试题图表数量统计对比如图1所示。近7年图表总数比较如图2所示。

高考地理试题分析答案详解,高考地理试题分项解析

图1

高考地理试题分析答案详解,高考地理试题分项解析

图2

近5年全国Ⅰ、Ⅱ卷及近2年全国Ⅲ卷试题及答案字数统计如图3~图5所示。

高考地理试题分析答案详解,高考地理试题分项解析

图3 近5年全国Ⅰ卷试题及答案字数

高考地理试题分析答案详解,高考地理试题分项解析

图4 近5年全国Ⅱ卷试题及答案字数

高考地理试题分析答案详解,高考地理试题分项解析

图5 近2年全国Ⅲ卷试题及答案字数

近5年全国Ⅰ、Ⅱ卷及近2年全国Ⅲ卷高考地理各知识点总分值统计如图6~图8所示。

高考地理试题分析答案详解,高考地理试题分项解析

图6 近5年全国Ⅰ卷地理各知识点总分值

高考地理试题分析答案详解,高考地理试题分项解析

图7 近5年全国Ⅱ卷地理各知识点总分值

高考地理试题分析答案详解,高考地理试题分项解析

图8 近2年全国Ⅲ卷地理各知识点总分值

热点问题统计

1.重大工程建设

高考地理试题分析答案详解,高考地理试题分项解析

2.重大灾害

高考地理试题分析答案详解,高考地理试题分项解析

3.产业转移

高考地理试题分析答案详解,高考地理试题分项解析

4.重要经济区和合作区

高考地理试题分析答案详解,高考地理试题分项解析

5.资源、能源问题,能源基地建设

高考地理试题分析答案详解,高考地理试题分项解析

6.中外关系:中芬、中埃、中坦、中西(西班牙)、中新(新西兰)

高考地理试题分析答案详解,高考地理试题分项解析

7.生态问题

高考地理试题分析答案详解,高考地理试题分项解析

8.环境保护

高考地理试题分析答案详解,高考地理试题分项解析

9.人口流动、人口增长、人口问题

高考地理试题分析答案详解,高考地理试题分项解析

10.生态城市(绿色出行)、生态农业

高考地理试题分析答案详解,高考地理试题分项解析

11.“一带一路”

高考地理试题分析答案详解,高考地理试题分项解析

12.重要事件

高考地理试题分析答案详解,高考地理试题分项解析

13.特色经济(特色旅游、时装产业)

高考地理试题分析答案详解,高考地理试题分项解析

14.城市发展与城市化

高考地理试题分析答案详解,高考地理试题分项解析

15.传统文化传承与保护

高考地理试题分析答案详解,高考地理试题分项解析

16.大国“工匠精神”

高考地理试题分析答案详解,高考地理试题分项解析

17.农业问题

高考地理试题分析答案详解,高考地理试题分项解析

18.世界遗产

高考地理试题分析答案详解,高考地理试题分项解析

19.大数据分析

高考地理试题分析答案详解,高考地理试题分项解析

20.西部大开发

高考地理试题分析答案详解,高考地理试题分项解析

(未完待续)

参考文献

国际地理联合会地理教育委员会.地理教育国际宪章2016[J].杨洁,丁尧清,译.中学地理教学参考

(上半月),2016(8):23.

杨玉芬.淅川县柑橘种植气候条件分析[J].安徽农学通报,2010(24):124,148.

本文作者:李慎中 / 山东省临沂一中;刘振峰 / 山东省沂南二中;王龙 / 山东省沂南一中;耿顺传 / 山东省临沂一中;相炜 / 山东省临沂市教育科学研究中心

本文已发表于《中学地理教学参考》2017年第7期(上)

声明:本文由作者撰写,观点仅代表作者本人,不代表北斗地理立场。

高考地理试题分析答案详解,高考地理试题分项解析

高考地理试题分析答案详解,高考地理试题分项解析

北斗地理

权威考试资讯,

名师指导备考,

尽在北斗地理。

搜索微信号

或长按图下二维码加关注

微信号:beidoudili