第一单元 古代中国的政治制度
第1讲 商周时期的政治制度
一、夏商的政治制度
1.王权承袭: 王位世袭制 代替禅让制,“家天下”开始, 宗族关系成为基本的政治关系。
2.王权特点:通过占卜决定国家大事,具有 神秘色彩。
3.行政制度:商朝中央设有相、卿士等,掌管政务;地方封侯和伯,定期向商王纳贡,并奉命征伐。
二、西周的政治制度
(一)分封制——权力分配制度
1.含义:周天子把土地和人民分封给 诸侯 建立诸侯国,以拱卫王室。
2.目的:进行有效的统治。
3.概况
分封对象 :王族 、功臣和古代帝王的后代
诸侯义务 :效忠周王、定期朝贡述职、随王征伐
诸侯权利 :受封土地、人民;拥有和世袭诸侯国内军政大权
主要诸侯国 :鲁、齐、燕、卫、宋、晋、楚等
等级序列 :天子—诸侯— 卿大夫—士
4.西周分封制的主要特点
(1)分封对象:分封对象 多元化 ,以 同姓亲族 为主体。
(2)分布地区:主要集中在 黄河中下游 地区,同姓亲族封地多在富庶之地或战略要地。
(3)纵向联系:明确周王权力和诸侯义务,形成严格的 等级序列 ,加强了 中央与地方 的纵向联系。
(4)横向联系:以 血缘关系 为纽带分配国家政治权力,加强了诸侯国之间的横向联系。
5.影响
(1)积极:①在周朝初期加强了对地方的统治,扩大了统治区域,周的文化形式也因此覆盖了整个黄河中下游地区。
②周天子具有至尊权威,国家政权逐渐由松散趋向严密;
③中原先进的思想、文化技术等在封国得到推广、传播,促进了落后地区的发展加速了民族融合的进程。
(2)消极:①诸侯在自己的领地具有很强的独立性,造成分裂割据;
②等级森严等级观念浓厚。
6.发展演变
(1)瓦解:①西周后期:王权衰弱,分封制遭到破坏;②春秋时期:周天子大权旁落,诸侯国争霸;③战国时期:强大的诸侯纷纷称“王”,不断发动兼并战争。
(2)废除:秦朝建立后,废分封, 在全国推行郡县制
(3)遗存:汉初郡国并行, 七国之乱平定之后,封国的官吏全部由中央任免,诸侯只征收租税,封国名存实亡。魏晋以后,历代王朝也还有分封,但仅为皇权体现,服务于*制专**集权制度。
(二)宗法制------权力继承制度
1.含义:宗法制是利用父系血缘关系的亲疏来维系政治等级、巩固国家统治的制度。
2.目的:为了加强分封制形成的统治秩序, 解决贵族之间在权力、财产和土地继承上的矛盾。
3.内容:分为大宗和小宗,大宗和小宗是相对的:大宗可以命令和约束小宗,小宗必须服从大宗:周王是天下的大宗,也是政治上的最高领袖。
4.特点:最大特点是嫡长子继承制, 家国合一,血缘关系与政治关 系结合。
5.影响:
(1)保证了各级贵族在政治上的垄断和特权地位,有利于统治集团内部的稳定和团结。
(2)深刻影响中国社会结构,其内涵仍体现在当今日常生活和观念中。
(三)礼乐制度--------权力认同制度
1.目的:巩固贵族的身份地位,协调统治阶级内部矛盾,解决权力认同问题,即天下归心。
2.内容:礼乐制度就是对统治阶级日常的政治、社会活动,例如祭神、结婚、丧葬等,制定一些规则和仪 式,并配有特定的音乐,不同等级的贵族要行不同的礼仪。
3.影响:周礼成为维护等级制度、 维护分封制 与宗法制的工具,有利于统治秩序的稳定。
4.瓦解:春秋后期,出现了“礼崩乐坏的局面。

分封制与宗法制的异同点
中国古代早期政治制度的特点
1.以血缘关系为纽带:将国家权力和家族关系结合起来,形成“家国一体”的局面。
2.等级森严:以分封制和宗法制为核心形成了“周王-诸侯-卿大夫-士”的等级序列。不同等级权利和义务固定,很难逾越。
3.地方权力较大:分封制给予诸侯国较大的统治权力,最高统治者尚未实现权力的高度集中。
4.神权色彩浓厚:王权和神权紧密结合。
5.稳定延续:夏商周政治制度前后沿袭,具有相对的延续性和稳定性。
第2讲 秦朝中央集权制度的形成
一、背景
1.春秋战国时期,王室衰微,分封制、宗法制遭到破坏,诸侯争霸、人民渴望统一与政治稳定。
2.商鞅变法以后, 秦国率先消除分封体制走向集权统治,政治、经济、军事实力日益强大。
3.公元前221年,秦王赢政建立了中国历史上第一个统一的中央集权的封建王朝一秦朝。

秦的统一
二、中央官制----------三公九卿制度
1.职责: 三公----①丞相为百官之首,帮助皇帝处理全国政事:②御史大夫执掌群臣奏章,下达皇帝诏令,并负责监察百官:③太尉负责管理全国军务。
九卿:分别掌管国家和皇家的各项具体事务,是中央政府的职能部门
2.特点:在地位、职责和权利方面相互配合,彼此牵制,军政大权操纵在皇帝手中。
3.作用:以“朝议”等方式讨论国家军政大事,备皇帝裁决,在一 定程度上减少了君主*制专**下重大事情的决策失误
三、地方政治制度--------郡县 制
(1)渊源:春秋后期,各大国在新吞并的领土上设置郡县:战国时期,各大国广泛实行郡县制。
(2)内容:①地方设有郡、县两级,“郡”直属于中央,“县”隶属于郡。县下设有“乡”“里”两级基层行政机构。②郡守和县令、县长均由皇帝直接任免。
(3)特点:中央垂直管理地方, 郡县长官由皇帝任命且不能世袭。选官不问身份,实行俸禄制度,没有封地。
(4)影响:
①在国家制度中由地域关系取代了血缘关系,使早期的部族国家转化为疆域国家。
②国家管理人员由职业官僚取代了世袭领主,使贵族政治转化为官僚政治。
四、影响
1.积极影响
(1)政治上:有利于巩固国家统一,有利于抵御游牧民族的掠夺,维护中原地区的农耕经济免遭游牧民族的侵扰。
(2)经济上:有利于维护小农经济的稳定。同时,中央集权制有利于国家调动全国的人力、物力兴修大型工程。
(3)文化上:国家的统一有利于中华文明的延续和传播。
(4)对后世:奠定了中国两千多年政治制度的基本格局,为历代王朝所沿用。
2.消极影响
(1)政治上:易形成君主*制专**,极易出现*政暴**、腐败现象。
(2)经济上:在明清时期,阻碍了新兴的资本主义萌芽的发展,妨碍了社会的进步。
(3)思想文化:加强思想文化控制,文化 *制专**日趋严厉。思想上独尊一家,禁锢了人们的头脑,压抑了人性及其创造力,阻碍了中国民主政治和科技文化的发展。
(4)长期的人治传统:派生出庞大的官僚队伍和特权阶层,容易助长官僚作风和贪污腐败之风,加强了统治人民的力量,使人民处境日益恶劣,阶级矛盾尖锐。
重理解
1.周秦之际政治文明的转型
(1)个*权人**力由分散到集中:由商周天子权力的尚未集中到秦朝*制专**独裁的“皇帝制”。
(2)地方权力由分散到集权:由独立性较强的分封制到集权于中央的郡县制。
(3)政治制度由贵族政治到官僚政治:由商周时期的贵族世袭到秦朝由皇帝任命官员。
(4)权力执掌由贵族到官僚:国家权力由商周时期的世袭贵族把持到秦朝官吏由皇帝任命。

3.秦朝*制专**主义中央集权制度产生的原因
(1)经济根源:维护封建经济基础的需要。春秋战国时期自给自足的小农经济产生,需要一个强有力的国家政权,以维护国家的统一和社会的安定,保证小农经济的生产和再生产。
(2)政治根源:新兴的地主阶级维护自身利益的需要。通过该制度来巩固统治地位,维护其政治、经济利益。
(3)社会根源:巩固、维护国家统一的需要。吸取分封制的教训,以消除地方割据势力,维护国家统一。
(4)思想根源:法家思想奠定理论基础。秦自商鞅变法后,一直以法家思想为统治思想。
第3讲 汉到元政治制度的演变
一、中央集权的发展
1.西汉:(1)问题:汉初郡国并行, 导致出现王国问题。
(2)措施:汉景帝平定“七国之乱”, 汉武帝颁布“推恩令”
(3)影响:王国越分越小,中央集权得到加强。 朝廷解决匈奴边患问题的条件成熟。
2.宋朝:(1)问题:唐朝安史之乱后形成藩镇割据局面,严重削弱了中央集权。
(2)措施:①军事:主要将领的兵权收归中央,充实中央 禁军。
②行政:中央派文官担任地方长官, 设通判负责监督。
③财政:中央掌控地方大部分财政。
(3)特点及影响:①重文轻武、文人治国。有效地巩固了统一,但是却造成*队军**的战斗力低下。②分割权力,相互制约,皇权高度集中。有利于巩固政权,但却导致行政机构臃肿,人浮于事。③强干弱枝,守内虚外。有利于加强中央集权,但边防空虚,成为北宋在民族斗争中屡败的重要原因。
3.元朝:行省制度。
(1)内容:①除河北、山西、山东等地由_中央直接管理外, 地方设行中书省行省长官由朝廷任命。②行省之下,分设路、府、州、县,边远民族地区设宣慰可进行管理。③行省拥有经济、军事大权,但行使权力时受中央节制。
(2)作用:①便利了中央对地方的管理,加强了中央集权。
②巩固了多民族国家的统一。
③是中国古代地方行政制度的重大变革,是中国省制的开端。

汉的大一统
二、君主*制专**的演进
1.汉朝
(1)汉初:承相集决策、司法、行政大权于一身,位高权重。
(2)汉武帝时:设中朝,让身边侍从担任尚书令、侍中等,参与军国大事,以削弱相权。
2.魏晋南北朝时期:逐步形成尚书省、中 书省及门下省三省体制。
3.唐朝:实行三省六部制
(1)内容:①中书、门下和尚书三省分别负责决策、审议和执行。
②尚书省下设吏、户、礼、兵、刑、工六部。
(2)影响:①三省相互牵制和监督,削弱了_相权,保证 了皇权的独尊。
②是中国古代政治制度的重大创造,历朝基本沿袭。
(3)局限:流程式分工,无法从根本上解决专权问题及对权力进行有效监督。
4.宋朝
(1)宋初设立中书门下作为最高行政机构,最高长官行使宰相职权。
(2)增设参知政事、枢密使、三司使,分割宰相的行政权、军权和财权
5.元朝
(1)中书省是最高行政机关,中书省的长官行使宰相职权。
(2)后期宰相权势扩大,有时甚至左右皇位继承。
三、选官、用官制度的变化
1.世官制时代(先秦时期)------按 血缘和门第做官
先秦时期的选官制度,也叫世卿世禄制 。官 职被限定 在贵族范围内, 按照宗法血缘关系世代相传,享有定的采邑收入。 战国时期,已经开始利用军功授爵的制度以替代世卿世禄制。
2.察举制时代(汉朝)-------推荐才 能品德高尚的人做官
(1)概念:察举是根据皇帝诏令所规定的科目,由中央或地方的高级官员,通过考察向中央推荐士人或下级官吏的选官制度。
(2)标准:理论上是德行和才能,东汉时,形式和实质背离,渐趋败坏。
3.九品中正制时代(魏晋南北朝)--------品评官评官授官
(1)含义:中央选择中正官,对其当地人物德才进行评定,区分高下九等,成为授官依据。
(2)推行:由于门阀士族势力强大,门第家世成为选官依据,既无从体现*意民**,也使皇帝用*权人**旁落到地方士族手中。
4.科举制时代----------依靠考 试凭才能选拔人才
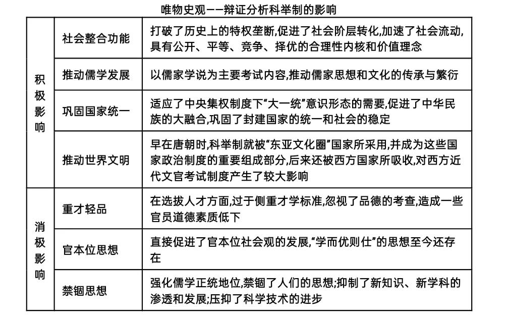
(1)演变过程:科举制萌发于隋,以隋炀帝创立进士科为标志,经唐代、五代的发展,至宋走向成熟、完备。之后,科举制在元代遭受打击,明清时期得到恢复,但最终走向僵化衰落。1905年, 清廷进行全面改革,科举制度被废除。
(2)两大转变
①选官主体变化------从世家大族到中央政府。 把选拔人才和任命官吏的权力收归中央, 加强了中央集权。
②选官依据变化------从血缘门第到学识能力。把读书、考试与做官紧密联系起来,有利于打破特权垄断、扩大官吏人才来源、提*官高**员文化素质。
四、监察制度官 僚体系的维护机制
1.演变:(1)秦朝:中央设御史大夫地方设监御史。
(2)西汉:中央设御史大夫监察百官:地方实行_刺史制度,设刺史监察地方。(3)汉代以后:历朝都有监察机构的设置,如御史台都察院等。
2.特点:(1)组织独立,自成系统。
(2)对官吏的监察渗透于考核、奖惩制度之中,实行重奖重罚。
(3)以轻制重给级别低的监官以监察级别高的官吏的权力。
(4)监察机构的权力来自皇权。随着中央集权的加强,监察机构的权力也随之提高,甚至被任意扩大或滥用,从而使监察制度畸形发展。
3.评价:(1)积极:一定程度上有利于监督官员规范执政,防止贪污腐败。
(2)局限:*制专**制度决定了监察制度效能有限。
重理解
1.唐代三省六部制的特点及评价
(1)特点
①相权三分:中书省起草政令,门下省审核政令,尚书省执行政令,这样既能互相制衡,也能分工合作,从而提高行政效率。
②职权分明:三省职权按行政程序划分,一切政令从起草(中书省)、审核(门下省)、至执行(尚书省)都经由三省处理。
③加强皇权:分散了宰相及中央机构的权力,互相牵制;同时,将尚书省权分六部,既限制了地方割据势力的产生和发展,又推动了部门牵制与机构运转。
④节制君权:皇帝所颁政令,未经政事堂通过,不能施行,以相权节制君权,可弥补君主才干的不足。
(2)评价
①三省六部制是一套较为完备严密的封建官僚体系,有利于提高行政效率,减少决策失误,防止个*权人**力过分膨胀,加强了中央统治力量。
②三省的分工,使宰相的权力一分为三,这就削弱了相权,加强了皇权。三省六部制的确立和完备,使封建中央集权制度更加完善,为此后历代王朝沿用。
③随着*制专**主义中央集权恶性的发展或朝政腐败,权力失去制约和平衡,三省六部制也就失去了维护封建统治的积极作用。

第4讲 明清君主*制专**制度的加强
一、明朝废丞相设内阁
1.废除丞相
(1)原因:丞相权势过重妨碍了皇权的高度集中。
(2)废除: 1380年明太祖裁撤中书省和丞相,以六部分理全国政务,直接对皇帝负责。
(3)影响:君主*制专**进一步加强。
2.设立内阁
(1)目的:减轻皇帝负担,协助皇帝处理全国政务。
(2)过程:明太祖设殿阁大学士作为侍从顾问。明成祖时内阁制度正式形成。明宣宗时内阁地位提高,大学士有了票拟权。明神宗时内阁职权加大,首辅 张居正权压众臣。
(3)地位:始终不是法定的中央一级的行政机构或决策机构,不能统率六部,只是为皇帝提供顾问的内侍机构,。 (“掌献替可否,奉陈规诲,点检题奏,票拟批答,以平允庶政”)
(4)评价:内阁是君主*制专**强化的产物,阁臣的升降由皇帝决定,职权的大小依皇帝旨意而定,票拟是否被采纳,取决于皇帝的批红,其不能对君权起制约作用。
3.宦官专权:司礼监秉笔太监代办批红之事,宦官专权局面逐渐形成。宦官乱政是皇帝授权的结果,也是皇权利用宦官牵制内阁的产物。
二、清朝君主*制专**的强化
1.背景:议政王大臣会议的权力凌驾于内阁、六部之上,皇权受到很大限制。
2.措施
(1)康熙帝设南书房挑选翰林院学士参与机要事务。
①目的:强化君主*制专**,削弱议政王大臣会议的权力。
②职权:参与机要事务,替皇帝起草谕旨。
③影响:中枢机构一分为三,内阁、议政王大臣会议与南书房三足鼎立,互相制约,皇权得到加强。
(2)雍正帝设置军机处
①职能:军机大臣接受皇帝召见,跪受笔录;按_皇帝旨 意拟写成文,传达给中央各部和地方官员执行。
②特点:
简:军机处机构简单,有官无吏,人员精干
速:军机大臣“跪受笔录”后直接交相关部门执行,减少了中间环节,办事效率较高
密:地处宫廷,外界干扰少,外官不得擅入,机密性强,决策封闭性特征明显(皇帝召见军机大臣时,连太监都不得在侧)
军机大臣全为兼职, 由皇帝临时任命,没有制度上的保证,军机处始终不算正式衙门
3.影响:行政效率提高:君主*制专**加强,中央集权进-一步得到巩固。
重理解
一、明清时期君主*制专**加强的特点
(1)既有继承又有发展。如清延明内阁,而军机处则体现了发展。
(2)*制专**范围空前广泛。涉及政治、经济、军事、监察、司法和思想文化等各个方面。
(3)*制专**程度空前强化。主要体现在废丞相、八股取士和军机处的设置等 方面。
(4)体现了时代特征。君主*制专**逐渐达到顶峰,并且走向*动反**,反映了我国封建*制专**制度渐趋衰落的时代特征。
二、对明朝设内阁、清朝设军机处强化皇权的认识
(1)明朝废除丞相制度是解决皇权与相权的矛盾问题;后来设置的内阁,是*制专**皇权强化的表现,本质是封建政治制度的畸变。
(2)清朝设立军机处使皇权真正成为绝对的最高权威,君臣关系成了彻底的主仆关系,皇帝的*制专**统治达到顶峰。
(3)君主*制专**的高度强化,极大地妨碍了社会的进步和资本主义萌芽的成长。中国社会的发展步伐,从此开始落后于西方,从而埋下了日后被动挨打的祸根。
三、清代对边疆地区管理
实行大事集权、小事放权,保持各民族习俗和宗教信仰的政策。
1.设理藩院(地位与六部相同),主管边疆民族事务,兼管蒙古、*疆新**、*藏西** 行政。
2.确立对*藏西**宗教领袖达赖和班禅的册封制度及其继承人灵童转世的*瓶金**掣签制度(用掣签与*瓶金**以确定活佛转世人选),同时确立驻藏大臣制度(驻藏大臣和达赖、班禅共同管理*藏西**地区),加强了对*藏西**的管辖。
3.“改土归流”。始于明代中后期。改土归流就是把少数民族土司管理的方式,变成汉族式的官员管理方式。土司即少数民族的首领,流官由中央政府委派。改土归流有利于消除土司制度的落后性,同时加强中央对西南一些少数民族聚居地区的统治。

紫禁城
早期政治制度的发展
教学随笔
王位世袭自夏始,行政管理内外服;
西周分封和宗法,互为表里固统治 。
中央集权制的演变
秦朝一统行新制,中央集权从此始;
汉初七国乱朝纲,武帝推恩强集权;
唐朝节度安史乱,北宋强力收三权; (兵权、行政权、财政权)
元朝行省大变革,国家省制奠基础。
中央决策机构的演变,
秦创三公九卿卫家国,
汉设内外朝制削相权,
隋唐三省六部相牵制,
宋朝二府三司分相权,
元废三省长官尊中书,
明朝皇帝废相设内阁,
清朝皇权顶峰军机处。