加关注,小编每天都会给大家整理一些会计相关信息内容,还可以看到往期小编发的精彩文章哦!(本文为 七章丶八章丶九章丶十章合并)。
第七章 财务报告
第一节 财务报告概述
一、财务报表的组成
★一套完整的财务报表至少应当包括资产负债表、利润表、现金流量表、所有者权益(或股东权益)变动表以及附注。
第二节 资产负债表
★记住资产负债表简表。
一、资产负债表结构
★我国企业的资产负债表采用账户式结构。
二、★资产负债表的编制
资产负债表的“期末余额”栏内各项数字,其填列方法如下:
(一)★根据总账科目的余额填列。
★有些项目,则需根据几个总账科目的期末余额计算填列,如 货币资金=库存现金+银行存款+其他货币资金 (二)★根据有关明细科目的余额计算填列。
“应付账款”项目=“应付账款”+“预付账款” 明细科目的期末贷方余额
“预付账款”项目=“应付账款”+“预付账款” 明细科目的期末借方余额-“坏账准备”(很少涉及预付账款的坏账准备)
“应收账款”项目=“应收账款”+“预收账款”明细科目的期末借方余额-“坏账准备” “预收账款”项目=“应收账款”+“预收账款” 明细科目的期末贷方余额
(三)★根据总账科目和明细科目的余额分析计算填列。
★如“长期借款”项目,应根据“长期借款”总账科目余额扣除“长期借款”科目所属的明细科目中将在资产负债表日起一年内到期、且企业不能自主地将清偿义务展期的长期借款后的金额填列。
(四)★根据有关科目余额减去其备抵科目余额后的净额填列。
如资产负债表中的“应收账款”、“长期股权投资”等项目,应根据“应收账款”、“长期股权投资”等科目的期末余额减去“坏账准备”、“长期股权投资减值准备”等科目余额后的净额填列。
(五)★综合运用上述填列方法分析填列。
如资产负债表中的“存货”项目,需根据“原材料”、“库存商品”、“委托加工物资”、“周转材料”、“材料采购”、“在途物资”、“发出商品”、“材料成本差异”等总账科目期末余额的分析汇总数,再减去“存货跌价准备”备抵科目余额后的净额填列。(★工程物资、在建工程不属于存货。)
第三节 利润表
一、利润表的概念和结构
★通过利润表,帮助财务报表使用者全面了解企业的经营成果,分析企业的获利能力及盈利增长趋势,从而为其作出经济决策提供依据。
二、利润表的编制
★我国企业的利润表采用多步式格式。
(1)营业利润=主营业务收入-主营业务成本+其他业务收入-其他业务成本-营业税金及附加-销售费用-管理费用-财务费用-资产减值损失+公允价值变动收益(-公允价值变动损失)+投资收益(-投资损失)
(2)利润总额=营业利润+营业外收入-营业外支出 (3)净利润=利润总额-所得税费用
第四节 现金流量表
一、现金流量表概述
现金流量表是反映企业在一定会计期间现金和现金等价物流入和流出的报表。
★企业从银行提取现金、用现金购买短期到期的国债等现金和现金等价物之间的转换不属于现金流量。
权益性投资变现的金额通常不确定,因而不属于现金等价物。 现金和现金等价物

第五节 所有者权益变动表
在所有者权益变动表上,企业至少应当单独列示反映下列信息的项目:(1)综合收益总额;(2)会计政策变更和差错更正的累积影响金额;(3)所有者投入资本和向所有者分配利润等;(4)提取的盈余公积;(5)实收资本或资本公积、盈余公积、未分配利润的期初和期末余额及其调节情况。 企业的净利润及其分配情况作为所有者权益变动的组成部分,不需要单独编制利润分配表列示。
第六节 附注
★附注是对在资产负债表、利润表、现金流量表和所有者权益变动表等报表中列示项目的文字描述或明细资料,以及对未能在这些报表中列示项目的说明等。
第八章 产品成本核算
第三节 要素费用的归集和分配
一、材料、燃料、动力归集和分配 【总结】
★通用分配公式


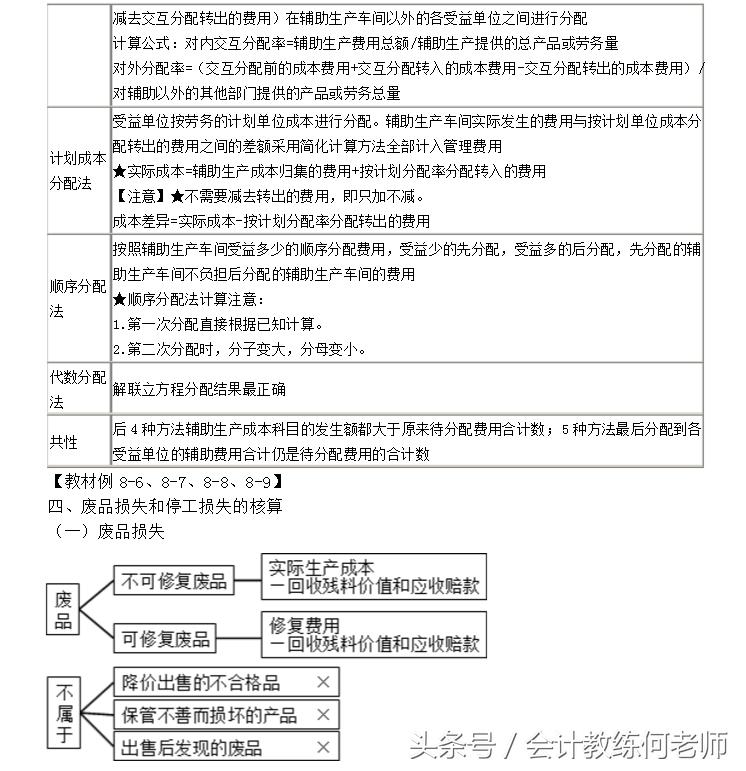
(二)停工损失的核算
1.不单独核算停工损失的企业:
不设立“停工损失”科目,直接反映在“制造费用”和“营业外支出”等科目中。辅助生产一般不单独核算停工损失。
2.单独核算停工损失的企业: 应增设“停工损失”科目。
第四节 ★★生产费用在完工产品和在产品之间的归集和分配
一、在产品数量的核算
★月末,产品成本明细账按照成本项目归集了相应的生产费用,为确定完工产品总成本和单位成本,还应当将已经归集的产品成本在完工产品和月末在产品之间进行分配。
二、完工产品和在产品之间费用的分配
本月完工产品成本=本月发生成本+月初在产品成本-月末在产品成本 或者: 月初在产品成本+本月发生生产费用=本月完工产品成本+月末在产品成本 这种方法计算公式如下: 月末在产品成本=月末在产品数量×在产品单位定额成本,完工产品总成本=(月初在产品成本+本月发生生产成本)-月末在产品成本 ,完工成品单位成本=完工产品总成本/产成品产量

三、联产品和副产品的成本分配
(一)联产品成本的分配 联产品是指使用同种原料,经过同一生产过程同时生产出来的两种或两种以上的主要产品。 ★联合成本在分离点后,用相对销售价格分配法、实物数量法等,在各联产品之间进行分配,分别确定各种产品的成本。 (二)副产品成本的分配 在分配主产品和副产品的生产成本时,通常先确定副产品的生产成本,然后确定主产品的生产成本。
第九章 产品成本计算与分析
第一节 产品成本计算方 法概述
★产品成本计算方法主要包括以下三种:品种法、分批法和分步法。
第二节 产品成本计算的品种法
★品种法、分批法与分步法比较
基本方法 核算对象 ★★适用范围
品种法 产品品种
大量大批的单步骤生产的企业以及管理上不要求按照生产步骤计算产品成本的多步骤生产。
【举例】发电、供水、采掘
分批法 (订单法) 产品批别 单件小批类型的生产。
【举例】造船、重型机械、精密仪器、新产品试制、设备修理等
分步法 生产步骤
适用于大量大批的,管理上要求按照生产步骤计算产品成本的多步骤生产。 【举例】冶金、纺织、机械制造
第三节 产品成本计算的分批法
分批法特点:
(二)由于成本计算期与产品生产周期基本一致,因此在计算月末在产品成本时,一般不存在在完工产品与在产品之间分配成本的问题。
第四节 产品成本计算的分步法
一、分步法特点
(二)月末为计算完工产品成本,还需要将归集在生产成本明细账中的生产成本在完工产品和在产品之间进行分配;★
(三)成本计算期是固定的,与产品的生产周期不一致。 二、分步法成本计算的一般程序
★逐步结转分步法和平行结转分步法。 (一)逐步结转分步法
★逐步结转分步法是为了分步计算半成品成本而采用的一种分步法,也称计算半成品成本分步法。
★它是按照产品加工顺序,先计算第一个加工步骤的半成品成本,然后结转给第二个加工步骤,这时,第二个步骤把第一个步骤结转来的半成品成本加上本步骤耗用的材料成本和加工成本,即可求得第二个加工步骤的半成品成本。
★其缺点:成本结转工作量较大,各生产步骤的半成品成本采用逐步综合结转方法,还要进行成本还原,增加了核算的工作量。
★逐步结转分步法按照成本在下一步骤成本计算单中的反映方式,还可以分为综合结转和分项结转两种方法。
(二)平行结转分步法
★平行结转分步法也称不计算半成品成本分步法。 产品生产成本在完工产品和在产品之间的分配: 采用平行结转分步法,每一生产步骤的生产成本也要在其完工产品与月末在产品之间进行分配。但是完工产品是指企业最后完成的产成品;在产品是指各步骤未加工完成的在产品和各步骤已完工但尚未最终完成的产品。
优点:简化加速成本计算工作,不需进行成本还原。
缺点:不能提供各步骤半成品的成本资料,不便于进行在产品的实物管理和资金管理。
第五节 产品成本分析
一、产品生产成本表的编制
★可比产品成本的降低额和降低率的计算 可比产品成本的降低额
=可比产品按上年实际平均单位成本计算的本年累计总成本-本年累计实际总成本
=本年实际产量×上年实际平均单位成本-本年实际产量×本年实际平均单位成本=本年实际产量×(上年实际平均单位成本-本年实际平均单位成本) 可比产品成本降低率
=可比产品成本降低额÷可比产品按上年实际平均单位成本计算的本年累计总成本×100% 二、产品总成本分析
按成本项目反映的产品生产成本表的分析
★一般可以采用对比分析法、构成比率分析法和相关指标比率分析法进行分析。 三、产品单位成本分析 (一)一般分析
(二)各主要项目分析 ★1.直接材料成本的分析
直接材料实际成本与计划成本之间的差额构成了直接材料成本差异。形成该差异的基本原因:一是用量偏离标准;二是价格偏离标准。
材料消耗量变动的影响=(实际数量-计划数量)×计划价格 材料价格变动的影响=实际数量×(实际价格-计划价格) 先量差,后价差;先计划,后实际。 2.直接人工成本的分析
直接人工实际成本与计划成本之间的差额构成了直接人工成本差异。形成该差异的基本原因:一是量差,指差额按计划每小时工资成本计算确定的金额,称为单位产品所耗工时变动的影响;二是价差。
每小时工资成本变动的影响=实际工时×(实际每小时工资成本-计划每小时工资成本)
第十章 事业单位会计基础
掌握 1.基本知识 2.四个双分录 3.四条线
第一节 事业单位会计概述
事业单位会计的特点
1.会计核算一般采用★收付实现制,但部分经济业务或者事项的核算采用权责发生制。 2.★事业单位会计要素分为资产、负债、净资产、收入和支出五大类
第二节 资产和负债
一、资产
(一)货币资金
(1)如发现现金溢余: 借:库存现金
贷:其他应付款(应支付给有关单位或他人) 其他收入(无法查明原因) (2)如发现现金短缺
借:其他应收款 (应由责任人赔偿) 其他支出(无法查明原因) 贷:库存现金 (二)短期投资
(1)短期投资在取得时 借:短期投资 贷:银行存款
(2)短期投资持有期间收到利息时 借:银行存款 贷:其他收入
(3)出售短期投资或到期收回短期国债本息 借:银行存款
其他收入(亏) 贷:短期投资
其他收入(赚) (三)应收及预付款项
1.财政应返还额度
(1)在财政直接支付方式下 ①年度终了
借:财政应返还额度—财政直接支付 贷:财政补助收入
②下年度直接支付方式发生实际支出时: 借:事业支出
贷:财政应返还额度—财政直接支付 (2)在财政授权支付方式下 ①年度终了
借:财政应返还额度—财政授权支付 贷:零余额账户用款额度 ②下年初恢复额度时 借:零余额账户用款额度
贷:财政应返还额度—财政授权支付 3.应收账款
(3)★逾期三年或以上、有确凿证据表明确实无法收回的应收账款( ★预付账款和其他应收
款),按规定报经批准后予以核销。核销的应收账款应在备查簿中保留登记。 ①转入待处置资产时,按照待核销的应收账款金额 借:待处置资产损溢 贷:应收账款
②报经批准予以核销时 借:其他支出
贷:待处置资产损溢
③已核销应收账款在以后期间收回的,按照实际收回的金额 借:银行存款 贷:其他收入 总结
★使用“待处置资产损溢”账户的情况有: ①核销应收账款、预付账款和其他应收款; ②对外捐赠、无偿调出存货,盘亏存货; ③处置长期股权投资、固定资产、无形资产。 (四)存货
1.★存货在发出时,应当根据实际情况采用先进先出法、加权平均法或者个别计价法确定发出存货的实际成本。
(1)开展业务活动等领用、发出存货 借:事业支出 经营支出 贷:存货
(2)对外捐赠、无偿调出存货,转入待处置资产时 借:待处置资产损溢 贷:存货
(3)实际捐出、调出存货时 借:其他支出
贷:待处置资产损溢
2.★事业单位的存货应当定期进行清查盘点,每年至少盘点一次。 ★(1)盘盈的存货 借:存货
贷:其他收入
★(2)盘亏或者毁损、报废的存货,转入待处置资产时 借:待处置资产损溢 贷:存货
★ (3)报经批准予以处置时 借:其他支出
贷:待处置资产损溢 (五)长期投资
1. ★长期投资的取得(双分录) 借:长期投资 贷:银行存款 同时
借:事业基金
贷:非流动资产基金—长期投资 2.长期投资持有期间的收益
事业单位长期投资在持有期间应采用★成本法核算。 事业单位收到利润或者利息时,按照实际收到的金额, 借:银行存款
贷:其他收入—投资收益 3. ★长期投资的处置(双分录)
(1)事业单位对外转让或到期收回★长期债券投资时 按照实际收到的金额, 借:银行存款
其他收入—投资收益(差额) 贷:长期投资
其他收入—投资收益(差额)
同时,按照收回长期投资对应的非流动资产基金 借:非流动资产基金—长期投资 贷:事业基金
(2)事业单位转让或核销★长期股权投资时, 借:待处置资产损溢 贷:长期投资
实际转让或报经批准予以核销时,应相应减少非流动资产基金, 借:非流动资产基金—长期投资 贷:待处置资产损溢 (六)固定资产
★事业单位固定资产的核算一般采用双分录的形式。 1.★固定资产的取得 借:固定资产
贷:非流动资产基金—固定资产 同时
借:事业支出
专用基金—修购基金 贷:银行存款
2.★计提固定资产折旧 按月计提
借:非流动资产基金—固定资产 贷:累计折旧 3.★固定资产的处置
(1)固定资产转入待处置资产时: 借:待处置资产损溢 累计折旧 贷:固定资产
(2)固定资产报经批准予以核销时: 借:非流动资产基金—固定资产
贷:待处置资产损溢
(七)在建工程
支付工程价款及专门借款利息时(双分录) 借:在建工程
贷:非流动资产基金—在建工程 同时
借:事业支出/其他支出等 贷:银行存款 (八)无形资产
1.★无形资产的取得(双分录) 借:无形资产
贷:非流动资产基金—无形资产 同时,按照实际支付金额, 借:事业支出等 贷:银行存款
自行开发的无形资产,按照依法取得时★发生的注册费、聘请律师费等费用作为无形资产的成本入账。
2.计提无形资产摊销 按月计提
借:非流动资产基金—无形资产 贷:累计摊销
3.无形资产的处置(类似于长期股权投资、固定资产的处置)包括转让、无偿调出和对外捐赠无形资产。
(1)无形资产转入待处置资产时: 借:待处置资产损溢 累计摊销 贷:无形资产
(2)无形资产实际转让时: 借:非流动资产基金—无形资产 贷:待处置资产损溢 (3)收到转让收入时: 借:银行存款
贷:待处置资产损溢
处置净收入根据国家有关规定处理。 二、负债
(一)短期借款 支付短期借款利息时 借:其他支出 贷:银行存款 (二)应缴款项
包括应当上缴国库或者财政专户的款项、应缴税费,以及其他按照国家有关规定应当上缴的款项。
2.应缴国库款
(1)事业单位按规定计算确定或实际取得应缴国库的款项时 借:有关科目
贷:应缴国库款 (2)上缴款项时 借:应缴国库款 贷:银行存款 3.应缴财政专户款
事业单位的应缴财政专户款是指事业单位按规定应缴入财政专户的款项。 (三)应付职工薪酬
(1)事业单位计算当期应付职工薪酬 借:事业支出/经营支出等 贷:应付职工薪酬
(2)按税法规定代扣代缴个人所得税 借:应付职工薪酬 贷:应缴税费
(3)向职工支付工资、津贴补贴等薪酬及按照国家有关规定缴纳职工社会保险费和住房公积金时 借:应付职工薪酬 贷:银行存款
(四)应付及预收款项 1.应付账款
★无法偿付或债权人豁免偿还的应付账款(预收账款、其他应付款、长期应付款) 借:应付账款/预收账款/其他应付款/长期应付款
贷:其他收入
第三节 净资产
事业单位的净资产包括事业基金、非流动资产基金、专用基金、财政补助结转结余、非财政补助结转结余等。(3金2余) 一、财政补助结转结余
财政补助结转资金是指当年支出预算已执行但尚未完成或因故未执行,下年需按原用途继续使用的财政补助资金。
期末,事业单位应当将财政补助收入和对应的财政补助支出结转至“财政补助结转”科目。
★记住4条线

(二)非财政补助结余
★非财政补助结余包括事业结余和经营结余两个组成部分。 1.事业结余
期末,根据事业收入、上级补助收入、附属单位上缴收入、其他收入本期发生额中的非专项资金收入。
借:事业收入 上级补助收入
附属单位上缴收入 其他收入 贷:事业结余
根据事业支出、其他支出本期发生额中的非财政、非专项资金支出,以及对附属单位补助支出、上缴上级支出的本期发生额。
借:事业结余
贷:事业支出——其他资金支出 其他支出
科目下各非专项资金支出明细科目、对附属单位补助支出 上缴上级支出 年末,
借或贷:事业结余
贷或借:非财政补助结余分配

2.经营结余
经营结余是指事业单位一定期间各项经营收支相抵后余额弥补以前年度经营亏损后的余额。 (1)根据经营收入本期发生额 借:经营收入 贷:经营结余
(2)根据经营支出本期发生额 借:经营结余 贷:经营支出
(3)★年末,如“经营结余”科目为贷方余额,将余额结转至“非财政补助结余分配”科目。 借:经营结余
贷:非财政补助结余分配
如为借方余额,即为经营亏损,不予结转。 3.非财政补助结余分配
(1)年末,将“事业结余”科目余额和“经营结余”科目贷方余额结转至“非财政补助结余分配”科目后,要按照规定进行结余分配。
(2)有企业所得税缴纳义务的事业单位计算出应缴纳的企业所得税,
借:非财政补助结余分配 贷:应缴税费
(3)按照有关规定提取职工福利基金的,按提取的金额, 借:非财政补助结余分配 贷:专用基金
(4)将“非财政补助结余分配”科目余额结转至事业基金, 借或贷:非财政补助结余分配 贷或借:事业基金

三、事业基金
事业单位的事业基金是指事业单位拥有的非限定用途的净资产,主要为非财政补助结余扣除结余分配后滚存的金额。 年末,
借或贷:非财政补助结余分配 贷或借:事业基金
将留归本单位使用的非财政补助专项(项目已完成)剩余资金结转至事业基金 借:非财政补助结转 贷:事业基金 四、非流动资产基金
事业单位的非流动资产基金是指事业单位长期投资、固定资产、在建工程、无形资产等非流动资产占用的金额。 五、专用基金
事业单位的专用基金是指事业单位按规定提取或者设置的具有专门用途的净资产,主要包括★修购基金、职工福利基金等。
事业单位按规定提取专用基金时
借:有关支出科目或“非财政补助结余分配”科目 贷:专用基金
按规定使用专用基金时, 借:专用基金 贷:银行存款
使用专用基金形成固定资产的,同时 借:固定资产
贷:非流动资产基金——固定资产


(六)其他收入
事业单位的其他收入是指事业单位除财政补助收入、事业收入、上级补助收入、附属单位上缴收入、经营收入以外的各项收入,包括投资收益、银行存款利息收入、租金收入、捐赠收入、现金盘盈收入、存货盘盈收入、收回已核销应收及预付款项、无法偿付的应付及预收款项等。 二、支出
★事业单位支出包括事业支出、对附属单位补助支出、上缴上级支出、经营支出和其他支出等。 (一)事业支出
(1)事业单位开展专业业务活动及其辅助活动中发生的各项支出时 借:事业支出 贷:银行存款
应付职工薪酬 存货 (2)期末
①借:财政补助结转
贷:事业支出——财政补助支出 ②借:非财政补助结转
贷:事业支出——非财政专项资金支出 ③借:事业结余
贷:事业支出——其他资金支出 (二)上缴上级支出
事业单位的上缴上级支出是指事业单位按照财政部门和主管部门的规定上缴上级单位的支出。 (1)事业单位按规定将款项上缴上级单位的 借:上缴上级支出 贷:银行存款 (2)期末 借:事业结余
贷:上缴上级支出 (三)对附属单位补助支出
事业单位的对附属单位补助支出是指事业单位用财政补助收入之外的收入对附属单位补助发生的支出。
(1)事业单位发生对附属单位补助支出的, 借:对附属单位补助支出 贷:银行存款 (2)期末 借:事业结余
贷:对附属单位补助支出
(四)经营支出
事业单位的经营支出是指事业单位在专业业务活动及其辅助活动之外开展非独立核算经营活动发生的支出。
(1)事业单位在专业业务活动及其辅助活动之外开展★非独立核算经营活动发生的各项支出, 借:经营支出 贷:银行存款
应付职工薪酬 存货 (2)期末 借:经营结余 贷:经营支出
(五)其他支出
事业单位的其他支出是指事业单位除事业支出、上缴上级支出、对附属单位补助支出、经营支出以外的各项支出,包括利息支出、捐赠支出、现金盘亏损失、资产处置损失、接受捐赠(调入)非流动资产发生的税费支出等。 【教材例10-36、10-37】
第五节 财务报告
一、财务报告的概念和构成
★事业单位的会计报表至少应当包括资产负债表、收入支出表或者收入费用表和财政补助收入支出表。
事业单位应当根据登记完整、核对无误的账簿记录和其他有关资料编制财务报表,做到数字真实、计算准确、内容完整、报送及时。
问题解答:
提问:四条线再具体讲讲? 回答:四条线学员可以看讲义,或者你看串讲班的讲义,一定要理解。
提问:实在没有时间去抓事业单位知识,可以选择性放弃吗? 回答:不要放弃,能掌握多少尽量去掌握。
提问:模拟试题做会了,是不是就能过? 回答:五套题都能70多分,考试应该是没有问题的。
提问:习题班还没来得及做,是不是看串讲班讲义就可以了? 回答:习题班可以挑着做。
提问:做无纸化试题都在57分-59分之间。 回答:把不懂的题搞懂,再去做一定会有进步。
提问:刚刚听完基础班怎么办? 回答:现在如果模拟卷一套都没有做,建议做一套模拟卷看看自己的水平。
提问:老师还有十二天怎么安排复习? 回答:模拟卷至少做三套,关键是做的每套模拟题把不懂的题搞懂。然 后,该背的地言要背。
提问:老师,现在做题七十分能通过吗? 回答:正常没有问题,要坚持。
提问:老师,每次才考30-40分。 回答:模拟卷不能代表最后的考试难度,加油吧。
提问:投资性房地产什么时候转到其他综合收益? 回答:私转公赚。
提问:模拟卷在哪? 回答:技术人员会解答。
提问:其他资本公积和其他综合收益什么区别?回答:看长投,长投里面有。
提问:我理解的成本会计是金额除数量可以吗? 回答:可以这么简单理解。
提问:软件是无形资产还是固定资产? 回答:软件如果和电脑一起买来是固定资产,后来买的软件是无形资 产。
提问:考试能带计算器吗? 回答:去年考生说可以,老师估计不可以,应该用电脑上的计算器,准考证打出 来 看一下。
提问:明天串讲能看吗? 回答:可以。
提问:说一下营改增。 回答:营改增就是交通运输业、邮电通信业、邮政和电信改了,然后两商两专,一著 作。两商指:商标、商誉。专指:专利权、非专利技术。著作就是著作权。
提问:能不能*载下**? 回答:不可以。
提问:单选基本错的很少,多选对只对三分之一,不定项做的话要么就错一个要么就对一个,怎么办? 回答: 单选题对80%左右,多选题对60%,判断题60%-70%左右,不定项60%-70%左右,将近七十分了。
提问:最后几天如何复习? 回答:第一,听串讲班内容; 第二,做3-5套模拟题,做错的题一定要理解; 第 三,教材从头到尾复习一遍。 快考试了,大家放松心情,毛主席说过“战略上要藐视,战术上要重视”, 所以大家一定要摆好心态迎接考试,合理安排好作息时间。
提问:商业折扣影不影响应付账款的入账价值? 回答:不影响。
提问:考前有很多电话,说可以卖试卷,可以改分?回答:这些都是*子骗**的作为,不可信,只有自己努力才是 真的。 提问:是不是最后一天考比较好? 回答:那也不一定,看情况。
最后,祝学员学习愉快,顺利通过考试!
