来源:知乎——小路的知乎学也
如有侵权,请联系删除
中华人民共和国住房和城乡建设部公告2021年 第61号
住房和城乡建设部关于发布国家标准《建筑与市政工程抗震通用规范》的公告
现批准《建筑与市政工程抗震通用规范》为国家标准,编号为GB 55002-2021,自2022年1月1日起实施。本规范为强制性工程建设规范,全部条文必须严格执行。现行工程建设标准相关强制性条文同时废止。现行工程建设标准中有关规定与本规范不一致的,以本规范的规定为准。
本规范在住房和城乡建设部门户网站公开,并由住房和城乡建设部标准定额研究所组织中国建筑出版传媒有限公司出版发行。
中华人民共和国住房和城乡建设部 2021年4月9日

附件 废止的现行工程建设标准相关强制性条文
1.《建筑抗震设计规范》GB 50011-2010(2016年版):第1.0.2、1.0.4、3.1.1、3.3.1、3.3.2、3.4.1、3.5.2、3.7.1、3.7.4、3.9.1、3.9.2、3.9.4、3.9.6、4.1.6、4.1.8、4.1.9、4.2.2、4.3.2、4.4.5、5.1.1、5.1.3、5.1.4、5.1.6、5.2.5、5.4.1、5.4.2、5.4.3、6.1.2、6.3.3、6.3.7、6.4.3、7.1.2、7.1.5、7.1.8、7.2.4、7.2.6、7.3.1、7.3.3、7.3.5、7.3.6、7.3.8、7.4.1、7.4.4、7.5.7、7.5.8、8.1.3、8.3.1、8.3.6、8.4.1、8.4.2、8.5.1、10.1.3、10.1.12、10.1.15、12.1.5、12.2.1、12.2.9条;
2.《建筑工程抗震设防分类标准》GB 50223-2008:第1.0.3、3.0.2、3.0.3条;
3.《室外给水排水和燃气热力工程抗震设计规范》GB 50032-2003:第1.0.3、3.4.4、3.4.5、3.6.2、3.6.3、4.1.1、4.1.4、4.2.2、4.2.5、5.1.1、5.1.4、5.1.10、5.1.11、5.4.1、5.4.2、5.5.2、5.5.3、5.5.4、6.1.2、6.1.5、7.2.8、9.1.5、10.1.2条;
4.《建筑机电工程抗震设计规范》GB 50981-2014:第1.0.4、5.1.4、7.4.6条;
5.《城市桥梁抗震设计规范》CJJ 166-2011:第3.1.3、3.1.4、4.2.1、6.3.2、6.4.2、8.1.1、9.1.3条;
6.《镇(乡)村建筑抗震技术规程》JGJ 161-2008:第1.0.4、1.0.5条;
7.《非结构构件抗震设计规范》JGJ 339-2015:第3.3.1、3.3.2条;
8.《建筑消能减震技术规程》JGJ 297-2013第:4.1.1、7.1.6条;
9.《底部框架-抗震墙砌体房屋抗震技术规程》JGJ 248-2012:第3.0.2、3.0.6、3.0.9、5.1.15、5.5.28、6.2.1、6.2.3、6.2.5、6.2.8、6.2.13、6.2.15条。
中华人民共和国国家标准
建筑与市政工程抗震通用规范
General code for seismic precaution of buildings and municipal engineering
GB55002-2021
前 言
为适应国际技术法规与技术标准通行规则,2016年以来,住房和城乡建设部陆续印发《深化工程建设标准化工作改革的意见》等文件,提出政府制定强制性标准、社会团体制定自愿采用性标准的长远目标,明确了逐步用全文强制性工程建设规范取代现行标准中分散的强制性条文的改革任务,逐步形成由法律、行政法规、部门规章中的技术性规定与全文强制性工程建设规范构成的“技术法规”体系。
关于规范种类。 强制性工程建设规范体系覆盖工程建设领域各类建设工程项目,分为工程项目类规范(简称项目规范)和通用技术类规范(简称通用规范)两种类型。项目规范以工程建设项目整体为对象,以项目的规模、布局、功能、性能和关键技术措施等五大要素为主要内容。通用规范以实现工程建设项目功能性能要求的各专业通用技术为对象,以勘察、设计、施工、维修、养护等通用技术要求为主要内容。在全文强制性工程建设规范体系中,项目规范为主干,通用规范是对各类项目共性的、通用的专业性关键技术措施的规定。
关于五大要素指标。 强制性工程建设规范中各项要素是保障城乡基础设施建设体系化和效率提升的基本规定,是支撑城乡建设高质量发展的基本要求。项目的规模要求主要规定了建设工程项目应具备完整的生产或服务能力,应与经济社会发展水平相适应。项目的布局要求主要规定了产业布局、建设工程项目选址、总体设计、总平面布置以及与规模相协调的统筹性技术要求,应考虑供给能力合理分布,提高相关设施建设的整体水平。项目的功能要求主要规定项目构成和用途,明确项目的基本组成单元,是项目发挥预期作用的保障。项目的性能要求主要规定建设工程项目建设水平或技术水平的高低程度,体现建设工程项目的适用性,明确项目质量、安全、节能、环保、宜居环境和可持续发展等方面应达到的基本水平。关键技术措施是实现建设项目功能、性能要求的基本技术规定,是落实城乡建设安全、绿色、韧性、智慧、宜居、公平、有效率等发展目标的基本保障。
关于规范实施。 强制性工程建设规范具有强制约束力,是保障人民生命财产安全、人身健康、工程安全、生态环境安全、公众权益和公众利益,以及促进能源资源节约利用、满足经济社会管理等方面的控制性底线要求,工程建设项目的勘察、设计、施工、验收、维修、养护、拆除等建设活动全过程中必须严格执行,其中,对于既有建筑改造项目(指不改变现有使用功能),当条件不具备、执行现行规范确有困难时,应不低于原建造时的标准。与强制性工程建设规范配套的推荐性工程建设标准是经过实践检验的、保障达到强制性规范要求的成熟技术措施,一般情况下也应当执行。在满足强制性工程建设规范规定的项目功能、性能要求和关键技术措施的前提下,可合理选用相关团体标准、企业标准,使项目功能、性能更加优化或达到更高水平。推荐性工程建设标准、团体标准、企业标准要与强制性工程建设规范协调配套,各项技术要求不得低于强制性工程建设规范的相关技术水平。
强制性工程建设规范实施后,现行相关工程建设国家标准、行业标准中的强制性条文同时废止。现行工程建设地方标准中的强制性条文应及时修订,且不得低于强制性工程建设规范的规定。现行工程建设标准(包括强制性标准和推荐性标准)中有关规定与强制性工程建设规范的规定不一致的,以强制性工程建设规范的规定为准。
1 总则
1.0.1 为贯彻执行国家有关建筑和市政工程防震减灾的法律法规,落实预防为主的方针,使建筑工程经抗震防设防后达到减轻地震破坏,避免人员伤亡,减少经济损失的目的,制定本规范。 1.0.2 抗震设防烈度6度及以上地区的各类新建,扩建,改建建筑于市政工程必须进行抗震设防,工程项目的勘察,设计,施工,使用维护等必须执行本规范。 1.0.3 工程建设所采用的技术方法和措施是否符合本规范要求,由相关责任主体判定。其中,创新性的技术和措施,应进行论证并符合本规范中有关性能的要求。
2 基本规定
2.1性能要求
2.1.1抗震设防的各类建筑与市政工程,其抗震设防目标应符合下列规定: 1当遭遇低于本地区设防烈度的多遇地震影响时,各类工程的主体结构和市政管网系统不受损坏或不需修理可继续使用。 2当遭遇相当于本地区设防烈度的设防地震影响时,各类工程中的建筑物、构筑物、桥梁结构、地下工程结构等可能发生损伤,但经一般性修理可继续使用;市政管网的损坏应控制在局部范围内,不应造成次生灾害。 3当遭遇高于本地区设防烈度的罕遇地震影响时,各类工程中的建筑物、构筑物、桥梁结构、地下工程结构等不致倒塌或发生危及生命的严重破坏;市政管网的损坏不致引发严重次生灾害,经抢修可快速恢复使用。 2.1.2抗宸设防的建筑与市政工程,其多遇地震动、设防地宸动和罕遇地震动的超越概率水准不应低于表2.1.2的规定。

2.2地震影响
2.2.1各类建筑与市政工程的抗簇设防烈度不应低于本地区的抗震设防烈度。 2.2.2各地区遭受的地震影响,应采用相应于抗簇设防烈度的设计基本地震加速度和特征周期表征,并应符合下列规定: 1各地区抗震设防烈度与设计基本地震加速度取值的对应关系应符合表2.2.2-1的规定。

2特征周期应根据丁程所在地的设计地震分组和场地类别按本规范第4.2.2条的规定确定。设计地震分组应根据现行国家标准《中国地震动参数区划图》GB1830611类场地条件下的基本地震动加速度反应谱特征周期值按表2.2.2-2的规定确定。T程场地类别应按本规范第3.1.3条的规定确定。

2.3抗震设防分类和设防标准
2.3.1抗震设防的各类建筑与市政丁程,均应根据其遭受地震破坏后可能造成的人员伤亡、经济损失、社会影响程度及其在抗震救灾中的作用等因素划分为下列四个抗震设防类别: 1特殊设防类应为使用上有特殊要求的设施,涉及国家公共安全的重大建筑与市政T程和地震时可能发生严重次生灾害等特别重大灾害后果,需要进行特殊设防的建筑与市政T程,简称甲类; 2重点设防类应为地震时使用功能不能中断或需尽快恢复的生命线相关建筑与市政T程,以及地震时可能导致大拯人员伤 3亡等重大灾害后果,需要提高设防标准的建筑与市政工程,简称乙类; 3标准设防类应为除本条第1款、第2款、第4款以外按标准要求进行设防的建筑与市政工程,简称丙类; 4适度设防类应为使用上人员稀少且震损不致产生次生灾害,允许在一定条件下适度降低设防要求的建筑与市政工程。简称丁类。 2.3.2各抗震设防类别建筑与市政工程,其抗震设防标准应符合下列规定: 1标准设防类,应按本地区抗震设防烈度确定其抗震措施和地震作用,达到在遭遇高于当地抗震设防烈度的预估罕遇地震影响时不致倒塌或发生危及生命安全的严重破坏的抗震设防目标。 2重点设防类,应按本地区抗震设防烈度提高一度的要求加强其抗震措施;但抗震设防烈度为9度时应按比9度更高的要求采取抗震措施;地基基础的抗震措施,应符合有关规定。同时,应按本地区抗震设防烈度确定其地震作用。 3特殊设防类,应按本地区抗震设防烈度提高一度的要求加强其抗震措施;但抗震设防烈度为9度时应按比9度更高的要求采取抗震措施。同时,应按批准的地震安全性评价的结果且高于本地区抗震设防烈度的要求确定其地震作用。 4适度设防类,允许比本地区抗震设防烈度的要求适当降低其抗震措施,但抗震设防烈度为6度时不应降低。一般情况下,仍应按本地区抗震设防烈度确定其地震作用。 5当工程场地为1类时,对特殊设防类和重点设防类工程,允许按本地区设防烈度的要求采取抗震构造措施;对标准设防类工程,抗震构造措施允许按本地区设防烈度降低一度、但不得低于6度的要求采用。 6对于城市桥梁,其多遇地震作用尚应根据抗震设防类别的不同乘以相应的重要性系数进行调整。特殊设防类、重点设防4类、标准设防类以及适度设防类的城市桥梁,其重要性系数分别不应低于2.0、1.7、1.3和1.0。
2.4工程抗震体系
2.4.1建筑与市政工程的抗震体系应根据工程抗震设防类别、抗震设防烈度、工程空间尺度、场地条件、地基条件、结构材料和施工等因素,经技术、经济和使用条件综合比较确定,并应符合下列规定: 1应具有清晰、合理的地震作用传递途径。 2应具备必要的刚度、强度和耗能能力。 3应具有避免因部分结构或构件破坏而导致整个结构丧失抗裳能力或对重力荷载的承载能力。 4结构构件应具有足够的延性,避免脆性破坏。 5桥梁结构尚应有可靠的位移约束措施,防止地震时发生落梁破坏。 2.4.2建筑工程的抗震体系应符合下列规定: 1结构体系应具有足够的牢固性和抗震冗余度。 2楼、屋面应具有足够的面内刚度和整体性。采用装配整体式楼、屋面时,应采取措施保证楼、屋面的整体性及其与竖向抗侧力构件的连接。 3基础应具有良好的整体性和抗转动能力,避免地震时基础转动加重建筑震害。 4构件连接的设计与构造应能保证节点或铀固件的破坏不先于构件或连接件的破坏。 2.4.3城镇给水排水和燃气热力工程的抗震体系应符合下列规定: 1同一结构单元应具有良好的整体性。 2埋地管道应采用延性良好的管材或沿线设置柔性连接措施。 3装配式结构的连接构造,应保证结构的整体性及抗震性能要求。管道与构筑物或固定设备连接时,应采用柔性连接构造。 2.4.4相邻建(构)筑物之间或同一建筑物不同结构单体之间的伸缩缝、沉降缝、防震缝等结构缝应采取有效措施,避免地震下碰撞或挤压产生破坏。 2.4.5抗震结构体系对结构材料(包含专用的结构设备)、施工工艺的特别要求,应在设计文件上注明。
3 场地与地基基础抗震
3.1场地抗震勘察
3.1.1建筑与市政工程的场地抗宸勘察应符合下列规定: 1根据工程场址所处地段的地质环境等情况,应对地段抗震性能作出有利、一般、不利或危险的评价。 2应对工程场地的类别进行评价与划分。 3对工程场地的地震稳定性能,如液化、震陷、横向扩展、崩塌和滑坡等,应进行评价,并应给出相应的工程防治措施建议方案。 4对条状突出的山嘴、高耸孤立的山丘、非岩石和强风化岩石的陡坡、河岸和边坡边缘等不利地段,尚应提供相对高差、坡角、场址距突出地形边缘的距离等参数的勘测结果。 5对存在隐伏断裂的不利地段,应查明工程场地盖层厚度以及距主断裂带的距离。 6对需要采用场址人工地震波进行时程分析法补充计算的工程,尚应根据设计要求提供土层剖面、场地骰盖层厚度以及其他有关的动力参数。 3.1.2建筑与市政工程进行场地勘察时,应根据工程需要和地震活动情况、工程地质和地震地质等有关资料按表3.1.2对地段进行综合评价。


3.1.3工程场地应根据岩石的剪切波速或土层等效剪切波速和场地覆盖层厚度按表3.1.3进行分类。

3.2地基与基础抗震
3.2.1天然地基的抗震验算,应采用地震作用效应的标准组合和地基抗震承载力进行。地基抗震承载力应取地基承载力特征值与地基抗震承载力调整系数的乘积。地基抗震承载力调整系数应根据地基土的性状取值,但不得超过1.5。 3.2.2对抗震设防烈度不低于7度的建筑与市政工程,当地面下20m范闱内存在饱和砂土和饱和粉土时,应进行液化判别;存在液化土层的地基,应根据工程的抗震设防类别、地基的液化等级,结合具体情况采取相应的抗液化措施。 3.2.3液化土和震陷软土中桩的配筋范围,应取桩顶至液化土层或震陷软土层底面埋深以下不小于1.Om的范围,且其纵向钢筋应与桩顶截面相同,推筋应进行加强。
4 地震作用和结构抗震验算
4.1一般规定
4.1.1各类建筑与市政工程地震作用计算时,设计地震动参数应根据设防烈度按本规范第2.2节的相关规定确定,并按下列规定进行调整: 1当工程结构处于发震断裂两侧10km以内时,应计入近场效应对设计地震动参数的影响。 2当工程结构处于条状突出的山嘴、高耸孤立的山丘、非岩石和强风化岩石的陡坡、河岸与边坡边缘等不利地段时,应考虑不利地段对水平设计地震参数的放大作用。放大系数应根据不利地段的具体情况确定,其数值不得小于1.1,不大于1.6。 4.1.2各类建筑与市政工程的地震作用,应采用符合结构实际工作状况的分析模型进行计算,并应符合下列规定: 1一般情况下,应至少沿结构两个主轴方向分别计算水平地震作用;当结构中存在与主轴交角大于15°的斜交抗侧力构件时,尚应计算斜交构件方向的水平地震作用。 2计算各抗侧力构件的水平地震作用效应时,应计入扭转效应的影响。 3抗震设防烈度不低于8度的大跨度、长悬臂结构和抗袁设防烈度9度的高层建筑物、盛水构筑物、贮气罐、储气柜等,应计算竖向地震作用。 4对平面投影尺度很大的空间结构和长线型结构,地震作用计算时应考虑地震地面运动的空间和时间变化。 5对地下建筑和埋地管道,应考虑地震地面运动的位移向址影响进行地震作用效应计算。 4.1.3计算地震作用时,建筑与市政工程结构的重力荷载代表值应取结构和构配件自重标准值和各可变荷载组合值之和。各可变荷载的组合值系数,应按表4.1.3采用。

4.1.4各类建筑与市政工程结构的抗震设计应符合下列规定: 1各类建筑与市政工程结构均应进行构件截面抗震承载力验算。 2应进行抗震变形、变位或稳定验算。 3应采取抗震措施。
4.2地震作用
4.2.1建筑与市政工程的水平地震作用确定应符合下列规定: 1采用底部剪力法或振型分解反应谱法计算建筑结构、桥梁结构、地上管线、地上构筑物等建筑与市政工程的水平地震作用时,水平地震影响系数的取值应符合本规范第4.2.2条的规定。 2采用时程分析法计算建筑结构、桥梁结构、地上管线、地上构筑物等市政工程的水平地震作用时,输入激励的平均地震影响系数曲线应与振型分解反应谱法采用地震影响系数曲线在统计意义上相符。 3地下工程结构的水平地宸作用应根据地下工程的尺度、 11结构构件的刚度以及地震地面运动的差异变形采用简化方法或时程分析方法确定。 4.2.2各类建筑与市政工程的水平地震影响系数取值,应符合下列规定: 1水平地震影响系数应根据烈度、场地类别、设计地震分组和结构自振周期以及阻尼比确定。 2水平地震影响系数最大值不应小于表4.2.2-1的规定。

3特征周期应根据场地类别和设计地震分组按表4.2.2-2采用。当有可靠的剪切波速和覆盖层厚度且其值处于本规范表3.1.3所列场地类别的分界线±15%范围内时,应按插值方法确定其特征周期。

4计算罕遇地震作用时,特征周期应按本条第三款规定的基础上增加0.05s。
4.2.3多遇地震下,各类建筑与市政工程结构的水平地震剪力标准值应符合下列规定:
1建筑结构抗震验算时,各楼层水平地震剪力标准值应符合下式规定:

2市政工程结构抗震验算时,其水平地震剪力标准值应符合下式规定:

3多遇地震下,建筑与市政工程结构的最小地震剪力系数取值应符合下列规定: 1)对扭转不规则或基本周期小于3.5s的结构,最小地震剪力系数不应小于表4.2.3的基准值; 2)对基本周期大于5.0s的结构,最小地宸剪力系数不应小于表4.2.3的基准值的0.75倍; 3)对基本周期介于3.5s和5s之间的结构,最小地震剪力系数不应小于表4.2.3的基准值的(9.5-T1)/6倍(T1为结构计算方向的基本周期)。

4.3抗震验算
4.3.1结构构件的截面抗震承载力,应符合下式规定:


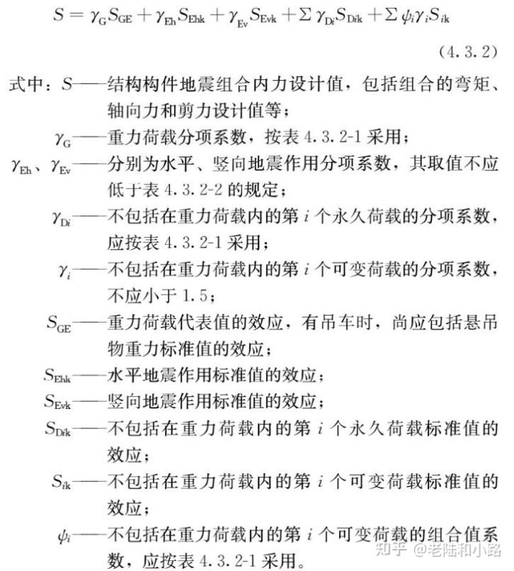
4.3.2结构构件抗震验算的组合内力设计值应采用地震作用效应和其他作用效应的基本组合值,并应符合下式规定:




4.3.3各类结构地震作用下的变形验算应符合下列规定: 1钢筋混疑土结构、钢结构、钢-混凝土组合结构等房屋建筑,应进行多遇地宸下的弹性变形验算,并不应大于容许变形值。 2桥梁结构,应验箕罕遇地震作用下顺桥向和横桥向桥墩墩顶的位移或桥墩塑性较区域塑性转动能力,墩顶的位移不应大于桥墩容许位移,塑性较区域的塑性转角不应大于最大容许转角
5 建筑工程抗震措施
5.1一般规定
5.1.1建筑设计应根据抗震概念设计的要求明确建筑形体的规则性。不规则的建筑应按规定采取加强措施;特别不规则的建筑应进行专门研究和论证,采取特别的加强措施;不应采用严重不规则的建筑方案。 5.1.2对于混凝土结构、钢结构、钢-混凝土组合结构、木结构的房屋,应根据设防类别、设防烈度、房屋高度、场地地基条件、使用要求和建筑形体等因素综合分析选用合适的结构体系。混凝土结构房屋以及钢-混凝土组合结构房屋中,框支梁、框支柱及抗震等级不低于二级的框架梁、柱、节点核芯区的混凝土强度等级不应低于C30。 5.1.3对于框架结构房屋,应考虑填充墙、围护墙和楼梯构件的刚度影响,避免不合理设置而导致主体结构的破坏。 5.1.4建造于山地和复杂地形的建筑布置应符合下列规定: 1应根据地质、地形条件和使用要求,因地制宜设置符合抗震设防要求的边坡工程。 2建筑基础与土质、强风化岩质边坡的边缘应留有足够的距离 5.1.5隔震和消能减震房屋,其隔震装置和消能部件应符合下列规定: 1隔震装置和消能器的性能参数应经试验确定。 2隔震装置和消能部件的设置部位,应采取便于检查和替换的措施。 3设计文件上应注明对隔震装置和消能器的性能要求,安装前应按规定进行抽样检测,确保性能符合要求。 5.1.6建筑结构隔震层设计应符合下列规定: 1隔震设计应根据预期的竖向承载力、水平向减震和位移控制要求,选择适当的隔震装置、抗风装置以及必要的消能装置、限位装置组成结构的隔震层。 2隔震装置应进行竖向承载力的验算,隔震支座应进行罕遇地震下水平位移的验算。 3隔震建筑应具有足够的抗倾覆能力,高层建筑尚应进行罕遇地震下整体倾覆承载力验算。 5.1.7隔震层以上结构应符合下列规定: 1隔震层以上结构的总水平地震作用,不得低于6度设防非隔震结构的总水平地震作用;各楼层的水平地震剪力尚应符合本规范第4.2.3条的规定。 2隔震层以上结构的抗震措施,应根据隔震后上部结构地震作用的降低幅度确定。 5.1.8隔震层以下结构应能保证隔震层在罕遇地震下安全工作,并应符合下列规定: 1直接支承隔震装置的支墩、支柱及相连构件,应采用隔震结构罕遇地震下的作用效应组合进行承载力验算。 2隔宸层以下、地面以上的结构,在罕遇地震下的层间位移角不应大于表5.1.8的限值要求。 5.1.9隔震支座与上、下部结构之间的连接,应能传递罕遇地震下隔震支座的最大反力。 5.1.10隔震建筑地基基础的抗震验算和地基处理仍应按本地区抗震设防烈度进行,甲、乙类建筑的抗液化措施应按提高一个液化等级确定,直至全部消除液化沉陷。 5.1.11建筑消能减震设计尚应符合下列规定: 1消能减震结构的总水平地震作用,不得低于6度设防的非消能结构的总水平地震作用;各楼层的水平地震剪力尚应符合本规范第4.2.3条的规定。 2主体结构构件的截面抗震验算,应符合本规范第4.3.1条的规定。其中,与消能部件相连的梁、柱等结构构件尚应采用罕遇地震下的标准效应组合进行极限承载力验算。 3消能减虔结构应进行多遇地震和罕遇地震下的层间变形验算。 4消能减震结构,其抗震措施应根据减震后地震作用的降低幅度确定。 5.1.12建筑的非结构构件及附属机电设备,其自身及与结构主体的连接,应进行抗震设防。 5.1.13建筑主体结构中,幕墙、围护墙、隔墙、女儿墙、雨篷、商标、广告牌、顶篷支架、大型储物架等建筑非结构构件的安装部位,应采取加强措施,以承受由非结构构件传递的地震作用。 5.1.14围护墙、隔墙、女儿墙等非承重墙体的设计与构造应符合下列规定: 1采用砌体墙时,应设置拉结筋、水平系梁、圈梁、构造柱等与主体结构可靠拉结。 2墙体及其与主体结构的连接应具有足够变形能力,以适应主体结构不同方向的层间变形需求。 3人流出入口和通道处的砌体女儿墙应与主体结构铀固,防震缝处女儿墙的自由端应予以加强。 5.1.15建筑装饰构件的设计与构造应符合下列规定: 1各类顶棚的构件及与楼板的连接件,应能承受顶棚、悬挂重物和有关机电设施的自重和地震附加作用;其铀固的承载力应大于连接件的承载力。 2悬挑构件或一端由柱支承的构件,应与主体结构可靠连接。 3玻璃幕墙、预制墙板、附属于楼屋面的悬臂构件和大型储物架的抗震构造应符合抗震设防类别和烈度的要求。 5.1.16建筑附属机电设备不应设置在可能致使其功能障碍等二次灾害的部位;设防地震下需要连续工作的附属设备,应设置在建筑结构地震反应较小的部位。 5.1.17管道、电缆、通风管和设备的洞口设置,应减少对主要承重结构构件的削弱;洞口边缘应有补强措施。管道和设备与建筑结构的连接,应具有足够的变形能力,以满足相对位移的俙要。 5.1.18建筑附属机电设备的基座或支架,以及相关连接件和铀固件应具有足够的刚度和强度,应能将设备承受的地震作用全部传递到建筑结构上。建筑结构中,用以固定建筑附属机电设备预埋件、铀固件的部位,应采取加强措施,以承受附属机电设备传给主体结构的地震作用。
5.2混凝土结构房屋
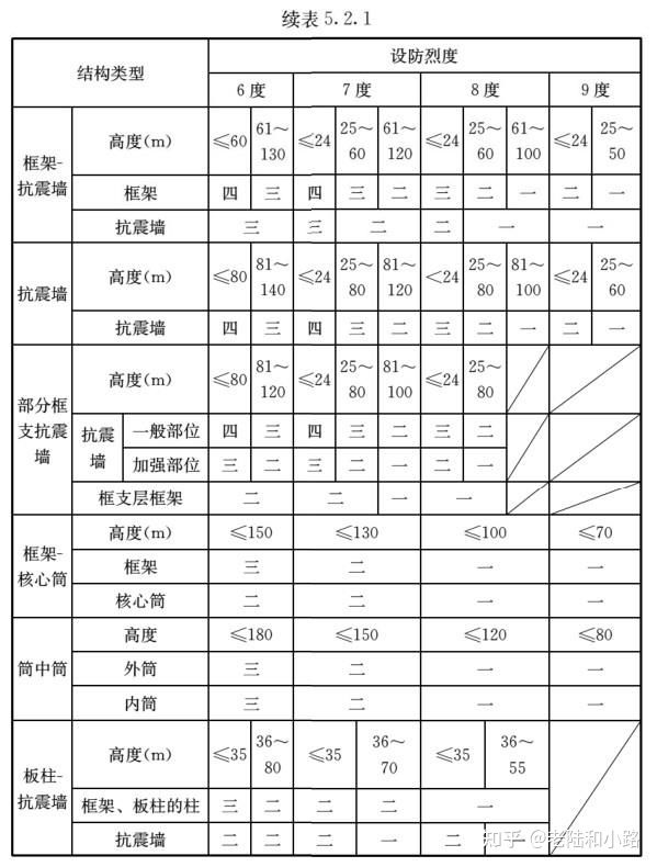
5.2.1钢筋混凝土结构房屋应根据设防类别、设防烈度、结构类型和房屋高度采用不同的抗震等级,并应符合相应的内力调整和抗震构造要求。抗震等级应符合下列规定: 1丙类建筑的抗震等级应按表5.2.1确定。


2甲、乙类建筑的抗震措施应符合本规范第2.4.2条的规定;当房屋高度超过本规范表5.2.1相应规定的上限时,应采取更有效的抗震措施。 3当房屋高度接近或等于表5.2.1的高度分界时,应结合房屋不规则程度及场地、地基条件确定合适的抗震等级。 5.2.2框架梁和框架柱的潜在塑性较区应采取雒筋加密措施;抗震墙结构、部分框支抗震墙结构、框架-抗震墙结构等结构的墙肢、连梁、框架梁、框架柱以及框支框架等构件的潜在塑性较区和局部应力集中部位应采取延性加强措施。 5.2.3框架-核心筒结构、简中筒结构等筒体结构,外框架应有足够刚度,确保结构具有明显的双重抗侧力体系特征。 5.2.4板柱-抗震墙结构抗霞应符合下列规定: 1板柱-抗震墙结构的抗震墙应具备承担结构全部地震作用的能力;其余抗侧力构件的抗剪承载能力设计值不应低于本层地震剪力设计值的20%。 2板柱节点处,沿两个主轴方向在柱截面范圉内应设置足够的板底连续钢筋,包含可能的预应力筋,防止节点失效后楼板跌落导致的连续性倒塌。 5.2.5对钢筋混疑土结构,当施工中需要以不同规格或型号的钢筋替代原设计中的纵向受力钢筋时,应按照钢筋受拉承载力设计值相等的原则换算,并应符合本规范规定的抗震构造要求。
5.3钢结构房屋
5.3.1钢结构房屋应根据设防类别、设防烈度和房屋高度采用不同的抗震等级,并应符合相应的内力调整和抗震构造要求。抗震等级确定应符合下列规定: 1丙类建筑的抗震等级应按表5.3.1确定。

2甲、乙类建筑的抗震措施应符合本规范第2.4.2条的规定。 3当房屋高度接近或等于表5.2.1的高度分界时,应结合房屋不规则程度及场地、地基条件确定合适的抗震等级。 5.3.2框架结构以及框架-中心支撑结构和框架价扣心支撑结构中的无支撑框架,框架梁潜在塑性较区的上下翼缘应设置侧向支承或采取其他有效措施,防止平面外失稳破坏。当房屋高度不高于100m且无支撑框架部分的计算剪力不大于结构底部总地震剪力的25%时,其抗震构造措施允许降低一级,但不得低于四级。框架偏心支撑结构的消能梁段的钢材屈服强度不应大于355MPa。
5.4钢-混凝土组合结构房屋
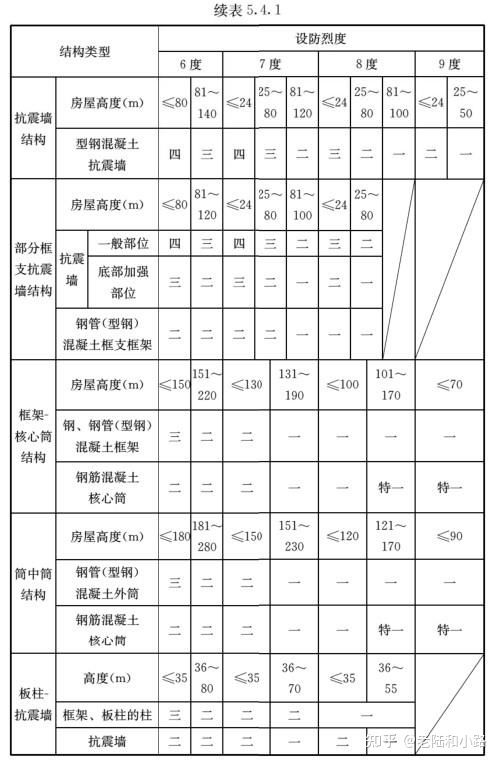
5.4.1钢-混凝土组合结构房屋应根据设防类别、设防烈度、结构类型和房屋高度按下列规定采用不同的抗震等级,并应符合相应的内力调整和抗震构造要求。 1丙类建筑的抗震等级应按表5.4.1确定。


2甲、乙类建筑的抗震措施应符合本规范第2.4.2条的规定;当房屋高度超过本规范表5.4.1相应规定的上限时,应采取更有效的抗震措施。 3当房屋高度接近或等于表5.4.1的高度分界时,应结合房屋不规则程度及场地、地基条件确定抗震等级。 5.4.2钢-混凝土组合框架结构、钢-混凝土组合抗震墙结构、部分框支抗震墙结构、框架-抗震墙结构抗震构造应符合下列规定: 1各类型结构的框架梁和框架柱的潜在塑性较区应采取雏筋加密等延性加强措施。 2钢-混凝土组合抗震墙结构、部分框支抗震墙结构、框架抗震墙结构的钢筋混凝土抗霖墙设计应符合本规范第5.2节的有关规定。 3型钢混凝土抗震墙的墙肢和连梁以及框支框架等构件的潜在塑性饺区应采取雏筋加密等延性加强措施。 5.4.3型钢混凝土框架-核心筒结构、筒中筒结构等简体结构,外框架、外框筒应有足够刚度,确保结构具有明显的双重抗侧力体系特征。
5.5砌体结构房屋
5.5砌体结构房屋
5.5.1多层砌体房屋的层数和高度应符合下列规定: 1一般情况下,房屋的层数和总高度不应超过表5.5.1的规定。 2甲、乙类建筑不应采用底部框架-抗震墙砌体结构。乙类的多层砌体房屋应按表5.5.1的规定层数减少1层、总高度应降低3m。 3横墙较少的多层砌体房屋,总高度应按表5.5.1的规定降低3m,层数相应减少1层;各层横墙很少的多层砌体房屋,还应再减少1层。

4采用蒸压灰砂砖和蒸压粉煤灰砖的砌体房屋,当砌体的抗剪强度达到普通黏土砖砌体的70%时,房屋的层数应比普通砖房减少1层、总高度应降低3m;当砌体的抗剪强度达到普通黏土砖砌体的取值时,房屋层数和总高度的要求同普通砖房屋。 5.5.2砌体结构房屋抗震横墙的间距应符合下列规定: 1一般情况下,抗震横墙间距不应超过表5.5.2的规定。 2多层砌体房屋顶层的抗震横墙间距,除木屋盖外,允许比表5.5.2中的数值适当放宽,但应采取相应加强措施。 3多孔砖抗震横墙厚度为190mm时,最大横墙间距应比表5.5.2中数值减少3m。

5.5.3底部框架-抗震墙砌体房屋的结构体系,应符合下列规定: 1上部的砌体墙体与底部的框架梁或抗震墙,除楼梯间附近的个别墙段外均应对齐。 2房屋的底部,应沿纵横两方向设置一定数撮的抗震墙,并应均匀对称布置。6度且总层数不超过4层的底层框架-抗震墙砌体房屋,应允许采用嵌砌于框架之间的约束普通砖砌体或小砌块砌体的砌体抗震墙,但应计入砌体墙对框架的附加轴力和附加剪力并进行底层的抗震验算,且同一方向不应同时采用钢筋混凝土抗棍墙和约束砌体抗娱墙;其余情况,8度时应采用钢筋混凝土抗震墙,6度、7度时应采用钢筋混凝土抗震墙或配筋小砌块砌体抗震墙。
3底层框架-抗震墙砌体房屋的纵横两个方向,第二层计入构造柱影响的侧向刚度与底层侧向刚度的比值,6度、7度时不应大于2.5,8度时不应大于2.o,且均不应小于1.0。
4底部2层框架-抗震墙砌体房屋纵横两个方向,底层与底部第二层侧向刚度应接近,第三层计入构造柱影响的侧向刚度与底部第二层侧向刚度的比值,6度、7度时不应大于2.0,8度时不应大于1.5'且均不应小于1.0。 5.5.4配筋混凝土小型空心砌块抗震墙房屋的高度应符合下列规定: 1一般情况下,不应超过表5.5.4的规定。

2配筋混凝土小型空心砌块砌体房屋某层或几层开间大于6.0m以上的房间建筑面积占相应层建筑面积40%以上时,表5.5.4中高度规定相应减少6m。 5.5.5配筋小砌块砌体抗震墙结构房屋抗震设计时,抗震墙的抗震等级应根据设防烈度和房屋高度按表5.5.5采用。当房屋高度接近或等于表5.5.5高度分界时,应结合房屋不规则程度及场地、地基条件确定抗震等级。

5.5.6各类砌体沿阶梯形截面破坏的抗衷抗剪强度设计值应合理取值。 5.5.7底部框架-抗震墙砌体房屋的地震作用效应,应按下列规定调整: 1对底层框架-抗震墙砌体房屋,底层的纵向和横向地震剪力设计值均应乘以增大系数;其值应允许在1.2~1.5范围内选用,第二层与底层侧向刚度比大者应取大值。 2对底部2层框架-抗震墙砌体房屋,底层和第二层的纵向和横向地震剪力设计值亦均应乘以增大系数;其值应允许在1.2~1.5范围内选用,第三层与第二层侧向刚度比大者应取大值。 3底层或底部2层的纵向和横向地震剪力设计值应全部由该方向的抗震墙承担,并按各墙体的侧向刚度比例分配。 5.5.8砌体房屋应设置现浇钢筋混凝土圈梁、构造柱或芯柱。 5.5.9多层砌体房屋的楼、屋面应符合下列规定: 1楼板在墙上或梁上应有足够的支承长度,罕遇地震下楼板不应跌落或拉脱。 2装配式钢筋混凝土楼板或屋面板,应采取有效的拉结措施,保证楼、屋面的整体性。 3楼、屋面的钢筋混凝土梁或屋架应与墙、柱(包括构造柱)或罔梁可靠连接;不得采用独立砖柱。跨度不小于6m的大梁,其支承构件应采用组合砌体等加强措施,并应满足承载力要求。 5.5.10砌体结构楼梯间应符合下列规定: 1不应采用悬挑式踏步或踏步竖肋插入墙体的楼梯,8度、9度时不应采用装配式楼梯段。 2装配式楼梯段应与平台板的梁可靠连接。 3楼梯栏板不应采用无筋砖砌体。 4楼梯间及门厅内墙阳角处的大梁支承长度不应小于500mm,并应与圆梁连接。 5顶层及出屋面的楼梯间,构造柱应伸到顶部,并与顶部圉梁连接,墙体应设置通长拉结钢筋网片。 6顶层以下楼梯间墙体应在休息平台或楼层半高处设置钢筋混凝土带或配筋砖带,并与构造柱连接。 5.5.11砌体结构房屋尚应符合下列规定: 1砌体结构房屋中的构造柱、芯柱、圆梁及其他各类构件的混凝土强度等级不应低于C25。 2对于砌体抗震墙,其施工应先砌墙后浇构造柱、框架梁柱。
5.6木结构房屋
5.6.1木结构房屋的建筑结构布置应符合下列规定: 1房屋的平面布置应简单规则,不应有平面凹凸或拐角。 2纵横向围护墙体的布置应均匀对称,上下连续。 3楼层不应错层。 4木框架-支撑结构、木框架-抗震墙结构、正交胶合木抗震墙结构中的支撑、抗震墙等构件应沿结构两主轴方向均匀、对称布置。 5.6.2木结构房屋的地震作用计算应符合下列规定: 1 7度及以上的大跨度木结构、长悬臂木结构,应计入竖向地震作用。 2 计算多遇地震作用时,应考虑非承重墙体的刚度影响对结构自振周期予以折减。 5.6.3抗震设防的木结构房屋基本构造应符合下列规定: 1木柱与屋架(梁)间应采取加强连接的措施,穿斗木构架应在木柱上、下端设置穿朸。 2斜撑及屋面支撑与主体构件的连接应采用螺栓连接,掾与椋的搭接处应满钉。 3围护墙与木柱的拉结应牢固可靠。
5.7土石结构房屋
5.7.1土、石结构房屋的高度和层数应符合表5.7.1的规定。

5.7.2土、石结构房屋的建筑结构布置应符合下列规定: 1房屋的平面布置应简单规则,不应有平面凹凸或拐角。 2纵横向承重墙的布置应均匀对称,上下连续。 3楼层不应错层,不得采用板式单边悬挑楼梯。 5.7.3生土墙体土料应选用杂质少的黏性土。石材应质地坚实,无风化、剥落和裂纹。 5.7.4抗震设防的生土房屋基本构造应符合下列规定: 1生土房屋的屋盖应采用轻质材料,硬山搁棵的支承处应设置垫木,纵向椋条之间应采取加强连接的措施。 2内外墙体应同步、分层、交错穷筑或咬砌。 3外墙四角和内外墙交接处应设置混凝土或木构造柱,并采取加强整体性的拉结措施。 4应采取措施保证地基基础的稳定性和承载能力。 5.7.5抗震设防的石结构房屋基本构造应符合下列规定: 1多层石砌体房屋,应采用现浇或装配整体式钢筋混凝土楼、屋盖。 2多层石砌体房屋的抗震横墙间距,6度、7度不应超过10m,8度不应超过7m。 3多层石砌体房屋应在外墙四角、楼梯间四角和每开间内外墙交接处设置钢筋混凝土构造柱,各楼层处应设置阁梁;阁梁与构造柱应牢固拉结。 4不应采用石梁、石板作为承重构件。
5.8混合承重结构建筑
5.8.1钢支撑-混凝土框架结构的抗震设计应符合下列规定: 1楼、屋面应具有足够的面内刚度和整体性。 2钢支撑-混凝土框架结构中,含钢支撑的框架应在结构的两个主轴方向均匀、对称设置,避免不合理设置导致结构平面扭转不规则。 5.8.2钢支撑计混凝土框架结构房屋应根据设防类别、设防烈度和房屋高度采用不同的抗震等级,应符合相应的内力调整和抗震构造要求,并应符合下列规定: 1一般情况下,丙类建筑的抗震等级应按表5.8.2确定。

2甲、乙类建筑的抗震措施应符合本规范第2.4.2条的规定。 3当房屋高度接近或等于表5.8.2的高度分界时,应结合房屋不规则程度及场地、地基条件确定抗震等级。 5.8.3钢支撑混凝土框架结构的抗震应符合下列规定: 1应考虑钢支撑破坏退出工作后的内力重分布影响。 2钢支撑应符合本规范第5.3节的相关构造要求;混凝土框架应符合本规范第5.2节的相关构造要求。 5.8.4大跨屋面建筑的结构选型和布置应符合下列规定: 1屋面及其支承结构的选型和布置应具有合理的刚度和承载力分布,不应出现局部削弱或突变,形成薄弱部位。应能保证地震作用分布合理,不应产生过大的内力或变形集中。 2屋面结构的形式应同时保证各向地震作用能有效传递到下部支承结构。 3单向传力体系的结构布置,应设置可靠的支撑,保证垂直于主结构方向的水平地震作用的有效传递。 5.8.5大跨屋面结构的地震作用计算,除应符合本规范第4章的有关规定外,尚应符合下列规定: 1计算模型应计入屋面结构与下部结构的协同作用。 2非单向传力体系的大跨屋面结构,应采用空间结构模型计算,并应考虑地震作用三向分扯的组合效应。 5.8.6屋面构件截面抗震验算除应符合本规范第4.3节的有关规定外,尚应符合下列规定: 1关键杆件和关键节点应具有足够的抗震承载力储备,其多遇地震组合内力设计值应根据设防烈度的高低进行放大调整,调整系数最小不得小于1.1。 2预张拉结构中的拉索,在多遇地震作用下,应保证拉索不发生松弛而退出工作。 5.8.7大跨屋面结构的抗震基本构造设计应符合下列规定: 1屋面结构中钢杆件的长细比,关键受压杆件不得大于150;关键受拉杆件不得大于200。 2支座应具有足够的强度和刚度,在荷载作用下不应先于杆件和其他节点破坏,也不应产生不可忽略的变形。 3支座构造形式应传力可靠、连接简单,与计算假定相符。 4对于水平可滑动的支座,应采取可靠措施保证屋面在罕遇地震下的滑移不超出支承面。
6 市政工程抗震措施
6.1城镇桥梁
6.1.1城市桥梁的抗震设计类别应根据抗震设防烈度和所屈的抗震设防类别按表6.1.1选用。

6.1.2按照本规范第6.1.1条的分类,城市桥梁抗震设计应符合下列规定: 1A类城市桥梁,应进行多遇和罕遇地袁作用下的抗震分析和抗震验算,并应满足相关抗震措施的要求。 2B类城市桥梁,应进行多遇地震作用下的抗震分析和抗震验算,并应满足相关抗震措施的要求。 3C类城市桥梁,允许不进行抗震分析和抗震验算,但应满足相关抗震措施的要求。 6.1.3城市桥梁应根据其地震响应的复杂程度分为规则和非规则两类,城市桥梁的抗震分析方法应根据其抗震设计类别、规则性以及地震作用水准按表6.1.3选用。


6.1.4城市桥梁结构能力保护构件的地震组合内力设计值确定应符合下列规定: 1当罕遇地震作用下结构未进入塑性工作范围时,墩柱的组合剪力设计值、基础和盖梁的组合内力设计值,应采用罕遇地震的计算结果按本规范第4.3.2条的规定确定。 2对抗震设计类别为A类,且弹塑性变形、耗能部位位于桥墩的城市桥梁,其盖梁、基础、支座和墩柱的剪力设计值应根据墩柱塑性佼区域横截面的极限抗弯承载力按能力保护设计方法确定。 6.1.5 7度及以上地区,城市桥梁墩柱潜在塑性较区的雏筋应加密配置,并应符合下列规定: 1加密区范围,应由最大组合弯矩所在截面处算起,长度不应小于弯曲方向墩柱截面边长,且加密区边缘截面的组合弯矩不应大于0.8倍最大组合弯矩;当墩柱高度与弯曲方向截面边长之比小于2.5时,柱加密区范围应取墩柱全高。 2加密区的最小体积配率psmin,7度、8度时应符合下式规定, 9度时尚应乘以不小于1.2的放大系数,且均不得小于0.4%:


3加密区的箍筋,直径不得小于10mm,间距不得大于100mm或6倍纵筋的直径或墩柱弯曲方向的截面边长的1/4。 4螺旋箍筋的接头必须采用对接焊,矩形箍筋应有135°弯钩,且伸入核心混凝土的长度不得小于6倍箍筋直径。
6.1.6城市桥梁墩柱的雒筋非加密区的体积配雏率不应少于加密区的50%。 6.1.7城市桥梁结构应采用有效的防坠落措施,且梁端至墩、台帽或盖梁边缘的搭接长度,6度不应小于(400+0.005L)mm,7度及以上,不应小于C?oo+o.0050mm,其中,L为梁的计算跨径(单位,mm)。 6.1.8城市桥梁抗震措施的使用不应导致主要构件地震反应发生重大改变,否则,抗震分析时应考虑抗震措施与主要构件的相互影响。
6.2城乡给水排水和燃气热力工程
6.2.1城乡给水排水和燃气热力工程应符合下列规定: 1地下或半地下砌体结构,砖砌体强度等级不应低于MU1O,块石砌体强度等级不应低于MU20;砌筑砂浆应采用水泥砂浆,强度等级不应低于M7.5。 2盛水构筑物和地下管道的混凝土强度等级不应低于C25;构造柱、芯柱、圉梁及其他各类构件的混凝土强度等级不应低于C25。 3用于燃气工程储气结构的钢材,应保证冷弯检验合格;燃气、热力工程中的结构用钢,不得采用Q235*级A**钢材。 4各类构筑物的非结构构件和附属设备,其自身及其与结构主体的连接,应进行抗震设计。 6.2.2盛水构筑物的防震缝宽度不得小于30mm。当缝两侧结构在多遇地震最大变形值超过10mm时,应适当加宽,同时应明确止水带相应的技术要求。彼此贴建,且各自独立工作的双墙水池,其防震缝宽度不应小于单侧挡水墙多遇地震最大位移的2倍,且不得小于50mm。 6.2.3城乡给水排水和燃气热力工程中单层现浇混凝土结构的抗震等级不得低于表6.2.3的规定。

6.2.4城乡给水排水和燃气热力工程中各类结构的抗震验算应符合下列规定: 1各类建筑物、构筑物的结构构件应按本规范第4章的相关规定进行截面抗震强度验算。 2承插式连接埋地管道或预制拼装结构应进行抗震变位验算,并应符合下式规定:


3 7度及7度以上的整体连接埋地管道应进行截面应变量验算,并应符合下列公式规定:

4对污泥消化池、挡墙式结构等,尚应进行罕遇地震下的抗倾覆、抗滑移等整体稳定性验算。 6.2.5燃气工程中的储气柜应符合下列规定: 1 7度及7度以上地区,储气柜的高径比不应超过表6.2.5规定。

2与储气柜相连的进出口燃气管,应设置弯管补偿器或采取其他柔性连接措施。 6.2.6城乡给水排水和燃气热力工程中,管道及其连接的材料尚应符合下列规定: 1输送水、气或热力的有压管道,其管材的材质应具有较好的延性。 2地下直埋热力管道与其外护层、外保温应具有良好的整体性。 3热力管道应采用钢制附件。 6.2.7采用砖砌体混合结构的矩形管道应符合下列规定: 1钢筋混凝土盖板与侧墙应有可靠连接。7度、8度皿、W类场地时,预制装配顶盖不应采用梁板结构(不含钢筋混凝土槽形板结构)。 2基础应采用整体底板。8度、N类场地或9度时,底板应为钢筋混凝土结构。 6.2.8城镇给水排水和燃气热力工程中,直埋承插式圆形管道和矩形管道,在下列部位应设置柔性连接接头或变形缝: 1穿越铁路及其他重要的交通干线两端; 2承插式管道的三通、四通、大于45°的弯头等附件与直线管段连接处,且附件支墩按柔性连接的受力条件进行设计。 6.2.9城镇给水排水和燃气热力工程中,管道穿过建(构)筑物的墙体或基础时,应符合下列规定: 1在穿管的墙体或基础上应设置套管,穿管与套管之间的间隙应用柔性防腐、防水材料密封。 2当穿越的管道与墙体或基础嵌固时,应在穿越的管道上就近设置柔性连接装置。 6.2.10城镇给水排水和燃气热力工程中,输水、输气等埋地管道穿越活动断裂带时,应采取下列措施: 1管道应敷设在套管内,管道与套管之间的间隙应用柔性防腐、防水材料密封;套管周围应填充干砂。 2管道及套筒应采用钢管。 3断裂带两侧的管道上,应在适当位置设置紧急关断阀门。 6.2.11燃气厂及储配站的出口处,均应设置紧急关断阀门。 6.2.12管网上的阀门均应设置阀门井。 6.2.13架空管道的滑动支架应设置侧向挡板,挡板应与管道支架协同设计,地震作用不应小于管道支座横向水平地震作用标准值的75%。
6.3地下工程结构
6.3.1地下工程的总体布置应力求简单、对称、规则、平顺。结构体系应根据使用要求、场地工程地质条件和施工方法等确定,并应具有良好的整体性,避免抗侧力结构的侧向刚度和承载力突变。出入口通道两侧的边坡和洞口仰坡,应依据地形、地质条件选用合理的口部结构类型,提高其抗霞稳定性。 6.3.2丙类钢筋混凝土地下结构的抗震等级,6度、7度时不应低于四级,8度、9度时不应低于三级。甲、乙类钢筋混凝土地下结构的抗震等级,6度、7度时不应低于三级,8度、9度时不应低于二级。 6.3.3除下列情况外,地下工程均应进行地震响应分析: 1 6度、7度设防时位于1、]]场地中的丙类、丁类地下工程。 2 8度(0.20g)设防时位于1、]]类场地、层数不超过2层、体型规则且跨度不超过18m的丙类和丁类地下工程。 6.3.4地下工程的地震响应分析模型,应能反映周围挡土结构和内部各构件的实际受力状况。对于周围地层分布均匀、规则且具有对称轴的长线型地下工程,允许采用平面应变分析模型;其他悄况,应采用空间结构分析模型。 6.3.5地下工程进行地震响应分析时,各设计参数应符合下列规定: 1对于采用平面应变分析模型的地下结构,允许仅计算横向水平地震作用。 2对采用空间结构分析模型的地下工程,应同时计算横向和纵向水平地震作用。 3采用土层结构时程分析法或等效水平地震加速度法时,土、岩石的动力特性参数应符合工程实际情况。 6.3.6地下工程的抗震验算,除应符合本规范第4章的要求外,尚应符合下列规定: 1应根据预期的设防目标,进行第一或第二水准地震作用下的构件截面承载力和结构弹性变形验算。 2应根据预期的设防目标,进行第三水准地震作用下的弹塑性变形验算。 3液化地基中的地下工程,尚应进行液化时的抗浮稳定性验算。 6.3.7地下工程的顶板、底板和楼板,应符合下列规定: 1当采用板柱-抗震墙结构时,尤柱帽的平板应在柱上板带中设构造暗梁。 2地下工程的顶板、底板及各层楼板的钢筋铀入长度应满足受力要求,并应不小于规定的铀固长度。 3楼板开孔时,孔洞宽度不应大于该层楼板典型宽度的30%;洞口周边应设置边梁或暗梁。 6.3.8地下工程周围土体和地基存在液化土层时,应采取下列措施: 1对液化土层采取消除或减轻液化影响的措施。 2进行地下结构液化抗浮验算,必要时采取增设抗拔桩、配置压重等相应的抗浮措施。 6.3.9地下工程穿越地震时岸坡可能滑动的古河道或可能发生明显不均匀沉陷的软土地带时,应采取更换软弱土或设置桩基础等防治措施。 6.3.10位于岩石中的地下工程,应采取下列抗震措施: 1口部通道和未经注浆加固处理的断层破碎带区段采用复合式支护结构时,内衬结构应采用钢筋混凝土衬砌,不得采用素混凝土衬砌。 2采用离壁式衬砌时,内衬结构应在拱墙相交处设置水平撑抵紧围岩。 3采用钻爆法施工时,初期支护和围岩地层间应密实回填。干砌块石回填时应注浆加强。
起草说明
一、基本情况
按照《住房和城乡建设部关于印发2019年工程建设规范和标准编制及相关工作计划的通知》(建标函[2019] 8号)要求,编制组在国家相关工程建设标准基础上,认真总结实践经验,参考了国外技术法规、国际标准和国外先进标准,并与国家法规政策相协调,经广泛调查研究和征求意见,编制了本规范。
本规范的主要内容是:规定了建筑与市政工程抗震的功能、性能要求,以及满足抗震功能和性能要求的通用技术措施,包括工程选址、岩土勘察、地基基础抗震、地震作用计算与抗震验算、各类建筑与市政工程抗震措施以及工程材料与施工的特殊要求等工程建设中的技术和管理要求。规范条文涵盖了建筑与市政抗御地震灾害各环节的技术规定,形成了完整的技术链条。规范是6度及以上地区各类新建、改建、扩建建筑与市政工程抗震设防的基本要求。
本规范中,规定建筑与市政工程抗震性能要求的条款是:第2.1节全部条款。
下列工程建设标准中强制性条文按本规范执行:
《建筑抗震设计规范》GB 50011-2010(2016年版)
《建筑工程抗震设防分类标准》GB 50223-2008
《防灾避难场所设计规范》GB 51143-2015
《室外给水排水和燃气热力工程抗震设计规范》GB 50032-2003
《建筑机电工程抗震设计规范》GB 50981-201
《城市桥梁抗震设计规范》CJJ 166-2011
《镇(乡)村建筑抗震技术规程》JGJ 161-2008
《非结构构件抗震设计规范》JGJ 339-2015
《建筑消能减震技术规程》JGJ 297-2013
《底部框架-抗震墙砌体房屋抗震技术规程》JGJ 248-2012
本规范由住房和城乡建设部负责管理和解释。
二、本规范编制单位、起草人员及审查人员
(略)
三、术 语
1 抗震设防烈度 seismic precautionary intensity: 按国家规定的权限批准作为一个地区抗震设防依据的地震烈度。一般情况,取50年内超越概率10%的地震烈度。
2 抗震设防标准 seismic precautionary criterion: 衡量抗震设防要求高低的尺度,由抗震设防烈度或设计地震动参数及建筑抗震设防类别确定。
3 地震动参数区划图 seismic ground motion parameter zonation map: 以地震动参数(以加速度表示地震作用强弱程度)为指标,将全国划分为不同抗震设防要求区域的图件。
4 地震作用 earthquake action: 由地震动引起的结构动态作用,包括水平地震作用和竖向地震作用。
5 设计地震动参数 design parameters of ground motion: 抗震设计用的地震加速度(速度、位移)时程曲线、加速度反应谱和峰值加速度。
6 设计基本地震加速度 design basic acceleration of ground motion: 50年设计基准期超越概率10%的地震加速度的设计取值。
7 设计特征周期 design characteristic period of ground motion: 抗震设计用的地震影响系数曲线中,反映地震震级、震中距和场地类别等因素的下降段起始点对应的周期值,简称特征周期。
8 场地 site: 工程群体所在地,具有相似的反应谱特征。其范围相当于厂区、居民小区和自然村或不小于1.0km2的平面面积。
9 建筑抗震概念设计 seismic concept design of buildings: 根据地震灾害和工程经验等所形成的基本设计原则和设计思想,进行建筑和结构总体布置并确定细部构造的过程。
10 抗震措施 seismic measures:除地震作用计算和抗力计算以外的抗震设计内容,包括抗震构造措施。
11 抗震构造措施 details of seismic design: 根据抗震概念设计原则,一般不需计算而对结构和非结构各部分必须采取的各种细部要求。
12 抗震设防分类 seismic fortification category for structures:根据建筑遭遇地震破坏后,可能造成人员伤亡、直接和间接经济损失、社会影响的程度及其在抗震救灾中的作用等因素,对各类建筑所做的设防类别划分。
13 能力保护设计方法 capacity protection design method: 为保证在预期地震作用下,桥梁结构中的能力保护构件在弹性范围工作,其抗弯能力应高于塑性饺区抗弯能力的设计方法。
14 能力保护构件 capacity protection member: 采用能力保护设计方法设计的构件。
建筑与市政工程抗震通用规范 GB55002-2021
条文说明
本条文说明不具备与标准正文同等的法律效力,仅供使用者作为理解和把握标准规定的参考。
1 总 则
1.0.1 本条明确本规范的编制目的和编制依据。我国地处环太平洋地震带和喜马拉雅一地中海地震带上,地震频发,且多属于典型的内陆地震,强度大、灾害重,是世界上地震导致人员伤亡最为严重的国家之一。在当前的科学技术条件下,地震本身是无法控制和避免的,临震地震预报尚缺乏足够的准确性,因此,采取工程技术措施,增强建筑与市政工程的抗震能力,减轻其地震损伤程度,是避免地震人员伤亡、减轻经济损失的根本途径。根据《中华人民共和国防震减灾法》、《中华人民共和国建筑法》等家法律以及《建设工程质量管理条例》、《建设工程安全生产管理条例》等行政法规,本规范的宗旨是加强建筑与市政工程的抗震设防对策,减轻地震破坏、避免人员伤亡、减少经济损失。根据《中华人民共和国防震减灾法》第三十五条规定:“新建、扩建、改建建设工程,应当达到抗震设防要求”,第三十六条规定:“有关建设工程的强制性标准,应当与抗震设防要求相衔接”。本规范作为建筑与市政工程抗震设防的强制性标准,是贯彻落实《中华人民共和国防震减灾法》第三十五条要求的具体体现。1.0.2 本条明确了本规范的适用范围。1 本规范中有抗震设防要求的对象是“各类新建、改建、扩建建筑与市政工程”。2 从工程阶段上,为“勘察、设计、施工、使用维护”等全过程。根据《建设工程质量管理条例》(国务院令第279号)第三条规定,建设工程的质量负责主体包括建设单位、勘察单位、设计单位、施工单位、工程监理单位等,责任事项分别包括建设和使用、勘察、设计、施工、监理,涵盖了工程建设的全过程。同时,该条例还在第十五条和第六十九条明确规定了房屋建筑装修等使用活动的约束要求和相应罚则。3 关于6度设防规定的保留。虽然根据国家标准《中国地震动参数区划图》GB 18306-2015的规定,全国的基本地震烈度均为6度及以上,但是,6度开始设防是唐山地震后建设部门关于建筑抗震设防的重要决策,也是各类抗震技术标准的前提条件,取消“抗震设防烈度6度及以上地区的”相关字样后会造成不必要的混乱,而且各类工程几度开始设防是没有依据的。实施与检查控制(1)实施当建筑与市政工程所在地区的抗震设防烈度不低于6度时,必须按照本规范以及相关抗震技术标准要求采取抗震措施。从事工程建设的各相关责任主体,如勘察单位、设计单位、施工图审查单位、施工单位、材料供应单位、监理与质检单位等必须依据抗震防灾的相关法律法规和抗震设防的相关技术标准的要求进行工程建设活动。建设行政主管部门和(或)相关的行业主管部门应依据抗震防灾的相关法律法规加强抗震设防区建筑工程抗震设防的管理与监督。(2)检查检查设计依据,查看结构设计总说明所列举的规范是否包括本规范等抗震相关规范、标准。1.0.3 工程建设强制性规范是以工程建设活动结果为导向的技术规定,突出了建设工程的规模、布局、功能、性能和关键技术措施,但是,规范中关键技术措施不能涵盖工程规划建设管理采用的全部技术方法和措施,仅仅是保障工程性能的“关键点”,很多关键技术措施具有“指令性”特点,即要求工程技术人员去“做什么”,规范要求的结果是要保障建设工程的性能,因此,能否达到规范中性能的要求,以及工程技术人员所采用的技术方法和措施是否按照规范的要求去执行,需要进行全面的判定,其中,重点是能否保证工程性能符合规范的规定。进行这种判定的主体应为工程建设的相关责任主体,这是我国现行法律法规的要求。《中华人民共和国建筑法》《建设工程质量管理条例》《民用建筑节能条例》以及相关的法律法规,突出强调了工程监管、建设、规划、勘察、设计、施工、监理、检测、造价、咨询等各方主体的法律责任,既规定了首要责任,也确定了主体责任。在工程建设过程中,执行强制性工程建设规范是各方主体落实责任的必要条件,是基本的、底线的条件,有义务对工程规划建设管理采用的技术方法和措施是否符合本规范规定进行判定。同时,为了支持创新,鼓励创新成果在建设工程中应用,当拟采用的新技术在工程建设强制性规范或推荐性标准中没有相关规定时,应当对拟采用的工程技术或措施进行论证,确保建设工程达到工程建设强制性规范规定的工程性能要求,确保建设工程质量和安全,并应满足国家对建设工程环境保护、卫生健康、经济社会管理、能源资源节约与合理利用等相关基本要求。
2基本规定
2.1 性能要求
2.1.1 本条规定了建筑与市政工程抗震设防的最低性能要求,属于工程抗震质量安全的控制性底线要求。按照什么样的标准进行抗震设防,要达到什么样的目标,是工程抗震设防的首要问题。国家现行标准规定,建筑工程采用的是三级设防思想,即遭遇低于本地区设防烈度的多遇地震影响时,主体结构不受损坏或不需修理可继续使用;遭遇相当于本地区设防烈度的设防地震影响时,可能发生损坏,但经一般性修理可继续使用;遭遇高于本地区设防烈度的罕遇地震影响时,不致倒塌或发生危及生命的严重破坏。室外给水排水和燃气热力工程采用的也是三级设防,在遭遇低于本地区抗震设防烈度的多遇地震影响时,不致损坏或不需修理仍可继续使用;遭遇本地区抗震设防烈度的地震影响时,构筑物不需修理或经一般修理后仍能继续使用,管网震害可控制在局部范围内,避免造成次生灾害;遭遇高于本地区抗震设防烈度预估的罕遇地震影响时,构筑物不致严重损坏危及生命或导致重大经济损失,管网震害不致引发严重次生灾害,并便于抢修和迅速恢复使用。城市桥梁采用的是两级设防思想,在表1明确了各类城市桥梁的抗震设防标准,同时,在表2明确了各类城市桥梁的E1和E2地震调整系数,E1水准地震动要稍大于建筑工程的多遇地震动,E2水准地震动相当于建筑工程的罕遇地震动。为便于管理和操作,本条将各类工程的抗震设防思想统一为三级设防。



对于设计使用年限不超过5年的临时性建筑与市政工程,在满足静力承载要求的前提下可不设防。2.1.2 本规范第2.1.1条规定了各类工程的三级设防思想,本条兼顾各类工程间的差别,规定了各类工程的三级地震动概率水准的最低取值要求。由于地下综合管廊设计使用年限为100年,因此,对城市地下综合管廊的三级地震动概率水准进行了专门规定。实施与检查控制(1)实施设计总说明中应明确设计使用(或工作)年限;在结构计算书中,应明确给出各级地震动参数的取值。(2)检查检查设计地震动参数取值,查看结构设计总说明和计算书的地震动参数取值是否准确。
2.2 地震影响
2.2.1 本条规定了各地区及各类工程设防烈度的确定原则。抗震设防烈度是确定工程抗震措施的主要依据,根据《中华人民共和国防震减灾法》等法律法规的规定,作为各地区抗震防灾主要依据的文件或图件系由国家有关主管部门依照规定的权限批准、发布的,各类建设工程的抗震设防不应低于本条要求。同时,补充了各类工程抗震设防烈度的确定原则。实施与检查控制(1)实施在设计总说明和结构计算书中,应明确抗震设防烈度。一般情况下,建筑与市政工程的抗震设防烈度应不低于本地区的设防烈度。本地区的设防烈度依据国家规定权限批准、发布的文件(图件)确定。本条为各类建筑与市政工程抗震设防烈度的最低标准,有条件的建设单位、业主可以采用比本条要求更高的设防要求。(2)检查检查设防烈度,查看设计总说明和计算书的设防烈度是否准确。2.2.2 本条明确设防烈度、设计基本加速度和设计地震分组等地震地面运动表征参数的确定原则。采用什么样的参数、以何种方式来表征预期的地震地面运动,是进行工程抗震设防和设计首先需要解决的基本技术问题。根据《中华人民共和国防震减灾法》等法律法规的规定,由国务院地震主管部门负责编制并发布《中国地震动参数区划图》。《中国地震动参数区划图》GB 18306-2015采用双参数,即基本地震动峰值加速度和基本地震动加速度反应谱特征周期,来表*地征**震地面运动,同时,为了适应工程抗震设防的需要,还给出了基本地震烈度与基本地震动峰值加速度的对应关系。实施与检查控制(1)实施在设计总说明中,应明确其抗震设防烈度;在结构计算书中,设计地震分组应准确(一般情况下,设计地震第一组允许省略)。(2)检查检查设防依据,查看设计总说明和计算书的设防烈度(含必要的设计基本地震加速度)和设计地震分组是否准确。
2.3 抗震设防分类和设防标准
2.3.1 本条明确建筑与市政工程抗震设防分类的基本原则和类别划分标准。按照遭受地震破坏后可能造成的人员伤亡、经济损失、社会影响程度及其在抗震救灾中的作用等因素将建筑与市政工程划分为不同的类别,采取不同的设防标准,是我国抗震防灾工作三大基本对策之一,即区别对待对策,是根据现有技术和经济条件的实际情况,为达到既要减轻地震灾害又要合理控制建设投资而作出的科学决策,也是世界各国抗震设计规范普遍采用的抗震对策。本条从工程破坏后果、城镇规模、建筑功能失效的影响等角度给出了建筑与市政工程分类的基本原则。实施与检查控制(1)实施1)划分抗震设防类别,是为了体现抗震防灾对策的区别对待原则。划分的依据,不仅仅是使用功能的重要性,而是多个因素的综合分析判别。2)各个抗震设防类别的名称,在工程设计文件中可采用甲类、乙类、丙类、丁类的简称。3)本条规定是最低要求,有条件的投资方可以采取更高的设防类别。(2)检查检查项目:设防分类是否合适。1)查看设计总说明中列举的规范是否包含本规范以及相关的技术标准。2)查看设计总说明和结构计算书中的抗震设防类别是否合适。2.3.2 本条明确各类工程的抗震设防标准。划分抗震设防类别,是为了体现抗震防灾对策的区别对待原则,其主要体现在抗震设防标准的差别上。所谓的抗震设防标准,指衡量工程结构所应具有的抗震防灾能力高低的尺度。结构的抗震防灾能力取决于结构所具有的承载力和变形能力两个不可分割的因素,因此,工程结构抗震设防标准具体体现为抗震设计所采用的抗震措施的高低和地震作用取值的大小。这个要求的高低,依据抗震设防类别的不同,在当地设防烈度的基础上分别予以调整。抗震措施,指的是除地震作用计算和抗力计算以外的所有抗震设计内容,即包括设计规范对各类结构抗震设计的一般规定、地震作用效应(内力)调整、构件的尺寸、最小构造配筋等细部构造要求等等设计内容。在当代地震科学发展阶段,地震区划图给出的烈度具有很大不确定性,抗震措施对于保证结构抗震防灾能力是十分重要的。因此,在现有的经济技术条件下,我国抗震设防标准的不同主要体现为抗震措施的差别,与某些发达国家侧重于只提高地震作用(10%~30%)而不提高抗震措施,在概念上有所不同:提高抗震措施,目的是增加结构延性,提高结构的变形能力,着眼于把有限的财力、物力用在增加结构关键部位或薄弱部位的抗震能力上,是经济而有效的方法;而提高地震作用,目的是增加结构强度,进而提高结构的抗震能力,结构的所有构件均需全面增加材料,投资会全面增加而效果不如前者,投资效益较差。各类工程设防标准比较如表3所示,需要注意的是,标准设防类的要求是最基本要求,是其他各类工程抗震设防标准提高或降低的基准。重点设防类和特殊设防类的抗震措施均是在标准设防类的基础上,再提高一度进行加强;适度设防类的抗震措施,允许根据实际情况,在标准设防类的基础上适当降低。除特殊设防类外,其他各类建筑的地震作用均应根据本地区的设防烈度确定;特殊设防类工程的地震作用应按地震安全性评价结果确定,但是安全评价结果要满足以下两个条件方可使用:①安全评价结果必须经过地震主管部门的审批,②安全评价结果不应低于本规范的地震作用要求。

对于城市桥梁,由于体系冗余较少,抗震设防类别的差别还体现为强度要求的不同,采用重要性系数对不同类别桥梁的设计地震作用进行调整。实施与检查控制(1)实施1)甲类地震作用计算取值标准的掌握。甲类工程,应按高于当地抗震设防烈度取值,其值应按批准的地震安全性评价的结果确定。这意味着,提高的幅度应经专门研究,并需要按规定的权限审批。限于当前的技术水平,当按地震安全性评价结果所提供的参数计算的地震作用小于按设防烈度和规范方法计算的结果时,仍需比按规范方法的计算结果有所提高。条件许可时,专门研究可包括基于建筑地震破坏损失和投资关系优化原则确定的方法。2)抗震措施和抗震构造措施要求高低的掌握。所谓的“抗震措施”,是指除了地震作用计算和构件抗力计算以外的抗震设计内容,包括建筑总体布置、结构选型、地基抗液化措施、考虑概念设计对地震作用效应(内力和变形等)的调整,以及各种抗震构造措施;而“抗震构造措施”,是指根据抗震概念设计的原则,一般不需计算而对结构和非结构各部分所采取的细部构造。因此,抗震措施的提高和降低,包括本规范各章中除地震作用计算和抗力计算的所有规定;而抗震构造措施只是抗震措施的一部分,其提高和降低的规定仅涉及抗震设防标准的部分调整问题。需要注意“抗震措施”和“抗震构造措施”二者的区别和联系。3)作为抗震设防标准的例外,有下列几种情况:① 9度设防的特殊设防类、重点设防类,其抗震措施高于9度,不是提高一度。② 根据震害经验,对Ⅰ类场地,除6度设防外均允许降低一度采取抗震措施中的抗震构造措施。③ 对于城市桥梁,由于体系冗余较少,抗震设防类别的差别还体现为强度要求的不同,采用重要性系数对不同类别桥梁的设计地震作用进行调整。④ 确定是否液化及液化等级,只与设防烈度有关,而与设防分类无关;但对同样的液化等级,抗液化措施与设防分类有关,其具体规定不按提高一度或降低一度的方法处理。⑤ 混凝土结构和钢结构房屋的最大适用高度:重点设防类与标准设防类相同,不按提高一度的规定采用。⑥ 多层砌体房屋的总高度和层数控制:重点设防类比标准设防类降低3m、层数减少一层,即7度设防时与提高一度的控制结果相同,而按6度、8度、9度设防时不按提高一度的规定执行。(2)检查检查设防标准,查看房屋高度、抗液化措施、地震作用取值、内力调整和构造措施等是否符合相关控制要求。
2.4 工程抗震体系
2.4.1 本条明确各类工程结构抗震体系确定的总体原则和基本要求。抗震体系是工程结构抗御地震作用的核心组成部分,对其选型和基本要求作出强制性规定,是实现预期抗震设防目标的基本保障。为提高桥梁结构抗震性能,在汲取历次地震震害教训的基础上,提出防落梁要求,防止地震作用下桥梁结构整体倒塌破坏,切断震区交通生命线。实施与检查控制(1)实施1)结构体系应受力明确、传力合理、具备必要的承载力和良好的延性,要防止局部的加强导致整个结构刚度和强度不协调;有意识地控制薄弱层,使之有足够的变形能力又不发生薄弱层(部位)转移,是提高结构整体抗震能力的有效手段。结构设计应尽可能在建筑方案的基础上采取措施避免薄弱部位的地震破坏导致整个结构的倒塌;一旦不改变建筑方案无法在现有经济技术条件下采取措施防止倒塌,则应根据规定对建筑方案进行调整。2)结构薄弱层和薄弱部位的判别、验算及加强措施,应针对具体情况正确处理,使其确实有效:① 结构在强烈地震下不存在强度安全储备,构件的实际承载力分析(而不是承载力设计值的分析)是判断薄弱层(部位)的基础。② 要使楼层(部位)的实际承载力和设计计算的弹性受力之比在总体上保持一个相对均匀的变化,一旦楼层(或部位)的这个比例有突变,会由于塑性内力重分布导致塑性变形的集中。③ 要防止在局部上加强而忽视整个结构各部位刚度、强度的协调。(2)检查检查结构体系,查看复杂的传递途径是否有准确的计算和相应的措施。2.4.2 本条明确建筑工程抗震体系的基本措施要求。抗震措施是建筑抗震能力的重要组成部分,本条针对房屋建筑的具体情况,给出的基本措施要求是历次地震灾害的经验或教训的总结,并经过实际强震检验证明属于行之有效的、基本的抗震概念或原则,也是保证工程抗震质量、实现预期设防目标的基本手段,需要在国家层面作出强制性要求。需要说明的是,本条中的构件整体性要求,主要是针对由块材组合而成的砌体墙体等结构构件。2.4.3 本条明确城镇给水排水和燃气热力工程抗震体系的基本措施要求。抗震措施是城镇给水排水和燃气热力工程抗震能力的重要组成部分,本条给出的基本措施要求是历次地震灾害的经验或教训的总结,并经过实际强震检验证明属于行之有效的、基本的抗震概念或原则,也是保证工程抗震质量、实现预期设防目标的基本手段,需要在国家层面作出强制性要求。2.4.4 本条明确相邻建筑(或结构)的地震碰撞控制要求。鉴于近期大地震中相邻建筑(或结构)碰撞破坏频繁,且实际工程中防震缝的使用、管理不当进一步加重碰撞风险,本规范提出要保证在设防地震作用下相邻建筑(或结构)不发生碰撞,并对防震缝的管理和使用提出明确要求是必要的。本条参考欧洲规范《建筑结构抗震设计 一般规定》EN1998-1:2004第4.4.2.7条有关防震缝的设置要求。2.4.5 本条明确设计文件中必须注明的抗震相关材料、施工以及附属设施的特别要求。结构材料、施工质量以及附属机电设备的抗震措施等均会对工程抗震防灾能力构成重要影响,为保证工程实现预期设防目标,需要在设计文件中明确上述特别要求。实施与检查控制(1)实施本条规定是针对设计人员的,要求在结构设计总说明*特中**别注明的内容,主要是材料的最低强度等级、某些特别的施工顺序和纵向受力钢筋等强替换规定,对于材料自身应具有的性能,只要明确要求符合相关产品标准即可。(2)检查检查材料和施工要求,查看设计总说明中的特别内容。
3 场地与地基基础抗震
3.1 场地抗震勘察
3.1.1 本条明确场地和岩土抗震勘察的基本要求,地震造成建筑的破坏,除了地震动直接引起的结构破坏外,还有场地的原因,诸如地基不均匀沉降、砂性土液化、滑坡、地表错动和地裂、局部地形地貌的放大作用等。为了减轻场地造成的地震灾害、保证勘察质量能满足抗震设防的需要,对岩土工程抗震勘察的基本内容和成果表现等基本要求作出强制性规定是必要的。实施与检查控制(1)实施1)勘察内容:应根据实际的土层情况确定,大致应包括地段划分、液化判别,不利地段的地质、地貌、地形条件资料以及滑坡、崩塌、软土震陷等岩土稳定性评价等。2)场地地段的划分,在选择建筑场地的勘察阶段进行,根据地震活动情况和工程地质资料进行综合评价。对软弱土、液化土等不利地段,要按本规范的相关规定提出相应的措施。3)场地类别划分要依据场地覆盖层厚度和土层的等效剪切波速两个因素决定。对于多层砌体结构,场地类别与抗震设计无直接关系,可略放宽场地类别划分的要求:对深基础和桩基,均不改变其场地类别,必要时可通过考虑地基基础与上部结构共同工作的分析结果,适当减小计算的地震作用。4)提供覆盖层范围内各土层的动力参数,包括不同变形状态下的动变形模量和阻尼比,是为了在采用时程分析法计算时形成场址的人工地震波,设计单位无此要求时可不做。(2)检查检查勘察内容,查看勘察报告的项目和评价依据。3.1.2 本条明确工程场址选择的基本原则和地段划分标准。地震造成建筑的破坏,情况多种多样,大致可以分为三类,其一是地震动直接引起的结构破坏,其二是海啸、火灾、爆炸等次生灾害所致,其三是断层错动、山崖崩塌、河岸滑坡、地层陷落等严重地面变形导致。因此,选择有利于抗震的工程场址是减轻地震灾害的第一道工序。作为建筑与市政工程抗震防灾的国家标准,对场址选择的基本原则提出强制性要求是非常必要的。实施与检查控制(1)实施场地地段的划分,是在选择建筑场地的勘察阶段进行的,要根据地震活动情况和工程地质资料进行综合评价。对软弱土、液化土等不利地段,要按本规范的相关规定提出相应的措施。(2)检查检查地段划分,查看岩土勘察报告中的场地地段划分是否合适、不利地段勘察工作的深度和评价结论等。3.1.3 本条明确场地类别的划分标准。场地类别是工程抗震设计的重要参数,直接涉及工程结构地震作用取值是否合适,因此,对场地类别的划分标准作出强制性要求是必要的。实施与检查控制(1)实施1)场地类别划分,不要误为“场地土类别”划分,要依据场地覆盖层厚度和场地土层软硬程度(以等效剪切波速表征)这两个因素划分。考虑到场地是一个较大范围的区域,对于多层砌体结构,场地类别与抗震设计无直接关系,可略放宽场地类别划分的要求:在一个小区,应有满足最少数量且深度达到20m的钻孔;对深基础和桩基,均不改变其场地类别,必要时可通过考虑地基基础与上部结构共同工作的分析结果,适当减小计算的地震作用。2)计算等效剪切波速时,土层的分界处应有波速测试值,波速测试孔的土层剖面应能代表整个场地;覆盖层厚度和等效剪切波速都不是严格的数值,有±15%的误差属正常范围,当上述两个因素距相邻两类场地的分界处属于上述误差范围时,允许勘察报告说明该场地界于两类场地之间,以便设计人员通过插入法确定设计特征周期。(2)检查检查场地划分,查看勘察报告的场地类别评定依据。
3.2 地基与基础抗震
3.2.1 本条明确天然地基抗震验算的原则要求。地基抗震验算是抗震设计的重要内容,效应组合和抗力如何取值是验算正确与否的关键,因此,对天然地基抗震验算的效应和抗力取值作出强制性要求是必要的。实施与检查控制(1)实施1)抗震承载力是在静力设计的承载力特征值基础上进行调整的,而静力设计的承载力特征值应按地基基础相关技术标准进行深度和宽度修正,因此,不可先做抗震调整后再进行深度和宽度修正。2)地基基础的抗震验算一般采用“拟静力法”,即将施加于基础上的地震作用当作静力,然后验算这种条件下的承载力和稳定性。天然地基抗震验算公式与静载验算相同,平均压力和最大压力的计算均应取标准组合。3)基础构件的验算,包括天然地基的基础高度、桩基承台、桩身等,仍采用地震作用效应基本组合进行构件的抗震截面验算,基础构件的承载力抗震调整系数7屈应根据受力状态的不同确定。4)地基基础的有关设计参数应与勘察成果相符,基础选型应与岩土工程勘察成果协调。(2)检查检查地基验算,查看计算书中的分项系数和承载力特征值。3.2.2 本条明确液化判别要求和处理原则。地震时由于砂性土(包括饱和砂土和饱和粉土)液化而导致建筑或工程破坏的事例很多,因此,应对砂土液化问题充分重视。作为强制性要求,本条较全面地规定了减少地基液化危害的对策:首先,液化判别的范围是除6度设防外存在饱和砂土和饱和粉土的土层;其次,一旦属于液化土,应确定地基的液化等级;最后,根据液化等级和建筑抗震设防类别,选择合适的处理措施,包括地基处理和对上部结构采取加强整体性的相应措施等。实施与检查控制(1)实施1)凡初判法认定为不液化或不考虑液化影响,不能再用标准贯入法判别,否则可能出现混乱。用于液化判别的黏粒含量,因沿用20世纪70年代的试验数据,需要采用六偏磷酸钠作分散剂测定,采用其他方法时应按规定换算。2)液化判别的标准贯入数据,每个土层至少应有6个。深基础和桩基的液化判别深度应为20m。3)计算地基液化指数时,需对每个钻孔逐一计算,然后对整个地基综合评价。4)采取抗液化工程措施的基本原则是根据液化的可能危害程度区别对待,尽量减少工程量。对基础和上部结构的综合治理,可同时采用多项措施。对较平坦均匀场地的土层,液化的危害主要是不均匀沉陷和开裂;对倾斜场地,土层液化的后果往往是大面积土体滑动导致建筑破坏,二者危害的性质不同,抗液化措施也不同。《建筑抗震设计规范》GB 50011-2010(2016年版)仅对故河道等倾斜场地的液化侧向扩展和液化流滑提出处理措施。5)液化判别、液化等级不按抗震设防类别区分,但同样的液化等级,不同设防类别的建筑有不同的抗液化措施。因此,乙类建筑仍按本地区设防烈度的要求进行液化判别并确定液化等级,再相应采取抗液化措施。6)震害资料表明,6度时,液化对房屋建筑的震害比较轻微。因此,6度设防的一般建筑不考虑液化影响,仅对不均匀沉陷敏感的乙类建筑考虑液化影响,甲类建筑则需要专门研究。(2)检查检查液化判别,查看勘察报告的液化判别依据、液化指数和处理措施。3.2.3 本条明确液化桩基的构造要求。桩基理论分析已经证明,地震作用下的桩基在软、硬土层交界面处最易受到剪、弯损害,但在采用m法的桩身内力计算方法中却无法反映,目前除考虑桩土相互作用的地震反应分析可以较好地反映桩身受力情况外,还没有简便实用的计算方法保证桩在地震作用下的安全,因此必须采取有效的构造措施。本条的要点在于保证软土或液化土层附近桩身的抗弯和抗剪能力,是保证液化土和震陷软土中桩基安全的关键。实施与检查控制(1)实施液化土中桩基超过液化深度的配筋范围,按全部消除液化沉陷时对桩端伸入稳定土层的最小长度采用。(2)检查检查桩基配筋,查看液化土中桩的配筋范围和配筋量。
4地震作用和结构抗震验算
4.1 一般规定
4.1.1 本条明确设计地震动参数的调整要求和控制底线。通常工程设计地震动参数可由现行国家标准《中国地震动参数区划图》GB 18306确定。但区划图给出的地震动参数仅为一般场地条件下的参数,对于近场效应、局部突出地形、实际场地条件等影响因素并无规定。为了确保工程地震安全,尚需考虑上述因素的影响对区划图的参数进行调整,方可用于工程设计。本条规定了考虑近场效应、局部突出地形以及场地条件影响的调整原则和最低调整要求。所谓的发震断裂,指的是全新世活动断裂中,近500年来发生过M≥5级地震的断裂或今后100年内可能发生M≥5级地震的断裂。国内多次大地震的调查资料表明,局部地形条件是影响建筑物破坏程度的一个重要因素。宁夏海原地震,位于渭河谷地的姚庄,烈度为7度;而相距仅2km的牛家山庄,因位于高出百米的突出的黄土梁上,烈度竟高达9度。1966年云南东川地震,位于河谷较平坦地带的新村,烈度为8度;而邻近一个孤立山包顶部的硅肺病疗养院,从其严重破坏程度来评定,烈度不低于9度。海城地震,在大石桥盘龙山高差58m的两个测点上收到的强余震加速度记录表明,孤突地形上的地面最大加速度,比坡脚平地上的加速度平均大1.84倍。1970年通海地震的宏观调查数据表明,位于孤立的狭长山梁顶部的房屋,其震害程度所反映的烈度,比附*平近**坦地带的房屋约高出一度。2008年汶川地震中,陕西省宁强县高台小学,由于位于近20m高的孤立的土台之上,地震时其破坏程度明显大于附近的平坦地带。因此,当需要在条状突出的山嘴、高耸孤立的山丘、非岩石和强风化岩石的陡坡、河岸和边坡边缘等不利地段建造丙类及丙类以上建筑时,除保证其在地震作用下的稳定性外,尚应考虑局部突出地形对地震动参数的放大作用,这对山区建筑的抗震计算十分必要。实施与检查控制(1)实施1)根据历次地震宏观震害经验和地震反应分析结果,局部突出地形地震反应的总体趋势,大致可以归纳为以下几点:① 高突地形距离基准面的高度越大,高处的反应越强烈。② 离陡坎和边坡顶部边缘的距离越大,反应相对减小。③ 从岩土构成方面看,在同样地形条件下,土质结构的反应比岩质结构大。④ 高突地形顶面越开阔,远离边缘的中心部位的反应明显减小。⑤ 边坡越陡,其顶部的放大效应相应加大。2)基于以上变化趋势,以突出地形的高差H,坡降角度的正切H/L,以及场址距突出地形边缘的相对距离L1/H为参数,归纳出各种地形的地震力放大作用:

式中:λ——局部突出地形顶部的地震影响系数的放大系数;a一一局部突出地形地震动参数的增大幅度,按表4采用;ξ一一附加调整系数,与建筑场地离突出台地边缘的距离L1和相对高差H的比值有关。当L1/H<2.5时,ξ可取1.0;当2.5≤L1/H<5时,ξ可取0.6;当L1/H≥5时,ξ可取0.3。L、L1均应按距离场地的最近点考虑。

按上述方法计算的增大系数应满足本条要求,即局部突出地形顶部的地震影响系数的放大系数λ的计算值,小于1.1时取1.1,大于1.6时取1.6。3)按表4,局部突出地形地震影响系数的增大幅度a存在取值为0的情况,但不能据此简单地将此类场地从抗震不利地段中划出,而应根据地形、地貌和地质等各种条件综合判断。4)本条规定的最大增大幅度0.6是根据分析结果和综合判断给出的,本条的规定对各种地形,包括山包、山梁、悬崖、陡坡都可以应用。5)本条要求放大的仅是水平向的地震影响系数最大值,竖向地震影响系数最大值不要求放大。(2)检查检查岩土工程勘察报告,复核建筑场地的高度、坡降角度和至台地边缘的距离,确定增大系数的合适取值。4.1.2 本条明确地震作用计算的基本原则和要求。静力设计中,各类结构的荷载取值是一个十分重要的关键设计参数;同样,在抗震设计中,正确的地震作用取值也是十分重要的。本条规定了地震作用计算时结构计算模型、水平地震作用方向、扭转效应、竖向地震作用、地震地面运动的空间特性、地面位移的基本要求。平面投影尺度很大的空间结构指跨度大于120m,或长度大于300m,或悬臂大于40m的结构。实施与检查控制(1)实施由于地震发生的地点是随机的,对某结构物而言,地震作用的方向是随意的,而且结构的抗侧力构件也不一定是正交的,这些在计算地震作用时都应注意。另外,结构物的刚度中心与质量中心不会完全重合,这必然导致结构物产生不同程度的扭转。最后还应提到,震中区的竖向地震作用对某些结构物的影响不容忽视,工程实践时应注意把握好以下几个问题:1)水平地震作用的计算方向一般情况下,应沿结构两个主轴方向分别考虑水平地震作用计算。考虑到地震可能来自任意方向,当有斜交抗侧力构件时,应考虑对各构件的最不利方向的水平地震作用,即与该构件平行方向的水平地震作用。需要注意的是:斜向地震作用计算时,结构底部总剪力以及楼层乾力等数值一般要小于正交方向计算的结果,但对于斜向抗侧力构件来说,其截面设计的控制性内力和配筋结果却往往取决于斜向地震作用的计算结果,因此,当结构存在斜交构件时,不能忽视斜向地震作用计算。注意斜交构件与斜交结构的差别。有斜交抗侧力构件时是指结构中任一抗侧力构件与结构主轴方向斜交时,均应按本规范要求计算各抗侧力构件方向的水平地震作用,而不是仅指斜交结构。2)竖向地震作用的计算范围竖向地震作用计算时,应注意大跨度和长悬臂结构的界定,如表5所示。

(2)检查检查地震作用方向,查看计算的模型和项目。4.1.3 本条明确重力荷载代表值的取值要求。建筑结构抗震计算时,重力荷载代表值的取值十分重要,按现行国家标准《建筑结构可靠性设计统一标准》GB 50068的原则规定,地震发生时,恒荷载与其他重力荷载可能的遇合结果总称为“抗震设计的重力荷载代表值GE”,即永久荷载标准值与有关可变荷载组合值之和。实施与检查控制(1)实施对于按等效均布计算的楼面消防车荷载,根据概率原理,当建筑工程发生火灾、消防车进行消防作业的同时,本地区发生50年一遇地震(多遇地震)的可能性是很小的。因此,对于建筑抗震设计来说,消防车荷载属于另一种偶然荷载,计算建筑的重力荷载代表值时,可不予以考虑。(2)检查检查重力荷载代表值,查看计算的组合系数。4.1.4 本条明确结构构件抗震验算的范围和设计基本要求。强烈地震下结构和构件并不存在承载力极限状态的可靠性。从根本上说,建筑结构的抗震验算应该是在强烈地震下的弹塑性变形能力和承载力极限状态的验算。本条结合我国工程实践,对构件抗震承载力验算范围和设计基本要求提出强制性要求是必要的。实施与检查控制(1)实施6度设防时一般不计算,当规范、规程中有具体规定时仍应计算。对于一些体型复杂的不规则结构,仍然需要计算。不规则建筑按相关的技术标准进一步界定。(2)检查检查抗震验算范围,查看计算的原始参数和构件验算内容。
4.2 地震作用
4.2.1 本条明确地震作用计算方法的选取原则。地震作用计算是结构抗震设计的重要内容,而地震作用取值的合适与否很大程度上取决于地震作用计算方法选择的是否合适。本条对各种地震作用计算方法的基本原则进行强制性规定是合适的。4.2.2 本条明确各类建筑与市政工程水平地震影响系数的取值。弹性反应谱理论仍是现阶段抗震设计的最基本理论,我国工程界习惯采用地震影响系数曲线形式来表述反应谱。本条规定了不同设防烈度、设计地震分组和场地类别的地震影响系数的基本设计参数——最大值和设计特征周期等,是正确计算建筑结构地震作用的关键。实施与检查控制(1)实施凡国家标准和各行业标准无明确规定的结构,其阻尼比均按0.05取值。当采用工程场地地震动安全性评价报告作为工程抗震设计依据时,工程场地地震动安全性评价报告应按规定的权限审批,且按地震安全性评价报告所提供的参数计算的地震作用不应小于按设防烈度和规范方法计算的结果,否则,应按规范方法的计算结果进行设计。进行罕遇地震计算的设计特征周期增加0.05s,以反映大震级地震动的频谱特性与中小震级的不同。(2)检查检查地震影响系数,查看计算书的烈度、设计地震分组、阻尼比和场地类别。4.2.3 本条明确水平地震作用的下限控制要求。地震作用的取值直接决定着工程结构的抗震承载能力,是抗震设计的重要内容之一。但鉴于现阶段的科学技术手段,尚难以对地震以及地震地面运动的强度、频谱、持续时间等特性作出准确的预测;另外,结构计算本身仍然存在很大的不确定性,因此,为了保证工程结构具备必要的抗震承载能力,对用于结构设计的地震作用作出下限规定,已成为国际通行的做法。实施与检查控制(1)实施1)当底部总剪力相差较多时,结构的选型和总体布置需重新调整,不能仅采用乘以增大系数方法处理。2)只要底部总剪力不满足要求,则以上各楼层的剪力均需要调整,不能仅调整不满足的楼层。3)满足最小地震剪力是结构后续抗震计算的前提,只有调整到符合最小剪力要求才能进行相应的地震倾覆力矩、构件内力、位移等的计算分析。即应先调整楼层剪力,再计算内力及位移。4)采用时程分析法时,其计算的总剪力也需符合最小地震剪力的要求。5)最小剪重比的规定不考虑阻尼比的不同,是最低要求,各类结构,包括钢结构、隔震和消能减震结构均需遵守。6)采用场地地震安全性评价报告的参数进行计算时,也应遵守本条规定。(2)检查检查最小地震剪力,查看计算结果的楼层剪力系数。
4.3 抗震验算
4.3.1 本条明确结构构件抗震承载力验算的基本原则和要求。结构在设防烈度下的抗震验算根本上应该是弹塑性变形验算,但为减少验算工作量并符合设计习惯,对大部分结构,将变形验算转换为众值烈度地震(多遇地震)作用下构件承载力验算的形式来表现。现阶段,大部分结构构件截面抗震验算时,采用了各有关标准的承载力设计值Rd,因此,抗震设计的抗力分项系数就相应地变为非抗震设计的构件承载力设计值的抗震调整系数γRE,即γRE=Rd/RdE或RdE=Rd/γRE。为了保证结构构件抗震承载力验算的准确性,对抗震验算的基本表达式及关键参数取值提出强制性要求,是必要的。实施与检查控制(1)实施对电算结果的分析认可是十分重要的;对关键的抗震薄弱部位和构件,抗震承载力必须满足要求,必要时应采用手算复核,避免电算结果因计算模型不完全符合实际而造成安全隐患。由于抗震承载力验算时引入的“承载力抗震调整系数γRE”小于1.0,构件设计内力的最不利组合不一定是地震基本组合,在设防烈度较低时尤其如此,此时,要特别注意这些构件的细部构造要求。地基基础构件的抗震验算,与地基基础设计规范协调,仍采用基本组合,其表达式按本条规定执行,基础构件的抗震承载力调整系数γRE既应根据受力状态按照本条表4.3.1采用。例如,对于钢筋混凝土柱下独立基础的底板受弯配筋计算可按梁受弯采用,即γRE取0.75;对条形地基梁的受剪验算取0.85等。(2)检查检查抗震验算表达式,查看关键部位的构件抗震承载力。4.3.2 本条明确结构构件截面的地震组合内力计算原则和要求。地震作用效应组合是结构构件抗震设计的重要内容,设计人员应严格执行。需要注意的是,鉴于地震本身的不确定性以及结构抗震计算的不确定性,结构计算所得的地震作用效应尚应根据抗震概念设计的原则要求进行必要的调整。本条中,不包括在重力荷载内的永久荷载,主要指的是土压力、水压力、预应力等不变荷载;不包括在重力荷载内的可变荷载主要包括温度作用、风荷载等。实施与检查控制(1)实施地震作用效应基本组合中,含有考虑抗震概念设计的一些效应调整。在现行国家标准《建筑抗震设计规范》GB 50011及相关技术规程中,属于抗震概念设计的地震作用效应调整的内容较多,有的是在地震作用效应组合之前进行的,有的是在组合之后进行的,实施时需加以注意。(2)检查检查地震基本组合,查看计算的分项系数。4.3.3 本条明确各类结构的地震变形验算原则和要求。结构抗震验算根本上应该是弹塑性变形验算,抗震相关技术标准主要进行的是结构构件抗震承载力验算,其主要目的是为了减少验算工作量并符合设计习惯。鉴于抗震变形验算的重要性以及结构计算分析技术和手段的丰富与发展,本条对各类工程结构抗震变形验算的基本原则和要求作出强制性要求,既可以促进结构弹塑性分析技术的发展和应用,也可以确保工程结构的抗震安全性,是十分必要的。
5 建筑工程抗震措施
5.1 一般规定
5.1.1 本条明确建筑方案的概念设计原则。宏观震害经验表明,在同一次地震中,体型复杂的房屋比体型规则的房屋容易破坏,甚至倒塌。建筑方案的规则性对建筑结构的抗震安全性来说十分重要。本条对建筑师的建筑设计方案提出了强制性要求,要求业主、建筑师、结构工程师必须严格执行,优先采用符合抗震概念设计原理的、规则的设计方案;对于一般不规则的建筑方案,应按规范、规程的有关规定采取加强措施;对特别不规则的建筑方案要进行专门研究和论证,采取高于规范、规程规定的加强措施,对于特别不规则的建筑应进行严格的抗震设防专项审查;对于严重不规则的建筑方案应要求建筑师予以修改、调整。实施与检查控制(1)实施所谓规则,包含了对建筑平、立面外形,抗侧力构件布置、质量分布,直至承载力分布等诸多因素的综合要求,很难一一用若干个简化的定量指标划分。设防烈度不同,不规则建筑方案的界限相同,但设计要求有所不同。烈度越高,不仅仅是需要采取的措施增加,体现各种概念设计的调整系数也要加大。不同的结构类型,由于可采取的措施不同,不规则的定量指标也不尽相同。对砌体结构而言属于严重不规则的建筑方案,改用混凝土结构则可能采取有效的抗震措施使之转化为非严重不规则。例如,较大错层的多层砌体房屋,其总层数比没有错层时多1倍,则房屋的总层数可能超过砌体房屋层数的强制性限值,不能采用砌体结构;改为混凝土结构,只对房屋总高度有最大适用高度的控制。对属于严重不规则的普通钢筋混凝土结构,改为钢结构,也可能采取措施将严重不规则转化为一般不规则或特别不规则。对于不落地构件通过次梁转换的问题,应慎重对待。少量的次梁转换,设计时对不落地构件(混凝土墙、砖抗震墙、柱、支撑等)的地震作用如何通过次梁传递到主梁又传递到落地竖向构件要有明确的计算,并采取相应的加强措施,方可视为有明确的计算简图和合理的传递途径。结构薄弱层和薄弱部位的判别、验算及加强措施,应针对具体情况正确处理,使其确实有效。一个体型不规则的房屋,要达到国家标准规定的抗震设防目标,在设计、施工、监理方面都需要投入较多的力量,需要较高的投资,有时可能是不切实际的。因此,严重不规则的建筑方案应予以修改、调整。一般不规则的建筑方案应按相关技术规定进行抗震设计;同时有多项明显不规则或仅某项不规则接近上限的建筑方案,只要不属于严重不规则,结构设计人员应采取比标准技术要求更加有效的措施。其中,对于高层建筑,应按《超限高层建筑工程抗震设防管理规定》(建设部令第111号)的要求,在初步设计阶段,由建设单位向工程所在地的省级建设行政主管部门提出超限建造的申请,经专家委员会审查通过后方可进行施工图设计。(2)检查检查建筑的规则性,查看不规则建筑设计方案的规则性论证和调整。5.1.2 本条明确混凝土结构、钢结构、钢-混凝土组合结构、木结构房屋抗震体系选用的基本原则。房屋建筑抗震体系选择的合适与否直接决定着其抗震能力的高低,本条基于抗震概念设计的基本原则,作出强制性要求是必要的。5.1.3 本条明确框架填充墙不利影响的控制要求。在框架结构中,隔墙和围护墙采用实心砖、空心砖、硅酸盐砌块、加气混凝土砌块砌筑时,这些刚性填充墙将在很大程度上改变结构的动力特性,给整个结构的抗震性能带来一些有利的或不利的影响。本规范对这些隔墙和围护墙的总体设计要求是,在工程设计中考虑其有利的一面,防止其不利的一面。砌体填充墙由于具有较大的抗推刚度,其布置合理与否直接关系到框架的剪力分布以及整个房屋的抗震安全。震害调查表明,如果刚性非承重墙体布置不合理,会造成主体结构不同程度的破坏,甚至倒塌。汶川和玉树地震中,框架结构大量出现楼梯构件及相应的主体结构破坏现象,为此,本条对框架结构填充墙的不利影响提出控制性要求是必要的。本条参考了欧洲规范《建筑结构抗震规范》EN 1998-1:2004第4.3.6节“砌体填充框架补充规定”以及第5.9节“砌体或混凝土填充墙的局部影响”的若干原则。实施与检查控制(1)实施对考虑填充墙不利影响的抗震设计,可根据填充墙布置的不同情况区别对待:1)填充墙上下不均匀,形成薄弱楼层时,应按底层框架-抗震墙砌体房屋的相关要求,验算上下楼层的刚度比值,设置必要的抗震墙(混凝土或砌体),同时加强构造措施。2)填充墙平面布置不均匀,导致结构扭转时,要调整墙体布置或结合其他专业需要将部分砖墙改为轻质隔墙,尽量使墙体均匀、对称分布;同时,建筑边榀构件的地震作用效应应乘以扭转效应增大系数。3)局部砌筑不到顶,形成短柱时,应考虑填充墙的约束作用,重新核算框架柱的剪跨比,按短柱或极短柱的相关要求进行设计,箍筋全高加密;若抗剪承载能力不足,尚应增加交叉斜向配筋。4)单侧布置填充墙的框架柱,上端可能冲剪破坏时,结构分析时应考虑填充墙刚度对地震剪力分配的影响,合理确定柱各部位所受的剪力和弯矩并进行截面承载能力验算;考虑填充墙对框架柱产生的附加内力,具体计算方法,可参考底部框架-抗震墙砌体房屋中底部框柱附加内力的计算规定,框架柱上端除考虑上述附加内力进行设计外,尚应加密箍筋,增设45°方向抗冲切钢筋等。(2)检查检查框架结构填充墙的布置,查看填充墙的平面、立面布置以及局部设置情况,是否存在对主体结构抗震不利的情况,结构专业采取的处理措施是否合适等。5.1.4 本条对山地建筑的边坡工程和地基安全提出了强制性要求。地震造成建筑的破坏,除了地震动直接引起结构破坏外,还有场地条件的原因,比如地表错动和断裂、地基不均匀沉降、滑坡、液化、震陷等。山区建筑工程,应依据地形、地质条件和使用要求,从总体规划、选址、勘察、边坡工程、地基基础设计、建筑施工等各个方面给予特别的重视。5.1.5 本条明确隔震装置、消能部件性能的基本要求。隔震装置、消能部件性能参数的合适选择以及长期维护要求,是确保此类房屋建筑地震安全的关键,本规范提出强制性要求,是必要的。实施与检查控制(1)实施隔震减震部件的性能参数是涉及隔震减震效果的重要设计参数,橡胶隔震支座的有效刚度与振动周期有关,动静刚度差别大,为保证隔震的有效性,需要采用相应于隔振体系基本周期的动刚度进行计算,产品应提供有关的性能参数。检验应严格把关,要求现场抽样检验100%合格。特别要求检验隔震支座的平均压应力设计值是否满足规定。隔震减震部件性能的保持和维护十分重要,除了产品自身性能保证外,在规定的结构设计使用年限内,使用时对隔震减震部件还要有检查和替换制度的保证。这一点,在结构设计说明中应特别予以注明。(2)检查检查隔震减震部件,查看自身性能参数检验和设计说明中对维护、替换的要求。5.1.6~5.1.10 这几条明确隔震建筑抗震设计的特殊要求,包括上部结构、隔震层、下部结构以及隔震层与上下部结构的连接构造等基本要求。实施与检查控制(1)实施隔震后,整个体系的自振周期不能过长;水平向隔震系数的确定,应确保隔震后上部结构的水平地震剪力不小于本规范关于最小地震剪力的强制性要求。注意:橡胶隔震支座不隔离竖向地震的不利影响。隔震层应在罕遇地震下保持稳定,计算平均压应力设计值时,应取相应分项系数:一般情况,压应力设计值需取永久荷载分项系数1.3、活荷载分项系数1.5的组合值;需要验算倾覆时,应取水平地震作用为主的基本组合,即重力荷载分项系数取1.3,水平地震作用的分项系数为1.4,竖向地震作用分项系数为0.6;需要验算竖向地震作用时,应取竖向地震作用为主的基本组合,即重力荷载分项系数取1.3,水平地震作用的分项系数为0.6,竖向地震作用的分项系数取1.4。隔震支座的位移控制,不仅要考虑平均位移,而且要考虑偶然偏心引起的扭转位移,罕遇地震下还要考虑重力二阶效应产生的附加位移。该位移值不得超过隔震元件的最大允许位移。隔震层以下的结构(基础或地下室)在罕遇地震作用下的验算,需取隔震后各个隔震支座底部在罕遇地震时向下传递的内力进行验算,而不是隔震前罕遇地震作用的结构底部各构件传递的内力。(2)检查检查隔震设计控制,查看水平向减震系数、隔震层位移和稳定性。检查隔震下部控制,查看基础、地下室在罕遇地震下的承载力及抗液化措施。5.1.11 本条明确消能减震结构抗震设计的特殊要求,包括地震作用与抗震验算、变形验算、构造措施等基本要求。5.1.12 本条明确建筑非结构构件和附属机电设备的抗震设防要求和范围。建筑非结构构件指建筑中除承重骨架体系以外的固定构件和部件,主要包括非承重墙体,附着于楼面和屋面结构的构件、装饰构件和部件、固定于楼面的大型储物架等。非结构构件在抗震设计时往往容易被忽略,但从震害调查来看,非结构构件处理不好往往在地震时倒塌伤人,砸坏设备财产,破坏主体结构,特别是现代建筑,装修造价占总投资的比例很大。因此,非结构构件的抗震问题应该引起重视。需要说明的是,非结构构件的抗震设计应由相关专业人员负责进行。建筑附属机电设备指为现代建筑使用功能服务的附属机械、电气构件、部件和系统,主要包括电梯、照明和应急电源、广播电视设备、通信设备、管道系统、供暖和空气调节系统、烟火监测和消防系统等。建筑附属机电设备,不属于主体结构,抗震设计时往往容易被忽略,但附属机电设备直接影响着建筑的使用功能,同时,破坏时也容易导致次生灾害。实施与检查控制(1)实施1)非结构构件的抗震设计应由相关专业的设计人员完成,而不是一概由结构专业完成。对于设备和管线,抗震设计内容主要指锚固和连接。对砌体填充墙,主要指其本身的构造及与主体结构的拉结和连接。2)非结构构件的抗震对策,可根据不同情况区别对待:① 做好细部构造,让非结构构件成为抗震结构的一部分,在计算分析时,充分考虑非结构构件的质量、刚度、强度和变形能力。② 与上述相反,在构造做法上防止非结构构件参与工作,抗震计算时只考虑其质量,不考虑其强度和刚度。③ 防止非结构构件在地震作用下出平面倒塌。④ 对装饰要求高的建筑选用适合的抗震结构,主体结构要具有足够的刚度,以减小主体结构的变形量,使之符合本规范要求,避免装饰破坏。⑤ 加强建筑附属机电设备支架与主体结构的连接与锚固,尽量避免发生次生灾害。(2)检查检查非结构构件,查看隔墙等的连接构造。5.1.13 本条明确结构设计时,非结构安装部位的加强要求。主体结构中非结构构件的安装部位,一般会伴随着应力集中现象,同时,也是非结构构件地震作用向主体结构传递的关键节点,需要采取加强措施。5.1.14 本条明确非承重墙体的基本构造要求。汶川、玉树等近期大地震中,出现大量填充墙、围护墙、女儿墙等非承重墙体破坏的现象,造成相当大的人员伤亡和财产损失。因此,对于非承重墙体的抗震问题应该给予足够的重视。本条对非承重墙体与主体结构的拉结、墙体本身及其与主体结构连接的变形能力等提出原则性要求,是非常必要的。5.1.15 本条明确建筑装饰构件的基本构造要求。汶川、玉树等近期地震中,建筑顶棚等建筑装饰构件出现大量破坏,严重影响建筑使用功能,甚至造成人员伤亡。本条对建筑装饰构件的基本构造要求提出原则性要求,是非常必要的。5.1.16 本条明确机电设备布局的基本要求。附属设备,特别是应急系统的备用电源、存储有害物质的容器等,不应设置在容易导致使用功能发生障碍等二次灾害的部位,包括房门、人流出入口和通道附近。设防地震下需要连续工作的附属设备,包括烟火检测和消防系统,其支架应能保证在设防地震下的正常工作,应设置在结构地震反应较小的部位。5.1.17 明确管道设备的基本构造要求。当管道、电缆、通风管和设备的洞口设置不合理时,将削弱主要承重构件的抗震能力,必须予以防止。地震时,各种管道自身的损坏并不多见,主要是管道支架之间或支架与设备之间的相对位移造成的连接损坏。因此,合理设计各种支架、支座及其连接,除了增设斜杆以提高支架刚度、整体性和承载力外,采取增加连接变形能力的措施也是必要的。5.1.18 本条明确设备支架的基本构造要求。附属机电设备地震破坏的一个主要原因是基座或支架与主体结构连接不牢或固定不足造成设备移位或滑落,因此,对附属机电设备的基座或支架以及相关连接件和锚固件的抗震性能提出原则性要求是必要的。同时,结构体系中,用以固定建筑附属机电设备预埋件、锚固件的部位,也应采取加强措施,以承受附属机电设备传给主体结构的地震作用。
5.2 混凝土结构房屋
5.2.1 本条明确混凝土房屋抗震等级的基本规定。钢筋混凝土房屋的抗震等级是重要的设计参数,抗震等级不同,不仅计算时相应的内力调整系数不同,对配筋、配箍、轴压比、剪压比的构造要求也有所不同,体现了不同延性要求和区别对待的设计原则。本条综合考虑设防烈度、设防类别、结构类型和房屋高度4个因素给出抗震等级的基本规定是必要的。(1)关于高度分界数值的把握根据《工程建设标准编写规定》(建标〔2008〕182号)的规定,“标准中标明量的数值,应反映出所需的精确度”,因此,本规范中关于房屋高度界限的数值规定,均应按有效数字控制,即本规范中给定的高度数值均为某一有效区间的代表值,比如,24m代表的有效区间为[23.5~24.4] m。实际工程操作时,房屋总高度按有效数字取整数控制,小数位四舍五入。因此对于框架-抗震墙结构、抗震墙结构等类型的房屋,高度在24m~25m之间时应采用四舍五入方法来确定其抗震等级。例如,高度为24.4m,取整时为24m;高度为24.8m,取整时为25m。(2)关于“接近”的把握本条第3款规定,“当房屋高度接近或等于表5.2.1的高度分界时,应结合房屋不规则程度及场地、地基条件确定合适的抗震等级二作此规定的原因是,房屋高度的分界是人为划定的一个界限,是一个便于工程管理与操作的相对界限,并不是绝对的。从工程安全角度来说,对于场地、地基条件较好的均匀、规则房屋,尽管其总高度稍微超出界限值,但其结构安全性仍然是有保证的;相反地,对于场地、地基条件较差且不规则的房屋,尽管总高度低于界限值,但仍可能存在安全隐患。这一规定的宗旨是,对于不规则的且场地地基条件较差的房屋,尽管其高度稍低于(接近)高度分界,抗震设计时应从严把握,按高度提高一档确定抗震等级;对于均匀、规则且场地地基条件较好的房屋,尽管其高度稍高于(接近)高度分界,但抗震设计时亦允许适当放松要求,可按高度降低一档确定抗震等级。实际工程操作时,“接近”一词的含义可按以下原则进行把握:如果在现有楼层的基础再加上(或减去)一个标准层,则房屋的总高度就会超出(或低于)高度分界,那么现有房屋的总高度就可判定为“接近于”高度分界。实施与检查控制(1)实施结构设计总说明和计算书中,混凝土结构的抗震等级应明确无误。处于Ⅰ类场地的情况,要注意区分内力调整的抗震等级和构造措施的抗震等级。主楼与裙房不论是否分缝,主楼在裙房顶板对应的相邻上下楼层(共2个楼层)的构造措施应适当加强,但不要求各项措施均提高一个抗震等级。甲、乙类建筑提高一度查表确定抗震等级时,当房屋高度大于本规范表5.2.1规定的高度时,应采取比一级更有效的抗震构造措施。(2)检查检查混凝土结构抗震等级,查看设计总说明和计算书的抗震等级。5.2.2 本条明确框架结构基本构造要求。构造措施是抗震设计的重要内容和不可或缺的组成部分,也是工程结构抗震能力的重要保障。对框架结构的构件断面、潜在塑性铰区的箍筋加密要求、梁柱和节点的配筋构造、非结构墙体的布局与拉结等角度提出原则性要求,是保障混凝土框架结构房屋抗震能力的重要手段,是必要的。本条同时明确抗震墙结构、部分框支抗震墙结构、框架-抗震墙结构的基本构造要求。构造措施是抗震设计的重要内容和不可或缺的组成部分,也是工程结构抗震能力的重要保障。对抗震墙的厚度、配筋率、框支柱和框架柱的配筋率等提出最低要求,以及各类构件的箍筋加密和配筋构造的原则性要求作出强制性规定,是保障此类混凝土房屋抗震能力的重要手段,是必要的。5.2.3 本条明确筒体结构的基本构造要求。构造措施是抗震设计的重要内容和不可或缺的组成部分,也是工程结构抗震能力的重要保障。对抗震墙的厚度、配筋率、水平加强构件(大梁或桁架)的布置、外框架刚度要求及设计对策等提出原则性要求或下限控制标准,是保障此类混凝土房屋抗震能力的重要手段,是必要的。5.2.4 本条明确板柱-抗震墙结构的基本构造要求。构造措施是抗震设计的重要内容和不可或缺的组成部分,也是工程结构抗震能力的重要保障,对板柱-抗震墙结构的抗震墙厚度、边框架布置、多道防线控制原则、抗连续倒塌设计以及构件构造措施等提出原则性要求或下限控制标准,是保障此类混凝土房屋抗震能力的重要手段,是必要的。5.2.5 本条明确混凝土结构施工过程中钢筋代换的原则要求。混凝土结构施工中,往往因缺乏设计规定的钢筋型号(规格)而采用另外型号(规格)的钢筋代替,此时应注意替代后的纵向钢筋的总承载力设计值不应高于原设计的纵向钢筋总承载力设计值,以免造成薄弱部位的转移,以及构件在有影响的部位发生混凝土的脆性破坏(混凝土压碎、剪切破坏等)。除按照上述等承载力原则换算外,还应满足最小配筋率和钢筋间距等构造要求,并应注意由于钢筋的强度和直径改变而影响正常使用阶段的挠度和裂缝宽度。施工工艺和施工质量是确保工程抗震质量的关键环节,对显著影响工程抗震质量的关键工序作出强制性规定是必要的。实施与检查控制(1)实施等强换算,全部受力钢筋的总截面面积与钢筋抗拉强度设计值的乘积相等。等强代换后,仍需满足最小配筋率、最大纵筋间距要求,必要时需进行构件挠度和抗裂度验算。等强代换后的钢筋尚应满足相关的材料性能指标要求。应有完整的设计变更通知书,并提供相应的计算数据。(2)检查检查钢筋代换,查看施工纪录、设计变更通知和相应的计算书、替代钢筋的材性检测报告等。
5.3 钢结构房屋
5.3.1 本条是钢结构抗震等级的基本规定。抗震等级是我国钢结构房屋抗震设计的重要参数。本条综合考虑设防烈度、设防类别、结构类型和房屋高度四个因素给出抗震等级的基本规定是必要的。实施与检查控制(1)实施抗震设防烈度不同,房屋高度不同,应采用不同的抗震等级。钢结构的各项构造,不仅与抗震设防烈度有关,还应注意房屋高度以50m为界有所不同。(2)检查检查钢结构选型,查看设防类别、设防烈度和房屋高度不同时的区别对待。5.3.2 本条明确钢框架结构的基本构造要求。构造措施是抗震设计的重要内容和不可或缺的组成部分,也是工程结构抗震能力的重要保障。对钢框架结构潜在塑性饺区的构造要求、柱长细比、梁柱板件的宽厚比、连接构造以及非结构墙体的布局与拉结等提出原则性要求,是保障钢框架结构房屋抗震能力的重要手段,是必要的。本条同时明确钢框架-中心支撑结构的基本构造要求。钢框架-中心支撑结构与钢框架结构相比,区别在于支撑杆件及其连接的设计要求,除无支撑框架的构造要求保持与框架结构相同外,对中心支撑的长细比和板件宽厚比以及节点连接构造提出原则性要求,是保障钢框架-中心支撑结构房屋抗震能力的重要手段,是必要的。采用屈曲约束支撑时,当屈曲约束支撑在多遇地震下不发生屈服或屈曲时,可按中心支撑进行设计,当屈曲约束支撑作为消能构件使用时,可按照位移型阻尼器的相关要求进行设计。对于钢框架-偏心支撑结构的基本构造要求,钢框架-偏心支撑结构与钢框架结构相比,区别在于消能梁段、偏心支撑杆件及其连接的设计要求,除无支撑框架的构造要求保持与框架结构相同外,对偏心支撑的长细比和板件宽厚比、节点连接构造、消能梁段的细部构造提出原则性要求,是保障钢框架-偏心支撑结构房屋抗震能力的重要手段,是必要的。
5.4 钢-混凝土组合结构房屋
5.4.1 本条是钢-混凝土组合结构房屋抗震等级的基本规定。抗震等级是钢-混凝土组合结构房屋重要的设计参数,抗震等级不同,不仅计算时相应的内力调整系数不同,对配筋、配箍、轴压比、剪压比的构造要求也有所不同,体现了不同延性要求和区别对待的设计原则。本条综合考虑设防烈度、设防类别、结构类型和房屋高度4个因素给出抗震等级的基本规定是必要的。实施与检查控制(1)实施结构设计总说明和计算书中,抗震等级应明确无误,处于Ⅰ类场地的情况,要注意区分内力调整的抗震等级和构造措施的抗震等级。主楼与裙房不论是否分缝,主楼在裙房顶板对应的相邻上下楼层(共2个楼层)的构造措施应适当加强,但不要求各项措施均提高一个抗震等级。甲、乙类建筑提高一度查表确定抗震等级时,当房屋高度大于本规范表5.4.1规定的高度时,应采取比一级更有效的抗震构造措施。(2)检查检查组合结构抗震等级,查看设计总说明和计算书的抗震等级。5.4.2 本条明确框架结构、抗震墙结构、部分框支抗震墙结构、框架-抗震墙结构的基本构造要求。构造措施是抗震设计的重要内容和不可或缺的组成部分,也是工程结构抗震能力的重要保障。对框架结构的构件断面、潜在塑性铰区的箍筋加密要求、梁柱和节点的配筋构造、非结构墙体的布局与拉结等角度提出原则性要求,是保障混凝土框架结构房屋抗震能力的重要手段,是必要的。对抗震墙的厚度、配筋率、框支柱和框架柱的配筋率等提出最低要求,以及各类构件的箍筋加密和配筋构造的原则性要求作出了强制性规定,是保障抗震墙结构、部分框支抗震墙结构、框架-抗震墙结构房屋抗震能力的重要手段。5.4.3 本条明确筒体结构的抗震设计的专门要求。筒体结构加强层布局以及外框架的刚度布局是影响筒体结构整体安全的重要因素,也是抗震设计的重要内容和不可或缺的组成部分。对筒体结构加强层大梁或桁架的布局和计算分析要求、外框架的刚度要求等作出原则性规定,是保障此类房屋抗震能力的重要手段。
5.5 砌体结构房屋
5.5.1 本条规定多层砌体房屋的高度和层数控制要求。国外对地震区砌体结构房屋的高度限制较严,有的甚至规定不允许使用无筋砌体结构。我国历次地震的宏观调查资料表明,不配筋砖结构房屋的高度越高,层数越多,则震害越重,倒塌的比例也越大。震害经验还表明,控制无筋砌体结构房屋的高度和层数是一种既经济又有效的重要抗震措施。因此,基于砌体材料的脆性性质和震害经验,严格限制其层数和高度仍是目前保证该类房屋抗震性能的主要措施。本节中,横墙较少的砌体房屋是指同一楼层内开间大于4.2m的房间占该层总面积的40%以上的砌体房屋;横墙很少的砌体房屋是指开间不大于4.2m的房间占该层总面积不到20%且开间大于4.8m的房间占该层总面积的50%以上的砌体房屋。房屋总高度的计算:(1)计算的起点,无地下室时应取室外地面标高处,带有半地下室时应取地下室室内地面标高处,带有全地下室或嵌固条件好的半地下室时应允许取室外地面标高处。(2)计算的终点,对平屋顶,取主要屋面板板顶的标高处;对坡屋顶,取檐口的标高处;对带阁楼的坡屋面,取山尖墙的1/2高度处。实施与检查控制(1)实施1)采用层数和总高度双控,当房屋的层高较大时,房屋的层数要相应减少。2)总高度一般从室外地面计算至房屋的檐口,平屋顶时不计入超出屋面的女儿墙高度,不计入局部突出屋面楼梯间等的高度;房屋总高度按有效数字控制,限值以米计算,小数位四舍五入,意味着室内外高差不大于0.6m可增加0.4m,室内外高差大于0.6m时总高度的增加量应少于1.0m。控制层数和总高度的计算方法,与结构抗震分析时层数和计算高度的取法不同。有半地下室时,按地面下的嵌固条件区别对待:例如,半地下室的顶板高出地面不多,地下窗井墙为每道内横墙的延伸而形成扩大的基础底盘,且周围土体的约束作用显著,此时,半地下室不计入层数,总高度仍可从室外地面算起。3)阁楼层的高度和层数如何计算,应具体分析。一般阁楼层应当作1层计算,房屋高度计算到山尖墙的一半;当阁楼的平面面积较小,或仅供储藏少量物品、无固定楼梯的阁楼,符合出屋面屋顶间的有关要求时,可不计入层数和高度。斜屋面下的“小建筑”通常按实际有效使用面积或重力荷载代表值小于顶层30%控制。4)多层砌体房屋的层数和总高度控制要求,与墙体的材料种类、居住条件、城市发展规划等因素有关,除遵守本条规定外,还应符合建筑设计等专业的强制性规定。5)横墙很少的砌体房屋,一般指整幢房屋中均为开间很大的会议室或开间很大的办公等用房,此类建筑结构的抗侧力构件——砌体抗震墙甚少,有的墙体间距接近本规范第5.5.2条规定的最大横墙间距,动力特性与普通的多层砌体房屋不同。因此,要求根据工程的具体情况再降低1层。6)砌体房屋有较大错层时,其层数应按2倍计算。不超过圈梁或大梁高度的错层,结构计算时可作为一个楼层看待,但这类圈梁和大梁应考虑两侧楼板高差导致的扭转,设置相应的抗扭钢筋,还要注意符合无障碍设计的相关强制性要求。7)建造砌体房屋时,不应为追求近期经济效益而超高。当特殊情况需要建造超高砖房时,应采取切实有效的抗震措施并严格按规定程序审批。(2)检查检查砌体房屋的高度和层数,检查设计施工图和计算书中房屋的总高度和总层数是否符合规定。5.5.2 本条明确砌体结构房屋抗震概念设计的基本原则。所谓“抗震概念设计”,是指人们根据地震灾害和工程经验等所形成的、行之有效的抗震设计基本原则和指导思想,实践经验表明,其对建筑抗震的重要性远非“计算分析”可以比拟的,对于砌体结构房屋尤其如此。对砌体房屋的建筑平面布局、承重体系选择、抗侧力构件布置、楼屋面的整体性要求、楼板高差要求、整体性拉结措施等提出原则性或底线控制性要求。实施与检查控制(1)实施1)抗震横墙间距的实质是指承担地震剪力的墙体间距。对于一般的、矩形平面的砌体房屋,纵向墙体的间距不致过大,故仅对横向墙体作出规定;对于塔式房屋,两个方向均应作为抗震横墙对待。2)多层砌体房屋的顶层,当屋面采用现浇钢筋混凝土结构,大房间平面长宽比不大于2.5时,最大抗震横墙间距可适当增加,但不应超过表5.5.2中数值的1.4倍及15m,同时,抗震横墙除应满足抗震承载力计算要求外,相应的构造柱应予以加强并至少向下延伸1层。(2)检查检查横墙间距,查看各层横墙的最大间距。5.5.3 本条规定底部框架-抗震墙砌体房屋抗震体系的基本原则。实施与检查控制(1)实施1)两方向均应布置抗震墙,不可采用底层纯框架。底层的墙体一般采用混凝土抗震墙,可充分发挥钢筋混凝土结构的延性,并使墙体数量减少,便于建筑布置;烈度低且层数少时也可采用砖抗震墙。2)墙体对称布置是指在底层平面内每个方向墙体的刚度基本均匀,避免或减少扭转的不利影响,可通过墙体长度、厚度、洞口连梁等的调整来实现。3)侧移刚度应在纵、横两个方向分别计算。底部侧移刚度包括底部的框架、混凝土抗震墙和砖抗震墙的侧移刚度。4)上部楼层中不落地的砖抗震墙,一般要由两端设置框架柱的托墙梁(框架主梁)支承,使地震作用有很明确的传递途径;个别采用次梁转换的砖抗震墙,要明确其地震作用传递途径;其余不落地的上部砖墙,应改为非抗震的隔墙,尽量用轻质材料。5)底部的侧移刚度不得大于上部,使地震时大部分变形由延性较好的钢筋混凝土结构承担,并避免薄弱层转移。(2)检查检查底部框架结构布置,查看纵、横两个方向上下刚度比和抗侧力构件轴线对齐情况。5.5.4 本条明确配筋小砌块房屋的高度控制要求。5.5.5 本条明确配筋砌块砌体房屋的抗震等级。5.5.6 本条明确砌体抗震抗剪强度设计值的取值要求。由于在地震作用下砌体材料的强度指标与静力条件下不同,本条专门给出了关于砌体沿阶梯形截面破坏的抗震抗剪强度设计值的规定。实施与检查控制(1)实施1)一般情况,砖砌体承载力验算仅考虑墙体两端构造柱的约束作用,当砖砌体抗震承载力不足时,可同时考虑水平配筋、墙体中部的构造柱参与工作,但其截面尺寸和配筋应符合规定,不得任意扩大。2)砌体结构墙体的抗震验算,应以墙段为单位,不应以墙片为单位。3)墙体中留洞、留槽、预埋管道等使墙体削弱,遇到连续开洞的情况,必要时应验算削弱后墙体的抗震承载力。(2)检查检查砌体承载力,查看计算书中砌体抗剪强度设计值的调整。5.5.7 本条明确底部框架砌体房屋的内力调整要求。由于底部框架砖房属于竖向不规则结构,当采用底部剪力法做简化计算时,应进行一系列的内力调整,使之较符合实际。底部框架-抗震墙房屋刚度小的底部,地震剪力应适当加大,其值根据上下的刚度比确定,刚度比越大,增大越多。同时,增大后的地震剪力应全部由该方向的抗震墙承担。此外,增大后的底部地震剪力按考虑两道设防进行分配:由框架承担一部分;同时,还应考虑由地震倾覆力矩引起的框架柱附加轴向力。实施与检查控制(1)实施即使底部框架砖房整体计算时上下侧向刚度比接近,考虑不落地砖抗震墙的轴线仍为上刚下柔,底部的地震剪力仍需加大。(2)检查检查底部框架剪力,查看底部的地震剪力增大情况及次梁托墙的计算情况。5.5.8 本条明确砌体房屋圈梁、构造柱和芯柱的设置要求。根据地震经验和大量的试验研究成果,设置钢筋混凝土构造柱是防止砖房倒塌的十分有效的途径。研究表明,构造柱可提高砌体抗剪能力约10%~30%,其提高的幅度与墙体高宽比、正应力大小和开洞情况有关。构造柱的主要作用是对墙体形成约束,以显著提高其变形能力,构造柱应设置在震害可能较重、连接构造薄弱和易于应力集中的部位,这样做效果较好。构造柱截面不必很大,但要与圈梁等水平的钢筋混凝土构件组成对墙体的分割包围才能充分发挥其约束作用。总体来说,构造柱应根据房屋用途、结构部位、设防烈度和该部位承担地震剪力的大小来设置。混凝土小型砌块作为墙体改革的材料,大力推广应用是很有必要的。为提高混凝土小型砌块房屋的抗震安全性,不仅需要对局度、层数限制和建筑结构布置提出强制性要求,还应对多层小砌块房屋的芯柱设置作出强制性规定。小砌块房屋芯柱的作用类似于砖房的构造柱,技术要求上也有一定的对应关系。震害表明,抗震圈梁能增加预制楼面的整体性,是提高房屋抗震能力的有效措施。圈梁与构造柱一起形成对墙体的约束,是确保房屋整体性的重要措施。按不同的设防烈度对圈梁最大间距提出强制性要求,是必要的。历次的震害资料表明,现浇楼面有良好的整体性,不需要另设圈梁,但楼板沿纵横墙体的周边应加强配筋,并通过钢筋与相应构造柱可靠连接形成对墙体的约束。5.5.9 本条明确砌体房屋楼、屋面构件(板、梁)的基本构造要求。楼、屋面在房屋建筑抗震体系中的地位非常重要,其横隔效应是保证砌体房屋建筑整体性、构建空间立体抗震体系的关键环节,因此,世界各国的抗震设计规范均十分重视横隔板设计。本条对楼板的支承长度和拉结措施,以及楼屋面大梁的支承条件和拉结措施等提出原则性要求和底线控制性要求是非常必要的。5.5.10 本条明确砌体房屋楼梯间的构造要求。历次地震震害表明,楼梯间作为地震疏散通道,地震时受力比较复杂,常常破坏严重,必须采取一系列有效措施。突出屋顶的楼、电梯间,地震中受到较大的地震作用,因此在构造措施上也应当特别加强。要求砌体结构楼梯间墙体在休息平台或半层高处设置钢筋混凝土带或配筋砖带,以及采取其他加强措施,特别要求加强顶层和出屋面楼梯间的抗震构造一一相当于约束砌体的构造要求。总体意图是形成突发事件发生时的应急疏散安全通道,提高对生命的保护。5.5.11 本条明确砌体结构中圈梁、构造柱等混凝土构件的最低强度要求及砌体抗震墙的施工顺序。结构材料是影响工程抗震质量的重要因素,为保证工程具备必要的抗震防灾能力,必须对材料的最低性能要求作出强制性规定;另外,砌体结构的施工工艺和施工质量是确保工程抗震质量的关键环节,对显著影响工程抗震质量的关键工序作出强制性规定也是必要的。
5.6 木结构房屋
5.6.1 本条明确木结构房屋布局的基本要求。这些要求属于木结构抗震概念设计的基本原则,对于保障木结构房屋的抗震能力十分重要,提出强制性要求是必要的,也是可行的。5.6.2 本条明确木结构房屋地震作用计算的补充规定。地震作用取值是建筑结构抗震设计的重要内容,十分重要,本条在本规范第4章通用规定的基础上,结合木结构的特点作出补充规定,是必要的。5.6.3 本条明确木结构房屋的基本构造要求。木结构各构件、杆件之间的连接或拉结是保证房屋建筑整体性的关键,也是关系建筑整体地震安全的关键,对此提出强制性要求,是必要的。
5.7 土石结构房屋
5.7.1 本条明确土、石结构总高度和总层数的限制性要求。历次地震灾害经验表明,土、石结构房屋的总高度和总层数是影响其灾害程度的重要因素,本条提出强制性要求,是必要的。5.7.2 本条明确土、石结构房屋布局的基本要求。本条属于土、石结构房屋概念设计的基本原则,对于保证房屋的地震安全十分重要,对此作出强制性要求。5.7.3 本条明确土、石房屋结构材料的基本要求。结构材料的性能是影响其抗震性能的关键因素,土、石结构房屋尤其如此。本条对土料和石材选择的基本原则作出强制性规定。5.7.4 本条明确生土房屋的基本构造要求。生土房屋的屋面材料、檀条拉结与连接、内外墙和纵横墙的拉结、地基基础的稳定性等直接决定此类房屋的抗震性能,本条对此提出强制性要求。5.7.5 本条明确石结构房屋的基本构造要求。石结构房屋的楼、屋面整体性、横墙间距、构造柱设置等是影响其抗震性能的关键措施,本条对此类措施要求作出强制性规定。
5.8 混合承重结构建筑
5.8.1 本条明确钢支撑-混凝土框架结构房屋抗震设计的基本原则,包括楼、屋面等抗震隔板的刚度和整体性要求、钢支撑的布局要求、钢支撑框架的刚度属性要求等,这些要求对于此类房屋的抗震性能至关重要。5.8.2 本条明确钢支撑-混凝土框架结构房屋抗震等级。抗震等级是钢支撑-混凝土框架结构房屋重要的设计参数,抗震等级不同,不仅计算时相应的内力调整系数不同,对配筋、配箍、轴压比、剪压比的构造要求也有所不同,体现了不同延性要求和区别对待的设计原则。本条综合考虑设防烈度、设防类别、结构类型和房屋高度四个因素给出抗震等级的基本规定。5.8.3 本条明确钢支撑-混凝土框架结构房屋的内力调整原则和基本构造要求。钢支撑-混凝土框架结构作为一种混合承重结构,其抗侧力体系的工作机理具有明显的特殊性,钢支撑明确属于第一道抗震防线,可能会较早进入屈服工作状态,为了保障此类结构的地震安全,要求采用2种计算模型的较大地震作用进行设计与控制是十分必要的。5.8.4 本条明确大跨屋面建筑结构选型和布置的基本原则。绝大多数大跨屋面结构具有优良的抗震性能。6、7度时,按非抗震满应力设计确定构件截面结构,不仅可以满足“小震不坏”(小震弹性验算),大多数情况甚至可以满足“中震不坏”,“大震不倒”的设防水准也容易达到。8度时,地震作用虽会对中、大跨度(60m以上)屋面结构的构件截面设计起控制作用,但也并非起绝对控制作用。在中震作用下,结构虽会出现一定的塑性变形,但并不会对结构性能造成明显影响。除屋面结构或下部结构布置非常不规则外,8度时屋面结构一般都容易满足“大震不倒”的要求。因此,做好大跨屋面结构抗震设计的原则和措施并不复杂,确保结构地震作用分布合理、传力途径明确也是重要的原则。5.8.5 本条明确大跨屋面结构地震作用计算的基本原则。屋面结构自身的地震效应是与下部结构协同工作的结果。由于下部结构的竖向刚度一般较大,以往在屋面结构的竖向地震作用计算时通常习惯于仅单独以屋面结构作为分析模型。但研究表明,不考虑屋面结构与下部结构的协同工作,会对屋面结构的地震作用,特别是水平地震作用计算产生显著影响,甚至得出错误结果。即便在竖向地震作用计算时,当下部结构给屋面提供的竖向刚度较弱或分布不均匀时,仅按屋面结构模型所计算的结果也会产生较大的误差。因此,考虑上下部结构的协同作用是屋面结构地震作用计算的基本原则。考虑上下部结构协同工作的最合理方法是按整体结构模型进行地震作用计算。因此对于不规则的结构,抗震计算应采用整体结构模型。当下部结构比较规则时,也可以采用一些简化方法(譬如等效为支座弹性约束)来计入下部结构的影响。但是,这种简化必须依据可靠且符合动力学原理。对于单向传力体系,结构的抗侧力构件通常是明确的。桁架构件抵抗其面内的水平地震作用和竖向地震作用,垂直桁架方向的水平地震作用则由屋面支撑承担。因此,可针对各向抗侧力构件分别进行地震作用计算。除单向传力体系外,一般屋面结构的构件难以明确划分为沿某个方向的抗侧力构件,即构件的地震效应往往是三向地震共同作用的结果,因此其构件验算应考虑三向(两个水平向和竖向)地震作用效应的组合。为了准确计算结构的地震作用,也应该采用空间模型,这也是基本原则。5.8.6 本条明确大跨屋面建筑的内力调整原则。拉索是预张拉结构的重要构件,在多遇地震作用下,应保证拉索不发生松弛而退出工作。在设防烈度下,也宜保证拉索在各地震作用参与的工况组合下不出现松弛。本条第1款中的关键杆件和关键节点,是指下列杆件和节点:1 对空间传力体系,关键杆件系指支座临近区域的弦杆和腹杆,支座临近区域取与支座相邻的2个区(网)格和1/10跨度两者的较小值。2 对于单向传力体系,关键构件系指与支座直接相邻节间的弦杆和腹杆。3 关键节点系指与关键构件连接的节点。5.8.7 本条明确大跨屋面结构的基本构造要求。支座节点往往是地震破坏的部位,也起到将地震作用传递给下部结构的重要作用。此外,支座节点在超过设防烈度的地震作用下,应有一定的抗变形能力。但对于水平可滑动的支座节点,较难得到保证。因此建议按设防烈度计算值作为可滑动支座的位移限值(确定支承面的大小),在罕遇地震作用下采用限位措施确保不致滑移出支承面。
6市政工程抗震措施
6.1 城镇桥梁
6.1.2 这2条明确城市桥梁抗震设计方法选用的基本原则。参考国内外相关桥梁抗震设计规范,对于位于6度地区的普通桥梁,只需满足相关构造和抗震措施要求,不需进行抗震分析,本规范称此类桥梁抗震设计方法为C类;对于位于6度地区的乙类桥梁,7度、8度和9度地区的丁类桥梁,仅要求进行多遇地震作用下的抗震计算,并满足相关构造要求,这类抗震设计方法为B类;对于7度及7度以上的乙类和丙类桥梁,要求进行多遇地震和罕遇地震的抗震分析和验算,并满足结构抗震体系以及相关构造和抗震措施要求,此类抗震设计方法为A类。这2条对桥梁抗震设计类别进行分类,并对各类设计方法的原则性要求作出强制性规定。6.1.3 本条明确桥梁抗震分析方法选择的原则。为了简化桥梁结构的动力响应计算及抗震设计和校核,根据梁桥结构在地震作用下动力响应的复杂程度分为两大类,即规则桥梁和非规则桥梁。规则桥梁地震反应以一阶振型为主,因此可以采用简化计算公式进行分析,对于非规则桥梁,由于其动力响应特性复杂,采用简化计算方法不能很好地把握其动力响应特性,因此要求采用比较复杂的分析方法来确保其在实际地震作用下的性能满足设计要求。6.1.4 本条规定城市桥梁结构能力保护构件的地震组合内力设计值的确定要求。罕遇地震截面尺寸较大的桥墩可能不会发生屈服,采用能力保护方法计算过于保守,允许直接采用罕遇地震作用下的计算结果进行内力组合。对于抗震设计类别为A类且抗震体系类型为Ⅰ类的桥梁,剪切破坏属于脆性破坏,是一种危险的破坏模式,对于抗震结构来说,墩柱剪切破坏还会大大降低结构的延性能力,因此,为了保证钢筋混凝土墩柱不发生剪切破坏,应采用能力保护设计方法进行延性墩柱的抗剪设计。6.1.5、6.1.6 这2条规定了墩柱箍筋的配置要求,横向钢筋在桥墩柱中的功能主要有以下三个方面:①用于约束塑性铰区域内混凝土,提高混凝土的抗压强度和延性;②提供抗剪能力;③防止纵向钢筋压屈。在处理横向钢筋的细部构造时需特别注意,由于表层混凝土保护层不受横向钢筋约束,在地震作用下会剥落,这层混凝土不能为横向钢筋提供锚固。因此,所有箍筋都应采用等强度焊接来闭合或者在端部弯过纵向钢筋到混凝土核心内,角度至少为135°。本规范第6.1.5条加密区的体积配箍率要求,是在《城市桥梁抗震设计规范》CJJ 166-2011的基础上,经参数调整而得,即将《城市桥梁抗震设计规范》CJJ 166-2011中的材料标准强度均替换为设计强度,二者要求是一致的。6.1.7 本条明确桥梁的防坠落要求及墩梁间搭接长度。由于工程场地可能遭受地震的不确定性,以及人们对桥梁结构地震破坏机理的认识尚不完备,因此桥梁抗震实际上还不能完全依靠定量的计算方法。实际上,历次大地震的震害表明,一些从震害经验中总结出来或经过基本力学概念启示得到的一些构造措施被证明可以有效地减轻桥梁的震害。如主梁与主梁或主梁与墩之间适当的连接措施可以防止落梁,这些构造措施不应影响桥梁的正常使用功能,不应妨碍减(隔)震、耗能装置发挥作用,但对保障桥梁结构安全非常重要和必要。6.1.8 本条明确桥梁抗震措施对主要构件地震反应影响的控制原则。如构造措施的使用导致桥梁地震响应定量计算的结果有较大的改变,导致定量计算结果失效,在进行抗震分析时,应考虑抗震措施的影响,抗震措施应根据其受到的地震力进行设计。
6.2 城乡给水排水和燃气热力工程
6.2.1 本条重点强调城乡给水排水和燃气热力工程中关键建(构)筑物的材料性能指标要求和非结构构件的抗震设防要求。结构材料是影响工程抗震质量的重要因素,为保证工程具备必要的抗震防灾能力,必须对材料的最低性能要求作出强制性规定。另外,各类构筑物的非结构构件,如给水排水厂站中污水处理池、净水厂中清水池的导流墙、泵房内的布水墙、设备支承墙、托架、吊架等,此类构件虽不参与构筑物的结构抗震,但其地震破坏的后果非常严重,直接关系到相关系统的使用功能能否继续,因此,对此类构件根据其具体功能提出抗震设计的强制性要求。6.2.2 实际工程设计中盛水构筑物变形缝宽度一般为30mm。经过几次大的地震实际检验,可以认为目前的变形缝构造对常规的地下或半地下盛水构筑物能够满足性能要求。但对一些超常规的地上式盛水构筑物,尤其池深较大或变形缝两侧结构抗侧刚度存在较大差异的,当其遭遇大震情况时,有个别案例出现防震缝两侧混凝土有局部挤压的情况,这说明防震缝宽度可能偏小。盛水构筑物变形缝宽度的改变是一个系统问题,涉及材料、止水带产品以及工程设计与施工等多个方面,不可能只靠工程标准解决问题。故规定防震缝的宽度,并对超常规盛水构筑物的防震缝设计增加变形分析,以此作为附加措施。对于两池或多池并行贴建情况,即所谓双挡水墙结构形式,本条是针对双墙等高的情况,当两侧池墙不同高时,可取较低一侧池墙顶部的计算位移值。因水池结构抗震只考虑第一振型影响,故双墙在地震时并不产生相向位移,此规定旨在双墙结构处于各种工况条件下均不发生触碰;若采用双墙有条件共构设计即协同受力时,其变形缝构造不在此规定的范围内。6.2.3 给水排水、燃气热力场站工程中的附属单层建筑,如输配水泵房、设备机房、配电室、备品备件仓库等,常采用单层单跨的框架结构、框排架结构、排架结构。在以往的工程设计中,设计人员基本是套用多层对应结构的抗震构造及措施。由于给水排水、燃气热力场站工程中的单层框架绝大部分框架柱的轴压比都很低,几乎没有超过0.15的情况(从实际工程设计调查看,绝大多数在0.1附近且结构自振周期也较短),导致这种对相关规范抗震措施“简单借用”的设计做法存在明显的不合理,这种不合理,在汶川地震中有很明确的体现,这显然有悖于延性抗震的基本理念和三阶段抗震设防准则;另外,在施工图设计审查中,由于没有准确的依据,审图单位往往也难以把握,经常为某些具体条款的执行,设计方与审查方产生意见分歧。为此,北京市市政工程设计研究总院有限公司与北京工业大学合作,自2016年初开始历经约10个月的时间,对此进行专项研究。课题组通过有限元模拟分析及2:1缩尺混凝土框架实体模型的推覆实验得出相应结论,即在同等地震效应作用工况下,作为上述单层结构的抗震构造和抗震措施可以在同类型多层建筑结构的抗震构造和抗震措施的基础上适当降低。6.2.4 本条明确给水排水、燃气热力场站工程结构构件抗震验算的基本规定。抗震验算是工程结构抗震设计的关键环节,本条在本规范第4章通用规定的基础上,针对市政工程的特点,专门补充各类管道结构抗震验算的强制性要求。6.2.5 本条明确燃气工程中储气柜的基本抗震要求。实际地震震害及试验研究表明,储气柜的高径比是影响其抗震性能的关键指标,本条对此提出强制性要求是必要的,也是可行的。6.2.6 本条明确给水排水和燃气热力工程中管道及其连接材料的基本要求。热力管道输送介质为高温高压热水或蒸汽,正常运行期间材料可能进入塑性状态,因此,对材料延性同样有严格要求。根据震害资料,直埋热力管道保温层的地震破坏主要发生在老旧管网,主要是早些年受条件限制,采用的是预制保温块直接包裹管道并缠绕固定方式,保温结构的整体性很差,在地震中容易发生破坏。而直埋管道保温结构的震后修复,必然涉及长距离、大范围开槽施工,其实施难度和工作量都很大,因此,对外保温的整体性作出强制性要求是必要的。管道附件,主要包括阀门、管道三通、变径、弯头等。其中热力管道三通、变径、弯头早已采用钢制;原专业规范里面所述的球墨铸铁、铸钢材料,主要是针对阀门。《压力管道规范 公用管道》GB 38942-2020及相关标准已经明确,蒸汽管道及热水管道均应采用钢制阀门,且不限于干、支线,不限于是否为地震区,因此,本条对此提出强制性要求,是合适可行的。6.2.7 本条明确矩形管道的基本抗震要求。6.2.8~6.2.12 这几条明确给水排水和燃气热力工程中各类管道的基本构造措施。6.2.13 作为滑动支座的侧向挡板,除在正常运行时可以间接或直接起到导向作用外,在地震时还具有防止架空管道坠落的功能,因此对其受力有一定要求,具体设计可参照本规范有关非结构构件抗震设计的规定执行。
6.3 地下工程结构
6.3.1 本条明确地下工程布局的基本要求。对称、规则并具有良好的整体性,及结构的侧向刚度宜自下而上逐渐减小等是抗震结构建筑布置的常见要求。区别在于,与地面建筑结构相比较,地下建筑结构尤应力求体型简单,纵向、横向外形平顺,断面形状、构件组成和尺寸不沿纵向经常变化,使其抗震能力提高。口部结构往往是岩石地下建筑抗震能力薄弱的部位,而洞口的地形、地质条件则对口部结构的抗震稳定性有直接的影响,故应特别注意洞口位置和口部结构类型选择的合理性。6.3.2 本条明确钢筋混凝土地下工程结构的抗震等级。鉴于以往并未对地下钢筋混凝土建筑结构开展抗震等级的研究,本条主要根据积累的经验并参照地面建筑的规定提出具体建议,相关要求略高于高层建筑地下室,这是由于:高层建筑地下室使用功能的重要性与地面建筑相同,楼房倒塌后地下室一般即弃之不用,单建式地下建筑则在附近房屋倒塌后仍常有继续服役的必要,其使用功能的重要性常高于高层建筑地下室;地下结构一般不宜带缝工作,尤其是在地下水位较高的场合,其抗震设计要求应高于地面建筑;地下空间通常是不可再生的资源,损坏后一般不能推倒重来,而要求原地修复难度较大,抗震设防要求应高于地面建筑。6.3.3 本条明确地下工程地震响应分析的范围。根据以往的工程设计和震害调查资料,地下工程与地面建筑在地震作用下的振动响应有很大的不同。其主要原因在于地面建筑的自振特性,如质量、刚度等对结构地震响应影响很大,而地下工程受周围岩土介质的约束作用,结构的动力响应一般不能充分表现出自振特性的影响,通常是地震下的土体变形或应变以及土层-结构作用起主要作用。因此,地下工程的地震响应是极为复杂的,为了确保强烈地震时地下工程的安全性与可靠性,要求地下工程进行地震响应分析是必要的。另外,根据我国唐山(1976年)和日本阪神(1995年)等大地震中地下工程的震害资料,对于遭遇烈度较低且地质条件较好的地下工程,采取合适的抗震措施后,其抗震能力是能够满足预期设防目标要求的。因此,对于6度、7度设防时位于Ⅰ、Ⅱ场地中的丙类、丁类地下工程,以及8度(0.20g)设防时位于Ⅰ、Ⅱ类场地、层数不超过2层、体型规则且跨度不超过18m的丙类和丁类地下工程,允许不进行地震响应分析。6.3.4 本条明确地下工程地震响应分析模型的基本要求。结构、土层和荷载分布的规则性对结构的地震反应都有影响,体型复杂的地下结构,其地震反应将有明显的空间效应,因此,对于体型复杂的地下工程,适用于平面应变问题分析的反应位移法、等效水平地震加速度法和等效侧力法等已不适用,必须采用具有普遍适用性的空间结构分析计算模型并采用土层-结构时程分析法计算设防地震和罕遇地震作用下的地震响应。体型复杂的地下工程指:平面形状和立面、竖向剖面不规则的地下工程,开洞面积较大的地下工程,以及除了 “周围地层分布均匀、规则且具有对称轴的长线型地下工程”以外的地下工程。地下工程层数不多,平面面积则较大,地层岩性随平面尺度增加而变化的概率大。建筑面积越大的地下工程,存在不连续(如开洞)情况的概率大大增加,同时,结构竖向地震响应可能增强。当前,城市地下空间开发已经进入快速发展阶段,涌现出越来越多的大面积地下工程。如上海市后世博超高层建筑群地下大空间综合体,一个片区地下工程面积就高达45万m2;再如上海港汇广场3层地下室和临港新城复杂地下大空间综合体。对于诸如此类面积较大的地下工程,鉴于其重要性和安全性,均必须采用空间结构分析计算模型并采用土层-结构时程分析法计算设防地震和罕遇地震作用下的地震响应。6.3.5 本条明确地下工程地震响应分析时参数取值的基本要求。作用方向与地下工程结构的纵轴方向斜交的水平地震作用,可分解为横断面上和沿纵轴方向作用的水平地震作用,二者强度均将降低,一般不可能单独起控制作用。因而对其按平面应变问题分析时,一般可仅计算沿结构横向的水平地震作用。研究表明,按平面应变问题进行抗震计算的方法一般适用于离端部或接头的距离达1.5倍结构跨度以上的地下工程结构。端部和接头部位等的结构受力变形情况较复杂,进行抗震计算时原则上应按空间问题进行分析。结构形式、土层和荷载分布的规则性对结构的地震反应都有影响,差异较大时,地下结构的地震反应也将有明显的空间效应影响,因此,即使是抗震设防烈度为7度的外形相仿的长条形结构,必要时对其也宜按空间结构模型进行抗震计算和分析,包括考虑计及竖向地震作用。采用土层-结构时程分析法或等效水平地震加速度法计算地震反应时,土、岩石的动力特性参数的表述模型及其参数值宜由试验确定。6.3.6 本条明确地下工程抗震验算的基本要求。一般情况,应进行多遇地震作用下截面承载力和构件变形的抗震验算,并假定结构处于弹性受力状态。对甲、乙类地下工程,应进行设防地震作用下截面承载力和构件变形的抗震验算,并也假定结构处于弹性受力状态。罕遇地震作用下混凝土结构弹塑性层间位移角限值[θp]宜取1/250。在有可能液化的地基中建造地下工程结构时,应注意检验其抗浮稳定性,并在必要时采取措施加固地基,以防地震时结构周围的场地液化。经采取措施加固后的地基动力特性将有变化,宜根据实测液化强度比确定液化折减系数,用以计算地下连续墙和抗拔桩等的摩阻力。6.3.7 本条明确地下工程顶板、底板以及楼板结构的基本构造要求。为加快施工进度,减少基坑暴露时间,地下工程结构的底板、顶板和楼板常采用无梁肋结构,由此使底板、顶板和楼板等的受力体系不再是板梁体系,故在必要时应通过在柱上板带中设置暗梁对其加强。为加强楼板结构的整体性,提出本条第2款加强周边墙体与楼板连接构造的措施。水平地震作用下,地下工程侧墙、顶板和楼板开孔都将影响结构体系的抗震承载能力,故有必要适当限制开孔面积,并辅以必要的措施加强孔口周围的构件。6.3.8 本条明确地下工程抗液化的基本要求。对周围土体和地基中存在的液化土层,注浆加固和换土等技术措施常有效用于使其消除或减小场地液化的可能性。而在对周围土体和地基中存在的液化土层未采取措施消除或减小其液化的可能性时,应考虑其上浮的可能性,并在必要时对其采取抗浮措施。鉴于采取措施加固后的地基动力特性将得到改善,故在对采取的抗浮措施的有效性进行检验时,应根据实测液化强度比或由经验类比选定的液化强度比确定液化折减系数后,计算地下连续墙和抗拔桩等的摩阻力。6.3.9 本条明确穿越潜在震陷区或滑动区的基本抗震措施。震陷或滑落等严重的地面变形对地下工程的破坏往往是致命的,对于穿越潜在震陷区或滑动区的地下工程,除了要加强结构本身的刚度、强度和整体性外,尚应采取必要的地质灾害防治措施。6.3.10 本条明确岩石中地下工程的基本抗震措施要求。汶川地震隧道震害的调查表明,断层破碎带的复合式支护采用素混凝土内衬结构时,地震作用下内衬结构有可能严重裂损并大量坍塌,而采用钢筋混凝土内衬结构的隧道口部地段,复合式支护的内衬结构却仅出现裂缝,表明在断层破碎带中采用钢筋混凝土内衬结构的必要性。